Например TDA7294

Форум РадиоКот • Просмотр темы - Как лучше управлять мощным коллекторным двигателем 12В 35А
Форум РадиоКот
Здесь можно немножко помяукать :)

Текущее время: Вт дек 16, 2025 16:41:52

Часовой пояс: UTC + 3 часа


ПРЯМО СЕЙЧАС:



Начать новую тему Ответить на тему  [ Сообщений: 42 ]    , 2,  
Автор Сообщение
Не в сети
 Заголовок сообщения: Re: Как лучше управлять мощным коллекторным двигателем 12В 3
СообщениеДобавлено: Ср мар 05, 2025 14:17:55 
Нашел транзистор. Понюхал.

Зарегистрирован: Пн янв 13, 2025 15:24:02
Сообщений: 174
Рейтинг сообщения: 0
Есть в этой схеме неувязочка - она не совсем то что нужно, тогда зачем нужен IR2110, достаточно было и одного полевика с драйвером.
Транзистор разгоняет двигатель, а диод тормозит, то есть и то и то, конечно в разное время но всё же можно лучше - чем то разгонять а чем то тормозить. Тот кто про рекуперацию писал в правильном направлении подсказывал


Вернуться наверх
 
Не в сети
 Заголовок сообщения: Re: Как лучше управлять мощным коллекторным двигателем 12В 3
СообщениеДобавлено: Ср мар 05, 2025 19:30:46 
Собутыльник Кота

Карма: 48
Рейтинг сообщений: 895
Зарегистрирован: Чт июн 26, 2014 00:04:37
Сообщений: 2958
Рейтинг сообщения: 0
Диод не тормозит двигатель, а служит для протекания индуктивного тока якоря при размыкании мосфетов.
В схеме не хватает блокировочных конденсаторов по питанию 12В возле силового каскада.

_________________
Обновления, документация, схемы и прошивки Восьмикрута - yandex
Обновления, документация, схемы и прошивки Восьмикрута - google
Видео ролики YouTube RuTube Дзен


Вернуться наверх
 
Не в сети
 Заголовок сообщения: Re: Как лучше управлять мощным коллекторным двигателем 12В 3
СообщениеДобавлено: Ср мар 05, 2025 20:15:14 
Нашел транзистор. Понюхал.

Зарегистрирован: Пн янв 13, 2025 15:24:02
Сообщений: 174
Рейтинг сообщения: 0
Диод тормозит двигатель, подключи диод к двигателю и покрути и ты увидишь, заодно познаешь мир сегодня, это не мало, познавать окружающую действительность.


Вернуться наверх
 
Не в сети
 Заголовок сообщения: Re: Как лучше управлять мощным коллекторным двигателем 12В 3
СообщениеДобавлено: Чт мар 06, 2025 18:29:40 
Собутыльник Кота

Карма: 48
Рейтинг сообщений: 895
Зарегистрирован: Чт июн 26, 2014 00:04:37
Сообщений: 2958
Рейтинг сообщения: 0
Вячеслав М. писал(а):
Транзистор разгоняет двигатель, а диод тормозит

В схеме выше при работе диод не тормозит двигатель. Чтоб двигатель тормозил, нужно сменить направление тока якоря, а там ток якоря всегда протекает в одну сторону, и когда включен мосфет, и когда открыт диод. Поэтому момент моторчика всегда будет направлен только в одну сторону.
Диод замкнёт якорь, если попытаться раскрутить моторчик в обратную сторону внешней силой, но это совсем другой режим.

_________________
Обновления, документация, схемы и прошивки Восьмикрута - yandex
Обновления, документация, схемы и прошивки Восьмикрута - google
Видео ролики YouTube RuTube Дзен


Вернуться наверх
 
Эиком - электронные компоненты и радиодетали
Не в сети
 Заголовок сообщения: Re: Как лучше управлять мощным коллекторным двигателем 12В 3
СообщениеДобавлено: Вс мар 16, 2025 16:55:49 
Родился

Зарегистрирован: Вт дек 10, 2024 22:55:31
Сообщений: 12
Рейтинг сообщения: 0
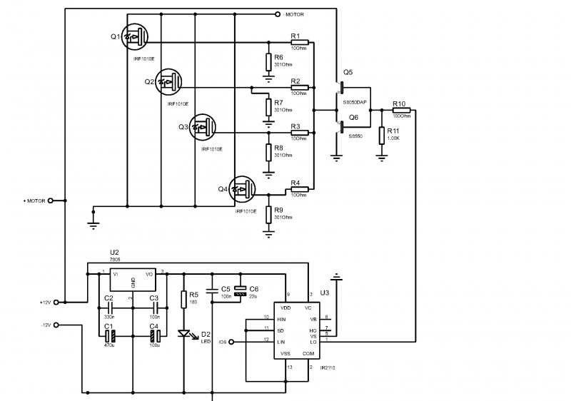
Получилась вот такая схема:

Изображение

То что красным обведено заменил пока на китайский регулируемый DC-DC преобразователь на LM2596S
от него питания идет на IR2110 и на Arduino

На Arduino программно реализовано плавный увеличения ШИМ-а и плавное выключение ШИМ-а

Если цепляю LED-ленту в место двигателя то все плавно зажигается и плавно выключается,
но как только цепляю двигатель Arduino то делает пару каких то шагов на плавное включение двигателя то вообще не срабатывает
Но если подключить Arduino по USB к компьютеру то все начинает работать без проблем!

Как я понимаю это наверное какие-то проблемы по питанию arduino!
Что лучше зделать чтоб решить их!


С завыванием все решил установил два конденсатора керамический на 0,1 мкФ и электролитический на 22мкФ все заработало до одного момента,
когда включаю двигатель без нагрузки все отлично работает без проблем, как только включил двигатель с нагрузкой один транзистор не долго поработав
приблизительно секунд 10-15 сгорел! Что я делаю не така?
П.С. ключи с радиатором не большим!


Вернуться наверх
 
Не в сети
 Заголовок сообщения: Re: Как лучше управлять мощным коллекторным двигателем 12В 3
СообщениеДобавлено: Вт мар 18, 2025 22:13:56 
Первый раз сказал Мяу!

Зарегистрирован: Ср окт 23, 2024 17:49:53
Сообщений: 31
Рейтинг сообщения: 0
Делал год назад ,для детского мотоцикла,пока работает.

Изображение


Вернуться наверх
 
Не в сети
 Заголовок сообщения: Re: Как лучше управлять мощным коллекторным двигателем 12В 3
СообщениеДобавлено: Ср мар 26, 2025 19:08:04 
Первый раз сказал Мяу!

Зарегистрирован: Ср окт 23, 2024 17:49:53
Сообщений: 31
Рейтинг сообщения: 0
Ну как там, детишки уже катаются?


Вернуться наверх
 
Не в сети
 Заголовок сообщения: Re: Как лучше управлять мощным коллекторным двигателем 12В 3
СообщениеДобавлено: Ср мар 26, 2025 20:37:13 
Друг Кота
Аватар пользователя

Карма: 4
Рейтинг сообщений: 335
Зарегистрирован: Ср мар 31, 2010 09:33:22
Сообщений: 4745
Откуда: Владивосток
Рейтинг сообщения: 0
Цитата:
детишки уже катаются

они требуют на 500 вт двигун с регуляторм :)

Цитата:
В схеме выше при работе диод не тормозит двигатель.

В этом случае нужен мостовой регулятор с включением реверса .
Или включать низкоомный балласт отдельным мосфетом при торможении .

_________________
«Когда у общества нет цветовой дифференциации штанов, то нет цели!»

- Позвольте-с вас спросить, почему от вас так отвратительно пахнет?
- Ну, что ж, пахнет... известно. По специальности. Вчера котов душили, душили. (с)


Вернуться наверх
 
Не в сети
 Заголовок сообщения: Re: Как лучше управлять мощным коллекторным двигателем 12В 3
СообщениеДобавлено: Ср мар 26, 2025 22:35:57 
Первый раз сказал Мяу!

Зарегистрирован: Ср окт 23, 2024 17:49:53
Сообщений: 31
Рейтинг сообщения: 0
Добавлено after 1 minute 19 seconds:
Цитата:
В схеме выше при работе диод не тормозит двигатель.

Диод замыкает ЭДС самоиндукции двигателя.


Вернуться наверх
 
Не в сети
 Заголовок сообщения: Re: Как лучше управлять мощным коллекторным двигателем 12В 3
СообщениеДобавлено: Чт мар 27, 2025 14:19:45 
Друг Кота
Аватар пользователя

Карма: 4
Рейтинг сообщений: 335
Зарегистрирован: Ср мар 31, 2010 09:33:22
Сообщений: 4745
Откуда: Владивосток
Рейтинг сообщения: 0
Цитата:
ЭДС самоиндукции

Диод не тормозит по ходу вращения , только в обратную сторону .
Он нужен только для защиты в момент выключения ключа .

_________________
«Когда у общества нет цветовой дифференциации штанов, то нет цели!»

- Позвольте-с вас спросить, почему от вас так отвратительно пахнет?
- Ну, что ж, пахнет... известно. По специальности. Вчера котов душили, душили. (с)


Вернуться наверх
 
Не в сети
 Заголовок сообщения: Re: Как лучше управлять мощным коллекторным двигателем 12В 3
СообщениеДобавлено: Чт мар 27, 2025 15:44:07 
Друг Кота
Аватар пользователя

Карма: 59
Рейтинг сообщений: 2218
Зарегистрирован: Чт янв 26, 2012 16:44:29
Сообщений: 19544
Откуда: Таксимо
Рейтинг сообщения: 0
andrey-v-g а есть печатка? Кому то пригодилось бы

_________________
Мои поставщики запчастей с отличной репутацией
texnomag.ru
radioremont.com
pl-1.org
4ip.info
elitan.ru


Вернуться наверх
 
Не в сети
 Заголовок сообщения: Re: Как лучше управлять мощным коллекторным двигателем 12В 3
СообщениеДобавлено: Чт мар 27, 2025 18:32:17 
Первый раз сказал Мяу!

Зарегистрирован: Ср окт 23, 2024 17:49:53
Сообщений: 31
Рейтинг сообщения: 0
Нет, я делал на макетной плате. Транзисторы с "материнской" платы SMD(но большие),
установлены снизу "макетки" и прижаты к радиатору этой же платой.
Попробовал, мотоцикл поехал, так там плата и осталась.
Внучка катается до сих пор.


Вернуться наверх
 
Не в сети
 Заголовок сообщения: Re: Как лучше управлять мощным коллекторным двигателем 12В 3
СообщениеДобавлено: Пн апр 07, 2025 13:10:06 
Родился

Зарегистрирован: Вт дек 10, 2024 22:55:31
Сообщений: 12
Рейтинг сообщения: 0
Изображение

Вот получилась такая схема даже не много покаталась и сгорел один транзистор Q2!
При чем машинка в начале очень тяжело стартует чувствуется как ей тяжело
у меня предположение что я слишком большую скважность в начале дою по этому ей так тяжело и поэтому сгорел
ключ.

И еще одна проблема в связи с выгоранием транзистора всплыла, транзистор замкнуло и соответственно
машинка просто ехало пришлось ее руками останавливать и отключать все от аккумулятора, а машинка для детей
поэтому такую ситуацию я бы хотел исключить!

Соотнесено два вопроса:
1. Почему сгорел транзистор?
2. И как защитится от замкнутого транзистора (У меня пока две идеи поставить перед мотором реле которое будет включатся от педали газа или вторая поставить дополнительно ключи в верхнее плечо)


Вернуться наверх
 
Не в сети
 Заголовок сообщения: Re: Как лучше управлять мощным коллекторным двигателем 12В 3
СообщениеДобавлено: Пн апр 07, 2025 18:21:09 
Друг Кота
Аватар пользователя

Карма: 4
Рейтинг сообщений: 335
Зарегистрирован: Ср мар 31, 2010 09:33:22
Сообщений: 4745
Откуда: Владивосток
Рейтинг сообщения: 0
Цитата:
транзистор замкнуло и соответственно
машинка просто ехало пришлось ее руками останавливать и отключать все от аккумулятора
\
Только маломощные моторы .
В экстренных случаях на мощном электрооборудовании существует аварийная кнопка отключения .
Но это для взрослых . А детям электросамокаты с определенного возраста иначе шею сломают .

_________________
«Когда у общества нет цветовой дифференциации штанов, то нет цели!»

- Позвольте-с вас спросить, почему от вас так отвратительно пахнет?
- Ну, что ж, пахнет... известно. По специальности. Вчера котов душили, душили. (с)


Вернуться наверх
 
Не в сети
 Заголовок сообщения: Re: Как лучше управлять мощным коллекторным двигателем 12В 3
СообщениеДобавлено: Пн апр 07, 2025 22:01:02 
Первый раз сказал Мяу!

Зарегистрирован: Ср окт 23, 2024 17:49:53
Сообщений: 31
Рейтинг сообщения: 0
1. Я давал схему, там есть ограничение по току, при пуске ток огромный (пока двигатель не начнёт вращаться, особенно под нагрузкой)
и диода параллельно двигателю на схеме нет (вот и пробой).
2.Там уже есть педаль дискретная (она же- педаль газа, отпускаешь-цепь питания двигателя разрывается).

Повторите мою схему, она работает, я её на "макетке" за вечер собрал.
Там и "мягкий" старт (плавный пуск) по времени и по потребляемому току.
И ограничение максимальной скорости (если совместить переменный резистор либо с педалью, либо с ручкой "газа" будет оперативная регулировка скорости).
И режим защиты аккумулятора от глубокого разряда (при падении напряжения на батарее ниже 8,2-8,4 вольта мотор не включается).


Вложения:
схема.jpg [84.88 KiB]
Скачиваний: 88
Вернуться наверх
 
Не в сети
 Заголовок сообщения: Re: Как лучше управлять мощным коллекторным двигателем 12В 3
СообщениеДобавлено: Вт май 20, 2025 09:59:03 
Родился

Зарегистрирован: Вт дек 10, 2024 22:55:31
Сообщений: 12
Рейтинг сообщения: 0
Наконец-то добрался до схемы! Спаял схему на макетки но почемуто двигатель пока его руками не толкнёшь не разгоняется и ток больше 1А ампера не растет всегда +- 0.97-0.98А ну и соответственно я могу легко остановить двигатель руками!
Не пойму где что смотреть, где я что не правильно мог сделать?


Вернуться наверх
 
Не в сети
 Заголовок сообщения: Re: Как лучше управлять мощным коллекторным двигателем 12В 3
СообщениеДобавлено: Вт май 20, 2025 11:51:39 
Друг Кота
Аватар пользователя

Карма: 4
Рейтинг сообщений: 335
Зарегистрирован: Ср мар 31, 2010 09:33:22
Сообщений: 4745
Откуда: Владивосток
Рейтинг сообщения: 0
Цитата:
ток больше 1А ампера не растет всегда +- 0.97-0.98А ну и соответственно я могу легко остановить двигатель руками!

Скорее неправильный резистор-датчик тока . Конечно если схема правильно собрана с рабочих деталей . По какой схеме делал ?

_________________
«Когда у общества нет цветовой дифференциации штанов, то нет цели!»

- Позвольте-с вас спросить, почему от вас так отвратительно пахнет?
- Ну, что ж, пахнет... известно. По специальности. Вчера котов душили, душили. (с)


Вернуться наверх
 
Не в сети
 Заголовок сообщения: Re: Как лучше управлять мощным коллекторным двигателем 12В 3
СообщениеДобавлено: Вт май 20, 2025 14:07:06 
Родился

Зарегистрирован: Вт дек 10, 2024 22:55:31
Сообщений: 12
Рейтинг сообщения: 0
andrey-v-g писал(а):
Делал год назад ,для детского мотоцикла,пока работает.

Изображение


Вот по этой схеме собирал! Все компоненты новые!


Вернуться наверх
 
Не в сети
 Заголовок сообщения: Re: Как лучше управлять мощным коллекторным двигателем 12В 3
СообщениеДобавлено: Вт май 20, 2025 16:38:29 
Друг Кота
Аватар пользователя

Карма: 4
Рейтинг сообщений: 335
Зарегистрирован: Ср мар 31, 2010 09:33:22
Сообщений: 4745
Откуда: Владивосток
Рейтинг сообщения: 0
Все просто , собрал , проверил импульсы на затворах осцилом и вперед кататься :))
Схема то очень простая , лишь бы мотор был рабочим и бп или аккум потянул .
Я не верю чтобы она не работала , просто охота поднять свою тему ? Кидай тогда сюда осциллограммы :facepalm:

_________________
«Когда у общества нет цветовой дифференциации штанов, то нет цели!»

- Позвольте-с вас спросить, почему от вас так отвратительно пахнет?
- Ну, что ж, пахнет... известно. По специальности. Вчера котов душили, душили. (с)


Вернуться наверх
 
Не в сети
 Заголовок сообщения: Re: Как лучше управлять мощным коллекторным двигателем 12В 3
СообщениеДобавлено: Ср май 21, 2025 10:50:35 
Родился

Зарегистрирован: Вт дек 10, 2024 22:55:31
Сообщений: 12
Рейтинг сообщения: 0
Изображение

Вот такой у меня странный импульсы на затворах.

Мотор нормально крутится если его напрямую от БП подключаю рукой остановить не могу!
А если через эту схему то я его рукой легко могу остановить!


Вернуться наверх
 
Показать сообщения за:  Сортировать по:  Вернуться наверх
Начать новую тему Ответить на тему  [ Сообщений: 42 ]    , 2,  

Часовой пояс: UTC + 3 часа


Кто сейчас на форуме

Сейчас этот форум просматривают: нет зарегистрированных пользователей и гости: 9


Вы не можете начинать темы
Вы не можете отвечать на сообщения
Вы не можете редактировать свои сообщения
Вы не можете удалять свои сообщения
Вы не можете добавлять вложения

Найти:
Перейти:  


Powered by phpBB © 2000, 2002, 2005, 2007 phpBB Group
Русская поддержка phpBB
Extended by Karma MOD © 2007—2012 m157y
Extended by Topic Tags MOD © 2012 m157y