Например TDA7294

Форум РадиоКот • Просмотр темы - Диммер на ESP32
Форум РадиоКот
Здесь можно немножко помяукать :)

Текущее время: Вс дек 14, 2025 07:14:11

Часовой пояс: UTC + 3 часа


ПРЯМО СЕЙЧАС:



Начать новую тему Ответить на тему  [ Сообщений: 16 ] 
Автор Сообщение
Не в сети
 Заголовок сообщения: Диммер на ESP32
СообщениеДобавлено: Вт окт 07, 2025 13:20:26 
Родился

Зарегистрирован: Вт окт 07, 2025 12:39:52
Сообщений: 14
Рейтинг сообщения: 0
Помогите моему горю, люди добрые! Пытаюсь изобрести [велосипед] диммер для диммируемых светодиодных ламп на основе ESP32, но если кнопочки тыкать ещё как-то получается, с железом у меня беда. Как работают компоненты, картинка в голове не складывается, в связи с этим уже две ESP (после красивого фейерверка) с пометкой «ПДЦ» были убраны до лучших времён (может починю как-то)... к ним ещё присоединились полтора осциллографа, но это уже другая история.

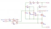
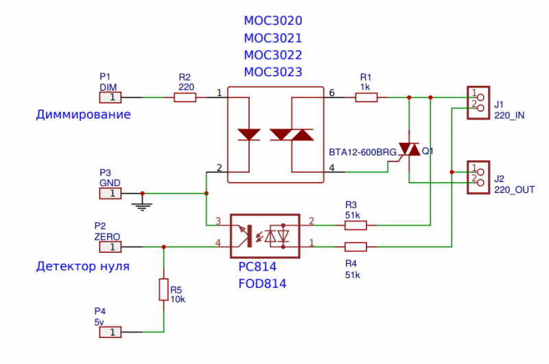
Для экспериментов купил RobotDyn AC Dimmer 4-channels, увы, девайс семисторно-тиристорный и то чего я пытаюсь добиться не получается... на малых яркостях лампы Feron мигают, Gauss не мигает, но живёт своей жизнью (долго рассказывать). Зарисовал как мог схему:

Изображение

Вопросы по RobotDyn’у:

- R1, R2 (120 кОм): Почему запараллелены? Почему нельзя поставить один, более мощный, на 60 кОм?

- R16...19 (39 Ом), C1...4(10 нФ): Вообще зачем они? И как при своих габаритах и параметрах выдерживают ~220В(311В)? (ёмкость конденсаторов определить не удалось, взято с другой схемы на РадиоКоте, замеры на плате показывают 0.14 nF, а выпаивать... уж больно место неудобное)

- Как определить мощность компонентов? Замеры показали что R1, R2, R16...19 - 4,5х3,15х0,8 мм (похоже на корпус 1812). R12...15 - 4,5х2,5 мм. R3...11 - 2,0х1,0 мм.


Имея «ZeroCross» с вышеупомянутого устройства (пусть и не очень корректный... решилось программно), мне удалось синхронизировать аппаратный ШИМ ESP с периодами ~220, причём именно у ESP32 есть набор инструментов, позволяющих творить с ним что угодно... сдвигать во времени, инвертировать, делать несколько включений на один период (это не нужно, но можно, хотя...). В общем, есть возможность резать как передний фронт, так и задний... и даже оба сразу... причём одновременно на 16-ти каналах с разными установками...

Изображение

НО... ручки у меня не оттуда и мозги в другую сторону... пытался управлять при помощи транзистора 2SK2545, выпрямив ~220 диодным мостом (KBPC610)... хлопОк искры... получилось красиво, но плохо... (позориться выкладывать схему не стану).
Как бы мне переделать семисторную схему в транзисторную?
Вот один семисторный элемент управления RobotDyn`а:

Изображение

Понимаю что нарисовал какую-то бредятину, смешанную из кучи чужих схем, но надо же от чего-то отталкиваться (например мне не ясно зачем там конденсаторы):

Изображение

В общем... хочется работоспособную схему из недорогих компонентов:
- 60 Вт на канал (лучше 100 Вт);
- Управление 3,3 В;
- Небольшое тепловыделение (2SK2545 вообще пластмассовый... как охлаждать не ясно);

На Радиокоте есть схемы без оптопар, но после фейерверков и сгоревших осциллографов уже боюсь. Компоненты... как-то хочется разумные... по цене (ибо каналов надо много), да и по характеристикам... что-то мне подсказывает что моста KBPC610 достаточно не на один канал, а на все 16 по 100 Вт, но не знаю... дилетант... если про мост, мне лучше на каждый канал свой т.к. пытаюсь модульную систему придумать... от одного «мозга» должны работать и семисторные блоки (под большие нагрузки), и транзисторные ~220В, и транзисторные 12/24В (под ленты).

Заранее благодарю!


Вернуться наверх
 
Не в сети
 Заголовок сообщения: Re: Диммер на ESP32
СообщениеДобавлено: Вт окт 07, 2025 16:31:47 
Прорезались зубы
Аватар пользователя

Карма: 6
Рейтинг сообщений: 41
Зарегистрирован: Чт янв 13, 2011 18:54:29
Сообщений: 246
Откуда: Минск
Рейтинг сообщения: 0
На переменном напряжении от мерцания не избавитесь, это принципиально. Низкая частота. Надо использовать постоянное напряжение и Шим выше частотой.
Обычные светодиодные лампы не подойдут, там стоят свои драйвера, которые не рассчитаны на подключение к диммеру. Посмотрите как делают люстры с пультами.

_________________
Учиться, учиться, ...


Вернуться наверх
 
Не в сети
 Заголовок сообщения: Re: Диммер на ESP32
СообщениеДобавлено: Вт окт 07, 2025 17:48:01 
Родился

Зарегистрирован: Вт окт 07, 2025 12:39:52
Сообщений: 14
Рейтинг сообщения: 0
ds1307 писал(а):
Обычные светодиодные лампы не подойдут

Ну написал же... ДИММИРУЕМЫЕ... если конкретно, Feron LB-561 и Gauss 105202109-D. Частота получается 100 Гц (50 * 2). Мерцание не равномерное и только на низкой яркости ("соскальзывание" по синусоиде). По этому и хочется транзисторное управление, а не семисторное. Даже схемки нарисовал.


Вернуться наверх
 
Не в сети
 Заголовок сообщения: Re: Диммер на ESP32
СообщениеДобавлено: Вт окт 07, 2025 19:16:51 
Мучитель микросхем
Аватар пользователя

Карма: 8
Рейтинг сообщений: 105
Зарегистрирован: Ср сен 02, 2015 07:47:20
Сообщений: 420
Рейтинг сообщения: 0
Если синхронизироваться от сети, то никакого соскальзывания не будет.

_________________
Репозиторий STM32: https://cloud.mail.ru/public/2i19/Y4w8kKEiZ
Актуальность репозитория: 6 декабря 2025 года
Если чего-то не хватает с сайта st.com - пишите, докачаю.


Вернуться наверх
 
Эиком - электронные компоненты и радиодетали
Не в сети
 Заголовок сообщения: Re: Диммер на ESP32
СообщениеДобавлено: Вт окт 07, 2025 20:46:22 
Родился

Зарегистрирован: Вт окт 07, 2025 12:39:52
Сообщений: 14
Рейтинг сообщения: 0
Собственно основной вопрос был не в том как убрать моргание, а как сделать транзисторное управление. Тем не менее соберу обратно схему (новая ESP32 пришла), попробую видео заснять. По осциллографу ШИМ держится зубами за синусоиду сети во всех трёх режимах (обрезка переднего фронта, заднего, по краям). Библиотеку писал сам ибо родная вообще не работает, пробовал на ESP12F, ESP8266 и ESP32... первые два случая насыпают ошибки в сериАл и ничего не работает, в последнем достаточно просто добавить библиотеку в скетч и всё... программа даже не компилируется...


Вернуться наверх
 
Не в сети
 Заголовок сообщения: Re: Диммер на ESP32
СообщениеДобавлено: Чт окт 16, 2025 21:18:16 
Говорящий с текстолитом

Карма: -7
Рейтинг сообщений: 187
Зарегистрирован: Вт авг 15, 2017 10:51:13
Сообщений: 1644
Рейтинг сообщения: 0
На переменном напряжении от мерцания не избавитесь, это принципиально. Низкая частота.
Почему же? Просто коммутировать транзисторным ключом и не будет мерцания. Ну если не считать мерцанием - 100Гц пульсацию.

Добавлено after 2 minutes 1 second:
Собственно основной вопрос был не в том как убрать моргание, а как сделать транзисторное управление.
Что именно не ясно? Выпрямительный мост + транзисторный ключ.


Вернуться наверх
 
Не в сети
 Заголовок сообщения: Re: Диммер на ESP32
СообщениеДобавлено: Вс окт 19, 2025 19:16:03 
Родился

Зарегистрирован: Вт окт 07, 2025 12:39:52
Сообщений: 14
Рейтинг сообщения: 0
Оййй... прошу прощения... думал на эту тему все забили...
jcxz писал(а):
Что именно не ясно? Выпрямительный мост + транзисторный ключ.

Не спец я по компонентам, только приблизительно понимаю назначение. Серьёзно учиться поздно уже. Высшие образования инженерные, но очень далеки от электроники.

Не ясно, в общем-то ничего... :)))
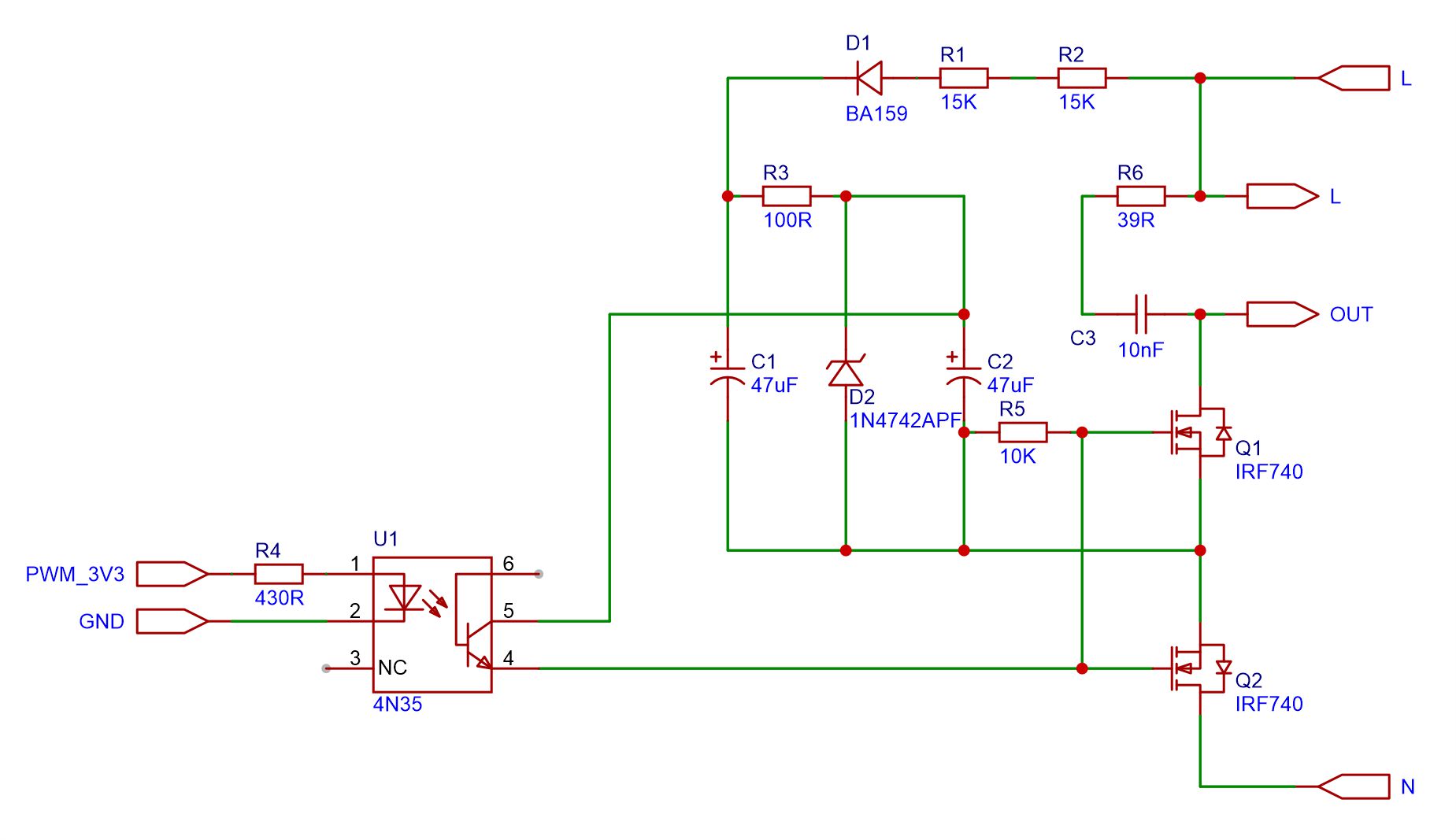
Попытался собрать диодный мост + ключ по схеме с Кота:
Изображение
https://radiokot.ru/artfiles/6529/
...(правда конденсатор убрал ибо цели выровнять напряжение не ставилось... только выпрямить)...
Изображение
запитал от блока батареек 4.5В без ESP... проводок на плюс, с/д лампа 220В горит... убираю - гаснет... радостно подключил к ESP (которая питалась от компа и в сериал данные кидала)... слава Богу порты не погорели... хлопок, сноп искр... 100-омный резистор стал трёхмегаомным, ESP в мусорку...

Сейчас вот нашел схему... жду запчасти...
Изображение
Уж больно много деталек на один канал... но хоть для экспериментов (если заработает)... перепилил отдельно, плюс на выходе R6, C3 поставил (сам не знаю зачем):
Изображение

А хочется что-то простое и надёжное...


Вернуться наверх
 
Не в сети
 Заголовок сообщения: Re: Диммер на ESP32
СообщениеДобавлено: Вс окт 19, 2025 20:34:27 
Опытный кот
Аватар пользователя

Карма: 11
Рейтинг сообщений: 79
Зарегистрирован: Пт фев 27, 2015 12:00:53
Сообщений: 835
Откуда: Рязанская область
Рейтинг сообщения: 0
может готовый модуль подойдет
https://www.ozon.ru/product/modul-dimme ... goOS9BqWYG
Изображение Изображение
https://cyber-place.ru/showthread.php?t=525
Изображение


Вернуться наверх
 
Не в сети
 Заголовок сообщения: Re: Диммер на ESP32
СообщениеДобавлено: Пн окт 20, 2025 08:22:52 
Родился

Зарегистрирован: Вт окт 07, 2025 12:39:52
Сообщений: 14
Рейтинг сообщения: 0
Serzh2000 писал(а):
может готовый модуль подойдет

Дык есть он у меня... RobotDyn сразу на 4 канала... и ESP с ним подружена... только для диммируемых светодиодных ламп симисторное управление подходит плохо...
Изображение
Был бы транзисторный готовый, я бы никому на мозги не капал... (на самом деле они есть... но самый божеский вариант это 20000 руб за 4 канала... а мне надо ооочень много каналов...)


Вернуться наверх
 
Не в сети
 Заголовок сообщения: Re: Диммер на ESP32
СообщениеДобавлено: Пн окт 20, 2025 17:45:30 
Опытный кот
Аватар пользователя

Карма: 11
Рейтинг сообщений: 79
Зарегистрирован: Пт фев 27, 2015 12:00:53
Сообщений: 835
Откуда: Рязанская область
Рейтинг сообщения: 0
дык вроде все супер!!!
Код:
#include "CyberLib.h" //Библиотека от Cyber-Place.ru
volatile uint8_t tic, Dimmer1, Dimmer2, Dimmer3;
uint8_t data;

void setup()
{
  D4_Out; D5_Out; D6_Out; //Настраиваем порты на выход
  D4_Low; D5_Low; D6_Low; //установить на выходах низкий уровень сигнала
  D2_In; //настраиваем порт на вход для отслеживания прохождения сигнала через ноль 
 
    StartTimer1(halfcycle, 40); //время для одного разряда ШИМ
    StopTimer1(); //остановить таймер
    UART_Init(115200); //инициализация порта

//CHANGE – прерывание вызывается при любом изменении значения на входе;
//RISING – вызов прерывания при изменении уровня напряжения с низкого (Low) на высокий(HIGH)
//FALLING – вызов прерывания при изменении уровня напряжения с высокого (HIGH) на низкий (Low)
    attachInterrupt(0, detect_up, LOW);  // настроить срабатывание прерывания interrupt0 на pin 2 на низкий уровень
}
//********************обработчики прерываний*******************************
void halfcycle()  //прерывания таймера
{
  tic++;  //счетчик 
  if(Dimmer1 < tic ) D4_High; //управляем выходом
  if(Dimmer2 < tic ) D5_High;  //управляем выходом
  if(Dimmer3 < tic ) D6_High;  //управляем выходом
}

void  detect_up()  // обработка внешнего прерывания. Сработает по переднему фронту

 tic=0;             //обнулить счетчик
 ResumeTimer1();   //запустить таймер
 attachInterrupt(0, detect_down, HIGH);  //перепрограммировать прерывание на другой обработчик


void  detect_down()  // обработка внешнего прерывания. Сработает по заднему фронту
{   
 StopTimer1(); //остановить таймер
 D4_Low; D5_Low; D6_Low; //логический ноль на выходы
 tic=0;       //обнулить счетчик
 attachInterrupt(0, detect_up, LOW); //перепрограммировать прерывание на другой обработчик
}
//*************************************************************************
void loop()
{Start
  if (UART_ReadByte(data)) Dimmer1=data;
 
   Dimmer2=195; //200=мин. 0=макс
   Dimmer3=0; //200=мин. 0=макс
End}


https://cyber-place.ru/showthread.php?t=525


Вернуться наверх
 
Не в сети
 Заголовок сообщения: Re: Диммер на ESP32
СообщениеДобавлено: Пн окт 20, 2025 20:08:51 
Друг Кота
Аватар пользователя

Карма: 96
Рейтинг сообщений: 1493
Зарегистрирован: Вт мар 16, 2010 22:02:27
Сообщений: 15286
Откуда: ДОНЕЦК
Рейтинг сообщения: 0
Выдержка из инструкции к Feron LB-561:
.....
1.5 Диммируемые лампы предназначены для использования совместно с реостатным светорегулятором для ламп накаливания, либо
совместно с диммерами, работающими по принципу фазовой отсечки по переднему фронту.

Лампы не подходят для использования
вместе со специализированными диммерами
для светодиодных ламп, работающими по принципу фазовой отсечки по заднему фронту.
....
:roll:
Как вариант - управляемый регулятор на КР1182ПМ1... и переход через 0 ловить не надо...
Вложение:
K1182ПМ1_вариант3.pdf [566.41 KiB]
Скачиваний: 53

вариант 2 стр.13
:?


Вернуться наверх
 
Не в сети
 Заголовок сообщения: Re: Диммер на ESP32
СообщениеДобавлено: Вт окт 21, 2025 14:54:23 
Родился

Зарегистрирован: Вт окт 07, 2025 12:39:52
Сообщений: 14
Рейтинг сообщения: 0
Ну, первое, это спасибо огромное всем кто участвует в дискуссии! Вот прям ОГРОМНОЕ! Любой ответ - новая информация...

Второе (не опять, а снова) - хочется простую, надежную, дешевую схему ключа на ~220В под ШИМ 100Гц...

Ответы типа "учи матчасть"... спасибо конечно, но это что-то типа при визите к доктору получить ответ "Иди в медиститут"... Не может один человек прекрасно разбираться во всём сразу... Я же не прошу схему T-CON для телика, ещё и разработать под мои задачи... уверен есть типовое решение...

Теперь долго и много букв ибо люди старались (ссылки, скетчи, библиотеки, фото и т.п.)... не могу оставить без внимания:

Предыстория (эту муть можно не читать): 15 лет в квартире стоят сенсорные выключатели HTC (типа англо-польские, потом ребренднулись до чего-то типа "Гавена"... и название в России не зашло):
Изображение Изображение Изображение Изображение
Покупались именно из-за возможности регулировки яркости освещения с разных точек... ну и цена была в разы ниже аналогов типа Siemens...
Мозги у этих девайсов практически отсутствуют (за исключением варианта считывающего ИК с любого пульта)... Каких только глюк я за 15 лет не наблюдал... в одной комнате ведущий выключатель раскаляется, аж палёным пахнет... при этом в люстре 6 лампочек по 60Вт... в гостиной 8 таких же лампочек, но все три выключателя комнатной температуры... у дочки в комнате сам ночью зажигался свет, если в тамбуре перед комнатой НЕ включены галогенки (от обычного выключателя)... время от времени сами по себе люстры начинали мигать (не в смысле 50-20-10Гц, а по секунде на разных яркостях)... в санузле до сих пор, время от времени, выключатели просто перестают работать... приходится автоматом сбрасывать)... группа выключателей может двое суток не работать, потом опять начать (без причины)...

Конец всей истории оказался простым... лампы накаливания и галогенки жрут как не в себя... терпел бы, но нормальные лампы нужного типоразмера просто перестали производить (есть Navigator, однако, даже если он загорелся, это на пару дней, а потом плоскогубцами из патрона выкручивать ибо колба от цоколя уже отвалилась, а нить перегорела)...

Сначала купил два десятка диммируемых светодиодных ламп Gauss (105202109-D)... они действительно не мигают на любом уровне яркости, но есть проблемы хуже. На кухне, в потолке, 10 светильников G5.3, тут не стал пока менять, купил одну лампу Feron LB-561 для экспериментов... результаты следующие:
Ферон противно мигает на низкой яркости (совсем низкой)... и вроде фиг бы с ним... не нужна такая яркость, но... при плавном затухании (хоть 1 секунда), это очень даже заметно... и... разница в одних и тех же лампочках (описание в Гаусе);
Гаус ведёт себя совершенно по другому... возможности прекрасны, от яркости что лампу еле видно в темноте, до максимальной... но... (опять НО)... если включить яркость с 0 до (например 20000... 16-бит), горит с определенной яркостью (всё хорошо), однако если включить яркость 65536 (не ошибся, не 65535 на ESP32), а потом снизить опять на 20000 - яркость будет значительно больше...

...Пытаюсь объяснить добрым, отзывчивым людям зачем я туда лезу... виноват всегда не тот кто не понял... а тот кто плохо объяснил... (я о вопросах, которые задал)

BOB51 писал(а):
по принципу фазовой отсечки по переднему фронту

Моя идея (пусть и бредовая) это произвести эксперимент на транзисторном устройстве... которое не ждёт ZeroCross (как симисторно-тиристорные компоненты)... хочу посмотреть как РАЗНЫЕ диммируемые с/д лампы будут работать если резать и передний и задний фронт одновременно... т.е. яркость зависит от длины ЧЁТКОГО импульса, а не от соскальзывания с синусоиды что по переднему, что по заднему фронту... тем более что лампы производятся явно не из "милитари" компонентов с большой точностью и защитой... предположим что там есть банальное сопротивление с точностью +/- 5%... вот у одной лампы +5%, у другой -5%... и когда они в одной люстре (на одном канале), смотрится это весьма пахабно...
BOB51 писал(а):
управляемый регулятор на КР1182ПМ1

Опять же тиристорный...
Serzh2000 писал(а):
дык вроде все супер!!!

Жаль убрал сейчас сборку с лампами... попытался бы записать видео моргания Ферона... оно даже не ритмичное... гуляет... при том что фаза с ШИМом связаны намертво и синхронизируются 100 раз в секунду (знаю что с небольшим сдвигом, но в другую сторону...)
Изображение
Сейчас сложно сделать скрины с подрезкой по заднему и по обоим фронтам, поверьте нА слово, всё работает... проверял на светодиодных лентах 12В и осциллографе... (если кому-то интересно, могу скинуть наработки из Arduino IDE... библиотека со скетчем... только они пока чисто экспериментальные, до финала далеко)...

P.S. Вообще задумка - это устройства на ESP32 (вся проводка в квартире выведена в две точки, значит два устройства). которые дружат по Wi-Fi друг с другом и с "рукотворными" выключателями (ну, плюс разные датчики)... каждое устройство может управлять 16-тью каналами (и управляют... проверено), а ШИМ везде одинаков... что светодиодные лампы, что накаливания, что галогенки, что ленты 12/24В... главное - привязка конкретного канала к фазе, если напряжение переменное... в общем, модульная схема...
Очень не хочется драть обои, штробить стены... желательно оставить существующую проводку... а для данной идеи достаточно двух жил к каждому устройству... только питание... Вот и пытаюсь всё подружить... И лампы, и ленты, и вентиляторы, и выключатели, и датчики... да много чего ещё можно придумать...


Вернуться наверх
 
Не в сети
 Заголовок сообщения: Re: Диммер на ESP32
СообщениеДобавлено: Вт окт 21, 2025 16:34:47 
Друг Кота
Аватар пользователя

Карма: 96
Рейтинг сообщений: 1493
Зарегистрирован: Вт мар 16, 2010 22:02:27
Сообщений: 15286
Откуда: ДОНЕЦК
Рейтинг сообщения: 0
Фазовая регулировка симисторными регуляторами дает очень сильные помехи и искажения в сетевой проводке.
Особо ежли таких нагрузок более одной.
Как вариант - установить светодиодные ленты с отдельными источниками питания и регулировкой на низковольтной стороне.
Тогда хоть в сети ~220 искажений не будет (в радиодиапазоне помех меньше не будет).
Да и управление там организовать удобнее.
Тиристорный регулятор без дополнительных фильтров хорош, когда одно (пару) одновременно работающих устройств внутри одной квартирной проводки работать будут. И то не факт, что друг с дружкой не подерутся.
8)
Можно конечно сгородить и по другому- сетевая переменка в постоянное, затем ШИМ регулятор - понижайка и далее постоянное для питания нагрузки. Вторая ступень из постоянного в переменное явно лишняя.
В другом варианте только "нагреватель" из того полевика получится.
Или мудрить фильтры к симисторным регуляторам (то не менее монструозно будет).
Да и датчик перехода через нуль с соответствующим вычислителем должен находиться возле каждого регулируемого устройства, а не в одном месте у центрального пульта - длина и индуктивность квартирной проводки непредсказуемы.
:roll:


Вернуться наверх
 
Не в сети
 Заголовок сообщения: Re: Диммер на ESP32
СообщениеДобавлено: Вт окт 21, 2025 16:55:40 
Родился

Зарегистрирован: Вт окт 07, 2025 12:39:52
Сообщений: 14
Рейтинг сообщения: 0
Дык ради всего этого и затеяно… чтобы независимо… проводка есть… физически это возможно… и универсально и модульно…
Симисторами - большие нагрузки, что-то типа IRF530 легко управляет лентами… адресным лентам вообще большой мощности не надо для управления… осталось найти устройство для управления с/д лампами 220В (была конечно идея свои лампочки ваять из светодиодов на 12В под Е27, Е14, всякие G… заливать эпоксидкой… но это же бред… оно, как минимум перегреется… а сгорит, что, каждый раз новую лампу рожать?)….

Сдвинул плиточку потолка в маленьком санузле, это одна из точек куда приходит проводка:
Изображение
ЗероНоль - один... устройство одно... просто разные модули в основном блоке... под конкретную задачу... из них сразу, напрямую идёт питание потребителей.


Вернуться наверх
 
Не в сети
 Заголовок сообщения: Re: Диммер на ESP32
СообщениеДобавлено: Вт окт 21, 2025 17:31:13 
Друг Кота
Аватар пользователя

Карма: 96
Рейтинг сообщений: 1493
Зарегистрирован: Вт мар 16, 2010 22:02:27
Сообщений: 15286
Откуда: ДОНЕЦК
Рейтинг сообщения: 0
Тогда надо искать лампы с дополнительным выводом под сигнал управления.
Или микросхемы высоковольтных драйверов ламп для самоделок.
8)


Вернуться наверх
 
Не в сети
 Заголовок сообщения: Re: Диммер на ESP32
СообщениеДобавлено: Вт окт 21, 2025 17:55:39 
Опытный кот
Аватар пользователя

Карма: 11
Рейтинг сообщений: 79
Зарегистрирован: Пт фев 27, 2015 12:00:53
Сообщений: 835
Откуда: Рязанская область
Рейтинг сообщения: 0
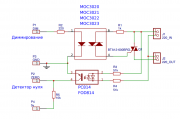
автор пишет что мерцание убрал
https://psenyukov.ru/диммер-в-esphome-и ... g558680082


Вернуться наверх
 
Показать сообщения за:  Сортировать по:  Вернуться наверх
Начать новую тему Ответить на тему  [ Сообщений: 16 ] 

Часовой пояс: UTC + 3 часа


Кто сейчас на форуме

Сейчас этот форум просматривают: нет зарегистрированных пользователей и гости: 5


Вы не можете начинать темы
Вы не можете отвечать на сообщения
Вы не можете редактировать свои сообщения
Вы не можете удалять свои сообщения
Вы не можете добавлять вложения

Найти:
Перейти:  


Powered by phpBB © 2000, 2002, 2005, 2007 phpBB Group
Русская поддержка phpBB
Extended by Karma MOD © 2007—2012 m157y
Extended by Topic Tags MOD © 2012 m157y