Например TDA7294

Форум РадиоКот • Просмотр темы - Подключение двух ардуино к одному дисплею
Форум РадиоКот
Здесь можно немножко помяукать :)

Текущее время: Сб дек 20, 2025 12:33:00

Часовой пояс: UTC + 3 часа


ПРЯМО СЕЙЧАС:



Начать новую тему Ответить на тему  [ Сообщений: 24 ]  1,  
Автор Сообщение
Не в сети
 Заголовок сообщения: Подключение двух ардуино к одному дисплею
СообщениеДобавлено: Сб апр 15, 2023 10:37:18 
Родился

Карма: -3
Рейтинг сообщений: -13
Зарегистрирован: Сб апр 15, 2023 09:49:08
Сообщений: 6
Рейтинг сообщения: 0
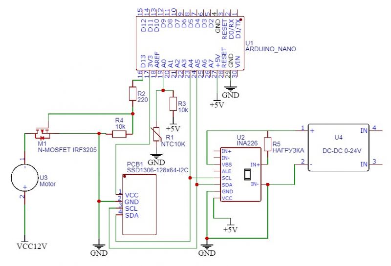
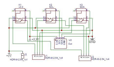
Имеется паяльная станция(ПС), в ней есть свободное место, добавил туда регулятор напряжения, поставил датчик INA226, термодатчик, вентилятор, все управляется ардуиной. Снаружи переключатель который переключает ПС или блок питания(БП). Экран в ПС oled1306 работает по I2C. если просто соеденить провода БП и ПС то экран не работает. Сделал переключатель на трех реле два сигнальных SCL и SDA, третий 3.3в. Так вот при включении БП изображение хорошее, а при переключении на ПС дергается, Как можно это победить? На форумах нашел про мультиплексор TCA9548A, но как понял им тоже нужно управлять ардуиной, может есть какие нибудь электронные ключи для I2C?Изображение
Добавил схемы на всякий случай:Изображение Изображение


Вернуться наверх
 
Не в сети
 Заголовок сообщения: Re: Подключение двух ардуино к одному дисплею
СообщениеДобавлено: Сб апр 15, 2023 20:46:42 
Мудрый кот

Карма: 25
Рейтинг сообщений: 489
Зарегистрирован: Сб май 05, 2012 20:24:52
Сообщений: 1807
Откуда: KN34PC, Болгария
Рейтинг сообщения: 0
Грубый ответ: никак. В обеих системах дисплей инициализируется при запуске. Если инициализации не совпадают, шансов нет.
Вы написали два кода программы?


Вернуться наверх
 
Не в сети
 Заголовок сообщения: Re: Подключение двух ардуино к одному дисплею
СообщениеДобавлено: Сб апр 15, 2023 21:05:30 
Друг Кота

Карма: 67
Рейтинг сообщений: 1964
Зарегистрирован: Сб дек 18, 2021 19:25:32
Сообщений: 12867
Рейтинг сообщения: 0
можно, но какой-то контроллер должен быть мастером, чтобы исключить проблему, описанную Veso74. Переключатели при этом не нужны.
Должно быть так: контроллер-мастер, контроллер-слэйв, дисплей-слэйв. Все висят на одной шине, мастер инициализирует дисплей и эпизодически интересуется у слэйва, не хочет ли и тот что-то вывести. Дальше варианты: мастер может взять информацию у слэйва и отправить на дисплей, либо разрешить слэйву отправить на дисплей самостоятельно.


Вернуться наверх
 
Не в сети
 Заголовок сообщения: Re: Подключение двух ардуино к одному дисплею
СообщениеДобавлено: Сб апр 15, 2023 22:58:12 
Родился

Карма: -3
Рейтинг сообщений: -13
Зарегистрирован: Сб апр 15, 2023 09:49:08
Сообщений: 6
Рейтинг сообщения: 0
Какие два кода? не поимамю? Ребята Вы переигрываете


Последний раз редактировалось Tolik2 Сб апр 15, 2023 23:11:27, всего редактировалось 1 раз.

Вернуться наверх
 
Эиком - электронные компоненты и радиодетали
Не в сети
 Заголовок сообщения: Re: Подключение двух ардуино к одному дисплею
СообщениеДобавлено: Сб апр 15, 2023 23:09:02 
Друг Кота

Карма: 67
Рейтинг сообщений: 1964
Зарегистрирован: Сб дек 18, 2021 19:25:32
Сообщений: 12867
Рейтинг сообщения: -1
значит, ни одного. Увы, но тут нужен программист.


Вернуться наверх
 
Не в сети
 Заголовок сообщения: Re: Подключение двух ардуино к одному дисплею
СообщениеДобавлено: Вс апр 16, 2023 20:19:11 
Родился

Карма: -3
Рейтинг сообщений: -13
Зарегистрирован: Сб апр 15, 2023 09:49:08
Сообщений: 6
Рейтинг сообщения: -3
значит, ни одного. Увы, но тут нужен программист.

Ребята, вы для чего здесь? Сами понимаете что пишите? Наверно не туда вопрос задал


Вернуться наверх
 
Не в сети
 Заголовок сообщения: Re: Подключение двух ардуино к одному дисплею
СообщениеДобавлено: Вс апр 16, 2023 20:27:12 
Друг Кота
Аватар пользователя

Карма: 123
Рейтинг сообщений: 7959
Зарегистрирован: Сб сен 13, 2014 16:27:32
Сообщений: 39199
Откуда: СпиртоГонск созвездия Омега
Рейтинг сообщения: -1
Tolik2, это вы не вьеъхали по СКУДНОСТИ УМА... увы выше калеги правы... и да я могу посоветоваать поставить каждому свой дисплей ! если же хотите вы таки гнать на 1 то то советы выше неплохоп иизучить...
дисплй не лампочка релюхой его не перещелкнешь

_________________
ZМудрость(Опыт и выдержка) приходит с годами.
Все Ваши беды и проблемы, от недостатка знаний.
Умный и у дурака научится, а дураку и ..
Алберт Ейнштейн не поможет и ВВП не спасет.и МЧС опаздает


Вернуться наверх
 
Не в сети
 Заголовок сообщения: Re: Подключение двух ардуино к одному дисплею
СообщениеДобавлено: Вс апр 16, 2023 20:42:33 
Родился

Карма: -3
Рейтинг сообщений: -13
Зарегистрирован: Сб апр 15, 2023 09:49:08
Сообщений: 6
Рейтинг сообщения: -7
Скудность Ума к сожалению у Вас, уже сказал что всё работает, но на ПС дёргается, Вы же про старт, программирование, ну и белеберду. C++ знаю


Вернуться наверх
 
Не в сети
 Заголовок сообщения: Re: Подключение двух ардуино к одному дисплею
СообщениеДобавлено: Вс апр 16, 2023 22:38:19 
Мучитель микросхем

Карма: 4
Рейтинг сообщений: 80
Зарегистрирован: Вс ноя 01, 2015 09:15:16
Сообщений: 445
Откуда: 69.Ржев
Рейтинг сообщения: -1
нет с чего обижаться
а представляете в старину - мастер бы молча в ухо бы дал за косяк, и думай сам и думай быстро, а то и добавить может.

"белеберда" говорите, а у Вас в первом сообщении не она? не? с Вашей точки зрения, вероятно - нет.
но например объясните - какого рожна Вы дергаете, в работе, питание дисплея. сказано же "не лампочка" - но это Вы "мимо ушей".

"Наверно не туда вопрос задал" - здесь Вы правы, эта ветка как-то больше про разработку, в этом ключе Ваш вопрос и пытались понять (допускалась возможность правки кода).
был бы вопрос в ветке про устройства - вероятно и реакция была б другой.


Вернуться наверх
 
Не в сети
 Заголовок сообщения: Re: Подключение двух ардуино к одному дисплею
СообщениеДобавлено: Вс апр 16, 2023 23:01:28 
Друг Кота

Карма: 67
Рейтинг сообщений: 1964
Зарегистрирован: Сб дек 18, 2021 19:25:32
Сообщений: 12867
Рейтинг сообщения: -1
a797945, реакция была бы та же. Поскольку решение только одно.

Tolik2, не знаете интерфейс I2C. И зачем-то врете про С++ (не поверю, что знающий С++ не понял того, что я написал и продолжит щелкать релюшками то, что решается на ином уровне). Но, может я и не прав. Может, Вы прекрасно знаете IIC, и легко пишете драйвера на сиплюсплюсе. Но в таком случае, задавайте вопрос с уточнением, что хотите услышать удобный, простой и понятный для себя ответ, типа: "припаять конденсатор туда-то, вбить гвоздь здеся, прочитать заклинание и сплюнуть". Да ещё чтоб на видосике в ютубике. Тогда бы не пришлось тратить время на разъяснения, можно было бы просто сразу обозвать дурачком да и забыть. Что сейчас и сделаю.


Вернуться наверх
 
Не в сети
 Заголовок сообщения: Re: Подключение двух ардуино к одному дисплею
СообщениеДобавлено: Пн апр 17, 2023 14:46:02 
Друг Кота

Карма: 49
Рейтинг сообщений: 547
Зарегистрирован: Чт фев 20, 2014 18:57:55
Сообщений: 19492
Рейтинг сообщения: 0
Что такое дергается ? Если переключить "не в тот" момент, то дисплей может словить что угодно, т.е. внешними переключателями и чтобы было все красиво задача в общем виде нерешаемая. Проще всего поставить второй дисплей )

_________________
"Вся военная пропаганда, все крики, ложь и ненависть исходят от людей, которые на эту войну не пойдут !" / Джордж Оруэлл /
"Война - это,когда за интересы других,гибнут совершенно безвинные люди." / Уинстон Черчилль /


Вернуться наверх
 
Не в сети
 Заголовок сообщения: Re: Подключение двух ардуино к одному дисплею
СообщениеДобавлено: Пн апр 17, 2023 22:37:30 
Родился

Карма: -3
Рейтинг сообщений: -13
Зарегистрирован: Сб апр 15, 2023 09:49:08
Сообщений: 6
Рейтинг сообщения: -3
a797945: Хоть какой-то адекват, Вы здесь как напыщенные пыжи, передергиваю питание, потому что ардуинка работает от 5ти в. А ПС от 3.3, но у ардуино есть стабилизатор на 3.3. Мне не нужна работающая ПС, хотя понял что тут ничего не посоветуют, больше умничают, а сами л@хи


Вернуться наверх
 
Не в сети
 Заголовок сообщения: Re: Подключение двух ардуино к одному дисплею
СообщениеДобавлено: Вт апр 18, 2023 00:14:16 
Друг Кота

Карма: -1
Рейтинг сообщений: 86
Зарегистрирован: Вт мар 13, 2012 12:16:13
Сообщений: 8876
Откуда: .ru
Рейтинг сообщения: 1
musor писал(а):
дисплй не лампочка релюхой его не перещелкнешь

релюхой - легко ! ))
:)))
Morroc писал(а):
Если переключить "не в тот" момент, то дисплей может словить что угодно, т.е. внешними переключателями и чтобы было все красиво задача в общем виде нерешаемая. Проще всего поставить второй дисплей )

да ладно)) всё легко решаемо))
:tea:
у меня куча экранов... я их переключаю "на ходу" )))
Вложение:
подключение к компу Atmega_8.jpg [144.42 KiB]
Скачиваний: 78

у I2C есть СТАРТ и СТОП
Вложение:
Screenshot_1.jpg [31.56 KiB]
Скачиваний: 77

вторая ардуина слушает когда придёт СТОП от первой ардуины и затем берёт управление на себя...
это СИНХРОНИЗАЦИЯ называется))
:tea:
пипец... задача элементарная ))

Добавлено after 58 minutes 40 seconds:
Сделал переключатель на трех реле два сигнальных SCL и SDA, третий 3.3в.

не надо ничего делать))
тупо включаем вторую ардуину в разрыв SCL и SDA и всё))
при этом вторая ардуина будет работает как буфер - принимать данные от первой ардуины и выводить на экран ))

у меня так TFT экран работает)) принимает данные по UART... обрабатывает... и выводит на экран...
Вложение:
Screenshot_5.jpg [110.76 KiB]
Скачиваний: 85

тоже самое можно сделать с SCL и SDA
:tea:


Вернуться наверх
 
Не в сети
 Заголовок сообщения: Re: Подключение двух ардуино к одному дисплею
СообщениеДобавлено: Вт апр 18, 2023 13:32:16 
Друг Кота
Аватар пользователя

Карма: 123
Рейтинг сообщений: 7959
Зарегистрирован: Сб сен 13, 2014 16:27:32
Сообщений: 39199
Откуда: СпиртоГонск созвездия Омега
Рейтинг сообщения: 0
roman.com,
roman.com писал(а):
упо включаем вторую ардуину в разрыв SCL и SDA и всё))
при этом вторая ардуина будет работает как буфер - принимать данные от первой ардуины и выводить на экран ))

у меня так TFT экран работает)) принимает данные по UART... обрабатывает... и выводит на экран...

так про это и намекает народ что просто перещелкнуть релюхой 3 лини НЕКОРЕКТНо, да мож чисто физически оно и переключит дишплей на свой девайс но ка приэтом будет оно работать в зависимости от момента переброса реле?? если девайсы тактуются полностью автономно от разных кварцеф ??(или хуже от встроеных RC)
если при каждом перебросе реле занова полностью инициализировать дисплей полнной последователностью то все наверно заработает ка надо но тогда время готовности -долго и ыстрое переключени на лету не пройдет если это не делать то ваше лотерея ... что выведет дисплей от перевернутого шрифта до потока кракорзябр
идея исползовать 2 й МК ка транслятор кода 1МК весма интересна и реализована в куче пром девайсоф,ибо это универсалное решение , но требует чтобы все устройство писал один програмер и учел все нюансы
а тупо щелкать на ходу ...не тот случай возможно гдето пролезет а гдето нет и старт стопный команд в пакетах там может быть мало ведь автор питало туда суда дергает да и уровни РАЗНЫЕ унего даже не хватило ума привести всю логику шины к 1 уровню скажем 3v3

_________________
ZМудрость(Опыт и выдержка) приходит с годами.
Все Ваши беды и проблемы, от недостатка знаний.
Умный и у дурака научится, а дураку и ..
Алберт Ейнштейн не поможет и ВВП не спасет.и МЧС опаздает


Вернуться наверх
 
Не в сети
 Заголовок сообщения: Re: Подключение двух ардуино к одному дисплею
СообщениеДобавлено: Вт апр 18, 2023 22:14:42 
Родился

Карма: -3
Рейтинг сообщений: -13
Зарегистрирован: Сб апр 15, 2023 09:49:08
Сообщений: 6
Рейтинг сообщения: 0
Отвечаю ещё раз вам скудоумному, ТРИ реле, одна 3,3в scl и sda Прежде чем писать и оскорблять хотя бы вникните, схемы приложил. Если не понимаете картинки зачем вообще пишете сюда?

Добавлено after 11 minutes 57 seconds:
musor: уточню, не надо думать что вы Бог, переключатель на три позиции ПС, полный ноль С гасящим резисторов, Бп


Вернуться наверх
 
Не в сети
 Заголовок сообщения: Re: Подключение двух ардуино к одному дисплею
СообщениеДобавлено: Ср апр 19, 2023 08:43:21 
Встал на лапы

Зарегистрирован: Ср дек 25, 2019 21:17:31
Сообщений: 99
Откуда: Саратов
Рейтинг сообщения: 0
После переключения на ПС попробуй сбрасывать питание полностью со всего прибора. Может быть проблема в разной инициализации дисплея..


Вернуться наверх
 
Не в сети
 Заголовок сообщения: Re: Подключение двух ардуино к одному дисплею
СообщениеДобавлено: Ср апр 19, 2023 11:36:50 
Друг Кота

Карма: -8
Рейтинг сообщений: 15
Зарегистрирован: Вс июл 24, 2011 11:38:09
Сообщений: 7587
Рейтинг сообщения: 0
В моём плане было использовать одну ардуину как экран, часть данных собирать в аналоге, а часть по какойто неведомой шине, и основной код на другой ардуине.
У меня китайская мега была и там тупо сдох i2c порт, ногами дрыгать можно, но порта там больше нет. Китайцы они всегда такие. Где купить оригиналы после санкций не знаю.


Вернуться наверх
 
Не в сети
 Заголовок сообщения: Re: Подключение двух ардуино к одному дисплею
СообщениеДобавлено: Ср апр 19, 2023 21:16:42 
Друг Кота

Карма: -1
Рейтинг сообщений: 86
Зарегистрирован: Вт мар 13, 2012 12:16:13
Сообщений: 8876
Откуда: .ru
Рейтинг сообщения: 0
я i2c не использую... потому что медленный))

я предложил самый лучший вариант...
только это всё не имеет значения... ТС делать не будет)) он пришёл сюда поругаться))


Вернуться наверх
 
Не в сети
 Заголовок сообщения: Re: Подключение двух ардуино к одному дисплею
СообщениеДобавлено: Ср апр 26, 2023 06:17:09 
Друг Кота

Карма: -8
Рейтинг сообщений: 15
Зарегистрирован: Вс июл 24, 2011 11:38:09
Сообщений: 7587
Рейтинг сообщения: 0
У меня на квадрате висели часы поэтому я не хотел его занимать чтоб подключать контролер. ну а когда он сдох, запаял новенький китайский контролер, и радовался что есть хотябы часы.

Авторский OLED это как канескоп только сильно тоньше, других отличий нет, ну хотя у кинескопа частота повыше.
Чертовски мелкий и дорогой, поэтому автор ищет бубен чтоб не покупать второй.
А ведь можно было поставить экран от нокии, по параметрам он даже получше


Вернуться наверх
 
Не в сети
 Заголовок сообщения: Re: Подключение двух ардуино к одному дисплею
СообщениеДобавлено: Чт апр 27, 2023 13:59:27 
Друг Кота

Карма: 49
Рейтинг сообщений: 547
Зарегистрирован: Чт фев 20, 2014 18:57:55
Сообщений: 19492
Рейтинг сообщения: 0
Чертовски мелкий и дорогой, поэтому автор ищет бубен чтоб не покупать второй.

Дюймовый oled за 120р ? Автору лень ждать, возможно.

_________________
"Вся военная пропаганда, все крики, ложь и ненависть исходят от людей, которые на эту войну не пойдут !" / Джордж Оруэлл /
"Война - это,когда за интересы других,гибнут совершенно безвинные люди." / Уинстон Черчилль /


Вернуться наверх
 
Показать сообщения за:  Сортировать по:  Вернуться наверх
Начать новую тему Ответить на тему  [ Сообщений: 24 ]  1,  

Часовой пояс: UTC + 3 часа


Кто сейчас на форуме

Сейчас этот форум просматривают: нет зарегистрированных пользователей и гости: 15


Вы не можете начинать темы
Вы не можете отвечать на сообщения
Вы не можете редактировать свои сообщения
Вы не можете удалять свои сообщения
Вы не можете добавлять вложения

Найти:
Перейти:  


Powered by phpBB © 2000, 2002, 2005, 2007 phpBB Group
Русская поддержка phpBB
Extended by Karma MOD © 2007—2012 m157y
Extended by Topic Tags MOD © 2012 m157y