Например TDA7294

Форум РадиоКот • Просмотр темы - 2 вопроса по подключению ATMega8
Форум РадиоКот
Здесь можно немножко помяукать :)

Текущее время: Пн дек 22, 2025 20:05:58

Часовой пояс: UTC + 3 часа


ПРЯМО СЕЙЧАС:



Начать новую тему Ответить на тему  [ Сообщений: 161 ]  1, , , , ...  
Автор Сообщение
Не в сети
 Заголовок сообщения: 2 вопроса по подключению ATMega8
СообщениеДобавлено: Ср авг 03, 2022 01:13:21 
Открыл глаза

Зарегистрирован: Пн авг 01, 2022 19:06:25
Сообщений: 72
Откуда: Россия
Рейтинг сообщения: 0
Разработка которую я делаю у меня первая, так что вопросы возможно глупые. Но не обессудьте.
Как обычно не хватает ног у микросхемы.
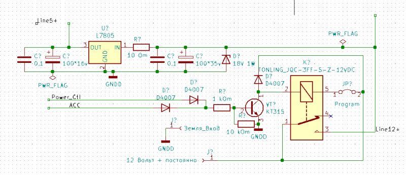
1.У схемы сделана самоподержка по питанию. То есть извне приходит сигнал (ACC). Этот сигнал подает питание на схему и после инициализации контроллер включает поддержку питания (Power_Ctl). Схема:
Изображение
Соответственно задействовано две ноги. Возникла идея вместо того чтобы задействовать две ноги обойтись одной. Поставить по питанию перед L7805 большой электролит и когда пропадет сигнал извне, вход сделать выходом и соответственно поддерживать питание пока не завершится программа. Какие плюсы-минусы есть у такого решения? Может подскажете какое-то иное решение?

2. Ног не хватает.
Так у меня реализован вход с ожиданием плюса:
Изображение
Таких входов сейчас 9.

Так у меня реализован вход с ожиданием минуса:
Изображение
Таких входов сейчас 3.
Такая реализация обусловлена тем что прибор будет стоять в автомобиле. Остальные ноги заняты выходами. И даже AREF задействован под выход. Ресет перепрограммировать не хочу так как он нужен при настройке прибора. Нужна идея как увеличить число принимаемых сигналов обойдясь тем-же или меньшим количеством ног?

_________________
Не так страшно показаться идиотом, как страшно оказаться идиотом только потому что постеснялся что-то спросить чтобы не показаться идиотом.


Вернуться наверх
 
Не в сети
 Заголовок сообщения: Re: 2 вопроса по подключению ATMega8
СообщениеДобавлено: Ср авг 03, 2022 08:54:07 
Первый раз сказал Мяу!

Зарегистрирован: Чт янв 27, 2011 19:16:09
Сообщений: 31
Рейтинг сообщения: 0
может сделать подачу питания по схеме транзистор-тестера Маркуса?


Вернуться наверх
 
Не в сети
 Заголовок сообщения: Re: 2 вопроса по подключению ATMega8
СообщениеДобавлено: Ср авг 03, 2022 09:09:34 
Мудрый кот

Карма: 25
Рейтинг сообщений: 491
Зарегистрирован: Сб май 05, 2012 20:24:52
Сообщений: 1811
Откуда: KN34PC, Болгария
Рейтинг сообщения: 0
Время реакции и действия определяющее? Можете добавить другие корпуса ИС в конструкции?
Как вариант: для входов: analog multiplexer (напр. 74HC4051/52), для выходов: сдвиговые регистры или expanders (напр. PCF8574/75, MCP23008/017), но все они имеют определенные особенности. Я бы попробовал уменьшить активные выходы.


Вернуться наверх
 
Не в сети
 Заголовок сообщения: Re: 2 вопроса по подключению ATMega8
СообщениеДобавлено: Ср авг 03, 2022 16:45:42 
Говорящий с текстолитом
Аватар пользователя

Карма: 18
Рейтинг сообщений: 236
Зарегистрирован: Пт дек 10, 2021 12:48:46
Сообщений: 1550
Откуда: Тюмень
Рейтинг сообщения: 0
Соответственно задействовано две ноги.

Не понял полностью задачу… для чего использовано два вывода? Один вывод включает поддержку питания (Power_Ctl), а второй вывод какую задачу выполняет?
Цитата:
Таких входов сейчас 9.
... Таких входов сейчас 3.

А сколько надо? И что это за сигналы? С какой длительностью они будут приходить? Нюансов быть может очень много… задаёшь вопрос но конкретики не достаточно, а ведь от нюансов может многое зависеть…
Если контроль данных сигналов допустимо реализовать поочерёдно, то тогда можно использовать для этой цели мультиплексор (к примеру CD4051). При использовании четыре вывода МК и одного мультиплексора, можно контролировать 8 входных сигналов. При использовании двух мультиплексоров и используя пять выводов МК, можно контролировать поочерёдно 16 входов…
Цитата:
Остальные ноги заняты выходами.

Для расширения выходных сигналов, можно использовать регистр сдвига (к примеру 74НС595)… при использовании трёх (максимум 4) выводов МК, получаем 8 выходных сигналов при использовании одного регистра и 16 выходов при использовании двух регистров и тд…
Цитата:
И даже AREF задействован под выход.

:shock: Что касается вывода AREF МК, то его использовать как обычный Вход/Выход невозможно… так как это вход опорного напряжения для АЦП. :dont_know:


Вернуться наверх
 
Эиком - электронные компоненты и радиодетали
Не в сети
 Заголовок сообщения: Re: 2 вопроса по подключению ATMega8
СообщениеДобавлено: Ср авг 03, 2022 16:53:09 
Это не хвост, это антенна

Карма: 4
Рейтинг сообщений: 139
Зарегистрирован: Ср июн 25, 2008 15:19:44
Сообщений: 1480
Рейтинг сообщения: 0
Проектирование сверху вниз. Устройство. И поехали. Что за устройство? Скорее всего участникам проще будет ответить, если они будут понимать картину в целом.


Вернуться наверх
 
Не в сети
 Заголовок сообщения: Re: 2 вопроса по подключению ATMega8
СообщениеДобавлено: Ср авг 03, 2022 17:06:52 
Это не хвост, это антенна

Карма: 12
Рейтинг сообщений: 136
Зарегистрирован: Вт июн 07, 2011 08:03:18
Сообщений: 1310
Рейтинг сообщения: 0
:shock: Что касается вывода AREF МК, то его использовать как обычный Вход/Выход невозможно… так как это вход опорного напряжения для АЦП. :dont_know:

"А мужики то и не знают..." что кто то запретил.


Вернуться наверх
 
Не в сети
 Заголовок сообщения: Re: 2 вопроса по подключению ATMega8
СообщениеДобавлено: Ср авг 03, 2022 17:16:46 
Поставщик валерьянки для Кота
Аватар пользователя

Карма: -14
Рейтинг сообщений: 103
Зарегистрирован: Вт янв 26, 2021 22:33:21
Сообщений: 2314
Рейтинг сообщения: 0
Никто не запрещал, но он только ареф .

_________________
Не спрашивай по ком звонит колокол, он звонит по тебе !


Вернуться наверх
 
Не в сети
 Заголовок сообщения: Re: 2 вопроса по подключению ATMega8
СообщениеДобавлено: Ср авг 03, 2022 18:02:08 
Говорящий с текстолитом
Аватар пользователя

Карма: 18
Рейтинг сообщений: 236
Зарегистрирован: Пт дек 10, 2021 12:48:46
Сообщений: 1550
Откуда: Тюмень
Рейтинг сообщения: 0
"А мужики то и не знают..." что кто то запретил.

Я не имел ввиду мазохистов… :)))


Вернуться наверх
 
Не в сети
 Заголовок сообщения: Re: 2 вопроса по подключению ATMega8
СообщениеДобавлено: Ср авг 03, 2022 20:44:24 
Открыл глаза

Зарегистрирован: Пн авг 01, 2022 19:06:25
Сообщений: 72
Откуда: Россия
Рейтинг сообщения: 1
может сделать подачу питания по схеме транзистор-тестера Маркуса?

Не понял, но попробую разобраться.
veso74 писал(а):
Время реакции и действия определяющее?

Не совсем понял о чем речь.
veso74 писал(а):
Можете добавить другие корпуса ИС в конструкции?

Могу. Но хочется обойтись минимумом компонент. И так для первого устройства сложность несколько излишняя получается.
veso74 писал(а):
Я бы попробовал уменьшить активные выходы.

Выходов всего 7 из них 6 управление силовыми механизмами. Электромоторы и лампы. А 7-ой индикация. Он как раз на AREF и висит.

VNS писал(а):
Не понял полностью задачу… для чего использовано два вывода? Один вывод включает поддержку питания (Power_Ctl), а второй вывод какую задачу выполняет?

Второй собственно сигнал о том что схеме надо включиться и выключиться. Не только это, но для БП важно именно это. То есть ACC появилось и схема стартовала. пока ACC есть схема работает штатно. ACC пропало схема переходит в режим ожидания выключения, отрабатывает программу и обесточивает себя.

VNS писал(а):
А сколько надо? И что это за сигналы? С какой длительностью они будут приходить? Нюансов быть может очень много… задаёшь вопрос но конкретики не достаточно, а ведь от нюансов может многое зависеть…

Если кратко, то 14. Понимаю что конкретики не достаточно. Чтобы сразу ответить на все вопросы просто ниже дам описание устройства и схему на данный момент.
VNS писал(а):
Для расширения выходных сигналов, можно использовать регистр сдвига (к примеру 74НС595)…

С выходами все норм там уменьшать ноги не надо. Хотя наверное еще 1 выход я бы добавил.... Так СТОП. И так уже ног не хватает... :))
VNS писал(а):
:shock: Что касается вывода AREF МК, то его использовать как обычный Вход/Выход невозможно… так как это вход опорного напряжения для АЦП. :dont_know:

А я и не говорил что это обычный выход. :) На нем индикаторный светодиод. Реализовано так:
void Led_change(void)
{ // -- тут будем мигать светодиодом подключенным на #AREF
if (ADMUX > 0x46)
ADMUX = 0x07;
else
ADMUX = 0x47;
}

:)) Не, ну а чего он просто так будет болтаться? Пусть хоть индикатором мигает. 8)
Demiurg писал(а):
Проектирование сверху вниз. Устройство. И поехали. Что за устройство? Скорее всего участникам проще будет ответить, если они будут понимать картину в целом.

В общем давно хотел попробовать что-то сделать на МК, даже было несколько попыток прерванных на разных стадиях. В основном на стадии покупки компонент. По итогу без дела лежала год ATMega8 в дип корпусе, горсть рассыпухи, макетная плата и программатор USBAsp. А тут звезды сошлись. Сдох штатный ипоньский блок автоматики стеклоподъемников и случайно попалась статья DI HALT как раз на эту тему. Собственно основные идеи слямзил у него и творчески переработал. Получилось вот это:
Изображение
Ну а когда основа была нарисована и начал писать код, как обычно захотелось добавить фич. Идеи есть, а ног у микросхемы, как выяснилось в процессе, кОтострофически мало. :) Вот и ищу решения. Стараюсь использовать те компоненты которые уже куплены или просто исторически есть. Ну а что? На Си и Асме я никогда не программировал, платы не разрабатывал, схемы для МК и прочей логики не делал и даже плату последний раз травил году наверное в 1985-ом примерно. Вот и сижу масштабно всё изучаю. Вот такая в целом картина выходит.

P.S. Картинка вышла черная почему-то. Кому удобнее вот pdf.
P.P.S.На ДХО и подсветке пока висят реле но будут вместо них MOSFET и ШИМ. Просто пока не нарисовал.


Вложения:
Plates.pdf [107.26 KiB]
Скачиваний: 122

_________________
Не так страшно показаться идиотом, как страшно оказаться идиотом только потому что постеснялся что-то спросить чтобы не показаться идиотом.
Вернуться наверх
 
Не в сети
 Заголовок сообщения: Re: 2 вопроса по подключению ATMega8
СообщениеДобавлено: Ср авг 03, 2022 21:57:14 
Модератор
Аватар пользователя

Карма: 153
Рейтинг сообщений: 2926
Зарегистрирован: Сб авг 14, 2010 15:05:51
Сообщений: 18892
Откуда: г. Озерск, Челябинская обл.
Рейтинг сообщения: 0
Медали: 1
Лучший человек Форума 2017 (1)
возьми АТмега16, у нее гораздо больше ног.

_________________
Мудрость приходит вместе с импотенцией...
Когда на русском форуме переходят на Вы, в реальной жизни начинают бить морду.


Вернуться наверх
 
Не в сети
 Заголовок сообщения: Re: 2 вопроса по подключению ATMega8
СообщениеДобавлено: Ср авг 03, 2022 22:02:20 
Открыл глаза

Зарегистрирован: Пн авг 01, 2022 19:06:25
Сообщений: 72
Откуда: Россия
Рейтинг сообщения: 0
возьми АТмега16, у нее гораздо больше ног.

Это самое простое решение. Взять МК с большим количеством ног. Но это не спортивно. Чему я научусь если каждый раз буду выбирать самый простой путь? Если бы задача была бы не учебной, а типовой на потоке и меня поджимало время я бы конечно так и поступил.

_________________
Не так страшно показаться идиотом, как страшно оказаться идиотом только потому что постеснялся что-то спросить чтобы не показаться идиотом.


Вернуться наверх
 
Не в сети
 Заголовок сообщения: Re: 2 вопроса по подключению ATMega8
СообщениеДобавлено: Ср авг 03, 2022 23:59:37 
Мудрый кот

Карма: 25
Рейтинг сообщений: 491
Зарегистрирован: Сб май 05, 2012 20:24:52
Сообщений: 1811
Откуда: KN34PC, Болгария
Рейтинг сообщения: 0
Цитата:
veso74: Время реакции и действия определяющее?

Retrograd: Не совсем понял о чем речь.

Одно дело запустить управление напр. с expanderа для динамическая индикация, а другое, например. для реле (с переключением напр. несколько раз в минуту максимум). Управление I2C быстрое, но не настолько быстрое.
---
Цитата:
veso74: ... Я бы попробовал уменьшить активные выходы.

Retrograd: Выходов всего 7 из них 6 управление силовыми механизмами ...

Моя идея не била оптимизация выхода вообще (ето вероятно уже сделали), а как "первый эксперимент": пропуская выходы через регистр расширителя/сдвиговой регистр - путь к большему количеству выходов в схеме. И так будет как первая попытка с "высокой вероятностью успеха".
---
MCP23017, используете два пина, управляете 16 выходами/или digital входами. Если не хватает количество, подключаете еще один чип по I2C и становится 2 х 16 = 32 (и меняете I2C адрес). По "простого пути" (изменение адреса каждой микросхемы) можно управлять 8 х 16 входа/выхода к два вывода MCU (для I2C). Управление можно как по хардуерная I2C шина, так и по софтуерная I2C. Схема из интернета, просто для идеи. Минус один: ИС подорожали :).
---
Многo входы - цифровые, их тоже можно вставить в expander, даже объединены с выходами.


Вложения:
MCP23017-IO-port-expander-circuit-with-arduino.jpg [104.78 KiB]
Скачиваний: 75
Вернуться наверх
 
Не в сети
 Заголовок сообщения: Re: 2 вопроса по подключению ATMega8
СообщениеДобавлено: Чт авг 04, 2022 00:31:43 
Говорящий с текстолитом
Аватар пользователя

Карма: 18
Рейтинг сообщений: 236
Зарегистрирован: Пт дек 10, 2021 12:48:46
Сообщений: 1550
Откуда: Тюмень
Рейтинг сообщения: 0
А я и не говорил что это обычный выход. :) На нем индикаторный светодиод. Реализовано так:

Как это реализовывается никому не секрет… только вот нагрузочная способность данного вывода мне неизвестна… посему использование на свой страх и риск... к тому же при его использовании можно забыть про использование АЦП… в общим такого рода мазохизм лично я не приветствую… но дело хозяйское… :)

Что касается схемы, а именно делителей на схеме, то я бы использовал другие номиналы (4,7 кОм и 1,5 кОм) и не ставил бы стабилитроны… кварц в данной схеме не нужен от слова совсем… пусть тактируется на 8 МГц от внутреннего генератора… таким образом высвобождается два вывода… для восьми входных сигналов использовал бы мультиплексор (как писал ранее) – это позволит задействовать всего четыре вывода МК в место восьми… для выходов (кроме ШИМ) использовал бы регистр сдвига (как писал ранее), это управление пятью реле и двумя светодиодами… два вывода ШИМ это РВ1 и РВ2… управлением регистра задействовал бы эти четыре освободившиеся вывода… и того пока задействовано 10 выводов… далее входа которые контролируют замыкание на общую шину GND подключаем напрямую к МК – это пять входов согласно схемы… и того остаются ещё семь свободных выводов МК… и не надо извращаться с AREF… :)) если я правильно всё увидел…


Вернуться наверх
 
Не в сети
 Заголовок сообщения: Re: 2 вопроса по подключению ATMega8
СообщениеДобавлено: Чт авг 04, 2022 01:23:33 
Открыл глаза

Зарегистрирован: Пн авг 01, 2022 19:06:25
Сообщений: 72
Откуда: Россия
Рейтинг сообщения: 0
veso74 писал(а):
Одно дело запустить управление напр. с expanderа для динамическая индикация, а другое, например. для реле (с переключением напр. несколько раз в минуту максимум).
...
MCP23017, используете два пина, управляете 16 выходами/или digital входами.

Теперь понял. Но пока не готов на такой подход. Мне по идее надо всего то добавить 1-2 входа и в идеале +1 выход. Просто в процессе работы родилась пара идей и если получится то хочется реализовать в этой конструкции. Ну а если не получится то и не так уж и страшно.

Добавлено after 44 minutes 37 seconds:
VNS писал(а):
Как это реализовывается никому не секрет… только вот нагрузочная способность данного вывода мне неизвестна… посему использование на свой страх и риск... к тому же при его использовании можно забыть про использование АЦП… в общим такого рода мазохизм лично я не приветствую… но дело хозяйское… :)

От 20 до 40 миллиампер можно грузить. Так что светодиод тянет прекрасно. Тем более индикаторный. Ну мож перестрахуюсь и транзистор залеплю. А АЦП в данной схеме просто не нужен. Так что ИМХО это вариант.
А может быть попробовать кнопки повесить через делитель напряжения как раз на AREF..... :roll:
VNS писал(а):
Что касается схемы, а именно делителей на схеме, то я бы использовал другие номиналы (4,7 кОм и 1,5 кОм)

Ну собственно почему и нет. Обдумаю.
VNS писал(а):
и не ставил бы стабилитроны…

А вот это никак нельзя убирать. В сети автомобиля бывают иголки вольт до 60 легко. Стабы тут, в том числе, и для защиты контроллера нужны. На входы то 14 вольт подается.
VNS писал(а):
кварц в данной схеме не нужен от слова совсем… пусть тактируется на 8 МГц от внутреннего генератора… таким образом высвобождается два вывода…

Так и было пока я не почитал насчет морозоустойчивости ATMega8. Народ рассказывает (из обширной практики) что от внутреннего RC тактуется прекрасно примерно градусов до -22 а потом бывает что МК и не стартует на холодную. Причем бывает даже что в одной партии часть корпусов нормально стартует , а часть в -22 рогом упирается и пока не подогреешь не стартует. Эту проблему лечат или подогревом или установкой кварца. С кварцем морозоустойчивость на старте резко повышается. :) Подогрев поставить конечно можно, но мне подумалось что кварц как-то надежнее.
Всё это дело будет работать в автомобиле. И следовательно вполне может столкнуться и с -40. А уж -30 увидит однозначно и не однократно.
Я когда кварц на схему дорисовывал горько плакал :cry: и мне пришлось изрядно проявить фантазию чтобы эти две ноги под кварц отдать почти не отказываясь от функционала и не усложняя схему. А вообще, согласен. Кварц тут лишний. Всё прекрасно могло бы работать и без него.
VNS писал(а):
для восьми входных сигналов использовал бы мультиплексор (как писал ранее) – это позволит задействовать всего четыре вывода МК в место восьми… для выходов (кроме ШИМ) использовал бы регистр сдвига (как писал ранее), это управление пятью реле и двумя светодиодами… два вывода ШИМ это РВ1 и РВ2… управлением регистра задействовал бы эти четыре освободившиеся вывода… и того пока задействовано 10 выводов… далее входа которые контролируют замыкание на общую шину GND подключаем напрямую к МК – это пять входов согласно схемы… и того остаются ещё семь свободных выводов МК… и не надо извращаться с AREF… :)) если я правильно всё увидел…

Думаю что правильно увидели. Только светодиод там один всего. Я немного недопонял пока написанное, но еще почитаю и разберусь. Может быть задам еще вопрос. Спасибо.

_________________
Не так страшно показаться идиотом, как страшно оказаться идиотом только потому что постеснялся что-то спросить чтобы не показаться идиотом.


Вернуться наверх
 
Не в сети
 Заголовок сообщения: Re: 2 вопроса по подключению ATMega8
СообщениеДобавлено: Чт авг 04, 2022 03:39:49 
Это не хвост, это антенна

Карма: 4
Рейтинг сообщений: 139
Зарегистрирован: Ср июн 25, 2008 15:19:44
Сообщений: 1480
Рейтинг сообщения: 0
возьми АТмега16, у нее гораздо больше ног.

Это самое простое решение. Взять МК с большим количеством ног. Но это не спортивно. Чему я научусь если каждый раз буду выбирать самый простой путь? Если бы задача была бы не учебной, а типовой на потоке и меня поджимало время я бы конечно так и поступил.

Неверно рассуждаете. МК выбирается под задачу. Либо количеством ног, либо расширение ввода вывода.


Вернуться наверх
 
Не в сети
 Заголовок сообщения: Re: 2 вопроса по подключению ATMega8
СообщениеДобавлено: Чт авг 04, 2022 04:52:34 
Друг Кота
Аватар пользователя

Карма: 52
Рейтинг сообщений: 2114
Зарегистрирован: Пт ноя 11, 2016 05:48:09
Сообщений: 7059
Откуда: Сердце Пармы
Рейтинг сообщения: 0
Медали: 2
Получил миской по аватаре (2)
для управления питанием можно занимать и 1 ногу, я делал... сигнал от кнопки и от мк шел по 1 проводу, но в этом случае при нажатой кнопке питание подается принудительно (вне зависимости от желания мк)
СпойлерИзображение
в верхней схеме для отключения питания достаточно отключить подтяжку, состояние кнопки отображается в регистре PIN (1-нажата 0-отпущена).
в нижней схеме для отключения питания нужно включить порт на выход и вывести в него 1, состояние кнопки отображается в регистре PIN (1-отпущена, 0-нажата), порт д.б. в Z состоянии. в этой схеме, при большой емкости в питании возможно, придется добавить небольшой конденсатор с эмиттера Q4 в точку соединения резисторов 1kOm, хотя мне не понадобилось.

_________________
Для тех, кто не учил магию мир полон физики :)
Безграмотно вопрошающим про силовую или высоковольтную электронику я не отвечаю, а то ещё посадят за участие в (само)убиении оболтуса...


Вернуться наверх
 
Не в сети
 Заголовок сообщения: Re: 2 вопроса по подключению ATMega8
СообщениеДобавлено: Чт авг 04, 2022 08:48:53 
Это не хвост, это антенна

Карма: 12
Рейтинг сообщений: 136
Зарегистрирован: Вт июн 07, 2011 08:03:18
Сообщений: 1310
Рейтинг сообщения: 0
Никто не запрещал, но он только ареф .

А подумать? Какие может иметь напряжения? Отож.


Вернуться наверх
 
Не в сети
 Заголовок сообщения: Re: 2 вопроса по подключению ATMega8
СообщениеДобавлено: Чт авг 04, 2022 10:24:47 
Открыл глаза

Зарегистрирован: Пн авг 01, 2022 19:06:25
Сообщений: 72
Откуда: Россия
Рейтинг сообщения: 0
для управления питанием можно занимать и 1 ногу, я делал... сигнал от кнопки и от мк шел по 1 проводу, но в этом случае при нажатой кнопке питание подается принудительно (вне зависимости от желания мк)

Спасибо. Это вероятно как раз примерно то что мне нужно.

Добавлено after 1 hour 30 minutes 31 second:
Неверно рассуждаете. МК выбирается под задачу. Либо количеством ног, либо расширение ввода вывода.

Не могу согласиться. В школе, на геометрии, а может и не только на геометрии просто про геометрию помню точно, мне попадались задачки в которых вопрос сформулирован примерно так: "По имеющимся данным вычислите длину отрезка АБ или докажите что это сделать невозможно". Такие задачи очень развивают гибкость мышления и способствуют изучению базового материала.
Это причина по которой я не согласен с вашим подходом. Точнее даже не с самим подходом, а с критериями выбора. Я согласен что МК выбирается под задачу, но разве повод сразу хватать более мощный МК если для решения задачи не хватает пары ног? И разве повод сразу лепить на плату новый корпус если не хватило ног? Зачастую, немного подумав, можно обойтись одним диодом. :)
В частности если посмотреть на схему, Изображение то можно увидеть что за входом J14 стоит просто диод, а пока ног хватало там висел и триггер и даже под этот вход была занята отдельная нога МК.
По этому ваш подход я могу одобрить только если задача производственная и важнейший критерий, время разработки устройства. То есть конечная цена устройства и много прочих моментов являются не важными. А если говорить о задачах учебных, то ваш подход даже вреден. Потому как приучает ученика не думать, а тупо использовать простые типовые подходы. При вашем подходе к обучению в итоге мы получаем жутко не оптимальных монстров типа виндовс и умных электрочайников на 64-х битном микропроцессоре.

_________________
Не так страшно показаться идиотом, как страшно оказаться идиотом только потому что постеснялся что-то спросить чтобы не показаться идиотом.


Вернуться наверх
 
Не в сети
 Заголовок сообщения: Re: 2 вопроса по подключению ATMega8
СообщениеДобавлено: Чт авг 04, 2022 11:12:27 
Мудрый кот

Карма: 25
Рейтинг сообщений: 491
Зарегистрирован: Сб май 05, 2012 20:24:52
Сообщений: 1811
Откуда: KN34PC, Болгария
Рейтинг сообщения: 3
Retrograd, рассуждения верны, но следует рассматривать на конкретном примере конструкции: устройство для хобби?, устройство для дополнительной деятельности?, задача, серьезная деятельность и т.п.

Иногда решающее значение имеет время решения задачи, беру из коробки другой контроллер и решаю проблему на месте. Почти такая же цена (и самое главное: с возможностью улучшения (upgrade) конфигурации в будущем с другими узлами и командами).

А в другой случай просто думаем: есть ли другие способы? (напр. возможно ли с меньшим количеством контактов?). Всегда бесконечны решения. Как "мозговой штурм" (brainstorm) даже. Посмотрите на старые конструкции микроконтроллеров (напр. 16F84A), любимая задача: например, дисплей LCD и много пинов, во много раз превышает количество выводов микроконтроллера. На тех же выводах, сканируются по время, с переключением цикла.

Ниже, как ориентир в веселой части для размышлений:
любимое: 2 вывода MCU -> 6 выхода
https://www.edn.com/two-pic-pins-drive-six-leds/

Но в случае с автомобилем бы сделал безусловно с:
каждый компонент (кнопка, вход, выход) - на отдельном пине. Таким образом, программно легко можно реализовать множество софт. способов стабильной работы, например, debounce кнопки (дребезг контактов или входов), чтения состояния несколько раз, проверку при выполнении и т.д.


Вложения:
contenteetimes-images-01mdunn-di-di5459sch.png [51.75 KiB]
Скачиваний: 70
Вернуться наверх
 
Не в сети
 Заголовок сообщения: Re: 2 вопроса по подключению ATMega8
СообщениеДобавлено: Чт авг 04, 2022 12:50:17 
Друг Кота
Аватар пользователя

Карма: 62
Рейтинг сообщений: 889
Зарегистрирован: Вт апр 24, 2007 07:45:40
Сообщений: 6206
Откуда: Minsk
Рейтинг сообщения: 0
А если говорить о задачах учебных, то ваш подход даже вреден. Потому как приучает ученика не думать, а тупо использовать простые типовые подходы.

Ну вот, спросил совета и тут же с высоты своего знания дал выволочку советующим. А сам ведь только в начале пути. И количество лап тут далеко не первостепенное. Если предполагается всё это использовать в автомобиле - при первом же включении навалятся помехи. И нужно будет продумывать более тонкие вещи: развязки, фильтрация, экранирование, разводка. Массу сюрпризов сулит этот путь.
А что касается максимальной минимизации :)) , для меня этот вопрос звучит так: сделать дёшево - или сделать хорошо. Я всегда для себя пытался реализовать второй вариант, даже если для этого понадобится вкорячить ещё один МК. Не нами придумано: скупой платит дважды.

_________________
Изображение


Вернуться наверх
 
Показать сообщения за:  Сортировать по:  Вернуться наверх
Начать новую тему Ответить на тему  [ Сообщений: 161 ]  1, , , , ...  

Часовой пояс: UTC + 3 часа


Кто сейчас на форуме

Сейчас этот форум просматривают: нет зарегистрированных пользователей и гости: 56


Вы не можете начинать темы
Вы не можете отвечать на сообщения
Вы не можете редактировать свои сообщения
Вы не можете удалять свои сообщения
Вы не можете добавлять вложения

Найти:
Перейти:  


Powered by phpBB © 2000, 2002, 2005, 2007 phpBB Group
Русская поддержка phpBB
Extended by Karma MOD © 2007—2012 m157y
Extended by Topic Tags MOD © 2012 m157y