Например TDA7294

Форум РадиоКот • Просмотр темы - BASCOM AVR в вопросах и ответах
Форум РадиоКот
Здесь можно немножко помяукать :)

Текущее время: Пт дек 12, 2025 08:03:13

Часовой пояс: UTC + 3 часа


ПРЯМО СЕЙЧАС:



Начать новую тему Ответить на тему  [ Сообщений: 6059 ]     ... , , , 8, , , ...  
Автор Сообщение
Не в сети
 Заголовок сообщения:
СообщениеДобавлено: Вс дек 14, 2008 11:01:58 
Нашел транзистор. Понюхал.
Аватар пользователя

Зарегистрирован: Пн ноя 03, 2008 12:08:42
Сообщений: 152
Откуда: Владивосток
Рейтинг сообщения: 0
Здравствуйте дорогие форумчане!
Меня интересуют следующие ворпросы по BASCOM-AVR:
1. Как организовать динамическую индикацию.
2. Как написать программу так, чтобы ЛСД не мерцал (К примеру: Я делаю часы на тинке и каждое обновление экрана оно мерцает).
3. Где можно скачать дополнительные библиотеки.
4. Как снять ограничения с BASCOM.
5. Как организовать меню в BASCOM (вместе с опросом кнопок).
6. Можно-ли в BASCOM сделать подключение AVR c PC по USB (без преобразователей)
Ну и последний вопрос: где можно найти готовые проекты (без разницы на каком языке)

_________________
Вы получаете от людей больше, если им противоречите


Вернуться наверх
 
Не в сети
 Заголовок сообщения:
СообщениеДобавлено: Вс дек 14, 2008 18:56:18 
Мучитель микросхем
Аватар пользователя

Карма: 4
Рейтинг сообщений: 44
Зарегистрирован: Ср дек 10, 2008 21:24:28
Сообщений: 497
Откуда: Алтайский край, Барнаул
Рейтинг сообщения: 0
Для часов с хорошим меню тинки будет маловато! Лучше мегу.
Вот схема и программа часов на тинки, правда не проверял. Макетку разобрал.


Вложения:
Комментарий к файлу: Программа часов
ds1307 kot1.txt [5.53 KiB]
Скачиваний: 1309
Комментарий к файлу: Схема часов
P-CAD1.GIF [104.36 KiB]
Скачиваний: 1522
Вернуться наверх
 
Не в сети
 Заголовок сообщения:
СообщениеДобавлено: Пн дек 15, 2008 06:06:43 
Электрический кот
Аватар пользователя

Карма: 3
Рейтинг сообщений: 2
Зарегистрирован: Вт окт 21, 2008 11:46:23
Сообщений: 1051
Откуда: Барнаул
Рейтинг сообщения: 0
Gryphon писал(а):
Здравствуйте дорогие форумчане!
Меня интересуют следующие ворпросы по BASCOM-AVR:
1. Как организовать динамическую индикацию.
2. Как написать программу так, чтобы ЛСД не мерцал (К примеру: Я делаю часы на тинке и каждое обновление экрана оно мерцает).
3. Где можно скачать дополнительные библиотеки.
4. Как снять ограничения с BASCOM.
5. Как организовать меню в BASCOM (вместе с опросом кнопок).
6. Можно-ли в BASCOM сделать подключение AVR c PC по USB (без преобразователей)
Ну и последний вопрос: где можно найти готовые проекты (без разницы на каком языке)


Ну, начну с последнего. В постах выше есть ссылка на Баскомовский форум. Внимательно читай. Я оттуда дёрнул Баском полный без ограничений версия 1.11.9.0 Меня вполне устраивает :))) Ну и естественно сразу все предыдущие вопросы отпадают, т.к. там куча примеров и либов достаточно! :)))
А чтоб индикатор не мерцал надо увеличить Waitms! Подбери экспериментально, но я ставил 500 - подходит для любого кварца. В железе пока не собирал, а в протеусе всё ОК! И ещё: там же на форуме есть ссылка на страничку WildCat-а. Там хорошая обучалка, только к сожалению не до конца. :(


Вернуться наверх
 
Не в сети
 Заголовок сообщения:
СообщениеДобавлено: Пн дек 15, 2008 09:26:34 
Мучитель микросхем
Аватар пользователя

Карма: 4
Рейтинг сообщений: 44
Зарегистрирован: Ср дек 10, 2008 21:24:28
Сообщений: 497
Откуда: Алтайский край, Барнаул
Рейтинг сообщения: 0
Точнее http://bascomavr.3bb.ru
Обучалка WildCat-аhttp://avr.easycoding.org/bascom_lessons/index.htm


Вернуться наверх
 
Эиком - электронные компоненты и радиодетали
Не в сети
 Заголовок сообщения:
СообщениеДобавлено: Пн дек 15, 2008 12:56:30 
Открыл глаза
Аватар пользователя

Зарегистрирован: Вт май 06, 2008 17:31:04
Сообщений: 79
Откуда: Брянск
Рейтинг сообщения: 0
max50 у вас случайно нет часов на атмега8 с кодом (на баском
) и схемой.
А то что вы давали программу для лсд у меня просто к другим портам лсд подключен.


Вернуться наверх
 
Не в сети
 Заголовок сообщения:
СообщениеДобавлено: Пн дек 15, 2008 13:32:07 
Электрический кот
Аватар пользователя

Карма: 3
Рейтинг сообщений: 2
Зарегистрирован: Вт окт 21, 2008 11:46:23
Сообщений: 1051
Откуда: Барнаул
Рейтинг сообщения: 0
ToVl@dimir

У вас на какой порт включен LCD? В Bascom-е настраивается любой порт очень просто:

Config Lcdpin = Pin , Db4 = Portb.4 , Db5 = Portb.5 , Db6 = Portb.6 , Db7 = Portb.7 , E = Portb.2 , Rs = Portb.0
Это для порта PORTB. Так же и для любого другого.


Вернуться наверх
 
Не в сети
 Заголовок сообщения:
СообщениеДобавлено: Пн дек 15, 2008 17:55:40 
Мучитель микросхем
Аватар пользователя

Карма: 4
Рейтинг сообщений: 44
Зарегистрирован: Ср дек 10, 2008 21:24:28
Сообщений: 497
Откуда: Алтайский край, Барнаул
Рейтинг сообщения: 0
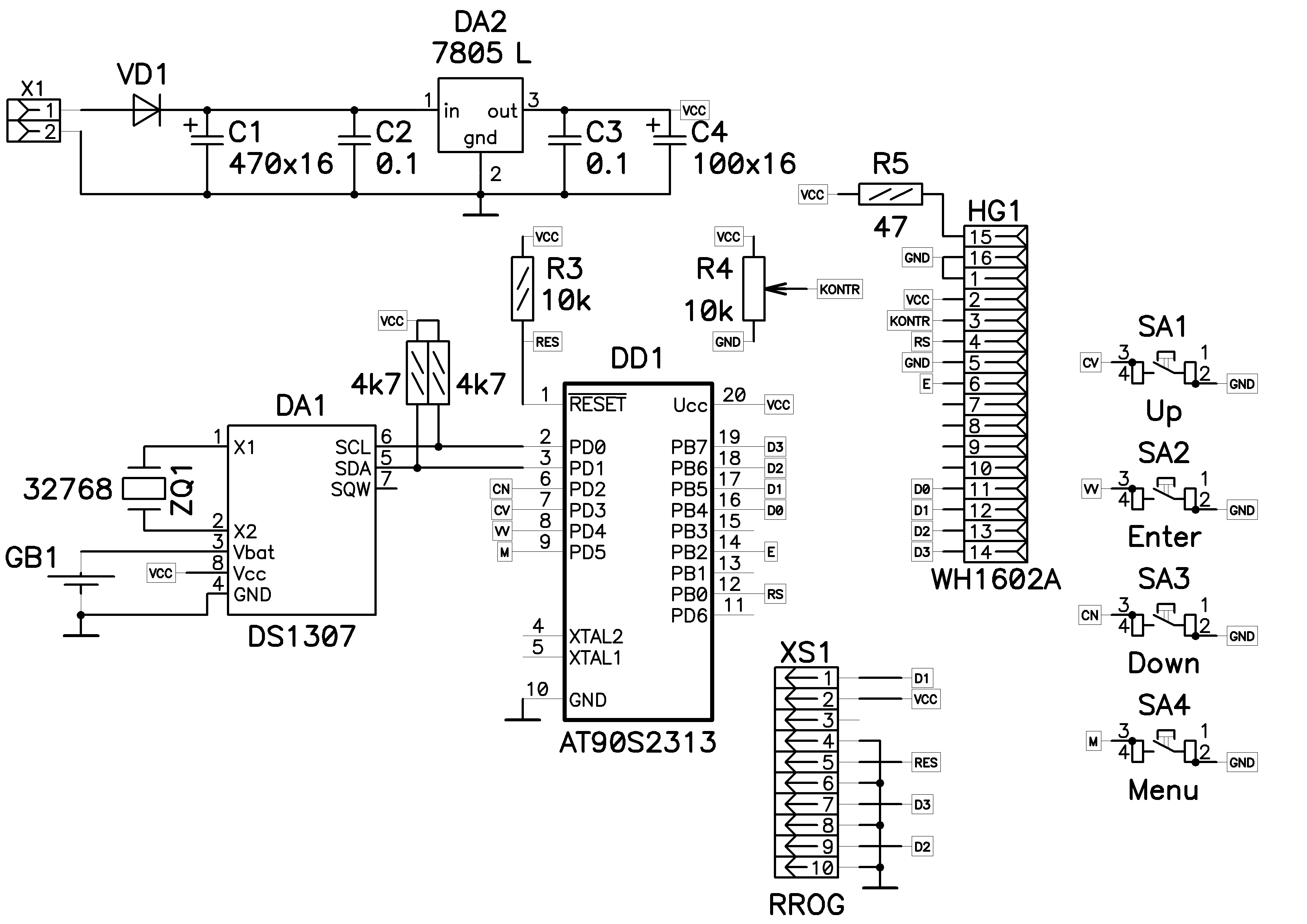
Это все так, если нет такой строки: $lib "lcd4.lbx". Это альтернативная библиотека для работы с LCD. Она использует для подключения ТОЛЬКО PORTB. Если эту строчку "заремить", то LCD можно конфигурировать на любой порт. А насчет часов держи.
з.ы. В железе программу не проверял, она переделанная с меги16. Небольшой косяк с установкой часов и минут. Пока не доделал


Вложения:
Комментарий к файлу: Программа часов на атмега8
ds1307 kot2.txt [5.67 KiB]
Скачиваний: 850
Комментарий к файлу: Схема часов на атмега8
P-CAD2.GIF [104.69 KiB]
Скачиваний: 852
Вернуться наверх
 
Не в сети
 Заголовок сообщения:
СообщениеДобавлено: Ср дек 17, 2008 12:43:30 
Потрогал лапой паяльник
Аватар пользователя

Зарегистрирован: Пн апр 14, 2008 19:57:20
Сообщений: 346
Рейтинг сообщения: 0
Gryphon писал(а):
Здравствуйте дорогие форумчане!
Меня интересуют следующие ворпросы по BASCOM-AVR:
1. Как организовать динамическую индикацию.

Посмотри поподробней на предыдущих страницах темы.
Я там с этим тоге разбирался.Очень лехко.
Если непоймёш тогда дам тебе код моей динам. индик.

_________________
Съел сам, помоги соседу. Соседу мясо вредно:)


Вернуться наверх
 
Не в сети
 Заголовок сообщения:
СообщениеДобавлено: Ср дек 17, 2008 14:22:54 
Электрический кот
Аватар пользователя

Карма: 3
Рейтинг сообщений: 2
Зарегистрирован: Вт окт 21, 2008 11:46:23
Сообщений: 1051
Откуда: Барнаул
Рейтинг сообщения: 0
Приведённая прога с данной схемой не работает и не должнаработать в принципе! Если выкладываете схему с листингом, хотя бы проверяйте на соответствие листинга со схемой.
1. В листинге: Db6 = Portd.3 , Db7 = Portd.4. С какого перепугу POTRD? Надо: Db6 = Portb.3 , Db7 = Portb.4
2. На схеме: Вывод индикатора RS поменять с выводом E, опять же потому что в программе так прописано!
3. Если есть штатные выводы SCL (PC5) и SDA (PC4), зачем лепить их к другому порту? ИМХО неудобно будет разводку платы делать, когда всё с одной стороны МК - и индикатор, и DSка.

Всё переделал. Листинг и готовую прошивку выкладываю, правда кнопки я не трогал. Коль чел взялся - пусть доделывает сам. :)


Вернуться наверх
 
Не в сети
 Заголовок сообщения:
СообщениеДобавлено: Ср дек 17, 2008 20:59:33 
Мучитель микросхем
Аватар пользователя

Карма: 4
Рейтинг сообщений: 44
Зарегистрирован: Ср дек 10, 2008 21:24:28
Сообщений: 497
Откуда: Алтайский край, Барнаул
Рейтинг сообщения: 0
На счет "косяков" согласен, времени на все остается мало!
А поповоду разводки не согласен. Вполне нормально разводится.


Вернуться наверх
 
Не в сети
 Заголовок сообщения:
СообщениеДобавлено: Чт дек 18, 2008 08:03:55 
Мучитель микросхем

Зарегистрирован: Вт июл 22, 2008 08:10:54
Сообщений: 492
Рейтинг сообщения: 0
Дак вы 2-х проводный интерфейс программно делаете? а почему не пользуетесь аппаратным TWI?


Вернуться наверх
 
Не в сети
 Заголовок сообщения:
СообщениеДобавлено: Чт дек 18, 2008 09:14:11 
Электрический кот
Аватар пользователя

Карма: 3
Рейтинг сообщений: 2
Зарегистрирован: Вт окт 21, 2008 11:46:23
Сообщений: 1051
Откуда: Барнаул
Рейтинг сообщения: 0
Я об этом уже писал, воть:
Цитата:
3. Если есть штатные выводы SCL (PC5) и SDA (PC4), зачем лепить их к другому порту? ИМХО неудобно будет разводку платы делать, когда всё с одной стороны МК - и индикатор, и DSка.

To Тихан:
Скинь плиз, код динамической индикации, которая у тебя работает. Или сюда - в тему, или мне в личку! :)))


Вернуться наверх
 
Не в сети
 Заголовок сообщения:
СообщениеДобавлено: Чт дек 18, 2008 20:10:07 
Мучитель микросхем
Аватар пользователя

Карма: 4
Рейтинг сообщений: 44
Зарегистрирован: Ср дек 10, 2008 21:24:28
Сообщений: 497
Откуда: Алтайский край, Барнаул
Рейтинг сообщения: 0
Если не трудно, скинь сюда. Спасибо!


Вернуться наверх
 
Не в сети
 Заголовок сообщения:
СообщениеДобавлено: Чт дек 18, 2008 20:53:43 
Родился

Зарегистрирован: Чт дек 18, 2008 19:18:59
Сообщений: 10
Рейтинг сообщения: 0
роконтроллер
Друзья, помогите найти, какую-нибудь программку (желательно написаную на Вижул Бейсике), которая будет принимать мой код(через РS-232) из АВРа и куда-то складывать его. Может кто-нибудь сам может такое написать?


Вернуться наверх
 
Не в сети
 Заголовок сообщения:
СообщениеДобавлено: Чт дек 18, 2008 23:36:47 
Потрогал лапой паяльник
Аватар пользователя

Карма: 3
Рейтинг сообщений: 33
Зарегистрирован: Вт янв 22, 2008 23:13:41
Сообщений: 365
Откуда: Калининград
Рейтинг сообщения: 0
Медали: 1
Получил миской по аватаре (1)
Вот програмка, написана на СИ.


Вложения:
Комментарий к файлу: Программа "Comspy"
Comspy.rar [130.35 KiB]
Скачиваний: 675


Последний раз редактировалось barby67 Пн дек 22, 2008 23:52:04, всего редактировалось 1 раз.
Вернуться наверх
 
Не в сети
 Заголовок сообщения:
СообщениеДобавлено: Пн дек 22, 2008 12:28:02 
Потрогал лапой паяльник
Аватар пользователя

Зарегистрирован: Пн апр 14, 2008 19:57:20
Сообщений: 346
Рейтинг сообщения: 0
max50 писал(а):
Если не трудно, скинь сюда. Спасибо!

Держи!
Код:
Dim C_ed As Byte , C_des As Byte  Dim M_ed As Byte
Do
Portd.1 = 1
Portb = Lookup(c_des , Martix)
Waitms 1
Portd.1 = 0
Portd.0 = 1
Portb = Lookup(c_ed , Martix)
Waitms 1
Portd.0 = 0
Portd.4 = 1
Portb = Lookup(m_ed , Martix)
Waitms 1
Portd.4 = 0
Loop
Martix:
Data &B00000011 , &B10011111
Data &B00100101 , &B00001101
Data &B10011001 , &B01001001
Data &B01000001 , &B00011111
Data &B00000001 , &B00001001
Data &B00000001 , &B00000001

Ту не описана настройка портов, выбора мк($regfile) , частоы кварца($crystal)

_________________
Съел сам, помоги соседу. Соседу мясо вредно:)


Вернуться наверх
 
Не в сети
 Заголовок сообщения:
СообщениеДобавлено: Пн дек 22, 2008 12:31:55 
Электрический кот
Аватар пользователя

Карма: 3
Рейтинг сообщений: 2
Зарегистрирован: Вт окт 21, 2008 11:46:23
Сообщений: 1051
Откуда: Барнаул
Рейтинг сообщения: 0
Спасибо, Тихан! Полезный и очень простой код! :)))


Вернуться наверх
 
Не в сети
 Заголовок сообщения:
СообщениеДобавлено: Пн дек 22, 2008 12:54:06 
Потрогал лапой паяльник
Аватар пользователя

Зарегистрирован: Пн апр 14, 2008 19:57:20
Сообщений: 346
Рейтинг сообщения: 0
Рад помочь! :)

_________________
Съел сам, помоги соседу. Соседу мясо вредно:)


Вернуться наверх
 
Не в сети
 Заголовок сообщения:
СообщениеДобавлено: Пн дек 22, 2008 14:52:43 
Поставщик валерьянки для Кота
Аватар пользователя

Карма: 4
Рейтинг сообщений: 26
Зарегистрирован: Ср сен 17, 2008 14:32:15
Сообщений: 2106
Откуда: Старые Васюки
Рейтинг сообщения: 0
Господа,
просьба откликнуться кто работал в баскоме с Tiny13 – как успехи? Просто вчера поставил первые опыты и пребываю буквально в шоке. Такое ощущение, что она криво поддерживается компилятором (версия 1.11.9.0).


Вернуться наверх
 
Не в сети
 Заголовок сообщения:
СообщениеДобавлено: Вт дек 23, 2008 13:30:18 
Потрогал лапой паяльник
Аватар пользователя

Зарегистрирован: Пн апр 14, 2008 19:57:20
Сообщений: 346
Рейтинг сообщения: 0
А как лучше сделать чтоб таймер0 считал как можно ближе к
1 секунде?
зы
таймер1 чет неработает у мня.

_________________
Съел сам, помоги соседу. Соседу мясо вредно:)


Вернуться наверх
 
Показать сообщения за:  Сортировать по:  Вернуться наверх
Начать новую тему Ответить на тему  [ Сообщений: 6059 ]     ... , , , 8, , , ...  

Часовой пояс: UTC + 3 часа


Кто сейчас на форуме

Сейчас этот форум просматривают: нет зарегистрированных пользователей и гости: 27


Вы не можете начинать темы
Вы не можете отвечать на сообщения
Вы не можете редактировать свои сообщения
Вы не можете удалять свои сообщения
Вы не можете добавлять вложения

Найти:
Перейти:  


Powered by phpBB © 2000, 2002, 2005, 2007 phpBB Group
Русская поддержка phpBB
Extended by Karma MOD © 2007—2012 m157y
Extended by Topic Tags MOD © 2012 m157y