Например TDA7294

Форум РадиоКот • Просмотр темы - Хитро-умный аккумулятор.
Форум РадиоКот
Здесь можно немножко помяукать :)

Текущее время: Вт дек 30, 2025 22:45:02

Часовой пояс: UTC + 3 часа


ПРЯМО СЕЙЧАС:



Начать новую тему Ответить на тему  [ Сообщений: 3652 ]     ... , , , 110, , , ...  
Автор Сообщение
Не в сети
 Заголовок сообщения: Re: Хитро-умный аккумулятор.
СообщениеДобавлено: Пн сен 25, 2023 20:15:13 
Первый раз сказал Мяу!

Зарегистрирован: Пн окт 24, 2016 14:20:18
Сообщений: 37
Рейтинг сообщения: 0
Так на www.laptopu.ro, оттуда.
Там же есть faq как правильный
цикл обучения провести для чипов
bq30z55 и по аналгии для bq40z55.
Ну и как сбросить fcc для bq40370
тоже.


Вернуться наверх
 
Не в сети
 Заголовок сообщения: Re: Хитро-умный аккумулятор.
СообщениеДобавлено: Пн сен 25, 2023 20:20:54 
Встал на лапы

Зарегистрирован: Ср ноя 10, 2021 18:46:32
Сообщений: 132
Рейтинг сообщения: 0
у румынов есть много непубличного софта, и они им не делятся


Вернуться наверх
 
Не в сети
 Заголовок сообщения: Re: Хитро-умный аккумулятор.
СообщениеДобавлено: Пн сен 25, 2023 20:28:52 
Мучитель микросхем
Аватар пользователя

Зарегистрирован: Сб фев 20, 2016 10:56:57
Сообщений: 455
Откуда: Чебоксары-Москва
Рейтинг сообщения: 0
Ну и как сбросить fcc для bq40370

Вы-же сами понимаете - это ерунда...Поменяете в ЕЕПРОМ переменную для отображения - как успокоительное!
А чип пересчитает и напишет своё значение.
Вам же наверняка не FCC нужно изменять...

_________________
Пообщаться: https://t.me/Shura197105
Разблок АКБ Мак-Буков/bq20z451
СПРАВКА ПО АКБ https://disk.yandex.ru/d/HExh7zVtUiZ1MA
FX2LP_Bat-Info_READER CP2112_Bat-Info_READER
viewtopic.php?p=4723281&sid=514e9caf27067823639b85fd7c171591#p4723281


Последний раз редактировалось shura1971 Пн сен 25, 2023 20:37:40, всего редактировалось 1 раз.

Вернуться наверх
 
Не в сети
 Заголовок сообщения: Re: Хитро-умный аккумулятор.
СообщениеДобавлено: Пн сен 25, 2023 20:37:20 
Первый раз сказал Мяу!

Зарегистрирован: Пн окт 24, 2016 14:20:18
Сообщений: 37
Рейтинг сообщения: 0
Bq40370 какой то гибрид CEDV и IT алгоритмов,
отличается от 40z50 и 30z55, fcc там первостепенное
значение имеет, достаточно только его поправить
вроде.


Вернуться наверх
 
Эиком - электронные компоненты и радиодетали
Не в сети
 Заголовок сообщения: Re: Хитро-умный аккумулятор.
СообщениеДобавлено: Пн сен 25, 2023 20:39:31 
Мучитель микросхем
Аватар пользователя

Зарегистрирован: Сб фев 20, 2016 10:56:57
Сообщений: 455
Откуда: Чебоксары-Москва
Рейтинг сообщения: 0
miklelv,Вам придется самому...
Если есть Бат-инфо полное и ЕЕПРОМ считанный - просто найти все значения
У меня только инфа по bq40z555...

_________________
Пообщаться: https://t.me/Shura197105
Разблок АКБ Мак-Буков/bq20z451
СПРАВКА ПО АКБ https://disk.yandex.ru/d/HExh7zVtUiZ1MA
FX2LP_Bat-Info_READER CP2112_Bat-Info_READER
viewtopic.php?p=4723281&sid=514e9caf27067823639b85fd7c171591#p4723281


Вернуться наверх
 
Не в сети
 Заголовок сообщения: Re: Хитро-умный аккумулятор.
СообщениеДобавлено: Пн сен 25, 2023 20:54:10 
Мучитель микросхем

Карма: 2
Рейтинг сообщений: 20
Зарегистрирован: Ср окт 23, 2019 08:41:11
Сообщений: 494
Откуда: Саратов
Рейтинг сообщения: 0
miklelv, А где такие скрины нашли??

Подозреваю, что на форуме TI )))


Вернуться наверх
 
Не в сети
 Заголовок сообщения: Re: Хитро-умный аккумулятор.
СообщениеДобавлено: Пн сен 25, 2023 21:22:44 
Мучитель микросхем
Аватар пользователя

Зарегистрирован: Сб фев 20, 2016 10:56:57
Сообщений: 455
Откуда: Чебоксары-Москва
Рейтинг сообщения: 0
Vovan_sar, Привет Володя.Сказали уже в начале страницы...

_________________
Пообщаться: https://t.me/Shura197105
Разблок АКБ Мак-Буков/bq20z451
СПРАВКА ПО АКБ https://disk.yandex.ru/d/HExh7zVtUiZ1MA
FX2LP_Bat-Info_READER CP2112_Bat-Info_READER
viewtopic.php?p=4723281&sid=514e9caf27067823639b85fd7c171591#p4723281


Вернуться наверх
 
Не в сети
 Заголовок сообщения: Re: Хитро-умный аккумулятор.
СообщениеДобавлено: Пн сен 25, 2023 22:07:35 
Первый раз сказал Мяу!

Зарегистрирован: Пн окт 24, 2016 14:20:18
Сообщений: 37
Рейтинг сообщения: 0
А архивом с алиэкспрес может кто поделится ?
Кто покупал EV2400 Panda.
Пишут купи, тогда скинем.
Список чего обещают в аттаче.
Вложение:
20230925_220129.jpg [144.28 KiB]
Скачиваний: 355


Вернуться наверх
 
Не в сети
 Заголовок сообщения: Re: Хитро-умный аккумулятор.
СообщениеДобавлено: Пн сен 25, 2023 22:19:52 
Мучитель микросхем

Карма: 2
Рейтинг сообщений: 20
Зарегистрирован: Ср окт 23, 2019 08:41:11
Сообщений: 494
Откуда: Саратов
Рейтинг сообщения: 0
А архивом с алиэкспрес может кто поделится ?
Кто покупал EV2400 Panda.
Пишут купи, тогда скинем.
Список чего обещают в аттаче.
Вложение:
20230925_220129.jpg

В "вопросы и ответы" в этом магазине пиши, может кто и откликнется.
Я спрашивал как то у китайца, драйвера на одну приблуду, скинули с вируснёй (((. Так что, аккуратней там.


Вернуться наверх
 
Не в сети
 Заголовок сообщения: Re: Хитро-умный аккумулятор.
СообщениеДобавлено: Пн сен 25, 2023 23:14:02 
Первый раз сказал Мяу!

Зарегистрирован: Пн окт 24, 2016 14:20:18
Сообщений: 37
Рейтинг сообщения: 0
Вопрос есть, при покупке лицензии с http://www.laptopu.ro
файлы для bqstudio скидывают или нет, может кто
покупал, использовал ? От них нужны профили для
кастомных чипов для bqstudio.


Вернуться наверх
 
Не в сети
 Заголовок сообщения: Re: Хитро-умный аккумулятор.
СообщениеДобавлено: Пн сен 25, 2023 23:59:27 
Мучитель микросхем
Аватар пользователя

Зарегистрирован: Сб фев 20, 2016 10:56:57
Сообщений: 455
Откуда: Чебоксары-Москва
Рейтинг сообщения: 0
А архивом с алиэкспрес может кто поделится ?
Кто покупал EV2400 Panda.
Пишут купи, тогда скинем.
Список чего обещают в аттаче.
Вложение:
20230925_220129.jpg

А тебе конкретно чего надо для EV2400??
Все что на ТИ у меня вроде есть.Или сам зарегся на ТИ - и будет доступ ко всему оттуда...
bqStudio от 1.3.86 до 1.3.121 версии... и т.д.
Я разве чуток пораньше не выкладывал ??
Покупал EV2400 вот здесь - прислали быстро...
https://aliexpress.ru/item/100500423839 ... 8486011281

_________________
Пообщаться: https://t.me/Shura197105
Разблок АКБ Мак-Буков/bq20z451
СПРАВКА ПО АКБ https://disk.yandex.ru/d/HExh7zVtUiZ1MA
FX2LP_Bat-Info_READER CP2112_Bat-Info_READER
viewtopic.php?p=4723281&sid=514e9caf27067823639b85fd7c171591#p4723281


Последний раз редактировалось shura1971 Вт сен 26, 2023 00:12:38, всего редактировалось 1 раз.

Вернуться наверх
 
Не в сети
 Заголовок сообщения: Re: Хитро-умный аккумулятор.
СообщениеДобавлено: Вт сен 26, 2023 00:07:01 
Первый раз сказал Мяу!

Зарегистрирован: Пн окт 24, 2016 14:20:18
Сообщений: 37
Рейтинг сообщения: 0
Интнересно что под bq9003 и bq9006 китайцы имеют
в виду.


Вернуться наверх
 
Не в сети
 Заголовок сообщения: Re: Хитро-умный аккумулятор.
СообщениеДобавлено: Вт сен 26, 2023 00:20:05 
Мучитель микросхем
Аватар пользователя

Зарегистрирован: Сб фев 20, 2016 10:56:57
Сообщений: 455
Откуда: Чебоксары-Москва
Рейтинг сообщения: 0
Интнересно что под bq9003 и bq9006 китайцы имеют
в виду.

bq9003 это bq40z50 (bq40z307). A bq9006 - не знаю...
Это для Дронов чипы. DJI...

_________________
Пообщаться: https://t.me/Shura197105
Разблок АКБ Мак-Буков/bq20z451
СПРАВКА ПО АКБ https://disk.yandex.ru/d/HExh7zVtUiZ1MA
FX2LP_Bat-Info_READER CP2112_Bat-Info_READER
viewtopic.php?p=4723281&sid=514e9caf27067823639b85fd7c171591#p4723281


Вернуться наверх
 
Не в сети
 Заголовок сообщения: Re: Хитро-умный аккумулятор.
СообщениеДобавлено: Вт сен 26, 2023 12:01:55 
Мучитель микросхем
Аватар пользователя

Зарегистрирован: Сб фев 20, 2016 10:56:57
Сообщений: 455
Откуда: Чебоксары-Москва
Рейтинг сообщения: 3
Всем привет!
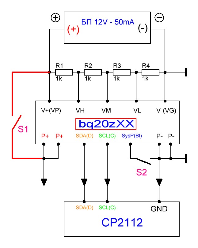
Чтобы больше никто не спрашивал - как и куда подключаться Адаптером:
Схема подключения 3-х
Изображение
Схема подключения 4-х
Изображение
Схема защиты линий SDA - SCL.Без этой защиты будете сжигать СР2112...
Изображение
На схеме:
S1 - Кратковременно замыкаем для пробуждения контроллера АКБ
S2 - Sys Pres (Bat In) - замыкаем постоянно, (если используется)
для включения FET и получения напряжения на разьёме АКБ - для заряда или разряда...


Вложения:
Схема-4х.jpg [60.19 KiB]
Скачиваний: 253
Схема-3х.jpg [64.88 KiB]
Скачиваний: 188
Shema-Protect.jpg [17.73 KiB]
Скачиваний: 275

_________________
Пообщаться: https://t.me/Shura197105
Разблок АКБ Мак-Буков/bq20z451
СПРАВКА ПО АКБ https://disk.yandex.ru/d/HExh7zVtUiZ1MA
FX2LP_Bat-Info_READER CP2112_Bat-Info_READER
viewtopic.php?p=4723281&sid=514e9caf27067823639b85fd7c171591#p4723281
Вернуться наверх
 
Не в сети
 Заголовок сообщения: Re: Хитро-умный аккумулятор.
СообщениеДобавлено: Вт сен 26, 2023 14:18:56 
Первый раз сказал Мяу!

Зарегистрирован: Пн окт 24, 2016 14:20:18
Сообщений: 37
Рейтинг сообщения: 0
Админ с сайта laptopu.ro Nicusor по запросу подключается удаленно и ставит
кастомные профили для BQ микрух. И именно из дистриба надо ставить, а не
просто копированием *.bqz файлов, там еще зависимости могут ставится.
https://www.laptopu.ro/community/laptop ... post-13744
Вложение:
5893-image.png [59.63 KiB]
Скачиваний: 213

Поди скинутся на лицензию есть мысли ?


Вернуться наверх
 
Не в сети
 Заголовок сообщения: Re: Хитро-умный аккумулятор.
СообщениеДобавлено: Ср сен 27, 2023 12:51:11 
Первый раз сказал Мяу!

Зарегистрирован: Пн окт 24, 2016 14:20:18
Сообщений: 37
Рейтинг сообщения: 0
dell_charge smb command подскажите кто знает пожайлуста, NLBA1 умеет, а я пока нет.

Нашел, 0x1F не реже 1 раза в 30 секунд надо посылать и ничего другого не читать по SMB
шине.


Последний раз редактировалось miklelv Ср сен 27, 2023 13:07:51, всего редактировалось 1 раз.

Вернуться наверх
 
Не в сети
 Заголовок сообщения: Re: Хитро-умный аккумулятор.
СообщениеДобавлено: Ср сен 27, 2023 13:06:14 
Мучитель микросхем

Карма: 2
Рейтинг сообщений: 20
Зарегистрирован: Ср окт 23, 2019 08:41:11
Сообщений: 494
Откуда: Саратов
Рейтинг сообщения: 0
dell_charge smb command подскажите кто знает пожайлуста, NLBA1 умеет, а я пока нет.

Вьетнамская TestBattery умеет тоже, ставите чекбокс на Dell и запускаете чтение.


Вернуться наверх
 
Не в сети
 Заголовок сообщения: Re: Хитро-умный аккумулятор.
СообщениеДобавлено: Ср сен 27, 2023 18:08:29 
Мучитель микросхем
Аватар пользователя

Зарегистрирован: Сб фев 20, 2016 10:56:57
Сообщений: 455
Откуда: Чебоксары-Москва
Рейтинг сообщения: 0
miklelv,А чего в DELL уперлись??

_________________
Пообщаться: https://t.me/Shura197105
Разблок АКБ Мак-Буков/bq20z451
СПРАВКА ПО АКБ https://disk.yandex.ru/d/HExh7zVtUiZ1MA
FX2LP_Bat-Info_READER CP2112_Bat-Info_READER
viewtopic.php?p=4723281&sid=514e9caf27067823639b85fd7c171591#p4723281


Вернуться наверх
 
Не в сети
 Заголовок сообщения: Re: Хитро-умный аккумулятор.
СообщениеДобавлено: Ср сен 27, 2023 20:14:47 
Первый раз сказал Мяу!

Зарегистрирован: Пн окт 24, 2016 14:20:18
Сообщений: 37
Рейтинг сообщения: 0
Так 97 wh банки LGHV.


Вернуться наверх
 
Не в сети
 Заголовок сообщения: Re: Хитро-умный аккумулятор.
СообщениеДобавлено: Чт сен 28, 2023 23:38:02 
Первый раз сказал Мяу!

Зарегистрирован: Чт авг 24, 2023 14:35:06
Сообщений: 20
Рейтинг сообщения: 0
shura1971, спасибо за помощь, контроллер, с горем пополам, прочитался, откалибровался. Теперь читается нормально, но проблема теперь новая, откуда-то в нем информация о DesignVoltage: 14400 mV, откуда они там взялись непонятно. Вопрос: Как можно это исправить?


Вернуться наверх
 
Показать сообщения за:  Сортировать по:  Вернуться наверх
Начать новую тему Ответить на тему  [ Сообщений: 3652 ]     ... , , , 110, , , ...  

Часовой пояс: UTC + 3 часа


Кто сейчас на форуме

Сейчас этот форум просматривают: Google [Bot] и гости: 7


Вы не можете начинать темы
Вы не можете отвечать на сообщения
Вы не можете редактировать свои сообщения
Вы не можете удалять свои сообщения
Вы не можете добавлять вложения

Найти:
Перейти:  


Powered by phpBB © 2000, 2002, 2005, 2007 phpBB Group
Русская поддержка phpBB
Extended by Karma MOD © 2007—2012 m157y
Extended by Topic Tags MOD © 2012 m157y