Например TDA7294

Форум РадиоКот • Просмотр темы - Домофон LASKOMEX
Форум РадиоКот
Здесь можно немножко помяукать :)

Текущее время: Вс дек 14, 2025 04:59:31

Часовой пояс: UTC + 3 часа


ПРЯМО СЕЙЧАС:



Начать новую тему Ответить на тему  [ Сообщений: 16 ] 
Автор Сообщение
Не в сети
 Заголовок сообщения: Домофон LASKOMEX
СообщениеДобавлено: Чт дек 11, 2025 19:47:33 
Родился

Зарегистрирован: Чт дек 11, 2025 10:05:25
Сообщений: 5
Рейтинг сообщения: 0
Доброго всем уважаемые! В наличии есть и эксплуатируется домофон ласкомекс ао 3000, блок электроники ласкомекс ес 3000, к панели прислюнявлен контроллер z5r, электромагнитный замок 12 вольт 0,85а с силой 450 кг. Листая схемы подключения, наткнулся на такой момент, в некоторых схемах, на контактах подключения магнита, присутствует диод, на некоторых этого диода нет. Подскажите пожалуйста, обязательно ли ставить этот диод в цепь магнита? Нужен он или нет, а то везде по разному. Установщики домофонов пожимают плечами, кто то из них говорит, забей.... И если диод нужен, то какой поставить? Еще один момент, в качестве блока питания к домофону, нам установили блок БУД 301, при подключении к линии 16 вольт магнита, просадка по липистричесву с 16 вольт, до 10,3 вольт, сопротивление на контактах замка 20 ом.


Вернуться наверх
 
Не в сети
 Заголовок сообщения: Re: Домофон LASKOMEX
СообщениеДобавлено: Чт дек 11, 2025 22:02:52 
Держит паяльник хвостом
Аватар пользователя

Карма: 2
Рейтинг сообщений: 154
Зарегистрирован: Ср окт 04, 2017 20:47:40
Сообщений: 984
Рейтинг сообщения: 0
Виктор 38 писал(а):
Установщики домофонов пожимают плечами, кто то из них говорит, забей....
Я так понял, что вам его поставили, и соответственно будут обслуживать. Что вы не электронщик, это тоже понятно, так зачем вам лезть в туда, где вы НЕ? Причём от слова - совсем.

Виктор 38 писал(а):
в качестве блока питания к домофону, нам установили блок БУД 301
А ничего что этот БУД-301 как бы есть - "Блок управления домофона"?
Или вам "по барабану?
Имхо не мешайте аппаратуре работать, а ежели вдруг чего, специально обученные (или не очень, но всё же :) ) приедут и починят или чего ещё.
Короче, вспоминайте иногда классиков и пуЩай "пироги все же печёт пирожник" и в сапогах в это дело лучше не лазить. Изображение


Вернуться наверх
 
Не в сети
 Заголовок сообщения: Re: Домофон LASKOMEX
СообщениеДобавлено: Чт дек 11, 2025 23:50:53 
Родился

Зарегистрирован: Чт дек 11, 2025 10:05:25
Сообщений: 5
Рейтинг сообщения: 0
[uquote="valentinovich",url="/forum/viewtopic.php?p=4771610#p4771610"]
Виктор 38 писал(а):
Установщики домофонов пожимают плечами, кто то из них говорит, забей....
Я так понял, что вам его поставили, и соответственно будут обслуживать. Что вы не электронщик, это тоже понятно, так зачем вам лезть в туда, где вы НЕ? Причём от слова - совсем.

Виктор 38 писал(а):
в качестве блока питания к домофону, нам установили блок БУД 301
А ничего что этот БУД-301 как бы есть - "Блок управления домофона"?
Или вам "по барабану?
Имхо не мешайте аппаратуре работать, а ежели вдруг чего, специально обученные (или не очень, но всё же :) ) приедут и починят или чего ещё.
Короче, вспоминайте иногда классиков и пуЩай "пироги все же печёт пирожник" и в сапогах в это дело лучше не лазить. Изображение[/uquote
Ну спросил я малость о другом,,, ну да ладно. Установили нам его рукожопые установщики чуть более 9,,,,, лет назад. Обслуживали обслуживали, замучали домофон насмерть... Сказали что он умер и нужен новый. Мы их послали, я все снял, выяснилось что в результате не правильного подключения сгорела 70 рублевая микросхема. Сделал, поставил, все заработало. Домофон прослужил верой и правдой более 5 лет. Кстати БУД 301 установщики использовали как блок питания, а ни как блок домофона, не смотря на то что у данной модели домофона абсолютно другой блок питания. Обслуживаем свой домофон мы сами, без всяких рукожопых мастеров..... Работал он исправно пока в щитовую не залез горе электрик из УК. Сейчас надо его установить на место, нашел схему по которой я его собирал, в одном моменте разглядел диод, которого не заметил ранее.... Так что,,, увы, не все пекари пекут хорощий хлеб и как выяснилось причем очень ни все! Ни зря же говорят,,, хочешь что бы было хорошо, сделай сам!


Вернуться наверх
 
Не в сети
 Заголовок сообщения: Re: Домофон LASKOMEX
СообщениеДобавлено: Пт дек 12, 2025 01:47:00 
Держит паяльник хвостом
Аватар пользователя

Карма: 2
Рейтинг сообщений: 154
Зарегистрирован: Ср окт 04, 2017 20:47:40
Сообщений: 984
Рейтинг сообщения: 0
valentinoviиииch писал(а):
хочешь что бы было хорошо, сделай сам!
Вот, а вы сразу - карауууул, помоЖите кто чем может, ...
Удачи вам в этом не лёгком электроноделе. :beer:


Вернуться наверх
 
Эиком - электронные компоненты и радиодетали
Не в сети
 Заголовок сообщения: Re: Домофон LASKOMEX
СообщениеДобавлено: Пт дек 12, 2025 09:26:05 
Друг Кота
Аватар пользователя

Карма: 107
Рейтинг сообщений: 3801
Зарегистрирован: Пн фев 09, 2009 22:19:49
Сообщений: 24284
Откуда: Когда-то был прекрасный город для людей
Рейтинг сообщения: 0
Скорее всего речь идёт о защитном диоде от тока самоиндукции реле при выключении. Гораздо надёжнее будет схема работать с ним, чем без него. Хотя и его отсутствие в грубых дубовых схемах не криминал, если они не боятся помех в видео выбросов напряжения в провод питания.


Вернуться наверх
 
Не в сети
 Заголовок сообщения: Re: Домофон LASKOMEX
СообщениеДобавлено: Пт дек 12, 2025 09:45:40 
Родился

Зарегистрирован: Чт дек 11, 2025 10:05:25
Сообщений: 5
Рейтинг сообщения: 0
[uquote="Муркиз",url="/forum/viewtopic.php?p=4771688#p4771688"]Скорее всего речь идёт о защитном диоде от тока самоиндукции реле при выключении. Гораздо надёжнее будет схема работать с ним, чем без него. Хотя и его отсутствие в грубых дубовых схемах не криминал, если они не боятся помех в видео выбросов напряжения в провод питания.[/uquo
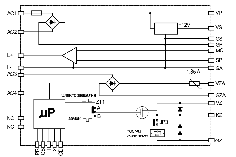
Не подскажите какой диод лучше поставить?

Добавлено after 7 minutes 9 seconds:
Вложение:
Комментарий к файлу: Вот кстати схема
Z5R.jpg [184.95 KiB]
Скачиваний: 18


Вернуться наверх
 
Не в сети
 Заголовок сообщения: Re: Домофон LASKOMEX
СообщениеДобавлено: Пт дек 12, 2025 12:44:17 
Друг Кота
Аватар пользователя

Карма: 107
Рейтинг сообщений: 3801
Зарегистрирован: Пн фев 09, 2009 22:19:49
Сообщений: 24284
Откуда: Когда-то был прекрасный город для людей
Рейтинг сообщения: 0
Любой в непрозрачном корпусе.


Вернуться наверх
 
Не в сети
 Заголовок сообщения: Re: Домофон LASKOMEX
СообщениеДобавлено: Пт дек 12, 2025 15:03:59 
Друг Кота
Аватар пользователя

Карма: 55
Рейтинг сообщений: 665
Зарегистрирован: Вт сен 25, 2012 23:13:41
Сообщений: 5398
Откуда: г.Дзержинск Нижегородской обл.
Рейтинг сообщения: 0
Обслуживаем свой домофон мы сами, без всяких рукожопых мастеров..... Работал он исправно пока в щитовую не залез горе электрик из УК. Сейчас надо его установить на место...
Нет не надо! Делать это должен специалист. Вам уже все об этом сказали.
А чем электрик обосновал демонтаж домофона?

Добавлено after 14 minutes 47 seconds:
Ни зря же говорят,,, хочешь что бы было хорошо, сделай сам!
А ещё говорят, что к работе с электричеством допускаются специально обученные люди, сдавшие экзамен по ПТБ и правилам технической эксплуатации электроустановок. Но, как я понимаю, вам пофиг - сгореть вы не боитесь.

_________________
Спасение утопающих дело рук самих утопающих.


Вернуться наверх
 
Не в сети
 Заголовок сообщения: Re: Домофон LASKOMEX
СообщениеДобавлено: Пт дек 12, 2025 16:09:44 
Друг Кота
Аватар пользователя

Карма: 16
Рейтинг сообщений: 31
Зарегистрирован: Сб ноя 05, 2022 18:28:06
Сообщений: 4683
Рейтинг сообщения: 0
Виктор 38,
Диод надо ставить Обязательно, если электромагнитом управляет Транзистор-полупроводник.
Обратным током, от ЭДС самоиндукции, этот полупроводник может пробить!

_________________
У меня Твёрдая Тройка по русскому, но, даже я иногда, делаю ошибки.


Вернуться наверх
 
Не в сети
 Заголовок сообщения: Re: Домофон LASKOMEX
СообщениеДобавлено: Пт дек 12, 2025 18:35:07 
Родился

Зарегистрирован: Чт дек 11, 2025 10:05:25
Сообщений: 5
Рейтинг сообщения: 0
Обслуживаем свой домофон мы сами, без всяких рукожопых мастеров..... Работал он исправно пока в щитовую не залез горе электрик из УК. Сейчас надо его установить на место...
Нет не надо! Делать это должен специалист. Вам уже все об этом сказали.
А чем электрик обосновал демонтаж домофона?

Добавлено after 14 minutes 47 seconds:
Ни зря же говорят,,, хочешь что бы было хорошо, сделай сам!
А ещё говорят, что к работе с электричеством допускаются специально обученные люди, сдавшие экзамен по ПТБ и правилам технической эксплуатации электроустановок. Но, как я понимаю, вам пофиг - сгореть вы не боитесь.

Электрик якобы ремонтировал проводку, не смог обратно подключить домофон оборвав часть проводов с корнями. Пришедший на помощь мастер по обслуживанию и ремонту домофонов, вынес вердикт о скоропостижной кончине домофона и тут же предложил нам установить свой домофон за ценник в три раза отличающийся от цены магазина. Что касается обслуживания домофона, " не считаю нужным платить за булку хлеба первый раз в магазине, а далее за каждый отрезанный кусок хлеба". Мы предложили человеку свои вполне выгодные условия, он отказался, его право! За совет конечно спасибо!!! Но давайте я уж сам решу что мне делать..... Я спросил совета у знающих,,, кто ответил на мой вопрос,,, тем огромное, человеческое спасибо! А остальные,,,, ну вот как нибудь со своим сарказмом стороной.... Как практика показала, среди надутых "специалистов" очень много бездарей. По этой причине в некоторых моментах я пытаюсь разобраться сам!

Добавлено after 1 minute 41 second:
Виктор 38,
Диод надо ставить Обязательно, если электромагнитом управляет Транзистор-полупроводник.
Обратным током, от ЭДС самоиндукции, этот полупроводник может пробить!

Спасибо!

Добавлено after 1 minute 29 seconds:
Любой в непрозрачном корпусе.

Благодарю за подсказку!


Вернуться наверх
 
Не в сети
 Заголовок сообщения: Re: Домофон LASKOMEX
СообщениеДобавлено: Пт дек 12, 2025 19:28:31 
Друг Кота
Аватар пользователя

Карма: 55
Рейтинг сообщений: 665
Зарегистрирован: Вт сен 25, 2012 23:13:41
Сообщений: 5398
Откуда: г.Дзержинск Нижегородской обл.
Рейтинг сообщения: 0
Электрик якобы ремонтировал проводку, не смог обратно подключить домофон оборвав часть проводов с корнями. Пришедший на помощь мастер по обслуживанию и ремонту домофонов, вынес вердикт о скоропостижной кончине домофона...
Сговорились. :(
А почему бы не решить эту проблему через управляющую компанию? Это ведь их прямая обязанность и они получают со всех вас деньги за капитальный ремонт общедомового имущества, включая домофон.

...давайте я уж сам решу что мне делать.....
Безусловно, вам решать, но было бы правильно получить согласие под подпись ВСЕХ участников этого проекта на случай, если что-нибудь пойдёт не так. В противном случае можете оказаться виновником и весь ущерб повесят на вас.

_________________
Спасение утопающих дело рук самих утопающих.


Вернуться наверх
 
Не в сети
 Заголовок сообщения: Re: Домофон LASKOMEX
СообщениеДобавлено: Пт дек 12, 2025 19:56:22 
Родился

Зарегистрирован: Чт дек 11, 2025 10:05:25
Сообщений: 5
Рейтинг сообщения: 0
...давайте я уж сам решу что мне делать.....
Безусловно, вам решать, но было бы правильно получить согласие под подпись ВСЕХ участников этого проекта на случай, если что-нибудь пойдёт не так. В противном случае можете оказаться виновником и весь ущерб повесят на вас.

Мы всем подъездом уже давно решили, что свой домофон мы тянем сами.Все жильцы нашего подъезда единогласно дали свое согласие. Два других подъезда нашего дома, обслуживают разные мастера, я часто замечаю безответственное и пофигистическое отношение с их стороны к обслуживанию домофонов. То их вызвонить не могут, то они тянут с ремонтом, то пытаются что то впарить.. Мое личное мнение, ни кому не навязываю,,, установили домофон, есть определенная гарантия на оборудование и работу в рамках определенного срока. Все что утрачено от противоправных действий третьих лиц и в результате воздействия человеческого фактора, гарантии не подлежит, а так, в рамках гарантии будьте добры, сделайте. Ремонт после гарантийного срока,,, вышло что либо из строя, вызвали мастера, по факту выполнения работ оплата. За пять лет, мы подъездом на два новых домофона накопили по любому. Когда мы в первый раз самостоятельно восстановили свой домофон, в течении двух недель на нашем пороге объявились представители трех компаний, со словами "мы вам сделали домофон, вам надо заключить с нами договор и оплатить". Как такое можно назвать? Нам его одну зиму даже пытались залить водой,,, благо сосед ночью с собакой гулял, при возвращении домой поймал вредителя.... Управляющие компании у нас сами на прямую не занимаются подобным, они нанимают сторонние организации. Т.е,,,, мы должны оплатить в УК с учетом их интереса. Да и по договору УК все работы по текущему ремонту согласовывает с нашим председателем совета дома, без его разрешения они не имеют права ни копейки тронуть, все работы по согласованию с председателем и советом дома. У нас только домофоны под действия УК и не попадают.


Вернуться наверх
 
Не в сети
 Заголовок сообщения: Re: Домофон LASKOMEX
СообщениеДобавлено: Пт дек 12, 2025 22:21:11 
Друг Кота
Аватар пользователя

Карма: 16
Рейтинг сообщений: 31
Зарегистрирован: Сб ноя 05, 2022 18:28:06
Сообщений: 4683
Рейтинг сообщения: 0
Николай_С, Мы говорим о техничексой части вопроса, как работает схема.
Остальные дела на их усмотрении или согласно закона_ :)
:) У нас, такие дела сами жильцы не решают.
Такие штрафы огребут, что будут бояться потом кнопочку нажать у двери.... :)

_________________
У меня Твёрдая Тройка по русскому, но, даже я иногда, делаю ошибки.


Вернуться наверх
 
Не в сети
 Заголовок сообщения: Re: Домофон LASKOMEX
СообщениеДобавлено: Пт дек 12, 2025 22:31:03 
Друг Кота
Аватар пользователя

Карма: 55
Рейтинг сообщений: 665
Зарегистрирован: Вт сен 25, 2012 23:13:41
Сообщений: 5398
Откуда: г.Дзержинск Нижегородской обл.
Рейтинг сообщения: 0
Николай_С, Мы говорим о техничексой части вопроса, как работает схема.
Нет тут никакой схемы. Фоток внутренностей тоже нет. Зато ответственность за ошибочное решение очень большая, поэтому за техническую консультацию не берусь.

_________________
Спасение утопающих дело рук самих утопающих.


Вернуться наверх
 
Не в сети
 Заголовок сообщения: Re: Домофон LASKOMEX
СообщениеДобавлено: Сб дек 13, 2025 00:47:12 
Держит паяльник хвостом
Аватар пользователя

Карма: 2
Рейтинг сообщений: 154
Зарегистрирован: Ср окт 04, 2017 20:47:40
Сообщений: 984
Рейтинг сообщения: 0
Николай_С писал(а):
ответственность за ошибочное решение очень большая, за техническую консультацию не берусь.
Да и за правильное решение, но не ваше неграмотное исполнение его, всё говорит, что товарищ повесит любое "бум" именно на вас.
Так что в данном случае ... ой как вы правы.


Вернуться наверх
 
Не в сети
 Заголовок сообщения: Re: Домофон LASKOMEX
СообщениеДобавлено: Сб дек 13, 2025 09:53:27 
Друг Кота
Аватар пользователя

Карма: 16
Рейтинг сообщений: 31
Зарегистрирован: Сб ноя 05, 2022 18:28:06
Сообщений: 4683
Рейтинг сообщения: 0
....


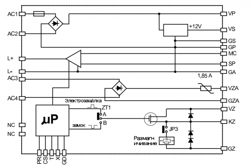
МЕХАНИКД писал(а):
Диод надо ставить Обязательно, если электромагнитом управляет Транзистор-полупроводник.


Изображение

https://img.radiokot.ru/files/151056//3xtm1qgmnh.png

схема с цепью размагничивания

_________________
У меня Твёрдая Тройка по русскому, но, даже я иногда, делаю ошибки.


Вернуться наверх
 
Показать сообщения за:  Сортировать по:  Вернуться наверх
Начать новую тему Ответить на тему  [ Сообщений: 16 ] 

Часовой пояс: UTC + 3 часа


Кто сейчас на форуме

Сейчас этот форум просматривают: нет зарегистрированных пользователей и гости: 25


Вы не можете начинать темы
Вы не можете отвечать на сообщения
Вы не можете редактировать свои сообщения
Вы не можете удалять свои сообщения
Вы не можете добавлять вложения

Найти:
Перейти:  


Powered by phpBB © 2000, 2002, 2005, 2007 phpBB Group
Русская поддержка phpBB
Extended by Karma MOD © 2007—2012 m157y
Extended by Topic Tags MOD © 2012 m157y