Например TDA7294

Форум РадиоКот • Просмотр темы - Диммирование светодиодного светильника
Форум РадиоКот
Здесь можно немножко помяукать :)

Текущее время: Вт дек 16, 2025 23:43:35

Часовой пояс: UTC + 3 часа


ПРЯМО СЕЙЧАС:



Начать новую тему Ответить на тему  [ Сообщений: 2 ] 
Автор Сообщение
Не в сети
 Заголовок сообщения: Диммирование светодиодного светильника
СообщениеДобавлено: Вс мар 30, 2025 18:53:00 
Прорезались зубы

Зарегистрирован: Вт мар 31, 2009 09:14:47
Сообщений: 204
Рейтинг сообщения: 0
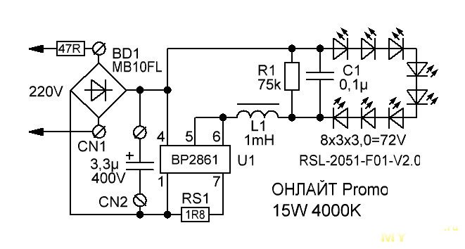
И снова про диммирование светодиодного светильника. :)) 8)
Вводные данные:
Простейший светодиодный светильник, внутри 15 LED соединенных последовательно, питаются током около 150мА через драйвер на ИМС BP2861. Ток задается резистором RS1.
Схема включения:
Спойлер
Вложение:
1765d8.jpg [34.23 KiB]
Скачиваний: 134


Светильник располагается в коридоре, и от него требуется работать в дежурном режиме(тусклый свет) ночью, и если кто то рядом пройдет включаться на полную мощность.
Для этого подключил сам светильник через датчик освещенности, когда становится темно - на драйвер подается напряжение. А резистор RS1 установил номиналом 10Ом(ток примерно 10мА). Светильник ночью всегда запускается в дежурном режиме.
Параллельно RS1 подключил резистор номиналом 1.8 Ом и датчик движения с реле.
Получилось так:
Спойлер
Вложение:
176d8.jpg [54.11 KiB]
Скачиваний: 116


Когда кто то проходит мимо, датчик движения замыкает реле и светильник включается на полную мощность.


Но хотелось бы, чтобы переходные режимы между 10% и 100% тока проходили плавно(2 секунды вполне достаточно). Если бы у BP2861 был отдельный пин под диммирование, вопросов бы не было, но его нет.
Возможно есть решение плавно изменять ток в цепочке токозадающего резистора? А может проще использовать другой драйвер с выводом DIM?
Буду рад любым идеям. Сам искал , но ничего подходящего не попалось, кроме подключения в цепочку диодов NTC, что не подходит(да и вообще некрасиво в плане схемотехники))


Вернуться наверх
 
Не в сети
 Заголовок сообщения: Re: Диммирование светодиодного светильника
СообщениеДобавлено: Чт апр 10, 2025 21:11:38 
Вымогатель припоя

Зарегистрирован: Вс сен 10, 2006 00:04:03
Сообщений: 541
Рейтинг сообщения: 0
Ну похоже вам придется выбросить стандартную схему и паять свою на микроконтроллере с ШИМ и полевиком


Вернуться наверх
 
Показать сообщения за:  Сортировать по:  Вернуться наверх
Начать новую тему Ответить на тему  [ Сообщений: 2 ] 

Часовой пояс: UTC + 3 часа


Кто сейчас на форуме

Сейчас этот форум просматривают: нет зарегистрированных пользователей и гости: 47


Вы не можете начинать темы
Вы не можете отвечать на сообщения
Вы не можете редактировать свои сообщения
Вы не можете удалять свои сообщения
Вы не можете добавлять вложения

Найти:
Перейти:  


Powered by phpBB © 2000, 2002, 2005, 2007 phpBB Group
Русская поддержка phpBB
Extended by Karma MOD © 2007—2012 m157y
Extended by Topic Tags MOD © 2012 m157y