Например TDA7294

Форум РадиоКот • Просмотр темы - Спроектируем левитатор?
Форум РадиоКот
Здесь можно немножко помяукать :)

Текущее время: Пт янв 02, 2026 00:35:56

Часовой пояс: UTC + 3 часа


ПРЯМО СЕЙЧАС:



Начать новую тему Ответить на тему  [ Сообщений: 1088 ]     ... , , , 49, , , ...  
Автор Сообщение
Не в сети
 Заголовок сообщения: Re: Спроектируем левитатор?
СообщениеДобавлено: Пт фев 09, 2018 03:28:51 
Первый раз сказал Мяу!

Зарегистрирован: Ср янв 27, 2016 02:46:17
Сообщений: 36
Рейтинг сообщения: 0
спасибо Welten


Вернуться наверх
 
Не в сети
 Заголовок сообщения: Re: Спроектируем левитатор?
СообщениеДобавлено: Вс фев 11, 2018 16:35:44 
Это не хвост, это антенна
Аватар пользователя

Карма: 35
Рейтинг сообщений: 239
Зарегистрирован: Пт сен 30, 2016 20:52:15
Сообщений: 1303
Откуда: Белгородская область.
Рейтинг сообщения: 0
Какой вес держит левитрон? И от чего зависит удержание веса от силы постоянных магнитов или от тока катушек?


Вернуться наверх
 
Не в сети
 Заголовок сообщения: Re: Спроектируем левитатор?
СообщениеДобавлено: Чт фев 15, 2018 14:58:25 
Родился

Карма: 1
Рейтинг сообщений: 1
Зарегистрирован: Ср дек 21, 2016 00:08:48
Сообщений: 15
Рейтинг сообщения: 1
https://yadi.sk/i/fMakMkTp3SRnw8
Вот максимум чего удалось добиться. Продолжать подгибать датчики, это нормально или проблема где-то в схеме?


Вернуться наверх
 
Не в сети
 Заголовок сообщения: Re: Спроектируем левитатор?
СообщениеДобавлено: Чт фев 15, 2018 18:23:08 
Открыл глаза

Карма: 6
Рейтинг сообщений: 9
Зарегистрирован: Вт окт 02, 2012 20:46:35
Сообщений: 74
Рейтинг сообщения: 1
Попробуй увеличить вес левитирующего магнита. Прилепи снизу еще один, диаметром раза в 2 меньше.


Вернуться наверх
 
Эиком - электронные компоненты и радиодетали
Не в сети
 Заголовок сообщения: Re: Спроектируем левитатор?
СообщениеДобавлено: Пн фев 19, 2018 12:03:09 
Родился

Карма: 1
Рейтинг сообщений: 1
Зарегистрирован: Ср дек 21, 2016 00:08:48
Сообщений: 15
Рейтинг сообщения: 0
Попробуй увеличить вес левитирующего магнита. Прилепи снизу еще один, диаметром раза в 2 меньше.

Обвесил фишку гайками, стало лучше. Накуплю магнитов еще в основание, да к фишке еще один, думаю, будет совсем хорошо.
Теперь буду пытаться осилить самонастройку. У кого-нибудь получалось ее сделать, кстати?
СпойлерА еще, смотрите, китайцы тоже на месте не стоят - https://ru.aliexpress.com/item/5V-Digit ... 26184.html
5В, мощность 1-3Вт, то есть потребление около 0.2-0.6А, звучит очень неплохо. Не пойму, что значит "stand 200-350", неужели столько может держать? Кажется, что датчик один, на самом деле 3 - это видно вот на этом ките https://ru.aliexpress.com/item/Increase ... 48582.html от того же магазина. Вроде то же устройство, только от 12-и вольт. Но расположены датчики как-то странно. А схема в целом похожа на схему крокодила.


Вернуться наверх
 
Не в сети
 Заголовок сообщения: Re: Спроектируем левитатор?
СообщениеДобавлено: Пт мар 02, 2018 00:28:31 
Первый раз сказал Мяу!

Зарегистрирован: Ср янв 27, 2016 02:46:17
Сообщений: 36
Рейтинг сообщения: 0
это потенциометр? Какова ценность?

Изображение


Вернуться наверх
 
Не в сети
 Заголовок сообщения: Re: Спроектируем левитатор?
СообщениеДобавлено: Пт мар 02, 2018 17:54:35 
Открыл глаза

Карма: 6
Рейтинг сообщений: 9
Зарегистрирован: Вт окт 02, 2012 20:46:35
Сообщений: 74
Рейтинг сообщения: 0
Привет всем! Кто не остыл к теме, можете задавать вопросы. Видео тут...
https://youtu.be/8sAPGzM0Uos
https://youtu.be/DMv2bcB9SBM

Уважаемый sibilew! Не могли бы Вы выложить схему, по которой Вы собирали свой левитатор?


Вернуться наверх
 
Не в сети
 Заголовок сообщения: Re: Спроектируем левитатор?
СообщениеДобавлено: Сб мар 03, 2018 09:22:59 
Грызет канифоль
Аватар пользователя

Карма: 2
Рейтинг сообщений: 46
Зарегистрирован: Сб янв 23, 2016 10:30:29
Сообщений: 251
Рейтинг сообщения: 0
99% это: viewtopic.php?p=3178283#p3178283


Вернуться наверх
 
Не в сети
 Заголовок сообщения: Re: Спроектируем левитатор?
СообщениеДобавлено: Сб мар 10, 2018 19:42:04 
Открыл глаза

Карма: 6
Рейтинг сообщений: 9
Зарегистрирован: Вт окт 02, 2012 20:46:35
Сообщений: 74
Рейтинг сообщения: 0

Спасибо hector! Будет время-попробую собрать.


Вернуться наверх
 
Не в сети
 Заголовок сообщения: Re: Спроектируем левитатор?
СообщениеДобавлено: Пн мар 12, 2018 03:14:37 
Родился

Карма: 1
Рейтинг сообщений: 3
Зарегистрирован: Вс мар 11, 2018 21:11:04
Сообщений: 10
Рейтинг сообщения: 0
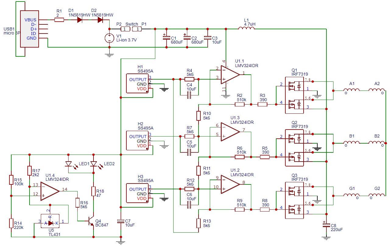
Пока модерировался мой предыдущий комментарий почитал форум и вроде как почти все вопросы отпали. Накидал тут схему в приложении, где можно легко разводить платы с шелкографией и последующим заказом на изготовление (т.к. для ЛУТа нету ни текстолита, ни принтера, ни реактивов для травления). По поводу схемы есть пара вопросов:
1. Зачем ещё один конденсатор C8? Он же по сути параллелен питанию, там и так хватает ёмкости.
2. Я правильно понимаю, что блок со светодиодами (R14-R18, C7, tl431, bc847 и 4-ый ОУ), что слева внизу на схеме, нужны только для индикации разряда аккумулятора? И получается его можно убрать без потери работоспособности?
3. Почему минусовой вход 3-его ОУ, участвующего в управлении электромагнитами, соединяется с плюсовым входом 1-го ОУ через R4-C4, а не напрямую? Как это сделано между 1-м и 2-м, 2-м и 3-м ОУ.
На схеме по питанию от USB специально стоит 2 диода, т.к. не нашёл у себя диодов с падением напряжения больше 0.4В, два конденсатора по питанию на 680 мкФ тоже специально, т.к. они танталовые (как-то покупал пачку на 10 штук, ещё есть и лежат без дела).


Вложения:
левитрон схема.jpg [205.16 KiB]
Скачиваний: 929
Вернуться наверх
 
Не в сети
 Заголовок сообщения: Re: Спроектируем левитатор?
СообщениеДобавлено: Пн мар 12, 2018 17:31:28 
Первый раз сказал Мяу!

Зарегистрирован: Ср янв 27, 2016 02:46:17
Сообщений: 36
Рейтинг сообщения: 0
Вакил, у вас есть какой-либо дизайн печатной платы для этой схемы? не возражаете, если я попрошу копию? Спасибо


Вернуться наверх
 
Не в сети
 Заголовок сообщения: Re: Спроектируем левитатор?
СообщениеДобавлено: Пн мар 12, 2018 19:33:23 
Родился

Карма: 1
Рейтинг сообщений: 3
Зарегистрирован: Вс мар 11, 2018 21:11:04
Сообщений: 10
Рейтинг сообщения: 1
Вакил, у вас есть какой-либо дизайн печатной платы для этой схемы? не возражаете, если я попрошу копию? Спасибо


Да, без проблем, как доделаю - скину сюда.


UPD: доделал, диаметр получившейся платы 90х90 мм, двухслойная (не смог уместить на одном слое всё, т.к. использовал размер smd 1206, что бы можно было обычным паяльником с тонким жалом паять). Формат - gerber file, его обычно просят при заказе изготовления плат на али (там можно и другие, но предпочтительно этот, почему - не задавался вопросом). Диаметр катушек 22 мм (шпульки для швейной машинки), внутренний диаметр катушек 7 мм.
Ошибок вроде не должно быть, т.к. в том приложении, где я делал плату, автоматически проверяется соответствие схеме. Но если есть желание - лучше перепроверьте пожалуйста. Особенно подключение катушек, мало ли.
Собирать всё буду к сожалению нескоро, через пару месяцев, как доедут оставшиеся детали и сама плата.

Добавил ещё pdf-ки в разных вариантах для печати в реальном размере, какие именно нужны не знаю, т.к. платы ЛУТом ни разу не делал.

Если кто-то будет собирать левитатор по моей плате, отпишитесь о правильности разводки и работоспособности пожалуйста. Желательно в лс, т.к. на форуме бываю довольно редко.


UPD2: забыл ещё пару моментов. Отверстия в центре катушек диаметром 6 мм, под болт/винт м5/м6. Отверстия рядом с магнитами диаметром 3 мм, можно попробовать извернуться и всунуть туда болт/винт м2, но вряд ли выйдет. Я их ставил для того, что бы стяжками для проводов (те, что длиной вроде как до 80 мм имеют ширину 2.5 мм) крепить магниты, пока буду настраивать схему. Прямоугольники под магниты размером 15х6 мм (там небольшой запас ещё оставлен с каждой стороны, на всякий случай).

Для тех, кто не читал толком форум: схема - полная копия варианта от crocodil, который в статье.

Между контактными площадками Р1 и Р2 предположительно должен быть геркон, но для тестов лучше перемычку поставить, а потом уже подбирать правильное положение геркона, что бы он в нужный момент срабатывал и не залипал. Или просто обычный выключатель туда поставить.


UPD3: у меня тут созрел довольно интересный вопрос. А не помешает ли стабилизации фишки наличие под датчиками Холла беспроводного передатчика тока, а внизу фишки - приёмника? Там есть схемы и на 1 транзисторе (легко гуглятся по "самодельная беспроводная зарядка"), очень простые, можно таким образом сделать светящуюся фишку...


Вложения:
Нижний слой.jpg [128.65 KiB]
Скачиваний: 903
Комментарий к файлу: Так должна будет выглядеть плата при заказе изготовления на али.
Верхний слой.jpg [213.12 KiB]
Скачиваний: 598
Комментарий к файлу: Немного подправил схему, по которой делалась плата. Там пара мелочей изменено, несущественные.
Левитатор схема.jpg [200.88 KiB]
Скачиваний: 945
Комментарий к файлу: Верхний и нижний слой по отдельности, шелкография верхнего и нижнего слоя по отдельности, верхний слой с шелкографией, нижний слой с шелкографией, чб/цветные и оригинал/отзеркаленный варианты.
Плата в PDF.zip [635.42 KiB]
Скачиваний: 405
Комментарий к файлу: Плата в формате gerber.
Gerber_Левитатор PCB final_20180313.zip [181.47 KiB]
Скачиваний: 402
Вернуться наверх
 
Не в сети
 Заголовок сообщения: Re: Спроектируем левитатор?
СообщениеДобавлено: Вт мар 13, 2018 18:15:25 
Первый раз сказал Мяу!

Зарегистрирован: Ср янв 27, 2016 02:46:17
Сообщений: 36
Рейтинг сообщения: 0
большое спасибо Вакил


Вернуться наверх
 
Не в сети
 Заголовок сообщения: Re: Спроектируем левитатор?
СообщениеДобавлено: Вс май 27, 2018 17:29:14 
Родился

Карма: 1
Рейтинг сообщений: 3
Зарегистрирован: Вс мар 11, 2018 21:11:04
Сообщений: 10
Рейтинг сообщения: 1
Пришли все детали и плата, собрал, и... не работает. А точнее: при поднесении магнита в центре где-то на 3 см чувствуется, что он уже отталкивается от катушек, но при этом его начинает дико шатать в направлении катушек B1B2 и в итоге положение равновесия найти не получается (подгибания датчиков Холла дают только небольшое изменение этого эффекта), от остальных катушек магнит отталкивается. Потребление схемы без магнита около 0.4А, с магнитом скачет от 0.45 до 0.5А, это от li-ion 18650. Что это может быть..?

Грешу на датчики Холла, т.к. из них только один новый, остальные неоднократно паяные... Но, как раз тот, что новый, ведёт себя вроде как нормально (но никаких вибраций в его сторону не чувствуется, как и в сторону второго датчика, это H1 и H3) и я вообще не знаю, что не так. Под спойлером фото платы с двух сторон.
СпойлерИзображениеИзображение


Попробовал поменять выводы катушек В1В2 местами, ничего не поменялось. Так же попробовал подогнуть датчики Холла так, как в статье (что бы торчали как бы между катушек), тоже эффекта никакого не дало. Под спойлером лицевая часть платы с подогнутыми датчиками Холла, как в статье.
СпойлерИзображение


Выше я писал, что буду делать катушки на шпульках от швейной машинки, у этих катушек получилось сопротивление примерно 6 Ом, и с ними схема вообще толком не работала, магнит очень слабо отталкивался в центре от катушек. Намотал новые, на каркасе от маркера (он как раз диаметром чуть меньше внешнего диаметра шпулек, мотал так: сначала внавал наматываю на маркер, потом аккуратно снимаю и заливаю суперклеем), сопротивление у всех ровно 2 Ом (они почти полностью одинаковые, т.к. отмерял в метрах проволоку). Все катушки мотал проводом 0.3 мм. Под спойлером старые катушки, новые забыл сфоткать перед сборкой второй платы.
СпойлерИзображение


Единственное, что приходит в голову, поменять датчики Холла. Но в моём городе они стоят слишком дорого (примерно 3.5$ за штуку, это в одном месте, в остальных от 10$), нужно заказывать с али, а это ещё в лучшем случае месяц ожиданий. Но мне кажется, дело не в них... хотя фиг его знает, но датчики холла я проверял мультиметром перед впайкой, все показывали одинаковое сопротивление.


UPD1. От бессилия занялся реверс-инженирингом платы из статьи, в итоге нашёл пару неочевидных ошибок в своей плате, исправил их, но тут у меня отломались ножки от одного датчика Холла и я не смог проверить, исправило ли это проблему. Ещё я понял, что у меня немного не такой порядок катушек, как у автора статьи (вернее порядок и расположение такое же, но с небольшим смещением), по идее это не должно никак влиять на работу схемы, но как приедут новые Холлы проверю. Надо бы положение датчиков Холла поменять, но может получится и без этого, либо отогнувши их в нужную сторону... И чего же я изначально не обратил внимание на положение датчика Холла и катушек относительно друг друга, так бы уже всё работало... Ещё заметил нагрев катушек, пока тестировал плату, он вроде умеренный, но я и не держал её включённой дольше минут 15. Думаю что это связано с их маленьким сопротивлением, надо будет потом, если всё же смогу довести это всё до работоспособного состояния, перемотать их на сопротивление примерно 2.5 Ом, может чуть больше, что бы было как в статье. Ах да, они ещё немного гудят, особенно без фишки, на холостом ходу (если можно так выразиться). Плохо проклеил видимо...
Под спойлером печатная плата из статьи с подписанными основными компонентами (она отзеркалена, что бы было так же, как на фото собранной платы, могу в очень высоком качестве скинуть, но тут ограничение на размер прикреплённых файлов стоит).
СпойлерИзображение


Походу эта ветка форума совсем угасла, ибо с зимы по сути только я один тут что-то пишу и общаюсь сам с собой :(


Вложения:
Комментарий к файлу: Плата из статьи с подписанными деталями
оригинал.jpg [194.83 KiB]
Скачиваний: 976
Комментарий к файлу: Старая катушка
катушка1.jpg [87.78 KiB]
Скачиваний: 1340
Комментарий к файлу: Подогнутые датчики Холла как в статье
my1.jpg [249.12 KiB]
Скачиваний: 625
Комментарий к файлу: Вид снизу
my1.2.jpg [240.77 KiB]
Скачиваний: 900
Комментарий к файлу: Вид с лицевой стороны
my1.1.jpg [255.91 KiB]
Скачиваний: 932
Вернуться наверх
 
Не в сети
 Заголовок сообщения: Re: Спроектируем левитатор?
СообщениеДобавлено: Вт май 29, 2018 20:05:55 
Встал на лапы
Аватар пользователя

Карма: 3
Рейтинг сообщений: 0
Зарегистрирован: Пт май 13, 2011 19:01:06
Сообщений: 116
Рейтинг сообщения: 0
Мне кажется магнитов мало, я бы попробовал в два раза чаще поставить.


Вернуться наверх
 
Не в сети
 Заголовок сообщения: Re: Спроектируем левитатор?
СообщениеДобавлено: Пн июн 04, 2018 18:35:13 
Первый раз сказал Мяу!

Зарегистрирован: Ср янв 27, 2016 02:46:17
Сообщений: 36
Рейтинг сообщения: 0
Я с тобой Вакиль, я также собрал все необходимые компоненты и распечатал PCB через JLCPCB, я постараюсь его построить и опубликую здесь, не теряйте надежду, я верю, что вы сможете заставить его работать , вы повысили мой моральный дух, чтобы попытаться создать его, не отставайте!


http://img.radiokot.ru/files/112541/1lo496rk2k.jpg


Вернуться наверх
 
Не в сети
 Заголовок сообщения: Re: Спроектируем левитатор?
СообщениеДобавлено: Вт июн 05, 2018 21:06:27 
Первый раз сказал Мяу!

Зарегистрирован: Ср янв 27, 2016 02:46:17
Сообщений: 36
Рейтинг сообщения: 0
Я думаю, что катушки должны быть поочередно по часовой стрелке и против часовой стрелки

http://img.radiokot.ru/files/112541/1lp6aj0nos.PNG


Вернуться наверх
 
Не в сети
 Заголовок сообщения: Re: Спроектируем левитатор?
СообщениеДобавлено: Чт июн 07, 2018 21:42:18 
Открыл глаза

Карма: 6
Рейтинг сообщений: 9
Зарегистрирован: Вт окт 02, 2012 20:46:35
Сообщений: 74
Рейтинг сообщения: 0
Вакил, у вас есть какой-либо дизайн печатной платы для этой схемы? не возражаете, если я попрошу копию? Спасибо


Да, без проблем, как доделаю - скину сюда.


UPD: доделал, диаметр получившейся платы 90х90 мм, двухслойная (не смог уместить на одном слое всё, т.к. использовал размер smd 1206, что бы можно было обычным паяльником с тонким жалом паять). Формат - gerber file, его обычно просят при заказе изготовления плат на али (там можно и другие, но предпочтительно этот, почему - не задавался вопросом). Диаметр катушек 22 мм (шпульки для швейной машинки), внутренний диаметр катушек 7 мм.
Ошибок вроде не должно быть, т.к. в том приложении, где я делал плату, автоматически проверяется соответствие схеме. Но если есть желание - лучше перепроверьте пожалуйста. Особенно подключение катушек, мало ли.
Собирать всё буду к сожалению нескоро, через пару месяцев, как доедут оставшиеся детали и сама плата.

Добавил ещё pdf-ки в разных вариантах для печати в реальном размере, какие именно нужны не знаю, т.к. платы ЛУТом ни разу не делал.

Если кто-то будет собирать левитатор по моей плате, отпишитесь о правильности разводки и работоспособности пожалуйста. Желательно в лс, т.к. на форуме бываю довольно редко.


UPD2: забыл ещё пару моментов. Отверстия в центре катушек диаметром 6 мм, под болт/винт м5/м6. Отверстия рядом с магнитами диаметром 3 мм, можно попробовать извернуться и всунуть туда болт/винт м2, но вряд ли выйдет. Я их ставил для того, что бы стяжками для проводов (те, что длиной вроде как до 80 мм имеют ширину 2.5 мм) крепить магниты, пока буду настраивать схему. Прямоугольники под магниты размером 15х6 мм (там небольшой запас ещё оставлен с каждой стороны, на всякий случай).

Для тех, кто не читал толком форум: схема - полная копия варианта от crocodil, который в статье.

Между контактными площадками Р1 и Р2 предположительно должен быть геркон, но для тестов лучше перемычку поставить, а потом уже подбирать правильное положение геркона, что бы он в нужный момент срабатывал и не залипал. Или просто обычный выключатель туда поставить.


UPD3: у меня тут созрел довольно интересный вопрос. А не помешает ли стабилизации фишки наличие под датчиками Холла беспроводного передатчика тока, а внизу фишки - приёмника? Там есть схемы и на 1 транзисторе (легко гуглятся по "самодельная беспроводная зарядка"), очень простые, можно таким образом сделать светящуюся фишку...

Vakil, а где Вы взяли эту схему? Сравните со схемой крокодила. https://radiokot.ru/circuit/analog/games/26/


Вернуться наверх
 
Не в сети
 Заголовок сообщения: Re: Спроектируем левитатор?
СообщениеДобавлено: Сб июн 09, 2018 18:40:33 
Открыл глаза

Карма: 6
Рейтинг сообщений: 9
Зарегистрирован: Вт окт 02, 2012 20:46:35
Сообщений: 74
Рейтинг сообщения: 0

Спасибо,hector! Схема работает! И работает очень даже неплохо! Очень высокая стабильность. Ни в одной из 3-х ранее собранных схем такой стабильности получить не удалось. Даже близко! Грузоподьемность тоже хорошая.
Честное слово, я в восторге! Даже не ожидал такого результата! Я думаю, что если уж собирать левитатор, то только по этой схеме!
Завтра постараюсь выложить небольшое видео.


Вернуться наверх
 
Не в сети
 Заголовок сообщения: Re: Спроектируем левитатор?
СообщениеДобавлено: Сб июн 09, 2018 20:29:07 
Открыл глаза

Карма: 2
Рейтинг сообщений: 9
Зарегистрирован: Ср ноя 06, 2013 20:34:30
Сообщений: 48
Рейтинг сообщения: 0
Ребята, добрый вечер. На этом видео отлично видно всего 4 катушки схема работает и часы парят. Кто и что об этом скажет
Причём ещё присутствует беспроводная передача энергии.



Вернуться наверх
 
Показать сообщения за:  Сортировать по:  Вернуться наверх
Начать новую тему Ответить на тему  [ Сообщений: 1088 ]     ... , , , 49, , , ...  

Часовой пояс: UTC + 3 часа


Кто сейчас на форуме

Сейчас этот форум просматривают: нет зарегистрированных пользователей и гости: 41


Вы не можете начинать темы
Вы не можете отвечать на сообщения
Вы не можете редактировать свои сообщения
Вы не можете удалять свои сообщения
Вы не можете добавлять вложения

Найти:
Перейти:  


Powered by phpBB © 2000, 2002, 2005, 2007 phpBB Group
Русская поддержка phpBB
Extended by Karma MOD © 2007—2012 m157y
Extended by Topic Tags MOD © 2012 m157y