Например TDA7294

Форум РадиоКот • Просмотр темы - Подскажите схемку ключа с задержкой
Форум РадиоКот
Здесь можно немножко помяукать :)

Текущее время: Пт янв 02, 2026 12:07:27

Часовой пояс: UTC + 3 часа


ПРЯМО СЕЙЧАС:



Начать новую тему Ответить на тему  [ Сообщений: 693 ]     ... , , , 11, , , ...  
Автор Сообщение
Не в сети
 Заголовок сообщения: Re: Подскажите схемку ключа с задержкой
СообщениеДобавлено: Вт июн 05, 2012 00:42:58 
Мудрый кот
Аватар пользователя

Карма: 35
Рейтинг сообщений: 279
Зарегистрирован: Сб июл 30, 2011 08:40:10
Сообщений: 1713
Откуда: Россия
Рейтинг сообщения: 0
Очередной партизан появился. :cry:
Совершенно неконкретно поставлен вопрос.
Если самое простое, то вот так. Серию можно взять любую. Например 561
Конденсатором подобрать время. Во всяком случае на 15 сек так делал.

Изображение

Недостаток данной схемы в том, что перед очередным включением нужно дождаться полного разряда конденсатора иначе при повторном включении выдержка будет уже меньше.

А вообще, если хотите получить конкретный ответ на свой вопрос, то не заставляйте нас гадать или выпытывать из Вас подробности.
В таком случае нам легче просто уйти из темы.


Вложения:
1.JPG [14.73 KiB]
Скачиваний: 2664
Вернуться наверх
 
Не в сети
 Заголовок сообщения: Re: Подскажите схемку ключа с задержкой
СообщениеДобавлено: Вт июн 05, 2012 08:53:17 
Друг Кота
Аватар пользователя

Карма: 49
Рейтинг сообщений: 392
Зарегистрирован: Вс июл 12, 2009 19:15:29
Сообщений: 7014
Откуда: Ижевск
Рейтинг сообщения: 0
Котёнок. писал(а):
Недостаток данной схемы

Параллельно резистору 200к включить диод в обратном направлении.

_________________
Docendo discimus


Вернуться наверх
 
Не в сети
 Заголовок сообщения: Рэле задержки
СообщениеДобавлено: Ср июл 11, 2012 10:37:43 
Родился

Зарегистрирован: Вт дек 16, 2008 10:31:25
Сообщений: 5
Рейтинг сообщения: 0
Добрый день, прошу помочь может схемой аль советом.
Нужно устройство на 12 вольт, что бы при подаче напряжения срабатывало реле на 2-3 секунды.
Пробовал собирать на таймере 555, но там для запуска нужен импульс.
Что можете посоветовать?



Тема дубль.
Сюда перенес.
В данной теме уже рассматривали данный вопрос.

aen


Вернуться наверх
 
Не в сети
 Заголовок сообщения: Re: Рэле задержки
СообщениеДобавлено: Ср июл 11, 2012 11:21:44 
Друг Кота
Аватар пользователя

Карма: 62
Рейтинг сообщений: 889
Зарегистрирован: Вт апр 24, 2007 07:45:40
Сообщений: 6217
Откуда: Minsk
Рейтинг сообщения: 0
Приблизительно так :
Изображение

Время срабатывания подбирается емкостью и верхним резистором в той же цепи .


Вложения:
815.JPG [7.41 KiB]
Скачиваний: 2014
Вернуться наверх
 
Эиком - электронные компоненты и радиодетали
Не в сети
 Заголовок сообщения: Re: Подскажите схемку ключа с задержкой
СообщениеДобавлено: Вт июл 17, 2012 11:09:14 
Друг Кота
Аватар пользователя

Карма: 62
Рейтинг сообщений: 889
Зарегистрирован: Вт апр 24, 2007 07:45:40
Сообщений: 6217
Откуда: Minsk
Рейтинг сообщения: 0
Так и не понял - прочитал вопрошающий, попробовал, результат есть ?


Вернуться наверх
 
Не в сети
 Заголовок сообщения: Re: Мелкие вопросы по цифровой технике.
СообщениеДобавлено: Вс июл 22, 2012 11:40:36 
Родился

Зарегистрирован: Пт окт 31, 2008 10:15:19
Сообщений: 15
Рейтинг сообщения: 0
Ребята, помогите пожалуйста сироте. Самостоятельно схему придумать мне не под силу.
Интересует такая логика устройства.
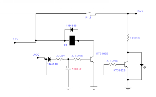
На входе +12В присутствует постоянно. На выходе только при наличии +12В на входе АСС.
Нужно, чтобы на выходе +12В держалось примерно ещё 10 сек. после исчезновения "+" на АСС.
И желательно в этот промежуток (10 сек.) была какая-то сигнализация (мигала лампочка, пищалка)
Таймер нужен как можно менее независимый от окружающей температуры, желательно на 555.
Набросайте пожалуйста кто-нибудь схемку. Или отошлите на что-то готовое. Буду очень благодарен.




Сюда перенес.

aen


Вложения:
32.JPG [9.96 KiB]
Скачиваний: 817
Вернуться наверх
 
Не в сети
 Заголовок сообщения: Re: Подскажите схемку ключа с задержкой
СообщениеДобавлено: Пн июл 23, 2012 14:50:56 
Нашел транзистор. Понюхал.

Карма: 1
Рейтинг сообщений: 10
Зарегистрирован: Сб янв 29, 2011 15:00:44
Сообщений: 161
Откуда: Polesye
Рейтинг сообщения: 0
А какое напряжение АСС?


Вернуться наверх
 
Не в сети
 Заголовок сообщения: Re: Подскажите схемку ключа с задержкой
СообщениеДобавлено: Пн июл 23, 2012 15:57:06 
Нашел транзистор. Понюхал.

Карма: 1
Рейтинг сообщений: 10
Зарегистрирован: Сб янв 29, 2011 15:00:44
Сообщений: 161
Откуда: Polesye
Рейтинг сообщения: 0
Сергей32, можно, например, так на базе реле:
Изображение
Чтобы задать время, подбираете конденсатор в зависимости от напряжения AСС.


Вложения:
relet.png [12.29 KiB]
Скачиваний: 1927
Вернуться наверх
 
Не в сети
 Заголовок сообщения: Реле времени
СообщениеДобавлено: Пн авг 06, 2012 22:14:41 
Родился
Аватар пользователя

Зарегистрирован: Вт апр 12, 2011 14:44:46
Сообщений: 14
Откуда: Украина
Рейтинг сообщения: 0
Здравствуйте форумчане. Подскажите простенькую схемку реле времени что бы при включении эл. двигателя пусковые конденсаторы подключались
и через секунд 3-7 откидывались и не включались до следующего запуска


Вернуться наверх
 
Не в сети
 Заголовок сообщения: Re: Подскажите схемку ключа с задержкой
СообщениеДобавлено: Ср авг 08, 2012 10:54:14 
Нашел транзистор. Понюхал.

Карма: 1
Рейтинг сообщений: 10
Зарегистрирован: Сб янв 29, 2011 15:00:44
Сообщений: 161
Откуда: Polesye
Рейтинг сообщения: 0
Fantasy22, еще нужно


Вернуться наверх
 
Не в сети
 Заголовок сообщения: Re: Подскажите схемку ключа с задержкой
СообщениеДобавлено: Ср авг 08, 2012 11:08:26 
Родился
Аватар пользователя

Зарегистрирован: Вт апр 12, 2011 14:44:46
Сообщений: 14
Откуда: Украина
Рейтинг сообщения: 0
luxin писал(а):
Fantasy22, еще нужно

Да


Вернуться наверх
 
Не в сети
 Заголовок сообщения: Re: Подскажите схемку ключа с задержкой
СообщениеДобавлено: Ср авг 08, 2012 18:11:14 
Нашел транзистор. Понюхал.

Карма: 1
Рейтинг сообщений: 10
Зарегистрирован: Сб янв 29, 2011 15:00:44
Сообщений: 161
Откуда: Polesye
Рейтинг сообщения: 0
Fantasy22, вот набросал схему на 555 таймере.
Задержку можете изменить резистором 22к. Сейчас задержка около 5сек. Устройство сделал на 12 вольт, поэтому реле должно быть на такое же напряжение. При включении двигателя должно и это устройство включаться. Контакты реле будут подключать конденсаторы (на схеме не показано). Диод можно поставить 1N4007.
Изображение


Вложения:
zader.jpg [35.63 KiB]
Скачиваний: 15083
Вернуться наверх
 
Не в сети
 Заголовок сообщения: Генератор импульсов или таймер... помогите собрать..
СообщениеДобавлено: Ср авг 08, 2012 21:05:48 
Первый раз сказал Мяу!
Аватар пользователя

Зарегистрирован: Ср авг 08, 2012 20:22:11
Сообщений: 28
Откуда: Красноярск
Рейтинг сообщения: 0
Привет всем! Я только зарегистрировался.

По готовым схемам собирать умею, а вот как самому придумать, так труба...

Условия : Нужен импульс для управления релюшкой длительностью примерно 1 секунду, и регулируемой паузой от 3х до 9 секунд, примерно. Пауза должна регулироваться переменным резистором 1кОм (другой не предлагать) замене не подлежит. Работать будет в автомобиле от 12 вольт.

Что имеется на сегодняшний день.:
Собрал простейший генератор на к561ла7 , резистор 1к + 1к переменник последовательно, то есть от 1к до 2к накручивается, два конденсатора в параллель один 1000м второй 220м = 1220м (из того что у меня было)
Впринципе по длительности цикла почти попадаю в свои рамки, мин. 4сек, мах 7 сек.
На выходе генератора получается высокий уровень дольше чем низкий, а мне нужно не дольше 1.5 секунды, и еще транзистор какой нибудь присобачить чтоб релюхой управлял.

Спасибо.


Вернуться наверх
 
Не в сети
 Заголовок сообщения: Re: Генератор импульсов или таймер... помогите собрать..
СообщениеДобавлено: Ср авг 08, 2012 22:26:03 
Нашел транзистор. Понюхал.

Карма: 1
Рейтинг сообщений: 10
Зарегистрирован: Сб янв 29, 2011 15:00:44
Сообщений: 161
Откуда: Polesye
Рейтинг сообщения: 0
Посмотрите тему http://radiokot.ru/forum/viewtopic.php?f=3&t=31719, если не найдете, то набросаю Вам. Кроме того думаю, что Вашу тему туда скоро тоже пернесут.


Вернуться наверх
 
Не в сети
 Заголовок сообщения: Re: Подскажите схемку ключа с задержкой
СообщениеДобавлено: Чт авг 09, 2012 08:18:45 
Нашел транзистор. Понюхал.

Карма: 1
Рейтинг сообщений: 10
Зарегистрирован: Сб янв 29, 2011 15:00:44
Сообщений: 161
Откуда: Polesye
Рейтинг сообщения: 0
Fantasy22, все понятно? Вопросов нет?


Вернуться наверх
 
Не в сети
 Заголовок сообщения: Re: Генератор импульсов или таймер... помогите собрать..
СообщениеДобавлено: Пт авг 10, 2012 14:31:22 
Первый раз сказал Мяу!
Аватар пользователя

Зарегистрирован: Ср авг 08, 2012 20:22:11
Сообщений: 28
Откуда: Красноярск
Рейтинг сообщения: 0
Нашел вот такую схему, Изображение
Я понял что последняя часть схемы (резистор транзистор и конденсатор) как раз то что мне надо, транзистор будет управлять рэле, а конденсатор ограничит время включения рэле.
Верно ??


Вернуться наверх
 
Не в сети
 Заголовок сообщения: Re: Генератор импульсов или таймер... помогите собрать..
СообщениеДобавлено: Пт авг 10, 2012 14:51:21 
Друг Кота
Аватар пользователя

Карма: 31
Рейтинг сообщений: 129
Зарегистрирован: Вт мар 02, 2010 17:05:19
Сообщений: 4446
Откуда: Белоруссия, Минск
Рейтинг сообщения: 0
Цитата:
Работать будет в автомобиле от 12 вольт.

Условия надо писать полней. Какое реле? Штатное автомобильное?
Для каких целей? Может предложим интересные решения.

_________________
Всё можно наладить,если вертеть в руках достаточно долго!


Вернуться наверх
 
Не в сети
 Заголовок сообщения: Re: Генератор импульсов или таймер... помогите собрать..
СообщениеДобавлено: Сб авг 11, 2012 15:12:02 
Первый раз сказал Мяу!
Аватар пользователя

Зарегистрирован: Ср авг 08, 2012 20:22:11
Сообщений: 28
Откуда: Красноярск
Рейтинг сообщения: 0
Имеется автомобиль УАЗ в котором установлен руль от Хонды аккорд.
Требуется подключить Хондовский переключатель дворников к Уазовскому моторчику дворников.

Моторчик управляется следующим образом:
+ общий с замка зажигания,
2 провода на родной Уазовский выключатель дворников.
если соединить один провод с массой то включится 2я скорость дворников, если соединить оба провода с массой то включится первая скорость дворников.
Доводка дворников до исходного положения автоматическая (минус на доводку через массу моторчика дворников).

Хондовский переключатель был подключен ко второму переключателю в котором распологался микропроцессор, CAN шина или что там, в общем цифровой сигнал. Микропроцессор уже удален.

В самом переключателе есть контакты:
1 - общий,
2 - положении WASH(без фиксации),
3 - положение MIST(без фиксации),
4 - контакт крутилки регулировки паузы(сопротивление от 0 до 1кОм),
5 - замкнут в положении INT и в положении 1скорость,
6 - замкнут в положении 1 и 2 скорость.

Сейчас подключил пока так: 5 и 6 контакт к двум проводам вместо Уазовского переключателя, общий к массе. То есть от хондовского выключателя работает первая и вторая скорость (прям как и было в уазике).
Заказчику хотелось бы подключить все остальные положения переключателя...

Думал WASH и MIST подключить на вторую скорость дворников и на WASH еще и брызгалку подключить.
А вот с интервалом запарился...


Вернуться наверх
 
Не в сети
 Заголовок сообщения: Re: Генератор импульсов или таймер... помогите собрать..
СообщениеДобавлено: Вс авг 12, 2012 00:18:43 
Друг Кота
Аватар пользователя

Карма: 31
Рейтинг сообщений: 129
Зарегистрирован: Вт мар 02, 2010 17:05:19
Сообщений: 4446
Откуда: Белоруссия, Минск
Рейтинг сообщения: 0
Пристроить регулятор к этому переключателю с резистором в 1кОм довольно сложно.
Есть простые схемы с регулировкой от непрерывного до 1 - 1,5 мин паузой, но резисторы в пределах 100 - 330 кОм.
Интересует?

_________________
Всё можно наладить,если вертеть в руках достаточно долго!


Вернуться наверх
 
Не в сети
 Заголовок сообщения: Re: Генератор импульсов или таймер... помогите собрать..
СообщениеДобавлено: Пн авг 13, 2012 18:38:22 
Первый раз сказал Мяу!
Аватар пользователя

Зарегистрирован: Ср авг 08, 2012 20:22:11
Сообщений: 28
Откуда: Красноярск
Рейтинг сообщения: 0
Резистор заменить не получится никак. Он в ручке переключателя вмонтирован, разбирать её я не буду. А то есть риск обратно не собрать потом.

Ну а если рассмотреть мой вариант?
Генератор на 561ла7, с конденсатором на 1220vra? и резистором на 1к постоянным ипоследовательно с ним подключенной ручкой. (регулировка от 1к до 2 к). в принципе полученный интервал устраивает. Проблема в том что мне нужно заставить реле работать не дольше 1.5 секунды.
вот нарисовал Изображение

Можно так же сделать на одновибраторе. В теме тоже схемы приводили.

В идеале на микроконтроллере собрать было бы, там и паузу любую прошить можно и интервал и прочее. но я в этом не силен.





Тема дубль.
Сюда перенес.
То, что Вы нарисовали называется "Формирование импульсов по фронту" и в данной теме не один раз приводились подобные схемы данных формирователей.
Вот хотя бы.

Изображение

Можно так же сделать подобное на одновибраторе. Схемы в данной теме тоже приводились.

Не хотите искать в теме, то поищите в гугле по этим ключевым словам.
https://www.google.ru/search?um=1&hl=ru ... 24&bih=609

http://irls.narod.ru/azb/azb08.htm

aen


Вложения:
123.jpg [32.92 KiB]
Скачиваний: 5049
Вернуться наверх
 
Показать сообщения за:  Сортировать по:  Вернуться наверх
Начать новую тему Ответить на тему  [ Сообщений: 693 ]     ... , , , 11, , , ...  

Часовой пояс: UTC + 3 часа


Кто сейчас на форуме

Сейчас этот форум просматривают: нет зарегистрированных пользователей и гости: 37


Вы не можете начинать темы
Вы не можете отвечать на сообщения
Вы не можете редактировать свои сообщения
Вы не можете удалять свои сообщения
Вы не можете добавлять вложения

Найти:
Перейти:  
cron


Powered by phpBB © 2000, 2002, 2005, 2007 phpBB Group
Русская поддержка phpBB
Extended by Karma MOD © 2007—2012 m157y
Extended by Topic Tags MOD © 2012 m157y