Например TDA7294

Форум РадиоКот • Просмотр темы - Подскажите схемку ключа с задержкой
Форум РадиоКот
Здесь можно немножко помяукать :)

Текущее время: Ср дек 17, 2025 08:14:45

Часовой пояс: UTC + 3 часа


ПРЯМО СЕЙЧАС:



Начать новую тему Ответить на тему  [ Сообщений: 693 ]    , 2, , , ...  
Автор Сообщение
Не в сети
 Заголовок сообщения: Re: Подскажите схемку ключа с задержкой включения
СообщениеДобавлено: Ср июн 23, 2010 10:05:10 
Мудрый кот
Аватар пользователя

Карма: 19
Рейтинг сообщений: 166
Зарегистрирован: Сб окт 10, 2009 17:16:58
Сообщений: 1732
Откуда: Россия.
Рейтинг сообщения: 0
Доктор Борменталь писал(а):
Подскажите пожалуйста, как собрать такую вот схемку: при подаче напряжения питания (25V)
Можно один корпус 561АГ1 или её зарубежный аналог, а можно и еще проще. Конденсатор на входе порядка десятков микрофарад.

http://www.gelezo.com/ttl_kmop/640000/6 ... ulsov.html
Рис. 1.22


Изображение


Вложения:
1.JPG [38.2 KiB]
Скачиваний: 32195
Вернуться наверх
 
Не в сети
 Заголовок сообщения: Re: Подскажите схемку ключа с задержкой включения
СообщениеДобавлено: Ср июн 23, 2010 10:10:26 
Друг Кота
Аватар пользователя

Карма: 44
Рейтинг сообщений: 601
Зарегистрирован: Вс мар 04, 2007 11:39:00
Сообщений: 4469
Откуда: Ukraine, Kyiv
Рейтинг сообщения: 0
М-дя... И на старуху бывает проруха...

Настолько привык использовать "стандартные" входы таймера, что совершенно выпустил из виду возможность применить 4-й вывод RESET :oops: .

В аттаче - схема, отсимулированная в Мультисиме. Работает. Время задержки задается цепью R2C1 (1 секунда). Цепь R4C3 формирует длительность импульса (тоже 1 секунда). Резистор R5 - разрядный, чтобы ограничить ток разряда конденсатора С3. Цепь R3C2 - запускающая, без нее нельзя. Диод VD1 и резистор R1 служат для быстрого разряда конденсатора С1 после выключения питания.

Вот, собственно, и всё...


Вложения:
Таймер-2.GIF [8.23 KiB]
Скачиваний: 3089

_________________
Выслушай и противную сторону, даже если она и противна
Вернуться наверх
 
Не в сети
 Заголовок сообщения: Re: Подскажите схемку ключа с задержкой включения
СообщениеДобавлено: Ср июн 23, 2010 11:26:19 
Друг Кота
Аватар пользователя

Карма: 31
Рейтинг сообщений: 129
Зарегистрирован: Вт мар 02, 2010 17:05:19
Сообщений: 4446
Откуда: Белоруссия, Минск
Рейтинг сообщения: 0
Лучше решать счетным путем. Больше возможностей с длительностями пауз и задержек.


Вложения:
Счетным путем.GIF [14.28 KiB]
Скачиваний: 2109

_________________
Всё можно наладить,если вертеть в руках достаточно долго!
Вернуться наверх
 
Не в сети
 Заголовок сообщения: Re: Подскажите схемку ключа с задержкой включения
СообщениеДобавлено: Ср июн 23, 2010 11:34:47 
Мудрый кот
Аватар пользователя

Карма: 19
Рейтинг сообщений: 166
Зарегистрирован: Сб окт 10, 2009 17:16:58
Сообщений: 1732
Откуда: Россия.
Рейтинг сообщения: 0
Счетным и удобней и возможностей больше, но помехоустойчивость намного хуже.


Вернуться наверх
 
Эиком - электронные компоненты и радиодетали
Не в сети
 Заголовок сообщения: Re: Подскажите схемку ключа с задержкой включения
СообщениеДобавлено: Ср июн 23, 2010 11:49:12 
Друг Кота
Аватар пользователя

Карма: 44
Рейтинг сообщений: 601
Зарегистрирован: Вс мар 04, 2007 11:39:00
Сообщений: 4469
Откуда: Ukraine, Kyiv
Рейтинг сообщения: 0
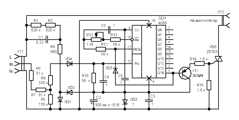
Да, счетным путем действительно удобнее. Только я бы рекомендовал единственный корпус 4060 - в нём уже и тактовый генератор имеется. Вот схема таймера для бытового вентилятора "Домовент-100С". Хочу обратить внимание на диод VD7, который прекращает дальнейшую работу генератора при окончании счета. А выход лучше брать с предыдущего разряда - как раз отработает свою 1 с и "заткнется". Схема срисована с платы, поэтому нет номиналов SMD-конденсаторов. Её, конечно, нужно доработать для данной задачи, но основные узлы на ней есть (кроме выхода на симистор, который нужно заменить ключевым транзистором, нагруженным на оптрон).


Вложения:
Vent_Timer.GIF [13.31 KiB]
Скачиваний: 2437

_________________
Выслушай и противную сторону, даже если она и противна
Вернуться наверх
 
Не в сети
 Заголовок сообщения: Re: Подскажите схемку ключа с задержкой включения
СообщениеДобавлено: Ср июн 23, 2010 18:24:26 
Первый раз сказал Мяу!

Зарегистрирован: Пн июн 21, 2010 11:54:22
Сообщений: 25
Рейтинг сообщения: 0
Большое спасибо всем, кто помог разобраться!

Отдельное спасибо уважаемому falkonist! Вот именно такое что-то у меня в мыслях и вертелось... но отсутствие опыта не позволило сообразить, как должно выглядеть на практике.

Счётным способом конечно, тоже можно сделать. Просто в данном конкретном случае нужна была простейшая схемка, и точность не сильно важна.

Когда реализую на практике, отпишусь :) Похоже это будет моя первая спаянная схема :) Ну... не моя, конечно, но спаять-то уж я точно справлюсь!


Вернуться наверх
 
Не в сети
 Заголовок сообщения: Re: Схема задержки включения
СообщениеДобавлено: Ср июн 30, 2010 00:06:08 
Родился

Зарегистрирован: Пн июн 28, 2010 15:58:33
Сообщений: 9
Рейтинг сообщения: 0
Очень похожая задача, но с несколько другими целями.

Требуется сделать задержку включения автомагнитолы - сигнала АСС с замка зажигания. Нашел множество вариантов, как простых (RC-цепочки), так и посложнее (555 таймер). Есть подозрение, что RC-цепочки недостаточно стабильны, для использования в машине, поэтому предпочтение отдаю 555 таймеру.
Вложение:
omivatel_shema.gif [2.72 KiB]
Скачиваний: 2331

Вложение:
06.gif [5.76 KiB]
Скачиваний: 2238


И вот какая штука: чтобы подобрать параметры схемы, попробовал смоделировать несколько таких примеров в Electrоnics Workbench (используя и древнюю 5 версию и относительно свежую Multisim 10) и в обоих случаях схема либо не работает вообще, либо задержка составляет не более 2 секунд. Коллекции радиодеталей у меня нет, соответственно подбирать подходящие номиналы не из чего - пойду в магазин с готовым списком. Посоветуйте, пожалуйста, оптимальное решение!

Обобщая, хотелось бы услышать мнения по вопросам:
1. Стоит ли собирать схему на 555 таймере, чтобы повысить ее стабильность в условиях нашего климата, или можно обойтись RC-цепочкой с транзистором?
2. Как разряжать конденсатор в схеме RC-цепочки, чтобы при выключении сигнала АСС и повторном его включении (в короткие промежутки времени) отсчет времени задержки начинался с нуля?
3. Стоит ли верить компьютерным программам-симуляторам электрических схем, при определении времени задержки упомянутых схем?
4. Какова сила тока на контакте АСС от замка зажигания? У 555 таймера предел в районе 50 мА, хватит ли?
5. Если вам хватило терпения прочитать и постскриптум: имеет ли право на жизнь вариант коммутации всей шины USB с помощью нескольких реле?

Спасибо!

P.S. Для создания общей картины поясню, зачем мне нужно городить огород: у меня магнитола с портом USB, который я очень люблю :). В инструкции к аппарату написано, что заводить двигатель, при подключенной флешке, нельзя. В этом я уже убедился, спалив однажды целый гигабайт. Подключать флешку каждый раз вручную не досуг, к тому же если она подключается при работающей магнитоле, файлы начинают проигрываться не с того места, где воспроизведение было остановлено, а с самого начала. При наличии на карточке 20 альбомов разных групп, вручную искать нужный трек совсем не улыбается. Поэтому я решил поставить группу реле, которые будут включать как магнитолу по сигналу АСС, так и одновременно с этим подключать шину USB с уже воткнутой флешкой. По моим мыслям, такой вариант должен обезопасить как магнитолу, так и флешку от скачков тока в бортовой сети при запуске двигателя.


Вернуться наверх
 
Не в сети
 Заголовок сообщения: Re: Подскажите схемку ключа с задержкой включения
СообщениеДобавлено: Ср июн 30, 2010 12:19:35 
Родился
Аватар пользователя

Зарегистрирован: Ср июн 30, 2010 11:59:54
Сообщений: 3
Рейтинг сообщения: 0
А если так?
....+
....|_________
....|...............|
...|.|.............|.|
...|.|.R..........|.|.R
...|.|.............|.|.........----------
....|...............|_____ |..=1......|
....|...............|..........|............|------->
....|________.|_____.|............|
....|...............|..........|............|
.===..........===........----------
....|.C............|.C
....|...............|
..----...........----

На словах:
две РС цепочки, резистором к +, конденсатором - к минусу.
Подключаем ко входам елемента ИСКЛЮЧАЮЩЕЕ-ИЛИ (К561ЛП2)
Импульс сформируется защет разности сопротивлений резисторов или емкостей конденсаторов

_________________
Если нельзя, но очень хочется - то можно


Вернуться наверх
 
Не в сети
 Заголовок сообщения: Re: Подскажите схемку ключа с задержкой включения
СообщениеДобавлено: Ср июн 30, 2010 22:50:48 
Друг Кота
Аватар пользователя

Карма: 43
Рейтинг сообщений: 167
Зарегистрирован: Вс янв 25, 2009 21:16:04
Сообщений: 35639
Откуда: Москва
Рейтинг сообщения: 0
Внесу свои 5 копеек:
Вложение:
Htkt.GIF

Вот ещё одна простенькая схемка
[img]
Вложение:
Реле.GIF
[/img]

_________________
А поболтать?


Вернуться наверх
 
Не в сети
 Заголовок сообщения: Re: Схема задержки включения
СообщениеДобавлено: Ср июл 07, 2010 09:44:40 
Мудрый кот
Аватар пользователя

Карма: 19
Рейтинг сообщений: 166
Зарегистрирован: Сб окт 10, 2009 17:16:58
Сообщений: 1732
Откуда: Россия.
Рейтинг сообщения: 0
Да просто здесь об этом раз сто говорили и просто уже не хочется одно и то же повторять.
Наберите в поиске задержка включения там полно выскочит начиная от простейших и.
Всех лучше взять например одновибратор 561АГ1. Там в одном корпусе их два и сделать. Здесь про это тоже говорили.
Он же может работать в двух режимах.
С перезапуском и без.
И еще если мне не изменяет память в разъеме USВ в разъеме контакты разной длины и когда мы чего то в него суём, то по сути не сразу включаем, а сначала питание, потом сигнальные. Или наоборот, я точно не помню.
У Вас же получится включение сразу всех контактов. Может это и не важно, но все таки нужно проверить.


Вернуться наверх
 
Не в сети
 Заголовок сообщения: Re: Схема задержки включения
СообщениеДобавлено: Ср июл 07, 2010 10:30:18 
Родился

Зарегистрирован: Пн июн 28, 2010 15:58:33
Сообщений: 9
Рейтинг сообщения: 0
Jemchug писал(а):
Наберите в поиске задержка включения там полно выскочит начиная от простейших и.
Всех лучше взять например одновибратор 561АГ1.

я это все проделал, нашел много вариантов. но в том-то и дело, что решил их смоделировать на компьютере и никак не могу добиться нормальной работы такой симуляции. и вот теперь меня гложет червячок сомнения, можно ли верить симуляции...


Вернуться наверх
 
Не в сети
 Заголовок сообщения: Re: Схема задержки включения
СообщениеДобавлено: Вс июл 11, 2010 19:13:50 
Открыл глаза

Зарегистрирован: Вт апр 28, 2009 09:54:19
Сообщений: 40
Рейтинг сообщения: 0
Metlik, разобрался с задержкой включения?
У меня похожая ситуация.. Никак не могу сделать следующее:
Изображение
Как получить такой импульс с помощью таймера 555? Ну или приблизительно такой. Не обязательно ровно 3 и 1 сек.
Предположительно питание будет 4..4,2 В.


Вернуться наверх
 
Не в сети
 Заголовок сообщения: Re: Схема задержки включения
СообщениеДобавлено: Вс июл 11, 2010 22:32:01 
Родился

Зарегистрирован: Пн июн 28, 2010 15:58:33
Сообщений: 9
Рейтинг сообщения: 0
да, разобрался: спаял, все работает. взял схему вот отсюда:
http://555-timer.clarkson-uk.com/
для твоего варианта выбирай схему One Shot.


Вернуться наверх
 
Не в сети
 Заголовок сообщения: Re: Подскажите схемку ключа с задержкой включения
СообщениеДобавлено: Вс июл 11, 2010 22:38:20 
Открыл глаза

Зарегистрирован: Вт апр 28, 2009 09:54:19
Сообщений: 40
Рейтинг сообщения: 0
falkonist писал(а):
В аттаче - схема, отсимулированная в Мультисиме. Работает. Время задержки задается цепью R2C1 (1 секунда). Цепь R4C3 формирует длительность импульса (тоже 1 секунда). Резистор R5 - разрядный, чтобы ограничить ток разряда конденсатора С3. Цепь R3C2 - запускающая, без нее нельзя. Диод VD1 и резистор R1 служат для быстрого разряда конденсатора С1 после выключения питания.

Вот, собственно, и всё...


А у меня почему-то твоя схема из аттача не заработала в ВоркБенче..

Тоже ищу решение подобной задачи...
Нужен вот такой сигнал: Изображение
Как получить - хз.
Пробовал 2 таймера 555 прикрутить, мультивибраторы с ключами, но, видимо, ВоркБенч сыроват, если схема из твоего аттача в нем не работает...


Вернуться наверх
 
Не в сети
 Заголовок сообщения: Re: Подскажите схемку ключа с задержкой включения
СообщениеДобавлено: Вс июл 11, 2010 22:56:47 
Друг Кота
Аватар пользователя

Карма: 44
Рейтинг сообщений: 601
Зарегистрирован: Вс мар 04, 2007 11:39:00
Сообщений: 4469
Откуда: Ukraine, Kyiv
Рейтинг сообщения: 0
С Воркбенчем никогда не работал. Попробовал Мультисим - понравился. У меня, в основном, аналоговые схемы, поэтому Мультисим предпочтительне Протеуса, который "заточен" больше под МК. Дальше не дергался.
Цитата:
От добра добра не ищут.
(народная мудрость)
Когда-то юзал CirquitMaker - на начало 2000-х был отличный симулятор, с несколькими фичами, в нонешних симуляторах отсутствующими, но с тех пор его развитие прекращено. А жаль.
hans-zemmer писал(а):
Тоже ищу решение подобной задачи...
Цитата:
Пилите (паяйте), Шура, пилите (паяйте) - они золотые...
(С) Ильф И Петров "Золотой теленок"

_________________
Выслушай и противную сторону, даже если она и противна


Вернуться наверх
 
Не в сети
 Заголовок сообщения: Re: Схема задержки включения
СообщениеДобавлено: Вс июл 11, 2010 23:14:26 
Открыл глаза

Зарегистрирован: Вт апр 28, 2009 09:54:19
Сообщений: 40
Рейтинг сообщения: 0
Metlik писал(а):
да, разобрался: спаял, все работает. взял схему вот отсюда:
http://555-timer.clarkson-uk.com/
для твоего варианта выбирай схему One Shot.


Не подходит такой вариант. Там при нажатии кнопки сразу выдает высокий уровень. Мне нужно с задержкой примерно 3 сек. И во вторых время импульса не должно превышать 1-2 секунды независимо ни от чего (нажата кнопка или нет, есть сигнал на входе или нет и т..д.). Выглядеть должно так: нажали кнопку -> 3 секунды -> высокий уровень 1 сек. -> дальше держим кнопку сколько хотим, а уровень переключился на низкий. -> отпустили кнопку и система перешла в исходное состояние..


Вернуться наверх
 
Не в сети
 Заголовок сообщения: Re: Подскажите схемку ключа с задержкой включения
СообщениеДобавлено: Пн июл 12, 2010 11:19:40 
Друг Кота
Аватар пользователя

Карма: 31
Рейтинг сообщений: 129
Зарегистрирован: Вт мар 02, 2010 17:05:19
Сообщений: 4446
Откуда: Белоруссия, Минск
Рейтинг сообщения: 0
Цитата:
Тоже ищу решение подобной задачи...
Нужен вот такой сигнал:

Почитай форум. Решая счетныв путем можешь получить любую зависимость паузы и сигнала.

_________________
Всё можно наладить,если вертеть в руках достаточно долго!


Вернуться наверх
 
Не в сети
 Заголовок сообщения: Re: Подскажите схемку ключа с задержкой включения
СообщениеДобавлено: Пн июл 12, 2010 23:23:49 
Открыл глаза

Зарегистрирован: Вт апр 28, 2009 09:54:19
Сообщений: 40
Рейтинг сообщения: 0
ublhjnt писал(а):
Цитата:
Тоже ищу решение подобной задачи...
Нужен вот такой сигнал:

Почитай форум. Решая счетныв путем можешь получить любую зависимость паузы и сигнала.


Честно нет времени читать. Представь, я живу на хуторе. До ближайшего магазина радиодеталей - 120 км. А в магазине только кт315 продают и про микросхемы слыхом не слыхивали..


Вернуться наверх
 
Не в сети
 Заголовок сообщения: Re: Схема задержки включения
СообщениеДобавлено: Ср июл 14, 2010 13:34:07 
Потрогал лапой паяльник
Аватар пользователя

Карма: 2
Рейтинг сообщений: -2
Зарегистрирован: Пн янв 14, 2008 12:36:36
Сообщений: 307
Откуда: Москва,Санкт-Петербург
Рейтинг сообщения: 0
может так....


Вложения:
задержка включения-.gif [5.02 KiB]
Скачиваний: 2969
Вернуться наверх
 
Не в сети
 Заголовок сообщения: Re: Подскажите схемку ключа с задержкой включения
СообщениеДобавлено: Вс авг 22, 2010 22:41:24 
Первый раз сказал Мяу!

Зарегистрирован: Пн июн 21, 2010 11:54:22
Сообщений: 25
Рейтинг сообщения: 0
Доброго дня всем участникам!

Вот, наконец, предоставилась возможность проверить схему, подсказанную falconistом, на практике. Для начала проверил в Мультисиме - действительно работает!

Однако на практике спаянная схема работает не совсем корректно, а именно - светодиод на выходе загорается сразу, при подаче питания, без малейшей задержки :( , но выключается корректно, через секунду и больше не загорается до пропадания питания. При повторном включении вся происходит аналогично - загорается сразу :( и через секунду гаснет. Странно, ведь в Мультисиме всё как надо! Схему, соединения, номиналы проверял два раза... всё верно спаяно. Что же такое может быть не так?

Кстати, подключал вместо светодиода на выход схемы транзисторный оптрон, который шунтирует кнопку моего устройства - всё супер, включается идеально! Осталось только разобраться с задержкой...


Вернуться наверх
 
Показать сообщения за:  Сортировать по:  Вернуться наверх
Начать новую тему Ответить на тему  [ Сообщений: 693 ]    , 2, , , ...  

Часовой пояс: UTC + 3 часа


Кто сейчас на форуме

Сейчас этот форум просматривают: нет зарегистрированных пользователей и гости: 60


Вы не можете начинать темы
Вы не можете отвечать на сообщения
Вы не можете редактировать свои сообщения
Вы не можете удалять свои сообщения
Вы не можете добавлять вложения

Найти:
Перейти:  


Powered by phpBB © 2000, 2002, 2005, 2007 phpBB Group
Русская поддержка phpBB
Extended by Karma MOD © 2007—2012 m157y
Extended by Topic Tags MOD © 2012 m157y