Например TDA7294

Форум РадиоКот • Просмотр темы - Подскажите схемку ключа с задержкой
Форум РадиоКот
Здесь можно немножко помяукать :)

Текущее время: Пт дек 26, 2025 20:23:01

Часовой пояс: UTC + 3 часа


ПРЯМО СЕЙЧАС:



Начать новую тему Ответить на тему  [ Сообщений: 693 ]     ... , , , 9, , , ...  
Автор Сообщение
Не в сети
 Заголовок сообщения: Re: Подскажите схемку ключа с задержкой
СообщениеДобавлено: Пт авг 26, 2011 07:50:09 
Родился

Зарегистрирован: Ср авг 24, 2011 17:29:19
Сообщений: 3
Откуда: Томск
Рейтинг сообщения: 0
а питание подойдет 9-15V? или надо стабилизированное?


Вернуться наверх
 
 Заголовок сообщения: Re: Подскажите схемку ключа с задержкой
СообщениеДобавлено: Пт авг 26, 2011 08:45:51 
561 серия работает при напряжении от 3 до 18 вольт. Но для успокоения можно саму МС запитать от параметрического стабилизатора вольт на 12 ( от питания резистор ом на 200, за ним параллельные стабилитрон на 12 В и конденсатор микрофарад на 47 на общий. от стабилитрона питать микросхему).
Естественно, при изменении напряжения будут немного гулять временные уставки.


Вернуться наверх
   
 
Не в сети
 Заголовок сообщения: Re: Подскажите схемку ключа с задержкой
СообщениеДобавлено: Пт авг 26, 2011 08:53:36 
Родился

Зарегистрирован: Ср авг 24, 2011 17:29:19
Сообщений: 3
Откуда: Томск
Рейтинг сообщения: 0
Спасибо за помощь! :beer:


Вернуться наверх
 
Не в сети
 Заголовок сообщения: схема включения и выключения реле
СообщениеДобавлено: Пт окт 07, 2011 07:55:28 
Родился

Зарегистрирован: Пт окт 07, 2011 07:49:20
Сообщений: 3
Рейтинг сообщения: 0
здравствуйте. помогите составить схему включения выключения реле. при подаче питания реле включается на несколько сек и отключается, далее при снятии питания реле опять включается на несколько сек. есть приемник gps с нефиксируемой кнопкой надо включать его при подаче питания и отключать при снятии питания





Сюда перенес.
В этой теме много раз говорили про это.
Вот например на 6 странице и еще в ней подобное есть.
viewtopic.php?p=850883#p850883





aen


Вернуться наверх
 
Эиком - электронные компоненты и радиодетали
Не в сети
 Заголовок сообщения: Re: схема включения и выключения реле
СообщениеДобавлено: Пт окт 07, 2011 20:05:12 
Нашел транзистор. Понюхал.
Аватар пользователя

Зарегистрирован: Чт фев 04, 2010 21:42:26
Сообщений: 163
Рейтинг сообщения: 0
посмотри мою тему на форуме там все есть от схемы до разводки http://radiokot.ru/forum/viewtopic.php?f=22&t=50786&start=20 можно дороботать для твоих нужд :))

_________________
Во имя Отца, Сына и Святого духа. ENTER
Изображение


Вернуться наверх
 
Не в сети
 Заголовок сообщения: Re: Подскажите схемку ключа с задержкой
СообщениеДобавлено: Сб окт 08, 2011 00:14:38 
Друг Кота

Карма: 68
Рейтинг сообщений: 1408
Зарегистрирован: Сб янв 29, 2011 00:28:48
Сообщений: 7774
Рейтинг сообщения: 0
вариант... :)
Изображение


Вернуться наверх
 
Не в сети
 Заголовок сообщения: Re: Подскажите схемку ключа с задержкой
СообщениеДобавлено: Пн окт 10, 2011 05:45:44 
Родился

Зарегистрирован: Пт окт 07, 2011 07:49:20
Сообщений: 3
Рейтинг сообщения: 0
спасибо. вопрос решен.


Вернуться наверх
 
Не в сети
 Заголовок сообщения: Re: Подскажите схемку ключа с задержкой
СообщениеДобавлено: Пн окт 10, 2011 07:28:26 
Друг Кота
Аватар пользователя

Карма: 49
Рейтинг сообщений: 392
Зарегистрирован: Вс июл 12, 2009 19:15:29
Сообщений: 7014
Откуда: Ижевск
Рейтинг сообщения: 0
Хвастайтесь как.

_________________
Docendo discimus


Вернуться наверх
 
Не в сети
 Заголовок сообщения: Re: Подскажите схемку ключа с задержкой
СообщениеДобавлено: Пн окт 10, 2011 10:52:13 
Родился

Зарегистрирован: Пт окт 07, 2011 07:49:20
Сообщений: 3
Рейтинг сообщения: 0
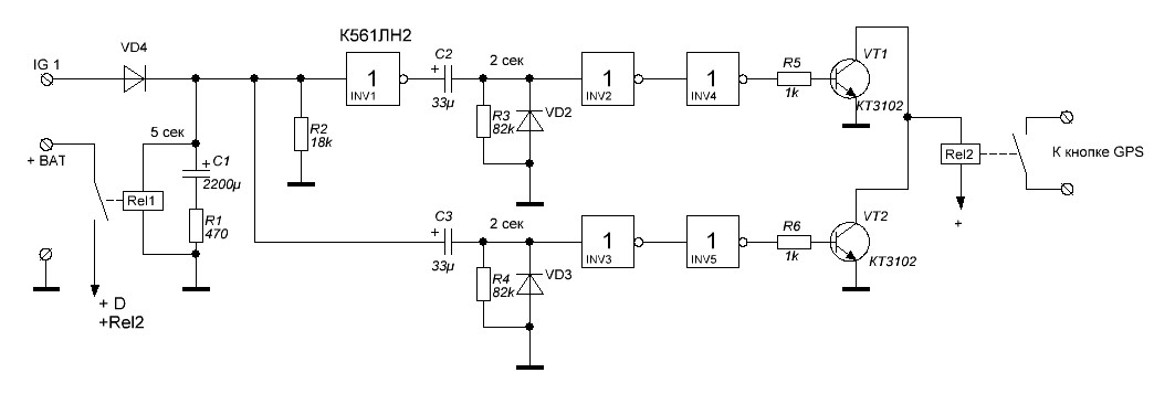
pyzh_man писал(а):
Хвастайтесь как.


viewtopic.php?p=850883#p850883

конденсаторы (C1 и С2) на 33 мкф полярные. резистор(R1 и R2) 82 ком. время импульса около 2 сек. ещё, между входом 1 (D1.1) и землей поставил резистор на 18 ком, иначе нестабильный выход(D1.1) при отсутствии напряжения.

обновил схему.


Вложения:
on-off.JPG [43.22 KiB]
Скачиваний: 1389


Последний раз редактировалось AlienZ Ср окт 26, 2011 06:53:34, всего редактировалось 2 раз(а).
Вернуться наверх
 
Не в сети
 Заголовок сообщения: Схема одновибратора (формирование короткого импульса)
СообщениеДобавлено: Вс окт 16, 2011 13:43:07 
Родился

Зарегистрирован: Ср май 07, 2008 23:34:32
Сообщений: 9
Рейтинг сообщения: 0
Пожалуйста подскажите схему , одновибратора ,чтоб формировать короткий импульс.
Чтоб запускался отрицательным напряжением,при его появлении,и даже если напряжение на его входе не пропало,он все равно выдал короткий импульс.
И чтоб на его выходе формировался положительный импульс.
Можно на ла3 , но лучше на какой нибудь с питанием 9 вольт.
Если можно нарисуйте,а то я на словах не очень понимаю.





Сюда перенес. Здесь много схем формирователей по фронтам импульсов.
Вот например на 6 странице.
viewtopic.php?p=850883#p850883




aen


Вернуться наверх
 
Не в сети
 Заголовок сообщения: Re: Схема одновибратора (формирование короткого импульса)
СообщениеДобавлено: Вс окт 16, 2011 14:13:00 
Модератор
Аватар пользователя

Карма: 158
Рейтинг сообщений: 1600
Зарегистрирован: Пт апр 28, 2006 15:26:07
Сообщений: 11940
Откуда: Россия.
Рейтинг сообщения: 0
Медали: 2
Мявтор 3-й степени (1) Лучший человек Форума 2017 (1)
В гугле ищите формирователь по фронту импульса и формирователь по спаду.
Вот например.
Изображение

Но схем намного больше всяких.

А вот формирование импульса по фронту и спаду импульса.

Изображение


Вложения:
1.JPG [23.09 KiB]
Скачиваний: 16562
Вернуться наверх
 
Не в сети
 Заголовок сообщения: Re: Подскажите схемку ключа с задержкой
СообщениеДобавлено: Вс окт 16, 2011 17:58:30 
Родился

Зарегистрирован: Ср май 07, 2008 23:34:32
Сообщений: 9
Рейтинг сообщения: 0
Спасибо понял!


Вернуться наверх
 
Не в сети
 Заголовок сообщения: Транзисторный ключ с задержкой выключения (реле) !!!!
СообщениеДобавлено: Пт окт 21, 2011 09:47:46 
Нашел транзистор. Понюхал.
Аватар пользователя

Зарегистрирован: Чт янв 07, 2010 11:25:12
Сообщений: 179
Откуда: Москва
Рейтинг сообщения: 0
Всем привет !!!!!

Возникла проблема , в машине надо включить некое реле подав на него управляющий импульс (минус ) не менее 0,6 сек , есть вариант взять с управляющего сигнала центрального замка (+ при закрывания авто) , но он мал всего ( 0,2 сек) , а надо не менее 0,6 , вот и изобретаю ключ !!!!


Вопрос может у кого есть наработки по таким ключам , подскажите какие номиналы должны быть под знаком вопроса ????


Вложения:
11.JPG [11.23 KiB]
Скачиваний: 1115
Вернуться наверх
 
Не в сети
 Заголовок сообщения: Re: Транзисторный ключ с задержкой выключения (реле) !!!!
СообщениеДобавлено: Пт окт 21, 2011 10:25:49 
Мудрый кот
Аватар пользователя

Карма: 7
Рейтинг сообщений: 93
Зарегистрирован: Ср сен 07, 2011 21:40:30
Сообщений: 1802
Рейтинг сообщения: 0
так лучше


Вложения:
sh.GIF [4.83 KiB]
Скачиваний: 1080
Вернуться наверх
 
Не в сети
 Заголовок сообщения: Re: Транзисторный ключ с задержкой выключения (реле) !!!!
СообщениеДобавлено: Пт окт 21, 2011 10:27:42 
Держит паяльник хвостом

Карма: 1
Рейтинг сообщений: 2
Зарегистрирован: Ср июл 07, 2010 06:48:57
Сообщений: 986
Рейтинг сообщения: 0
Моностабильный вибратор на NE555. Его можно настроить на любую длительность (в пределах секунд). Минимум деталей и обвязки.


Вернуться наверх
 
Не в сети
 Заголовок сообщения: Re: Транзисторный ключ с задержкой выключения (реле) !!!!
СообщениеДобавлено: Пт окт 21, 2011 10:48:20 
Нашел транзистор. Понюхал.
Аватар пользователя

Зарегистрирован: Чт янв 07, 2010 11:25:12
Сообщений: 179
Откуда: Москва
Рейтинг сообщения: 0
To Flasher в вашей схеме сколько задержка , R2 ???????


Вернуться наверх
 
Не в сети
 Заголовок сообщения: Как реализовать задержку включения и отключения реле
СообщениеДобавлено: Вс ноя 27, 2011 02:08:07 
Родился

Зарегистрирован: Вс ноя 13, 2011 23:55:45
Сообщений: 3
Откуда: Киев
Рейтинг сообщения: 0
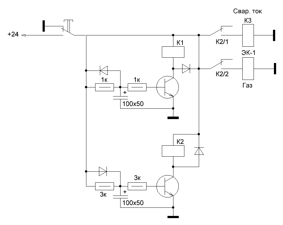
Уважаемые форумчане. В наличии имеется кнопка замыкающая реле (12 вольт) которое в свою очередь включает силовой пускатель (220 вольт) и клапан отсекатель газа (12 вольт) т.е.нажал-газ пошел,ток есть, отпустил-всё отрубилось. Нужна помощь в создании следующего девайса:
Алгоритм А.
1 нажал- пошел газ затем с задержкой 0-30 сек влючается пускатель.
2 отпустил- отключился пускатель, затем с задержкой 0-30 сек отключается отсекатель.
В положении 1 при включенном отсекателе после задержки предусмотреть вкл-откл пускателя от 1-10 раз в сек и вывести отдельной опцией.
Алгоритм Б.
1 нажал-пошел газ.
2 отпустил-включился пускатель.
3 повторно нажал-отключился пускатель.
4 отпустил-отключился газ.
Все необходимо реализовать в одной схеме. И ещё- посоветуйте чем можно защитить контакты пускателя.




Перенес сюда.




aen


Вернуться наверх
 
Не в сети
 Заголовок сообщения: Re: Как реализовать задержку включения и отключения реле
СообщениеДобавлено: Вс ноя 27, 2011 04:43:46 
Это не хвост, это антенна
Аватар пользователя

Карма: 7
Рейтинг сообщений: 20
Зарегистрирован: Вт ноя 08, 2011 12:23:35
Сообщений: 1345
Откуда: Россия, с. Дивное
Рейтинг сообщения: 0
Вложение:
Управл. сваркой.GIF [9.6 KiB]
Скачиваний: 1540
Можете взять за основу.

_________________
Любое слишком категоричное утверждение неверно, включая и это.


Вернуться наверх
 
Не в сети
 Заголовок сообщения: Re: Как реализовать задержку включения и отключения реле
СообщениеДобавлено: Вс ноя 27, 2011 11:03:31 
Мудрый кот
Аватар пользователя

Карма: 35
Рейтинг сообщений: 279
Зарегистрирован: Сб июл 30, 2011 08:40:10
Сообщений: 1713
Откуда: Россия
Рейтинг сообщения: 0
FANTASTRON писал(а):
Можете взять за основу.
Зачем ерунду советуете?
От вашей схемы 1 сек задержки получить проблематично, а автору 30 сек нужно.
Вопрос задан некорректно. не указана ни точность, ни предпочтительная элементная база, хотя задача элементарная даже на простой логике и просто долго рисовать схему.
Про МК я уже и не говорю.
Вот тема, где подобные вопросы обсуждались.
viewtopic.php?f=3&t=31719&p=495406#p495406


Вернуться наверх
 
Не в сети
 Заголовок сообщения: Re: Как реализовать задержку включения и отключения реле
СообщениеДобавлено: Пн ноя 28, 2011 00:44:41 
Родился

Зарегистрирован: Вс ноя 13, 2011 23:55:45
Сообщений: 3
Откуда: Киев
Рейтинг сообщения: 0
Котёнок. писал(а):
Вопрос задан некорректно. не указана ни точность, ни предпочтительная элементная база.
Время включения отсекателя с шагом 5 сек. Включение-отключение пускателя 2-4-6-8-10 раз в сек. С логикой я более дружен нежели с процами так что если будут реальные предложения - пишите в личку. :write:
:write:


Вернуться наверх
 
Показать сообщения за:  Сортировать по:  Вернуться наверх
Начать новую тему Ответить на тему  [ Сообщений: 693 ]     ... , , , 9, , , ...  

Часовой пояс: UTC + 3 часа


Кто сейчас на форуме

Сейчас этот форум просматривают: нет зарегистрированных пользователей и гости: 32


Вы не можете начинать темы
Вы не можете отвечать на сообщения
Вы не можете редактировать свои сообщения
Вы не можете удалять свои сообщения
Вы не можете добавлять вложения

Найти:
Перейти:  


Powered by phpBB © 2000, 2002, 2005, 2007 phpBB Group
Русская поддержка phpBB
Extended by Karma MOD © 2007—2012 m157y
Extended by Topic Tags MOD © 2012 m157y