Например TDA7294

Форум РадиоКот • Просмотр темы - Управление одной кнопкой.
Форум РадиоКот
Здесь можно немножко помяукать :)

Текущее время: Вс дек 21, 2025 23:57:49

Часовой пояс: UTC + 3 часа


ПРЯМО СЕЙЧАС:



Начать новую тему Ответить на тему  [ Сообщений: 1053 ]     ... , , , 51, ,  
Автор Сообщение
Не в сети
 Заголовок сообщения: Re: Управление одной кнопкой.
СообщениеДобавлено: Ср ноя 13, 2024 20:15:16 
Друг Кота
Аватар пользователя

Карма: 44
Рейтинг сообщений: 601
Зарегистрирован: Вс мар 04, 2007 11:39:00
Сообщений: 4469
Откуда: Ukraine, Kyiv
Рейтинг сообщения: 0
Вообще-то, существует немалое количество специализированных микросхем для данной задачи: https://forum.cxem.net/index.php?/topic ... й-кнопкой/ , причём с мизерным током потребления в ждущем режиме - порядка 0,5 мкА.

_________________
Выслушай и противную сторону, даже если она и противна


Вернуться наверх
 
Не в сети
 Заголовок сообщения: Re: Управление одной кнопкой.
СообщениеДобавлено: Чт ноя 14, 2024 00:28:24 
Родился

Зарегистрирован: Вт ноя 12, 2024 21:43:46
Сообщений: 10
Рейтинг сообщения: 0
Ivanoff-iv, спасибо, пока измерить на блоке не могу, он еще в пути, жду доставку.

Спасибо, обязательно измерю и отпишусь.

Добавлено after 8 minutes 49 seconds:
может, проще кнопку с 3-мя контактами на конденсаторы подать ?....))...
------
а, вообще, задание какое-то мало объяснимое...)

Да, проще, и даже есть готовое решение, кнопка стеклоподъемника. Она полностью решает эту задачу. Но это не эстетично, когда в салоне авто кнопки "разномастные"
У меня есть идея собрать в нашемарке электроручник.
На линейном приводе, нашел блок управления замками и блок складывания зеркал, оба блока умеют снимать напряжение по току , т е. Без концевых выключателей. Есть штатная кнопка с фиксатором, сниму фиксатор и все эстетично. Дело за малым, схема для работы всего этого благолепия. :)


Вернуться наверх
 
Не в сети
 Заголовок сообщения: Re: Управление одной кнопкой.
СообщениеДобавлено: Чт ноя 14, 2024 02:50:07 
Держит паяльник хвостом

Карма: -13
Рейтинг сообщений: 60
Зарегистрирован: Пн май 27, 2024 14:45:54
Сообщений: 974
Рейтинг сообщения: 0
вот готовая часть (или делать по схеме), формировать импульсы на выходе, получается, не обязательно (но можно), раз есть отключение по току
Изображение
-----
тяжела жизнь без микроконтроллера...)))

_________________
с минусами в моей карме список тех, кого народная мудрость рекомендует обходить стороной...)))


Вернуться наверх
 
Не в сети
 Заголовок сообщения: Re: Управление одной кнопкой.
СообщениеДобавлено: Чт ноя 14, 2024 06:09:42 
Друг Кота
Аватар пользователя

Карма: 52
Рейтинг сообщений: 2114
Зарегистрирован: Пт ноя 11, 2016 05:48:09
Сообщений: 7059
Откуда: Сердце Пармы
Рейтинг сообщения: 0
Медали: 2
Получил миской по аватаре (2)
так... а зачем снимать фиксатор? с ним и нагляднее и схема проще...

_________________
Для тех, кто не учил магию мир полон физики :)
Безграмотно вопрошающим про силовую или высоковольтную электронику я не отвечаю, а то ещё посадят за участие в (само)убиении оболтуса...


Вернуться наверх
 
Эиком - электронные компоненты и радиодетали
Не в сети
 Заголовок сообщения: Re: Управление одной кнопкой.
СообщениеДобавлено: Чт ноя 14, 2024 08:20:07 
Родился

Зарегистрирован: Вт ноя 12, 2024 21:43:46
Сообщений: 10
Рейтинг сообщения: 0
Блок управления стеклоподъемниками ждет кратковременное нажатие , а фиксированная кнопка в нажатом состоянии даст постоянный плюс, при повороте ключа зажигания в положение стартер есть сектор, когда мнимается напряжение с потребителей, а при самом старте просаживается напряжение сети.
Думаю , учесть эти "побочки" в схеме с фиксированной кнопкой будет сильно сложнее, чем кнопка без фиксации.
Можно конечно сделать на не555 таймер, но он очень чувствителен к напряжению. Или к561ла7, у нее с напряжением вроде бы нет каприз.
В схемотехнике не силен, поэтому и обратился к гуру.
Хотелось бы сделать просто и надежно, и по возможности эстетично. Спасибо.


Вернуться наверх
 
Не в сети
 Заголовок сообщения: Re: Управление одной кнопкой.
СообщениеДобавлено: Чт ноя 14, 2024 11:06:12 
Друг Кота
Аватар пользователя

Карма: 52
Рейтинг сообщений: 2114
Зарегистрирован: Пт ноя 11, 2016 05:48:09
Сообщений: 7059
Откуда: Сердце Пармы
Рейтинг сообщения: 0
Медали: 2
Получил миской по аватаре (2)
если тебя устраиваетивариант кнопки с фиксатором - нарисую с фиксатором...
и с защитой от бросков в питании

Добавлено after 1 minute 22 seconds:
я полагаю, что повтор того-же импульса после провала не страшен...

Добавлено after 2 minutes 12 seconds:
а какой длительности д.б. импульс?
может вообще можно навсегда плюс подавать?

_________________
Для тех, кто не учил магию мир полон физики :)
Безграмотно вопрошающим про силовую или высоковольтную электронику я не отвечаю, а то ещё посадят за участие в (само)убиении оболтуса...


Вернуться наверх
 
Не в сети
 Заголовок сообщения: Re: Управление одной кнопкой.
СообщениеДобавлено: Чт ноя 14, 2024 22:00:13 
Родился

Зарегистрирован: Вт ноя 12, 2024 21:43:46
Сообщений: 10
Рейтинг сообщения: 0
Как работает контроллер доводчика стекол и складывания зеркал - не известно.
Думаю импульс в 2 сек достаточен.
А вот постоянный плюс как на нем скажется, сложно сказать.
Ввиду большого количества неизвестных, наиболее верным решением будет эмуляция нажатия живой кнопки.
Контроллер прийдёт, могу проверить , как реагирует контроллер на постоянный плюс на открытии и на закрытии, а также потребляемый ток , с эмуляцией нагрузки и без.

Не получается прикрутить схему подключения контроллера
https://cloud.mail.ru/public/WFRR/EKqfwFyy7


Вернуться наверх
 
Не в сети
 Заголовок сообщения: Re: Управление одной кнопкой.
СообщениеДобавлено: Пт ноя 15, 2024 06:40:50 
Друг Кота
Аватар пользователя

Карма: 52
Рейтинг сообщений: 2114
Зарегистрирован: Пт ноя 11, 2016 05:48:09
Сообщений: 7059
Откуда: Сердце Пармы
Рейтинг сообщения: 0
Медали: 2
Получил миской по аватаре (2)
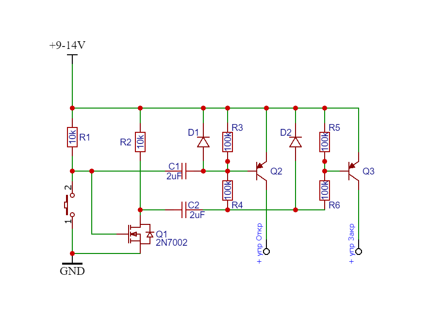
С фиксируемой кнопкой получается такая схема:
СпойлерИзображение


Добавлено after 4 minutes 16 seconds:
Q3- n-mosfet можно поставить любой (они в старых материнках водятся, в китайских БМСках и т.д.) можно поставить маломощный. если нету, то можно заменить на НПН немного изменив схему как и в случае с транзисторами Q1 и Q2. (Тут я сразу изобразил как на мосфете и как на биполяре делать т.к. добыть p-mosfet немного труднее.)


Вложения:
2024-11-15_12-34-26.png [13.53 KiB]
Скачиваний: 698

_________________
Для тех, кто не учил магию мир полон физики :)
Безграмотно вопрошающим про силовую или высоковольтную электронику я не отвечаю, а то ещё посадят за участие в (само)убиении оболтуса...
Вернуться наверх
 
Не в сети
 Заголовок сообщения: Re: Управление одной кнопкой.
СообщениеДобавлено: Пт ноя 15, 2024 23:01:49 
Родился

Зарегистрирован: Вт ноя 12, 2024 21:43:46
Сообщений: 10
Рейтинг сообщения: 0
Спасибо огромное за схему и за веру в мои познания в электронике. Все описанное по q1 и q2 для меня темный лес. В тупик ставит одна схема и Ваш комментарий "тут я изобразил как на мосфете и биполяре..."
Можно Вас попросить схему сделать доступной для обычного сборщика. "Эникейщика" .
По возможности со всеми обозначениями. Ибо любой "заменитель" я ищу в гугле типа "аналог КУ202Н" и не более того.
Спасибо.


Вложения:
Комментарий к файлу: Я правильно понял?
схема.png [118.86 KiB]
Скачиваний: 91
Вернуться наверх
 
Не в сети
 Заголовок сообщения: Re: Управление одной кнопкой.
СообщениеДобавлено: Сб ноя 16, 2024 06:53:07 
Друг Кота
Аватар пользователя

Карма: 52
Рейтинг сообщений: 2114
Зарегистрирован: Пт ноя 11, 2016 05:48:09
Сообщений: 7059
Откуда: Сердце Пармы
Рейтинг сообщения: 0
Медали: 2
Получил миской по аватаре (2)
Схему понял не совсем правильно: эти 2 плеча (всё что правее конденсаторов) абсолютно идентичны - ты можешь собрать как на схеме с мосфетом (R3,Q1 продублировать вправо), так и на ПНП - убрав R3,Q1, и заменив их копией куска R4,R5,Q2.

Добавлено after 56 seconds:
подключение выходов правильно, вместо ламп, к коллекторам (стокам) транзисторов.

_________________
Для тех, кто не учил магию мир полон физики :)
Безграмотно вопрошающим про силовую или высоковольтную электронику я не отвечаю, а то ещё посадят за участие в (само)убиении оболтуса...


Вернуться наверх
 
Не в сети
 Заголовок сообщения: Re: Управление одной кнопкой.
СообщениеДобавлено: Сб ноя 16, 2024 09:02:09 
Родился

Зарегистрирован: Вт ноя 12, 2024 21:43:46
Сообщений: 10
Рейтинг сообщения: 0
Проверьте пожалуйста схемку, правильно я понял и начертил. Спасибо.


Вложения:
схема2.png [26.17 KiB]
Скачиваний: 85
Вернуться наверх
 
Не в сети
 Заголовок сообщения: Re: Управление одной кнопкой.
СообщениеДобавлено: Сб ноя 16, 2024 11:36:31 
Друг Кота
Аватар пользователя

Карма: 52
Рейтинг сообщений: 2114
Зарегистрирован: Пт ноя 11, 2016 05:48:09
Сообщений: 7059
Откуда: Сердце Пармы
Рейтинг сообщения: 0
Медали: 2
Получил миской по аватаре (2)
R4 к чужому каналу зацепил... в остальном всё верно

_________________
Для тех, кто не учил магию мир полон физики :)
Безграмотно вопрошающим про силовую или высоковольтную электронику я не отвечаю, а то ещё посадят за участие в (само)убиении оболтуса...


Вернуться наверх
 
Не в сети
 Заголовок сообщения: Re: Управление одной кнопкой.
СообщениеДобавлено: Сб ноя 16, 2024 18:34:10 
Родился

Зарегистрирован: Вт ноя 12, 2024 21:43:46
Сообщений: 10
Рейтинг сообщения: 0
R4 к чужому каналу зацепил... в остальном всё верно

Исправил R4 , теперь верно?
Транзисторы КТ209
диоды 1N5820
Транзистор N-MOSFET IRF7476TR
Эти компоненты подойдут?


Вложения:
Комментарий к файлу: Исправил R4 , теперь верно?
схема3.png [24.83 KiB]
Скачиваний: 99
Вернуться наверх
 
Не в сети
 Заголовок сообщения: Re: Управление одной кнопкой.
СообщениеДобавлено: Вс ноя 17, 2024 01:26:50 
Друг Кота
Аватар пользователя

Карма: 52
Рейтинг сообщений: 2114
Зарегистрирован: Пт ноя 11, 2016 05:48:09
Сообщений: 7059
Откуда: Сердце Пармы
Рейтинг сообщения: 0
Медали: 2
Получил миской по аватаре (2)
теперь правильно.
про кт209 не знаю, зависит от буквы - там есть варианты с коэффициентом усиления от 12 всего...
пробуй, если работать не захочет - резисторы R4, R6 подубавим...
irf7476 не пойдёт - мало напряжение исток-сток, всего 12V, а в машине 14... а вот указанный на схеме 2n7002 вполне бы подошел...
диод любой подойдёт

_________________
Для тех, кто не учил магию мир полон физики :)
Безграмотно вопрошающим про силовую или высоковольтную электронику я не отвечаю, а то ещё посадят за участие в (само)убиении оболтуса...


Вернуться наверх
 
Не в сети
 Заголовок сообщения: Re: Управление одной кнопкой.
СообщениеДобавлено: Вс ноя 17, 2024 06:40:04 
Родился

Зарегистрирован: Вт ноя 12, 2024 21:43:46
Сообщений: 10
Рейтинг сообщения: 0
Посоветуйте правильный транзистор вместо кт 209, чтоб меньше "пробовать"
Всеравно их покупать.


Вернуться наверх
 
Не в сети
 Заголовок сообщения: Re: Управление одной кнопкой.
СообщениеДобавлено: Вс ноя 17, 2024 06:57:08 
Друг Кота
Аватар пользователя

Карма: 52
Рейтинг сообщений: 2114
Зарегистрирован: Пт ноя 11, 2016 05:48:09
Сообщений: 7059
Откуда: Сердце Пармы
Рейтинг сообщения: 0
Медали: 2
Получил миской по аватаре (2)
Если покупать - возьми P-mosfet например: AO3407, Транзистор полевой, P-канал, -30В 4.1A, 1.4Вт, Корпус SOT23-3, на крышке написано A79t

_________________
Для тех, кто не учил магию мир полон физики :)
Безграмотно вопрошающим про силовую или высоковольтную электронику я не отвечаю, а то ещё посадят за участие в (само)убиении оболтуса...


Вернуться наверх
 
Не в сети
 Заголовок сообщения: Re: Управление одной кнопкой.
СообщениеДобавлено: Вс ноя 17, 2024 08:02:28 
Родился

Зарегистрирован: Вт ноя 12, 2024 21:43:46
Сообщений: 10
Рейтинг сообщения: 0
Если покупать - возьми P-mosfet например: AO3407, Транзистор полевой, P-канал, -30В 4.1A, 1.4Вт, Корпус SOT23-3, на крышке написано A79t

Тогда схему нужно допиливать.
Днем допилю, сброшу для рецензии :)
Тогда га последней схеме d1, d2, r3, r4, r5, r6 не нужны.


Вернуться наверх
 
Не в сети
 Заголовок сообщения: Re: Управление одной кнопкой.
СообщениеДобавлено: Вс ноя 17, 2024 09:26:56 
Друг Кота
Аватар пользователя

Карма: 52
Рейтинг сообщений: 2114
Зарегистрирован: Пт ноя 11, 2016 05:48:09
Сообщений: 7059
Откуда: Сердце Пармы
Рейтинг сообщения: 0
Медали: 2
Получил миской по аватаре (2)
просто в моей схеме
СпойлерИзображение
замени Q2 на мосфет и закороти R5

Добавлено after 3 minutes 17 seconds:
диоды можно убрать, но в этом случае конденсатор восстанавливать заряд будет медленее и если пойдут подряд 2 импульса (если будешь кнопкой быстро баловаться) то импульсы могут оказаться короче или вообще не сгенерироваться

_________________
Для тех, кто не учил магию мир полон физики :)
Безграмотно вопрошающим про силовую или высоковольтную электронику я не отвечаю, а то ещё посадят за участие в (само)убиении оболтуса...


Вернуться наверх
 
Не в сети
 Заголовок сообщения: Re: Управление одной кнопкой.
СообщениеДобавлено: Сб дек 14, 2024 12:09:11 
Родился

Зарегистрирован: Сб дек 14, 2024 11:05:29
Сообщений: 11
Рейтинг сообщения: 0
Здравствуйте.Купил на али радио кнопку.Может кто подскажет,наведёт на правильный путь.
Сейчас работает: Желтый белый всегда замкнут,жёлтый синий всегда разомкнут.При нажатии-меняются местами-опускаю кнопку- возвращаются назад
Надо:Нажал - замкнул общий (желтый)провод с СИНИМ , отпустил - разомкнул,
нажал еще раз - замкнул общий (желтый)провод с БЕЛЫМ, отпустил - разомкнул и так по кругу
Подскажите пожалуйста,что перепаять(схемку) для моей хотелки.Это для нажатия кнопок на приборе дистанционно.Питание 3,7 вольт
Изображение


Вернуться наверх
 
Не в сети
 Заголовок сообщения: Re: Управление одной кнопкой.
СообщениеДобавлено: Сб дек 14, 2024 14:56:51 
Сверлит текстолит когтями

Карма: 6
Рейтинг сообщений: 275
Зарегистрирован: Пт авг 21, 2009 03:22:12
Сообщений: 1162
Рейтинг сообщения: 0
...
... Подскажите пожалуйста,что перепаять(схемку) для моей хотелки...

Добавить делитель на 2 на триггере, выход триггер использовать для управления. Триггеру организовать предустановку в начальное состояние при подаче питания.
Короче, одной перепайкой тут не отделаешься.


Вернуться наверх
 
Показать сообщения за:  Сортировать по:  Вернуться наверх
Начать новую тему Ответить на тему  [ Сообщений: 1053 ]     ... , , , 51, ,  

Часовой пояс: UTC + 3 часа


Кто сейчас на форуме

Сейчас этот форум просматривают: нет зарегистрированных пользователей и гости: 41


Вы не можете начинать темы
Вы не можете отвечать на сообщения
Вы не можете редактировать свои сообщения
Вы не можете удалять свои сообщения
Вы не можете добавлять вложения

Найти:
Перейти:  


Powered by phpBB © 2000, 2002, 2005, 2007 phpBB Group
Русская поддержка phpBB
Extended by Karma MOD © 2007—2012 m157y
Extended by Topic Tags MOD © 2012 m157y