Например TDA7294

Форум РадиоКот • Просмотр темы - Искатель скрытой проводки
Форум РадиоКот
Здесь можно немножко помяукать :)

Текущее время: Чт дек 18, 2025 14:27:15

Часовой пояс: UTC + 3 часа


ПРЯМО СЕЙЧАС:



Начать новую тему Ответить на тему  [ Сообщений: 231 ]     ... , , , , 12
Автор Сообщение
Не в сети
 Заголовок сообщения: Re: Искатель скрытой проводки
СообщениеДобавлено: Сб фев 22, 2025 20:02:38 
Друг Кота
Аватар пользователя

Карма: 24
Рейтинг сообщений: 207
Зарегистрирован: Ср мар 06, 2019 12:23:29
Сообщений: 9549
Рейтинг сообщения: 0
Любой мультик с функцией NCV
СпойлерИзображение

Они для поиска скрытой проводки в стенах малопригодны же, чувствительность никакая, только если в фазный провод почти уткнуться :)))
Он и есть "NCV - бесконтактный датчик напряжения".
К проводу с напряжением поднёс и что-то показало...

kalobyte писал(а):
вызвать электрика с Mastech 6818
Кому и вариант.
Но вот сам этот MS6818 по какой-то негуманной торгуют, почти под двадцатку просят за него, если не занимаешься постоянно обрывами в каких-нибудь бетонных стенах или трассах, а для себя для редкого использования, то смысла в этом...
Вроде генератор в нём на 125 кГц по описанию.

Из журнала ЮТ тоже на такой частоте, который здесь был viewtopic.php?p=2459436#p2459436

Alkor писал(а):
Работаю автоэлектриком, Часто приходиться отлеживать гнилую проводку или обрыв провода в толстенной косе. Долго и муторно.
Лет десять назад на али появились первые недешовые кабель-трекеры с передатчиком и приемником MS6812 по заоблочным ценам.
Отзывы о нем у диагностов были противоречивые.

MS6812 для поиска гнилой проводки в жгутах и авто может ещё вполне сгодиться, но вот для скрытой в железобетонных стенах панелек тоже чувствительность мала

В общем...
Собрал пока на пробу по-быстрому из параллельной этой темы немецкий LS100, этот
download/file.php?id=136556
Но он тоже:
"Максимальная глубина измерения линий электропередач: 30 мм"

Генератор у него с прерывистым звуком, должен хорошо идентифицироваться :) 4001 сейчас нет, 561ЛЕ5 воткнул, пока работает :) чего бы и нет... (upd. нашлась и TC4001, когда уже другую...)

Прозвонка на компараторе со светодиодной индикацией работает вроде тоже нормально, но пригодится ли мне эта функция...

Для приемника TLC271 сейчас нет, пришлось заказывать, воткнул пока другой, но с ним шумит сильно, подождём когда приедет...

СпойлерСайт с
"Leitungs-Suchgerät LS 100"
https://de.elv.com/leitungs-suchgeraet-ls-100-202036

а тут печать есть в smd
https://vrtp.ru/index.php?showtopic=26413&st=0&

_________________
Койот (Canis latrans) – это не Кот, а известен как американский шакал, является видом псовых...
____________

"Кто хочет, тот ищет возможности, кто не хочет —ищет причины."


Вернуться наверх
 
Не в сети
 Заголовок сообщения: Re: Искатель скрытой проводки
СообщениеДобавлено: Сб дек 06, 2025 13:27:43 
Собутыльник Кота
Аватар пользователя

Карма: 21
Рейтинг сообщений: 252
Зарегистрирован: Ср янв 16, 2008 08:34:04
Сообщений: 2560
Откуда: KMV
Рейтинг сообщения: 0
Собрал пока на пробу по-быстрому немецкий LS100

Тоже собрал на днях этот LS100. Впечатления двоякие. То ли чуйка сильно высокая у приёмника, то ли не умеет он в стене искать. Сигнал слышу по всей стене, но как только приближаюсь к трассе, то перестаю слышать модулированный сигнал. Его забивает рокот 50 Гц. С2 470 нФ поставил пленку на 63 В. Из-за этого в розетку подключал через второй конденсатор 470 нФ 250 В. ПОДКЛЮЧАЛ ТОЛЬКО ВЫХОД ST3! Непосредственно у генератора сигнал принимается с более высоким уровнем, чем после этого дополнительного конденсатора. Вообще я так и не понял, можно ли этим генератором искать проводку под напряжением? По тексту я этого не понял, хоть и переводил. Сложилось мнение, что он только для обесточенных проводов. Это видно даже по фотографии оригинальной платы. Там этот же конденсатор С2 имеет весьма малые размеры и явно не выдержит амплитудное значение сетевого напряжения.

Единственное у меня TLC271 возбуждалась на частоте около 3 кГц, если номинал С5 был 100 пФ, как по схеме. Я увеличил до 1000 пФ, возможно поэтому у меня и фон переменки стал сильнее проникать, но не уверен в этом.

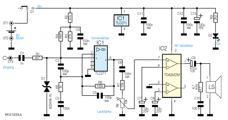
Схема генератора
Изображение
Схема приёмника
Изображение

Добавлено after 51 minute 29 seconds:
Еще добавлю. Приёмник обладает излишней чувствительностью. То ли в УНЧ надо снижать коэффициент усиления. Толи для ОУ. Регулятор громкости R8 практически бесполезен. При повороте ручки более 20% я уже ловлю фон переменки. Да и динамик трещать начинает.


Вернуться наверх
 
Не в сети
 Заголовок сообщения: Re: Искатель скрытой проводки
СообщениеДобавлено: Вт дек 09, 2025 13:10:24 
Друг Кота
Аватар пользователя

Карма: 24
Рейтинг сообщений: 207
Зарегистрирован: Ср мар 06, 2019 12:23:29
Сообщений: 9549
Рейтинг сообщения: 0
Приёмник обладает излишней чувствительностью. То ли в УНЧ надо снижать коэффициент усиления. Толи для ОУ. Регулятор громкости R8 практически бесполезен. При повороте ручки более 20% я уже ловлю фон переменки. Да и динамик трещать начинает.

Тоже с таким столкнулся.
Первый собрал на плате скопированной с авторской картинки. Заработал сразу вполне нормально, защитный диод там по входу не ставил, т.к. такого в запасе не было. Позже защитный доя пробы навешивал, но помнится он загрублял чувствительность и не стал ставить. УНЧ там ставил какой был - TDA2822L от UTC

Но там эта авторская плата длинная и узкая на тот не понравилась, некуда было её приспособить, да ещё затык с таким переключателем, что-то не смог найти. Много разных, чаще более мелкие или с контактами под навесной под провод. Кстати, кто такие, как у него на картинке видел и знает точную маркировку этих переключателей?
Плату переделал, уменьшил, поставил уже TDA2822M другого производителя и вот тут началось похожее с тресками, но времени уже не было и если сильно переменник не выкручивать, то работает вполне...
СпойлерИзображение

С той, которая от UTC такого не было. В этом причина или нет, пока точно неизвестно.

Что второе, это там вроде схема и плата по включению TDA2822 не совпадает, но на тот момент тоже не уточнял, по схеме разводил, а автор может что на плате изменил.
По типовому включению у него тоже вроде не совпадает.
Спойлеродин
Изображение

вот другой, тоже самое

Изображение


Пока так работает и некогда разбираться, может позже вернусь к этому

Под напряжением в линию генератором не стоит подключаться, повынесет всё :) Да и "рокот 50 Гц" мешает же
Автор вообще вроде больше это под низкоточку затевал, сеть обесточивать. Может ошибаюсь, давно смотрел...



Ещё на пробу эту TDA2822 скрестил со схемой, которая в теме была под магнитную головку "детектор валют", чувствительность примерно похожа, питание от одного аккумулятора 18650, гнездо под наушники добавил.
Разные катушки вешать по входу пробовал, и в том тоже вместо антеннки, тоже вполне :)

_________________
Койот (Canis latrans) – это не Кот, а известен как американский шакал, является видом псовых...
____________

"Кто хочет, тот ищет возможности, кто не хочет —ищет причины."


Вернуться наверх
 
Не в сети
 Заголовок сообщения: Re: Искатель скрытой проводки
СообщениеДобавлено: Ср дек 10, 2025 13:35:34 
Собутыльник Кота
Аватар пользователя

Карма: 21
Рейтинг сообщений: 252
Зарегистрирован: Ср янв 16, 2008 08:34:04
Сообщений: 2560
Откуда: KMV
Рейтинг сообщения: 0
TDA2822 у меня с алика, но претензий к ней у меня нет. Звук усиливает, как и должна. С её схемой включения там тоже все нормально, если не считать, что второй канал не задействован. Там и LM386 можно было бы использовать, но я не заморачивался с переделкой.
В приёмнике на входе поставил первый попавшийся супрессор на 12 В.
Платы приёмника и генератора у меня свои, но думаю не в платах дело. Пока думаю, что лучше сделать: занизить усиление ОУ, или резать дороги и уменьшать усиление TDA2822?

PS. под напряжение совать не страшно, не вынесет. Схема к проводу подключается только одной клеммой. Но для сети надо бы переделать схему генератора. Выкинуть измерение изоляции и С2 сразу поставить на 400 В. А то сейчас получилось, что на ST3 сигнал мощный, а после дополнительного конденсатора сигнал слабеет. Ну а в приёмнике нужен фильтр, чтобы как-то отсечь частоту 50 Гц. Только какой?


Вернуться наверх
 
Эиком - электронные компоненты и радиодетали
Не в сети
 Заголовок сообщения: Re: Искатель скрытой проводки
СообщениеДобавлено: Ср дек 10, 2025 19:20:11 
Друг Кота
Аватар пользователя

Карма: 24
Рейтинг сообщений: 207
Зарегистрирован: Ср мар 06, 2019 12:23:29
Сообщений: 9549
Рейтинг сообщения: 0
TDA2822 у меня с алика, но претензий к ней у меня нет. Звук усиливает, как и должна. С её схемой включения там тоже все нормально, если не считать, что второй канал не задействован.
Усиливать-то вроде усиливает, да может какой-то возбуд быть, подбирать надо, выше ж, что TDA2822 от UTC так не "рокочет", значит не все они одинаковые, особенно "с Али". В одной и той же схеме разные могут по разному себя вести.
Там как раз вопрос по этому второму каналу, схема и плата вроде отличаются, болтающиеся в воздухе выводы могут влиять и давать лишнего...
А усиление и на TLC271 можно попробовать уменьшить.
Если динамик близко, то при большом усилении и микрофонный эффект может появляться

Руки пока не доходят до поисков...

PS. под напряжение совать не страшно, не вынесет. Схема к проводу подключается только одной клеммой.

Смотря что ещё и как искать, опять же, фильтр какой-то нужно городить, и под напряжением. Почему просто не обесточить и не искать спокойно без фона и рисков?
Тем более, что если группы не отключать, то наверно всё будет "звенеть". Может даже от соседей :))) на сколько там генератор сможет "озвучить"...

_________________
Койот (Canis latrans) – это не Кот, а известен как американский шакал, является видом псовых...
____________

"Кто хочет, тот ищет возможности, кто не хочет —ищет причины."


Вернуться наверх
 
Не в сети
 Заголовок сообщения: Re: Искатель скрытой проводки
СообщениеДобавлено: Чт дек 11, 2025 14:25:17 
Собутыльник Кота
Аватар пользователя

Карма: 21
Рейтинг сообщений: 252
Зарегистрирован: Ср янв 16, 2008 08:34:04
Сообщений: 2560
Откуда: KMV
Рейтинг сообщения: 0
Sigma писал(а):
Там как раз вопрос по этому второму каналу, схема и плата вроде отличаются, болтающиеся в воздухе выводы могут влиять и давать лишнего...

Я не знаю о какой Вы плате говорите, в журнале по картинкам не разобрать дорожек. Есть только плата с VRTP. По самой TDA2822, то в воздухе висит выход, а вход посажен на общий. Второй канал не может ничего усиливать. Под сомнением только необходимость электролита С8.
Sigma писал(а):
Если динамик близко, то при большом усилении и микрофонный эффект может появляться

Микрофонный эффект есть 100%, хотя у меня динамик расположен немного дальше от TDA2822, чем на авторской плате.

Насчет возможности работы под напряжением, то это актуально. Фильтр на 50 Гц я врядли смогу сейчас сделать, но я сегодня набросал плату чисто генератора. Попробую собрать в ближайшие дни и проверить в работе под напряжением.
Изображение


Вернуться наверх
 
Не в сети
 Заголовок сообщения: Re: Искатель скрытой проводки
СообщениеДобавлено: Чт дек 11, 2025 14:54:58 
Друг Кота
Аватар пользователя

Карма: 24
Рейтинг сообщений: 207
Зарегистрирован: Ср мар 06, 2019 12:23:29
Сообщений: 9549
Рейтинг сообщения: 0
Я не знаю о какой Вы плате говорите, в журнале по картинкам не разобрать дорожек.
Вот про неё самую, когда копировал, то так показалось, что включение "пустого" не по схеме.

Добавлено after 17 minutes 53 seconds:
По этой картинке вроде как 3, 4, 6 на земле
СпойлерИзображение

Выход 3 пин
Соединил он что-то или так кажется?

_________________
Койот (Canis latrans) – это не Кот, а известен как американский шакал, является видом псовых...
____________

"Кто хочет, тот ищет возможности, кто не хочет —ищет причины."


Вернуться наверх
 
Не в сети
 Заголовок сообщения: Re: Искатель скрытой проводки
СообщениеДобавлено: Чт дек 11, 2025 20:52:59 
Собутыльник Кота
Аватар пользователя

Карма: 21
Рейтинг сообщений: 252
Зарегистрирован: Ср янв 16, 2008 08:34:04
Сообщений: 2560
Откуда: KMV
Рейтинг сообщения: 0
Sigma писал(а):
Выход 3 пин
Соединил он что-то или так кажется?

Опасно выход на землю подключать. Есть определенная схема подключения неиспользуемых выводов ОУ. Но автор поступил по-своему.

serg_svd писал(а):
Попробую собрать в ближайшие дни и проверить в работе под напряжением.

Не стал усложнять себе жизнь. Разобрал уже готовый генератор и выпаял установленный конденсатор С2. Вместо него одной ногой припаял конденсатор 0,47 мкФ 400 В и подал сигнал в розетку. Чуда не произошло. Не слышит приемник сигнал в стене, все забивает фон переменного тока.
В общем надо другой тип генератора и приёмника собирать. На VRTP предлагали идею с генератором радиочастот и соответствующим приёмником. Надо обдумать...


Вернуться наверх
 
Не в сети
 Заголовок сообщения: Re: Искатель скрытой проводки
СообщениеДобавлено: Чт дек 11, 2025 21:40:54 
Друг Кота
Аватар пользователя

Карма: 24
Рейтинг сообщений: 207
Зарегистрирован: Ср мар 06, 2019 12:23:29
Сообщений: 9549
Рейтинг сообщения: 0
Так в том и дело, что странно, если по плате смотреть, то неиспользуемый он выходом на землю посадил?
И возможно, что тоже с возбудами боролся? или что это, почему так?

В общем надо другой тип генератора и приёмника собирать. На VRTP предлагали идею с генератором радиочастот и соответствующим приёмником. Надо обдумать...

Каждый прибор хорош для своих задач, этот для определённых, тот с VRTP радиочастотный для своих. Допустим, как он возможное КЗ в стене будет отлавливать?

А иногда просто пройтись по стене и по фону определить есть там провод или нет уже достаточно, даже без генератора. Где нужна маленькая чувствительность, где-то наоборот...
Задачи и случаи разные бывают, вряд-ли один какой-то прибор может всё сразу закрыть :)

_________________
Койот (Canis latrans) – это не Кот, а известен как американский шакал, является видом псовых...
____________

"Кто хочет, тот ищет возможности, кто не хочет —ищет причины."


Вернуться наверх
 
Не в сети
 Заголовок сообщения: Re: Искатель скрытой проводки
СообщениеДобавлено: Пт дек 12, 2025 11:55:43 
Собутыльник Кота
Аватар пользователя

Карма: 21
Рейтинг сообщений: 252
Зарегистрирован: Ср янв 16, 2008 08:34:04
Сообщений: 2560
Откуда: KMV
Рейтинг сообщения: 0
Sigma писал(а):
Допустим, как он возможное КЗ в стене будет отлавливать?

Кстати насчет КЗ и вообще поиска приёмником LS100. Я не моделировал эту ситуацию, но приёмник по принципу работы получается с ёмкостным датчиком. Мне кажется, что сигнал с генератора будет слышен родным приёмником и за точкой КЗ тоже.
Но вчера в одной из тем на VRTP я наткнулся на схему из журнала Радио №10 за 2022 год. Схема генератора в чем-то похожа на LS100 по принципу работы. А вот приёмник собран с индуктивным датчиком. Это заставило меня призадуматься, как в в проводнике возникать ЭМ поле и почему индуктивный приёмник слышит сигнал. Этот вопрос вынудил прочесть статью полностью. Оказалось все просто! Генератор одним выходом подключается к исследуемому проводнику, а второй конец этого же провода должен быть соединен с общим выводом генератора. В замкнутом проводнике появляется поле и индуктивный датчик начинает его улавливать. Эта статья меня натолкнула на другой эксперимент. Я взял кусок провода и подключил его к клеммам ST3, ST4 генератора LS100. А в качестве приёмника использовал Простой и эффективный детектор скрытой проводки, опубликованный здесь https://www.radiokot.ru/artfiles/6774/. Этот детектор я ранее собрал. И, что важно, эта связка отлично заработала! Но для очистки совести надо бы проверить на реальной проводке в стене. И вот как раз эта связка должна хорошо показать место КЗ в стене, так как, по идее, за точку КЗ сигнал дальше в сеть не уйдёт.
Жду критики на свои размышления, если я чего не учел или пропустил.

Схема из журнала Радио во вложении. Пришлось делать два архива из-за ограничений на форуме. Распакуйте их в одну папку


Вложения:
Комментарий к файлу: Искатель проводки из журнала Радио, ч.2
iskatel_R2022N10_2.zip [758.5 KiB]
Скачиваний: 12
Комментарий к файлу: Искатель проводки из журнала Радио, ч.1
iskatel_R2022N10_1.zip [612.78 KiB]
Скачиваний: 11
Вернуться наверх
 
Не в сети
 Заголовок сообщения: Re: Искатель скрытой проводки
СообщениеДобавлено: Пт дек 12, 2025 18:44:44 
Друг Кота
Аватар пользователя

Карма: 24
Рейтинг сообщений: 207
Зарегистрирован: Ср мар 06, 2019 12:23:29
Сообщений: 9549
Рейтинг сообщения: 0
serg_svd писал(а):
Схема генератора в чем-то похожа на LS100 по принципу работы. А вот приёмник собран с индуктивным датчиком. Это заставило меня призадуматься
Ну так выше уже про это, что вешал ему на вход и катушку :) "индуктивный датчик". Даже разные цеплял, тоже "слышит".
Тоже самое можно индуктивность и конденсатор подобрать в резонанс его генератора. Можно гнездо сделать и либо антеннку подключать, либо с индуктивностью.
Тоже самое как там, только с другого бока :))) Можно на ТЛ-ке тоже вывести регулятор усиления, в некоторых пределах, или отстроить под себя, или переключателем фиксированные.
Короче, есть варианты, смотря что и когда кому приспичит искать.
В журнале почти тоже самое по смыслу, но чуть на другой элементной базе

_________________
Койот (Canis latrans) – это не Кот, а известен как американский шакал, является видом псовых...
____________

"Кто хочет, тот ищет возможности, кто не хочет —ищет причины."


Вернуться наверх
 
Показать сообщения за:  Сортировать по:  Вернуться наверх
Начать новую тему Ответить на тему  [ Сообщений: 231 ]     ... , , , , 12

Часовой пояс: UTC + 3 часа


Кто сейчас на форуме

Сейчас этот форум просматривают: нет зарегистрированных пользователей и гости: 35


Вы не можете начинать темы
Вы не можете отвечать на сообщения
Вы не можете редактировать свои сообщения
Вы не можете удалять свои сообщения
Вы не можете добавлять вложения

Найти:
Перейти:  


Powered by phpBB © 2000, 2002, 2005, 2007 phpBB Group
Русская поддержка phpBB
Extended by Karma MOD © 2007—2012 m157y
Extended by Topic Tags MOD © 2012 m157y