Например TDA7294

Форум РадиоКот • Просмотр темы - Можно ли в один мет. корпус вместить 2 разных прибора?
Форум РадиоКот
Здесь можно немножко помяукать :)

Текущее время: Сб дек 27, 2025 03:07:19

Часовой пояс: UTC + 3 часа


ПРЯМО СЕЙЧАС:



Начать новую тему Ответить на тему  [ Сообщений: 10 ] 
Автор Сообщение
Не в сети
 Заголовок сообщения: Можно ли в один мет. корпус вместить 2 разных прибора?
СообщениеДобавлено: Чт фев 09, 2023 19:06:56 
Открыл глаза

Зарегистрирован: Вт фев 07, 2023 16:36:37
Сообщений: 41
Рейтинг сообщения: 0
Собираю тюнер для трансивера (N7DDC) в мет. корпусе. Места много.
Хочу туда же вместить плату CAT интерфейса (FT8 будет тоже, стоят 2 звуковых транса)
Вопрос собственно вот в чем - при работе тюнера там много ВЧ энергии, не сойдет ли с ума от наводок САТ интерфейс?
Развязка в этой плате полностью гальванически развязывает трансивер от ноута


Вернуться наверх
 
Не в сети
 Заголовок сообщения: Re: Можно ли в один мет. корпус вместить 2 разных прибора?
СообщениеДобавлено: Чт фев 09, 2023 22:27:21 
Друг Кота

Карма: 49
Рейтинг сообщений: 547
Зарегистрирован: Чт фев 20, 2014 18:57:55
Сообщений: 19492
Рейтинг сообщения: 0
Если экранируете, намотаете провода интерфейса на ферритовые кольца и будете работать с КСВ ~1 - будет нормально. Но я бы не рискнул :)) подключите по USB - будете ловить отваливания девайса при передаче пока не нашаманите с бубном как надо все.

_________________
"Вся военная пропаганда, все крики, ложь и ненависть исходят от людей, которые на эту войну не пойдут !" / Джордж Оруэлл /
"Война - это,когда за интересы других,гибнут совершенно безвинные люди." / Уинстон Черчилль /


Вернуться наверх
 
Не в сети
 Заголовок сообщения: Re: Можно ли в один мет. корпус вместить 2 разных прибора?
СообщениеДобавлено: Чт фев 09, 2023 22:36:06 
Открыл глаза

Зарегистрирован: Вт фев 07, 2023 16:36:37
Сообщений: 41
Рейтинг сообщения: 0
Ну... ксв близкий к 1 маловероятен (в моих условиях) хотя и пытаюсь тюнер для этих целей подтянуть
насчет ферритов согласен, без них не обойтись, уже закупил некое кол-во...
посмотрим что выйдет


Вернуться наверх
 
Не в сети
 Заголовок сообщения: Re: Можно ли в один мет. корпус вместить 2 разных прибора?
СообщениеДобавлено: Чт фев 09, 2023 23:22:17 
Друг Кота

Карма: 49
Рейтинг сообщений: 547
Зарегистрирован: Чт фев 20, 2014 18:57:55
Сообщений: 19492
Рейтинг сообщения: 0
Как вариант обойтись без USB или развязку какаю то очень хорошую сделать. Само слабое звено, imho. Когда при включении передачи usb почти наверняка отваливаются вся остальная аппаратура все еще отлично работает, ну может небольшой фон в колонках. У меня так происходит если ксв 1.5-2 при 100 Вт, всякого рода ферритовые защелки на всех проводах, конечно.

Возможно как то так правильно: Комп - USB-UART - тут какая то опторазвязка - кабель с гирляндой ферритов - коробочка с тюнером и интерфейсом.

_________________
"Вся военная пропаганда, все крики, ложь и ненависть исходят от людей, которые на эту войну не пойдут !" / Джордж Оруэлл /
"Война - это,когда за интересы других,гибнут совершенно безвинные люди." / Уинстон Черчилль /


Вернуться наверх
 
Эиком - электронные компоненты и радиодетали
Не в сети
 Заголовок сообщения: Re: Можно ли в один мет. корпус вместить 2 разных прибора?
СообщениеДобавлено: Пт фев 10, 2023 09:56:09 
Открыл глаза

Зарегистрирован: Вт фев 07, 2023 16:36:37
Сообщений: 41
Рейтинг сообщения: 0
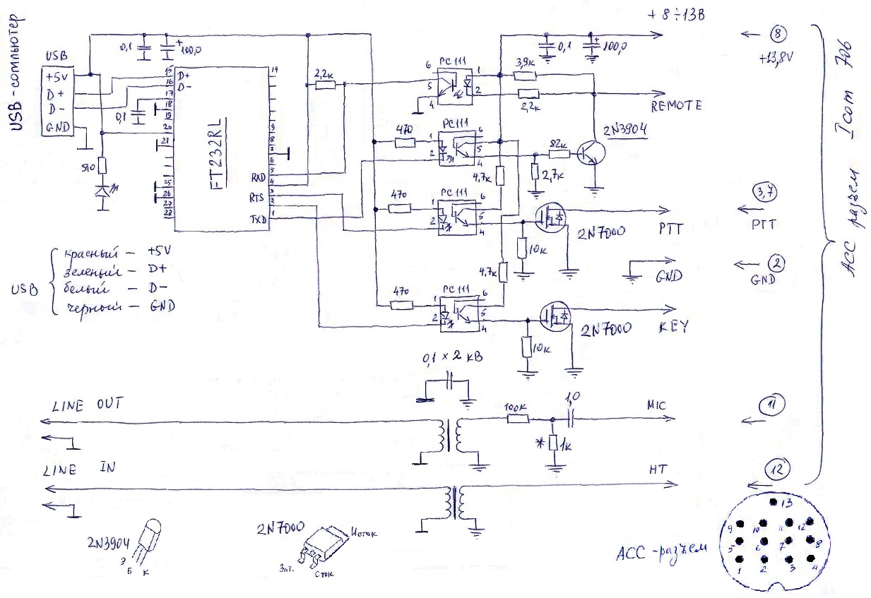
Да, развязка по оптопарам идет
Схемку прилагаю - чисто для понимания
Вложение:
cat_usb2.jpg [244.24 KiB]
Скачиваний: 42


Вернуться наверх
 
Не в сети
 Заголовок сообщения: Re: Можно ли в один мет. корпус вместить 2 разных прибора?
СообщениеДобавлено: Пт фев 10, 2023 12:17:21 
Друг Кота
Аватар пользователя

Карма: 123
Рейтинг сообщений: 7959
Зарегистрирован: Сб сен 13, 2014 16:27:32
Сообщений: 39199
Откуда: СпиртоГонск созвездия Омега
Рейтинг сообщения: 0
да размешайте ктож запретит склоные к наводкам узды разделить вч изоляторами и экранировать...
ранше умели дуплексный трансиве сделат в 1 кейсе и все там работало в фул дуплекс и не генерило и не отваливалось но галванотвяз от компа обязателен конешно ....

_________________
ZМудрость(Опыт и выдержка) приходит с годами.
Все Ваши беды и проблемы, от недостатка знаний.
Умный и у дурака научится, а дураку и ..
Алберт Ейнштейн не поможет и ВВП не спасет.и МЧС опаздает


Вернуться наверх
 
Не в сети
 Заголовок сообщения: Re: Можно ли в один мет. корпус вместить 2 разных прибора?
СообщениеДобавлено: Пт фев 10, 2023 13:23:55 
Открыл глаза

Зарегистрирован: Вт фев 07, 2023 16:36:37
Сообщений: 41
Рейтинг сообщения: 0
да размешайте ктож запретит склоные к наводкам узды разделить вч изоляторами и экранировать...
ранше умели дуплексный трансиве сделат в 1 кейсе и все там работало в фул дуплекс и не генерило и не отваливалось но галванотвяз от компа обязателен конешно ....


Вот! Вы говорите правильные мысли, и я исходил от них же
Буду пробовать, а там видно будет
буду решать проблемы по мере их появления


Вернуться наверх
 
Не в сети
 Заголовок сообщения: Re: Можно ли в один мет. корпус вместить 2 разных прибора?
СообщениеДобавлено: Пт фев 10, 2023 17:41:47 
Друг Кота

Карма: 49
Рейтинг сообщений: 547
Зарегистрирован: Чт фев 20, 2014 18:57:55
Сообщений: 19492
Рейтинг сообщения: 0
Как вариант можно пару блютус модулей типа HC-05 спарить и устроить прозрачный беспроводной мост для ком-порта (при подаче питания сами коннектятся между собой). Фиг знает как на него будет влиять КВ передатчик, не пробовал, но зато развязка по USB будет 100% :)

_________________
"Вся военная пропаганда, все крики, ложь и ненависть исходят от людей, которые на эту войну не пойдут !" / Джордж Оруэлл /
"Война - это,когда за интересы других,гибнут совершенно безвинные люди." / Уинстон Черчилль /


Вернуться наверх
 
Не в сети
 Заголовок сообщения: Re: Можно ли в один мет. корпус вместить 2 разных прибора?
СообщениеДобавлено: Пт фев 10, 2023 18:03:10 
Открыл глаза

Зарегистрирован: Вт фев 07, 2023 16:36:37
Сообщений: 41
Рейтинг сообщения: 0
Как вариант можно пару блютус модулей типа HC-05 спарить и устроить прозрачный беспроводной мост для ком-порта (при подаче питания сами коннектятся между собой). Фиг знает как на него будет влиять КВ передатчик, не пробовал, но зато развязка по USB будет 100% :)


Нееее :)
это точно завернется в трубочку
только оптопары, только хард кор


Вернуться наверх
 
Не в сети
 Заголовок сообщения: Re: Можно ли в один мет. корпус вместить 2 разных прибора?
СообщениеДобавлено: Пт фев 10, 2023 21:48:59 
Друг Кота

Карма: 49
Рейтинг сообщений: 547
Зарегистрирован: Чт фев 20, 2014 18:57:55
Сообщений: 19492
Рейтинг сообщения: 0
Ну не факт, wifi как будто не чувствует КВ передатчика.

_________________
"Вся военная пропаганда, все крики, ложь и ненависть исходят от людей, которые на эту войну не пойдут !" / Джордж Оруэлл /
"Война - это,когда за интересы других,гибнут совершенно безвинные люди." / Уинстон Черчилль /


Вернуться наверх
 
Показать сообщения за:  Сортировать по:  Вернуться наверх
Начать новую тему Ответить на тему  [ Сообщений: 10 ] 

Часовой пояс: UTC + 3 часа


Кто сейчас на форуме

Сейчас этот форум просматривают: нет зарегистрированных пользователей и гости: 20


Вы не можете начинать темы
Вы не можете отвечать на сообщения
Вы не можете редактировать свои сообщения
Вы не можете удалять свои сообщения
Вы не можете добавлять вложения

Найти:
Перейти:  


Powered by phpBB © 2000, 2002, 2005, 2007 phpBB Group
Русская поддержка phpBB
Extended by Karma MOD © 2007—2012 m157y
Extended by Topic Tags MOD © 2012 m157y