
Радиовещательный УКВ ЧМ приемник с низкой ПЧ предназначен для приема местных станций. Приемник имеет минимум катушек. Схема приемника особенностей не имеет. На VT2 собран смеситель, а на VT1 гетеродин. Входная катушка L1 и катушка гетеродина L2 расположены рядом, вследствие этого напряжение гетеродина поступает на смеситель. После смесителя стоит ФНЧ на транзисторе VT3, а далее УПЧ на транзисторах VT5 – VT7. На VT9 собран ключ с которого сигнал поступает на импульсный частотный детектор собранный на транзисторах VT11, VT12. С частотного детектора сигнал поступает на УНЧ, на систему АПЧ и на узел индикатора настройки. УНЧ собран на транзисторах VT13, VT15, VT16. Узел индикатор настройки собран на транзисторах VT4, VT8, VT10. При точной настройке загорается светодиод HL1. Узел точной настройки повышает удобство в пользовании приемников, т.к. при неточной настройке на станцию могут возникать искажения, что характерно для приемников с ЧМ. Хотя конечно можно настраиваться и на слух.
Катушки намотаны проводом диаметром 0,5 мм на оправке диаметром 4 мм. Намотка ведется с шагом.
Катушка L1 содержит 6 витков.
Катушка L2 содержит 3 витка.
Антенной может служить провод длиной порядка 70 – 80 см.
Настройка.
При правильной сборке приемник начинает работать сразу. Критерием работы может служить шум в динамике. Первым делом ручкой настройки, т.е. резистором R11 на варикапе устанавливаем максимальное напряжение. Крутим настройку уменьшая напряжение на варикапе и принимаем первую радиостанцию, что примется. Нужно также покрутить подстроечный конденсатор С3 и найти положение наиболее качественного приема.
После этого нужно определить на какую частоту настроен наш приемник. Можно воспользоваться промышленным приемником, например из сотового телефона. Если принимается станция на частотах намного меньше 108 МГц, то растягиваем катушку гетеродина и добиваемся приема радиостанции работающей около 108 МГц. Суть в том, что при максимальном напряжении на варикапе у нас должна приниматься самая верхняя станция, что у вас вещает. Т.о. Мы установили верхнюю границу диапазона приемника. Теперь нужно установить нижнюю границу. Для этого крутим кучку настройки уменьшая напряжение на варикапе и добиваемся приема радиостанции в районе 88 МГц или самую нижнюю, что вещает в вашей местности. После этого нужно определить на какую частоту настроен наш приемник. Можно воспользоваться промышленным приемником, например из сотового телефона. Если принимается станция на частотах намного меньше 108 МГц, то растягиваем катушку гетеродина и добиваемся приема радиостанции работающей около 108 МГц. Суть в том, что при максимальном напряжении на варикапе у нас должна приниматься самая верхняя станция, что у вас вещает. Т.о. Мы установили верхнюю границу диапазона приемника. Теперь нужно установить нижнюю границу. Для этого крутим кучку настройки уменьшая напряжение на варикапе и добиваемся приема радиостанции в районе 88 МГц или самую нижнюю, что вещает в вашей местности. После этого замеряем напряжение Um на верхнем выводе резистора настройки R11 и на среднем Uср. На верхнем выводе должно быть напряжение порядка 5,5 вольт. Теперь можем рассчитать величину резистора R42, что бы нижняя граница перестройки соответствовала нужной нам.
Резистор считается по формуле.

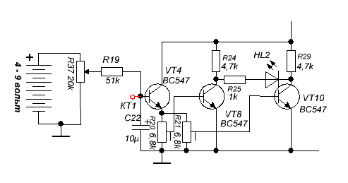
Узел точной настройки.
Принцип узла настройки в том, что при точной настройке транзистор VT8 закрыт, а VT10 открыт. Светодиод при этом горит. Если настройка не точная, то оба транзистора одновременно или открыты или закрыты. При этом соответственно светодиод гаснет. При отладке нужно тщательно это установить переменными резисторами R20 и R21.
Вольтметр подключаем к контрольной точке КТ1, т.е. к базе VT4. Настраиваемся на любую радиостанцию. При этом видим, что при перестройке напряжение на КТ1 меняется. Нужно настроится на слух на станцию по наилучшему качеству звука. Попробовать покрутить немного ручку настройки сначала в одну сторону, потом в другую. Увидим, что напряжение будет изменяться. Например при наилучше качестве приема это напряжение 2,5 вольта. При вращении ручки настройки сначала в одну сторону, а потом в другую оно меняется к примеру в пределах 1,5 – 3 вольта. Если это примерно так, значит все нормально. Теперь собственно переходим к настройке нашего узла. Пусть при правильной настройке напряжение на КТ1 у нас 2,5 вольта. Верхний вывод резистора R19 отпаиваем и собираем такую схему.
В качестве R37 можно использовать резистор R11 припаяв его средний вывод к резистору R19

Резистор R20 вниз, а R21 вверх. Крутим R37 и на контрольной точке КТ1 устанавливаем напряжение 2,5 вольта или то, что у нас получалось при правильной настройке на радиостанцию. Светодиод будет гореть. Резистором R37 устанавливаем в точке КТ1 напряжение на 0,5 – 0,7 вольт больше нормы. Крутим R20 и добиваемся, что бы светодиод погас. Делаем напряжение на КТ1 на 0,5 – 0,7 вольт меньше нормы. Крутим R21 и добиваемся, что бы светодиод погас. Теперь проверяем. С помощью R37 уменьшаем напряжение на минимум. Светодиод не горит. Крутим R37. При достижении на КТ1 напряжения 2,5 вольта светодиод должен загореться. При дальнейшее увеличении напряжения, снова погаснуть.
В виду того, что чувствительность УНЧ избыточна, то нужно подобрать резистор R35. Нужно его подобрать такой, что бы при полной громкости УНЧ не перегружался.
На этом настройка приемника закончена.