Например TDA7294

Форум РадиоКот • Просмотр темы - Параметры телеграфного радиопередатчика
Форум РадиоКот
Здесь можно немножко помяукать :)

Текущее время: Пт дек 12, 2025 21:46:47

Часовой пояс: UTC + 3 часа


ПРЯМО СЕЙЧАС:



Начать новую тему Ответить на тему  [ Сообщений: 3 ] 
Автор Сообщение
Не в сети
 Заголовок сообщения: Параметры телеграфного радиопередатчика
СообщениеДобавлено: Пт ноя 21, 2025 20:51:59 
Родился
Аватар пользователя

Зарегистрирован: Чт авг 21, 2025 00:40:52
Сообщений: 13
Рейтинг сообщения: 0
Всем доброго времени суток хочу поделиться своей схемкой и спросить доброго совета.
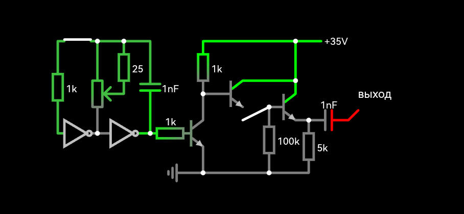
В у меня есть такая схемка с генератором и усилителем. Инверторный генератор построен на базе 74hc04 и расчитан на диапазон примерно 4.5-12.5mhz но я хочу переделать под 27mhz чтобы не нужна была лицензия. Питание генератора 4-5v безликий потенциометр может быть любым в диапазоне от 100ом до 1Ком. Усилитель построен на кт961в(ну или любой другой с хорошим h21e и высокой частотой) питается от напряжения в районе 12-40 вольт.

Изображение

Так вот основной вопрос что надо изменить в передатчике дабы он заработал в диапазоне 27mhz и какой телеграфный радиоприемник можно сюда организовать.


Вернуться наверх
 
Не в сети
 Заголовок сообщения: Re: Параметры телеграфного радиопередатчика
СообщениеДобавлено: Пт ноя 21, 2025 21:29:48 
Друг Кота
Аватар пользователя

Карма: 197
Рейтинг сообщений: 8593
Зарегистрирован: Пн ноя 30, 2009 03:00:01
Сообщений: 43084
Откуда: Нерезиновая
Рейтинг сообщения: 0
Если вы размещаете картинку на img.radiokot.ru то внимательно читайте, как это сделать, вот в этой ветке:
viewtopic.php?f=19&t=131285&p=4758860#p4758860

Вот ваша картинка:
СпойлерИзображение


Вообще- RC генератор на 27 мГц- очень плохая идея, тут нужно использовать кварцевые генераторы. А вообще- "покупать лицензию" это когда у вас мощность передатчика больше 100 мВт~1 ватт, в зависимости от диапазона.
Частоты для любительской радиосвязи не ограничиваются частотой 27 МГц, их больше- https://srr.ru/tablitsa-chastotnogo-raspisaniya/


Вернуться наверх
 
Не в сети
 Заголовок сообщения: Re: Параметры телеграфного радиопередатчика
СообщениеДобавлено: Сб ноя 22, 2025 13:43:43 
Друг Кота

Карма: 49
Рейтинг сообщений: 547
Зарегистрирован: Чт фев 20, 2014 18:57:55
Сообщений: 19492
Рейтинг сообщения: 0
Усилитель построен на кт961в(ну или любой другой с хорошим h21e и высокой частотой) питается от напряжения в районе 12-40 вольт.

"Граничная частота коэффициента передачи тока fгр.МГц 50"
Это мало для беспроблемного построения передатчика. Если особо нет опыта ищите транзистор с как минимум x10 граничной частотой. Сейчас хороший вариант все полевики серии RDxx (RD15 RD16 и т.п.), если хочется побаловаться биполярными - КТ646.

Вообще- RC генератор на 27 мГц- очень плохая идея, тут нужно использовать кварцевые генераторы.

Да, вариант неработоспособный, только в симуляторе погонять или на осциллографе посмотреть сигнал, частота плавать будет в огромных пределах.

_________________
"Вся военная пропаганда, все крики, ложь и ненависть исходят от людей, которые на эту войну не пойдут !" / Джордж Оруэлл /
"Война - это,когда за интересы других,гибнут совершенно безвинные люди." / Уинстон Черчилль /


Вернуться наверх
 
Показать сообщения за:  Сортировать по:  Вернуться наверх
Начать новую тему Ответить на тему  [ Сообщений: 3 ] 

Часовой пояс: UTC + 3 часа


Кто сейчас на форуме

Сейчас этот форум просматривают: нет зарегистрированных пользователей и гости: 25


Вы не можете начинать темы
Вы не можете отвечать на сообщения
Вы не можете редактировать свои сообщения
Вы не можете удалять свои сообщения
Вы не можете добавлять вложения

Найти:
Перейти:  


Powered by phpBB © 2000, 2002, 2005, 2007 phpBB Group
Русская поддержка phpBB
Extended by Karma MOD © 2007—2012 m157y
Extended by Topic Tags MOD © 2012 m157y