Например TDA7294

Форум РадиоКот • Просмотр темы - USB RTL R820 для УКВ и конвертер к нему.
Форум РадиоКот
Здесь можно немножко помяукать :)

Текущее время: Вс дек 14, 2025 21:33:53

Часовой пояс: UTC + 3 часа


ПРЯМО СЕЙЧАС:



Начать новую тему Ответить на тему  [ Сообщений: 82 ]  1, , , ,  
Автор Сообщение
Не в сети
 Заголовок сообщения: USB RTL R820 для УКВ и конвертер к нему.
СообщениеДобавлено: Чт мар 06, 2014 22:33:32 
Прорезались зубы

Зарегистрирован: Ср фев 27, 2013 22:27:00
Сообщений: 249
Откуда: Россия, ЮФО.
Рейтинг сообщения: 0
Приветствую!
Есть ли здесь пользователи USB ТВ-тюнеров RTL2832U R820T 24-1700 МГц?
Кто уже смастерил к нему конвертер для КВ диапазонов?
Интересуют мнения и схемы.
Спасибо.


Вернуться наверх
 
Не в сети
 Заголовок сообщения: Re: USB RTL R820 для УКВ и конвертер к нему для КВ.
СообщениеДобавлено: Пт мар 07, 2014 13:34:02 
Друг Кота

Карма: 49
Рейтинг сообщений: 547
Зарегистрирован: Чт фев 20, 2014 18:57:55
Сообщений: 19492
Рейтинг сообщения: 0
Планирую сделать такую штуку, но вероятно только "по мотивам" существующих конструкций. Скорее всего будет использована SA612 и кварцевый генератор на 100 мгц т.к. оно имеется в наличии. Т.е. наподобие

Изображение

Вложение:
Комментарий к файлу: Конвертер КВ -> УКВ с коммутатором
1372670213_konvter 800.jpg [42.83 KiB]
Скачиваний: 48860


собственно что еще придумаешь тут... блок ДПФ еще бы, подобных схем в инете много, желательно еще фильтр на выходе добавить если антенна приличная - мало ли что пролезет

но я особо ничего хорошего от него не жду :) у меня на укв хоть и балконная антенна, но довольно большая и на высоте ~55 м - USB RTL без диапазонных фильтров затыкается довольно прилично от мощных передатчиков

еще один вариант попроще, без рэле и трансформаторов

Вложение:
Комментарий к файлу: Простой КВ -> УКВ конвертор
HF Upconverter Design with Copyright 800.jpg [40.97 KiB]
Скачиваний: 4757

_________________
"Вся военная пропаганда, все крики, ложь и ненависть исходят от людей, которые на эту войну не пойдут !" / Джордж Оруэлл /
"Война - это,когда за интересы других,гибнут совершенно безвинные люди." / Уинстон Черчилль /


Вернуться наверх
 
Не в сети
 Заголовок сообщения: Re: USB RTL R820 для УКВ и конвертер к нему для КВ.
СообщениеДобавлено: Пт мар 07, 2014 15:32:59 
Прорезались зубы

Зарегистрирован: Ср фев 27, 2013 22:27:00
Сообщений: 249
Откуда: Россия, ЮФО.
Рейтинг сообщения: 0
Morroc писал(а):
Планирую сделать такую штуку, но вероятно только "по мотивам" существующих конструкций. Скорее всего будет использована SA612 и кварцевый генератор на 100 мгц

еще один вариант попроще, без рэле и трансформаторов HF Upconverter Design with Copyright 800.jpg


Вот я тоже думаю повторить схему из последнего варианта попроще. Есть повторившие эту схему?
Кварцевый генератор на 100 МГц не очень советуют, так как близкие мощные FM станции могут пролазить и требуется более тщательная экранировка + качественные полосовые фильтры. То есть оптимально всё же 80 или 125 МГц, смотря какой предпочтительнее диапазон.

Вложение:
Комментарий к файлу: Конвертер на диодах КД503.
konverter.jpg [63.24 KiB]
Скачиваний: 4561


Такую схему от RV4HV нашел в интернет, конвертер на диодах КД503, а значит и КД522 подходят.


Вернуться наверх
 
Не в сети
 Заголовок сообщения: Re: USB RTL R820 для УКВ и конвертер к нему для КВ.
СообщениеДобавлено: Пт мар 07, 2014 17:25:31 
Потрогал лапой паяльник
Аватар пользователя

Карма: 13
Рейтинг сообщений: 43
Зарегистрирован: Ср мар 31, 2010 11:45:58
Сообщений: 307
Откуда: Славянск
Рейтинг сообщения: 0
вот тоже тема по конверторам но для просмотра нужна регистрация http://qrz.od.ua/topic/80-konverter-vve ... converter/

и готовый от производителя 2в1 http://www.ebay.de/itm/NEW-2in1-RTL-SDR ... 1245503481


Вернуться наверх
 
Эиком - электронные компоненты и радиодетали
Не в сети
 Заголовок сообщения: Re: USB RTL R820 для УКВ и конвертер к нему для КВ.
СообщениеДобавлено: Пт мар 07, 2014 18:02:20 
Друг Кота

Карма: 49
Рейтинг сообщений: 547
Зарегистрирован: Чт фев 20, 2014 18:57:55
Сообщений: 19492
Рейтинг сообщения: 0
или вот его аналог по цене отдельного конвертера, а то 99 EUR - это как то жирно
Спойлерhttp://www.ebay.com/itm/Soft66RTL-HF-VHF-SDR-including-RTL2832u-R820T-with-upconverter-/201033065303?pt=US_Ham_Radio_Receivers&hash=item2ece812357


диоды - это хорошо, но вместе с трансформаторами... лучше я sa612 ткну :)

_________________
"Вся военная пропаганда, все крики, ложь и ненависть исходят от людей, которые на эту войну не пойдут !" / Джордж Оруэлл /
"Война - это,когда за интересы других,гибнут совершенно безвинные люди." / Уинстон Черчилль /


Вернуться наверх
 
Не в сети
 Заголовок сообщения: Re: USB RTL R820 для УКВ и конвертер к нему для КВ.
СообщениеДобавлено: Пт мар 07, 2014 18:09:32 
Потрогал лапой паяльник
Аватар пользователя

Карма: 13
Рейтинг сообщений: 43
Зарегистрирован: Ср мар 31, 2010 11:45:58
Сообщений: 307
Откуда: Славянск
Рейтинг сообщения: 0
тот маленький, что стоит сверху платы, был у меня, греется как утюг


Вернуться наверх
 
Не в сети
 Заголовок сообщения: Re: USB RTL R820 для УКВ и конвертер к нему для КВ.
СообщениеДобавлено: Пт мар 07, 2014 18:12:01 
Прорезались зубы

Зарегистрирован: Ср фев 27, 2013 22:27:00
Сообщений: 249
Откуда: Россия, ЮФО.
Рейтинг сообщения: 0
Morroc писал(а):
диоды - это хорошо, но вместе с трансформаторами... лучше я sa612 ткну :)


Думаю попробовать оба варианта схем. И на диодах с колечками, и на SA612. Вот только придёт этот USB RTL за 303 рубля из Китая. Думаю оптимально поставить кварцевый генератор на 80 МГц для прослушивания диапазонов 3,5 - 7 - 14 МГц. Соответственно слушать на 83,5 - 87 и 94 МГц. Но 14 и 21 МГц тогда под сомнением, так как на 94 и 101 МГц в некоторых QTH могут пролазить FM-радио в виде помех. В общем при выборе частоты кварцевого генератора следует учитывать теле-радиовещание на частотах 48-108 МГц в радиусе 20 км.

Ещё одну схемку нашёл, сложнее, но тоже интересная по своему.
Вложение:
konverter2tranzistora.jpg [51.48 KiB]
Скачиваний: 4273


Вернуться наверх
 
Не в сети
 Заголовок сообщения: Re: USB RTL R820 для УКВ и конвертер к нему для КВ.
СообщениеДобавлено: Пт мар 07, 2014 21:51:00 
Друг Кота

Карма: 49
Рейтинг сообщений: 547
Зарегистрирован: Чт фев 20, 2014 18:57:55
Сообщений: 19492
Рейтинг сообщения: 0
Повангую, что будет примерно одинаково, может последний вариант чуть похуже, все упрется в саму USB хреновину. В принципе можно с нее взять частоту и умножить на 4 - получится 115.2 мгц, но это уже извращение. У меня USB большой черный и жду еще парочку таких же - с декабря все никак не доедут, но уже где то в Москве.

Частоту конечно лучше ровно 100 не делать, просто у меня такой генератор есть, а на 120 самое близкое кварц на 40 и то 40 у него не родная частота.

_________________
"Вся военная пропаганда, все крики, ложь и ненависть исходят от людей, которые на эту войну не пойдут !" / Джордж Оруэлл /
"Война - это,когда за интересы других,гибнут совершенно безвинные люди." / Уинстон Черчилль /


Вернуться наверх
 
Не в сети
 Заголовок сообщения: Re: USB RTL R820 для УКВ и конвертер к нему для КВ.
СообщениеДобавлено: Сб мар 08, 2014 00:01:18 
Прорезались зубы

Зарегистрирован: Ср фев 27, 2013 22:27:00
Сообщений: 249
Откуда: Россия, ЮФО.
Рейтинг сообщения: 0
Morroc писал(а):
Частоту конечно лучше ровно 100 не делать, просто у меня такой генератор есть.


Посмотрите различные компьютерные платы, на них встречаются готовые кварцевые генераторы на 45 и 67 МГц - вполне подойдут.


Вернуться наверх
 
Не в сети
 Заголовок сообщения: Re: USB RTL R820 для УКВ и конвертер к нему для КВ.
СообщениеДобавлено: Вт апр 22, 2014 21:22:34 
Прорезались зубы

Зарегистрирован: Ср фев 27, 2013 22:27:00
Сообщений: 249
Откуда: Россия, ЮФО.
Рейтинг сообщения: 0
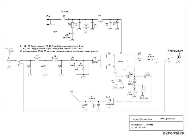
Вот такая у меня получилась схема конвертера:
СпойлерИзображение

Подробнее на страничке http://rv6lml.qrz.ru/konverter/konverter.htm


Вернуться наверх
 
Не в сети
 Заголовок сообщения: Re: USB RTL R820 для УКВ и конвертер к нему для КВ.
СообщениеДобавлено: Пт май 02, 2014 23:27:55 
Прорезались зубы

Зарегистрирован: Ср фев 27, 2013 22:27:00
Сообщений: 249
Откуда: Россия, ЮФО.
Рейтинг сообщения: 0
Подробнее про коротковолновый конвертер на страничке http://rv6lml.qrz.ru/konverter/konverter.htm



Изображение
Изображение
Изображение


Вернуться наверх
 
Не в сети
 Заголовок сообщения: Re: USB RTL R820 для УКВ и конвертер к нему для КВ.
СообщениеДобавлено: Сб май 03, 2014 04:46:11 
Друг Кота

Карма: 49
Рейтинг сообщений: 547
Зарегистрирован: Чт фев 20, 2014 18:57:55
Сообщений: 19492
Рейтинг сообщения: 0
хи хи... майские праздники, я тоже сподобился

Изображение

Изображение

боковой usb не подключен т.к. питание с usb sdr "сбоку" оказалось слишком грязным - прослушивались щелчки и шорохи при работе с sdr программами, мб попробую позже что то с этим сделать (стабилизатор 5в -> 4в не помог)

о конструкции:

готового генератора на 116 - 120 мгц не было, но был кварц на 40, потому получился 2х каскадный генератор на 120 мгц (генератор с утроителем и буфер) - они под кварцем и рядом, полностью smd, в резонанс вгонял подбором конденсаторов

изначально все было покрасивше и только на sa612, но... прием оказался слишком дубовым (нормальный приемник должен реагировать на прикосновение "отверткой" ко входу даже если он 50 омный, а здесь я ничего не услышал, хотя на внешнюю антенну принимать что то можно было), поэтому я решил, что не стоит класть болт на R вх/выхода sa612 в 1.5 кОм с подключенным 50-ти омным фильтром и sdr usb, а постараться это как то согласовать - первоначально было установлено 2 трансформатора 1:4 (по сопротивлению), но эффекта особого не дало, поэтому решил поставить полевичек bs170 на вход (ОИ) и bfg540 на выход (ОК), после этого появилась реакция на прикосновение к антенному входу и возможность принимать станции без включения AGC в usb sdr (хотя ручками приходится выкручивать усиление почти на полную)

джампер замыкает резистор в цепи истока и является чем то вроде аттенюатора на 10-20 Дб, точно не смотрел

схемку позже зарисую если кому интересно

p.s. не знаю с чем связана дубовость моего варианта, но втыкал совсем другую sa612 (smd) и получил тоже самое, причем общее усиление конвертора при этом было не сильно меньше 1, мб тюнер дубовый такой у меня

_________________
"Вся военная пропаганда, все крики, ложь и ненависть исходят от людей, которые на эту войну не пойдут !" / Джордж Оруэлл /
"Война - это,когда за интересы других,гибнут совершенно безвинные люди." / Уинстон Черчилль /


Вернуться наверх
 
Не в сети
 Заголовок сообщения: Re: USB RTL R820 для УКВ и конвертер к нему для КВ.
СообщениеДобавлено: Вс май 04, 2014 13:48:32 
Прорезались зубы

Зарегистрирован: Ср фев 27, 2013 22:27:00
Сообщений: 249
Откуда: Россия, ЮФО.
Рейтинг сообщения: 0
На мой взгляд следует поставить экранирующие перегородки между ФНЧ, микросхемой и кварцевым генератором. Всю конструкцию поместить в экранирующую коробочку. USB провод пропустить в несколько витков через ферритовое колечко. КВ антенну обязательно внешнюю, подключенную кабелем.


Вернуться наверх
 
Не в сети
 Заголовок сообщения: Re: USB RTL R820 для УКВ и конвертер к нему для КВ.
СообщениеДобавлено: Пн май 05, 2014 10:12:16 
Друг Кота

Карма: 49
Рейтинг сообщений: 547
Зарегистрирован: Чт фев 20, 2014 18:57:55
Сообщений: 19492
Рейтинг сообщения: 0
на выход пролазит и входной сигнал (но его хоть фильтрануть можно) и сигнал гетеродина, причем довольно мощно - не особо идеальная sa612, так что экранировать разве что от FM станций если они попадут в диапазон приема, если нет - вроде ничего и не мешает, хотя останкинскую башню у меня из окна почти видно (недавно построенный дом теперь слегка загораживает), наверное лучше уделить внимание полосовикам на входе, у меня в режиме максимального усиления принимаются "фантомы" от мощных СВ/КВ станций, бывает иногда с авиа- диапазона прилетает мощный сигнал, но это редко

_________________
"Вся военная пропаганда, все крики, ложь и ненависть исходят от людей, которые на эту войну не пойдут !" / Джордж Оруэлл /
"Война - это,когда за интересы других,гибнут совершенно безвинные люди." / Уинстон Черчилль /


Вернуться наверх
 
Не в сети
 Заголовок сообщения: Re: USB RTL R820 для УКВ и конвертер к нему для КВ.
СообщениеДобавлено: Вт янв 06, 2015 21:38:39 
Держит паяльник хвостом
Аватар пользователя

Карма: 20
Рейтинг сообщений: 153
Зарегистрирован: Сб апр 12, 2014 23:46:03
Сообщений: 965
Откуда: Киев
Рейтинг сообщения: 0
Прикупил такой девайс, подкупает сканер спектра) Еще играюсь, не все освоил. Временно для повышения чуйки прикрутил колебательный контур на входе, настроил на FM, и немножко глазки вырячил, тут куча морзянок между станциями, не знал, что диапазон так загружен :shock:

Изображение

_________________
Немного файлов по зажиганию: ФУОЗ 2.2 + программа правки таблиц 0.987, монтажка


Вернуться наверх
 
Не в сети
 Заголовок сообщения: Re: USB RTL R820 для УКВ и конвертер к нему для КВ.
СообщениеДобавлено: Ср янв 07, 2015 09:29:07 
Друг Кота
Аватар пользователя

Карма: 64
Рейтинг сообщений: 1102
Зарегистрирован: Ср ноя 17, 2010 23:10:55
Сообщений: 5837
Откуда: Ижевск LO66NU
Рейтинг сообщения: 0
С Праздником!
А на других диапазонах как дела обстоят?

_________________
В начале жизнь мучает вопросами, в конце - ответами...


Вернуться наверх
 
Не в сети
 Заголовок сообщения: Re: USB RTL R820 для УКВ и конвертер к нему для КВ.
СообщениеДобавлено: Чт янв 08, 2015 00:20:58 
Держит паяльник хвостом
Аватар пользователя

Карма: 20
Рейтинг сообщений: 153
Зарегистрирован: Сб апр 12, 2014 23:46:03
Сообщений: 965
Откуда: Киев
Рейтинг сообщения: 0
С праздниками комрады! Спуститься ниже 30МГц без переделки нельзя, а кварцевый генератор пока не раздобыл. Так же хромает согласование входа приемника и антенны, нужно промежуточный переход ставить. Ну и морзянок очень много, почти везде, вплоть до 400МГц. Даже начал думать что наводки или помехи, но они с разными интервалами, и немного разной формы, то одиночные узкие, то раздвоенные, и немного разные, прерывистые и сплошные. Есть с звуковые, бибикают, есть и высокочастотные, там лишь тишина. Вообщем данных толкается много. К сожалению в моей местности(50км, лес) радейки с города не достают, все что выше 200Мгц, банально не долетает, если мощность ниже 50-200 Вт. Радиостанции на 73-76Мгц есть, далее дарейки 95-108МГц ФМ и далее только морзянки с ТВ...

_________________
Немного файлов по зажиганию: ФУОЗ 2.2 + программа правки таблиц 0.987, монтажка


Вернуться наверх
 
Не в сети
 Заголовок сообщения: Re: USB RTL R820 для УКВ и конвертер к нему для КВ.
СообщениеДобавлено: Пн фев 02, 2015 22:14:33 
Держит паяльник хвостом
Аватар пользователя

Карма: 20
Рейтинг сообщений: 153
Зарегистрирован: Сб апр 12, 2014 23:46:03
Сообщений: 965
Откуда: Киев
Рейтинг сообщения: 0
Товарищи, нужна помощь! Кто делал конвертор для данного SDR, собрал гетеродин по схеме книги: "Приемники прямого преобразования", В.Т. Полякова:

Изображение

Генератор работает нормально, с частотой 84МГц, подал сигнал на кольцевой смеситель, а толку нет. Для теста поймал сдвинутые станции FM 98-108, на частоте 186МГц, их даже видно визуально на шкале, но при наводке на них, они не играют...(( Так же не могу поймать ни одной "не морзянки" ниже 40МГц...

_________________
Немного файлов по зажиганию: ФУОЗ 2.2 + программа правки таблиц 0.987, монтажка


Вернуться наверх
 
Не в сети
 Заголовок сообщения: Re: USB RTL R820 для УКВ и конвертер к нему для КВ.
СообщениеДобавлено: Пн фев 02, 2015 23:16:46 
Потрогал лапой паяльник

Карма: 4
Рейтинг сообщений: 3
Зарегистрирован: Вс авг 20, 2006 20:06:29
Сообщений: 359
Откуда: Брест
Рейтинг сообщения: 0
Я собирал, без диапазонных фильтров ниче хорошего не услышишь, кучи помех ,ару работает по самому сильному сигналу в диапазоне, те слабые сигналы не услышишь.


Вернуться наверх
 
Не в сети
 Заголовок сообщения: Re: USB RTL R820 для УКВ и конвертер к нему для КВ.
СообщениеДобавлено: Вт фев 03, 2015 08:16:18 
Родился

Зарегистрирован: Вт фев 03, 2015 07:48:14
Сообщений: 10
Рейтинг сообщения: 0
Здравствуйте, хочу поделиться с уважаемыми форумчанами схемой коротковолнового конвертера, собранного мною для DVB dongle на RTL2832, может быть кому-то пригодится. Из множества схем которые собирал до этого, эта оказалась наиболее удачной!
Ранее собирал по конструкциям выложенным в Интернете, например первый вариант был выполнен по классической схеме на кольцевом диодном смесителе, но в итоге - низкая чувствительность конвертера. Добавление по входу регулируемого увч на BF998 ухудшило приём - перегрузка, наводка от мощной средневолновой вещательной станции при любом положении регулятора усиления. Антенна – сибишная «полволны» на крыше девятиэтажки.
Так же, собирал на микросхемах SA612, К174ПС1, в результате - большой уровень шумов (особенно на К174ПС1) и низкий динамический диапазон.
И вот, в «Радиоежегоднике» N 4 за 2012 год, стр. 27, в статье Сергея Беленецкого (US5MSQ) «Простые супергетеродинные приёмники на двухзатворных транзисторах» увидел схему смесителя на BF961. На базе этого смесителя разработал и собрал схему конвертера. Результат очень понравился! Получилась неплохая чувствительность, низкий уровень шумов, динамический диапазон судя по описанию (по интермодуляции -порядка 70 дБ, по блокированию более 90 Дб).

О деталях: Транзистор VT1-BF961 или отечественный КП327. Кварцевый генератор применён на частоту 80 МГц, можно другой на частоту от 60 до125 МГц. Конденсаторы малогабаритные керамические. Резисторы любые малогабаритные. Дроссели так же малогабаритные промышленного производства от 47 до 100 мкГн.

ФНЧ L1, L2, C1, C2, C3 рассчитан на сопротивление 50 Ом и частоту среза примерно 31 МГц.

Намоточные данные трансформатора и катушек индуктивности даны на схеме.

Рисунок печатной платы под СМД элементы типоразмера 0805.

Изображение

Изображение


Вложения:
конвертер bf961.rar [22.71 KiB]
Скачиваний: 2912
Вернуться наверх
 
Показать сообщения за:  Сортировать по:  Вернуться наверх
Начать новую тему Ответить на тему  [ Сообщений: 82 ]  1, , , ,  

Часовой пояс: UTC + 3 часа


Кто сейчас на форуме

Сейчас этот форум просматривают: нет зарегистрированных пользователей и гости: 32


Вы не можете начинать темы
Вы не можете отвечать на сообщения
Вы не можете редактировать свои сообщения
Вы не можете удалять свои сообщения
Вы не можете добавлять вложения

Найти:
Перейти:  


Powered by phpBB © 2000, 2002, 2005, 2007 phpBB Group
Русская поддержка phpBB
Extended by Karma MOD © 2007—2012 m157y
Extended by Topic Tags MOD © 2012 m157y