Например TDA7294

Форум РадиоКот • Просмотр темы - Вопросы по генератору ВЧ
Форум РадиоКот
Здесь можно немножко помяукать :)

Текущее время: Ср дек 24, 2025 17:11:49

Часовой пояс: UTC + 3 часа


ПРЯМО СЕЙЧАС:



Начать новую тему Ответить на тему  [ Сообщений: 914 ]     ... , , , 45,  
Автор Сообщение
Не в сети
 Заголовок сообщения: Re: Вопросы по генератору ВЧ
СообщениеДобавлено: Вт июл 14, 2020 00:45:57 
Модератор
Аватар пользователя

Карма: 162
Рейтинг сообщений: 2431
Зарегистрирован: Пн июл 07, 2008 10:46:09
Сообщений: 10736
Откуда: Россия
Рейтинг сообщения: 0
Читайте что-то более полезное, а не Интернет...
https://sunduk.radiokot.ru/view/?id=1287334073
https://sunduk.radiokot.ru/view/?id=1287313784
А лучше начните с Борисова, Свореня, Айсберга... :) (найдёте там же, в Сундуке)

_________________
Если хотите, чтобы жизнь улыбалась вам, подарите ей своё хорошее настроение


Вернуться наверх
 
Не в сети
 Заголовок сообщения: Re: Вопросы по генератору ВЧ
СообщениеДобавлено: Вт июл 14, 2020 09:54:41 
Друг Кота

Карма: 49
Рейтинг сообщений: 547
Зарегистрирован: Чт фев 20, 2014 18:57:55
Сообщений: 19492
Рейтинг сообщения: 0
https://cxem.net/beginner/beginner101.php тут обратное и не только тут,а еще много где

что там обратного ?

в 6.jpg напряжение на конденсаторе меняться почти не будет после первого скачка тока, предыдущая схема в этом плане "интереснее"

_________________
"Вся военная пропаганда, все крики, ложь и ненависть исходят от людей, которые на эту войну не пойдут !" / Джордж Оруэлл /
"Война - это,когда за интересы других,гибнут совершенно безвинные люди." / Уинстон Черчилль /


Вернуться наверх
 
Не в сети
 Заголовок сообщения: Re: Вопросы по генератору ВЧ
СообщениеДобавлено: Вт июл 14, 2020 10:07:42 
Модератор
Аватар пользователя

Карма: 162
Рейтинг сообщений: 2431
Зарегистрирован: Пн июл 07, 2008 10:46:09
Сообщений: 10736
Откуда: Россия
Рейтинг сообщения: 0
...что там обратного?
Там в схеме с PNP транзистором полярность напряжения питания не поменяли...
..."интереснее"
Что там "интересного"? Инверсное включение транзистора, что-ли?.. :)

_________________
Если хотите, чтобы жизнь улыбалась вам, подарите ей своё хорошее настроение


Вернуться наверх
 
Не в сети
 Заголовок сообщения: Re: Вопросы по генератору ВЧ
СообщениеДобавлено: Вт июл 14, 2020 10:38:49 
Друг Кота

Карма: 49
Рейтинг сообщений: 547
Зарегистрирован: Чт фев 20, 2014 18:57:55
Сообщений: 19492
Рейтинг сообщения: 0
Напряжение, приложенное к емкости, изменяется. А стрелочку, мне кажется, автор нарисовал от балды.

_________________
"Вся военная пропаганда, все крики, ложь и ненависть исходят от людей, которые на эту войну не пойдут !" / Джордж Оруэлл /
"Война - это,когда за интересы других,гибнут совершенно безвинные люди." / Уинстон Черчилль /


Вернуться наверх
 
Эиком - электронные компоненты и радиодетали
Не в сети
 Заголовок сообщения: Re: Вопросы по генератору ВЧ
СообщениеДобавлено: Вт июл 14, 2020 11:11:35 
Модератор
Аватар пользователя

Карма: 162
Рейтинг сообщений: 2431
Зарегистрирован: Пн июл 07, 2008 10:46:09
Сообщений: 10736
Откуда: Россия
Рейтинг сообщения: 0
Ага, и направление тока указал стрелочкой "от балды" :)

_________________
Если хотите, чтобы жизнь улыбалась вам, подарите ей своё хорошее настроение


Вернуться наверх
 
Не в сети
 Заголовок сообщения: Re: Вопросы по генератору ВЧ
СообщениеДобавлено: Вт июл 14, 2020 12:53:00 
Друг Кота

Карма: 49
Рейтинг сообщений: 547
Зарегистрирован: Чт фев 20, 2014 18:57:55
Сообщений: 19492
Рейтинг сообщения: 0
Коварный тип :)

_________________
"Вся военная пропаганда, все крики, ложь и ненависть исходят от людей, которые на эту войну не пойдут !" / Джордж Оруэлл /
"Война - это,когда за интересы других,гибнут совершенно безвинные люди." / Уинстон Черчилль /


Вернуться наверх
 
Не в сети
 Заголовок сообщения: Re: Вопросы по генератору ВЧ
СообщениеДобавлено: Вт июл 14, 2020 14:17:49 
Первый раз сказал Мяу!

Зарегистрирован: Вт июл 07, 2015 20:24:29
Сообщений: 32
Рейтинг сообщения: 0
не говорите глупостей, я привел аргумент для этой стрелочки


Вернуться наверх
 
Не в сети
 Заголовок сообщения: Re: Вопросы по генератору ВЧ
СообщениеДобавлено: Вт июл 14, 2020 22:52:55 
Друг Кота
Аватар пользователя

Карма: 57
Рейтинг сообщений: 371
Зарегистрирован: Ср май 04, 2016 23:18:38
Сообщений: 5992
Рейтинг сообщения: 0
Стрелочка показывает условное направление тока (от плюса к минусу). Это стандарт. Какие ещё могут быть аргументы?
А генератор вообще надо изучать "не только лишь в статике", а принимая во внимание колебательные процессы...

_________________
Ваше открытие опровергает науку? Нет, это наука опровергает ваш бред.
Истина никогда не бывает посередине. Ведь середина на стороне того, кто больше лжёт.
Не стыдно писать в МЯЯЯУ! - стыдно вести себя не как порядочный Радио Кот. :)


Вернуться наверх
 
Не в сети
 Заголовок сообщения: Re: Вопросы по генератору ВЧ
СообщениеДобавлено: Вт июл 14, 2020 23:15:50 
Первый раз сказал Мяу!

Зарегистрирован: Вт июл 07, 2015 20:24:29
Сообщений: 32
Рейтинг сообщения: 0
так аргумент в том, что я скинул ссылку которая и сбила меня с толку, та ссылка это причина неправильного построения схемы


Вернуться наверх
 
Не в сети
 Заголовок сообщения: Re: Вопросы по генератору ВЧ
СообщениеДобавлено: Ср июл 15, 2020 00:07:45 
Друг Кота

Карма: 49
Рейтинг сообщений: 547
Зарегистрирован: Чт фев 20, 2014 18:57:55
Сообщений: 19492
Рейтинг сообщения: 0
Ну схема нерабочая "не только лишь" из за стрелок не в ту сторону.

_________________
"Вся военная пропаганда, все крики, ложь и ненависть исходят от людей, которые на эту войну не пойдут !" / Джордж Оруэлл /
"Война - это,когда за интересы других,гибнут совершенно безвинные люди." / Уинстон Черчилль /


Вернуться наверх
 
Не в сети
 Заголовок сообщения: Re: Вопросы по генератору ВЧ
СообщениеДобавлено: Ср июл 15, 2020 15:08:06 
Первый раз сказал Мяу!

Зарегистрирован: Вт июл 07, 2015 20:24:29
Сообщений: 32
Рейтинг сообщения: 0
это был корень проблемы, даже если схема потенциально не рабочая, то меня интересовали переходныe процессы там


Вернуться наверх
 
Не в сети
 Заголовок сообщения: Re: Вопросы по генератору ВЧ
СообщениеДобавлено: Пн июл 20, 2020 14:05:20 
Друг Кота
Аватар пользователя

Карма: 64
Рейтинг сообщений: 1102
Зарегистрирован: Ср ноя 17, 2010 23:10:55
Сообщений: 5837
Откуда: Ижевск LO66NU
Рейтинг сообщения: 4
Вы путаете релаксационные схемы с осциляторными. Чтобы что-то генерило за счет перезарядки кондера, нужно чтобы активный элемент был пороговым и обеспечивал некоторый гистерезис, просто же автосмещенный линейный каскад на транзюке (как на Вашей картинке) генерит только при условии баланса фаз и амплитуд в цепи ПОС коих одним кондером никак не обеспечить.

_________________
В начале жизнь мучает вопросами, в конце - ответами...


Вернуться наверх
 
Не в сети
 Заголовок сообщения: Re: Вопросы по генератору ВЧ
СообщениеДобавлено: Вт июл 21, 2020 20:15:20 
Первый раз сказал Мяу!

Зарегистрирован: Вт июл 07, 2015 20:24:29
Сообщений: 32
Рейтинг сообщения: 0
лучший ответ


Вернуться наверх
 
Не в сети
 Заголовок сообщения: Re: Вопросы по генератору ВЧ
СообщениеДобавлено: Пн дек 26, 2022 16:07:14 
Друг Кота
Аватар пользователя

Карма: -34
Рейтинг сообщений: 556
Зарегистрирован: Пт июл 25, 2014 12:25:27
Сообщений: 6214
Откуда: Свердловская обл.
Рейтинг сообщения: 0
(вопросы по схеме)

"Генератор на 100 кГц

Классическая схема кварцевого генератора с емкостной трехточкой. При использовании высококачественного кварцевого резонатора в стеклянной колбе работоспособен в широких изменениях питающего напряжения. от 1,5 Вольт и менее до 12 Вольт. Номинал резистора R2 от 1 кОм до 30 кОм. При номинале в 30 кОм ток потребления от элемента 1,5 В - 40 мкА. С1, С2 - изменения частоты генерации. С1 может отсутствовать. С часовыми кварцами в малогабаритных цилиндрических корпусах схема не работает"

Изображение

http://ua3vvm.qrz.ru/projects/html/gener.htm
----------
Спаял я её, питание 9 вольт. R2 поставил 27 килоом. кВАРЦ ПОСТАВИЛ ТАКОГО ТИПА (хоть есть и в стеклянной колбе, как радиолампа, но он большой)
Изображение
Без С1 не работает. С С1 (попробовал емкость 270-680 пф)работает, показывая на частотомере 99 кГц.

(осциллографа у меня нет) Подскажите, на глаз , какую емкость С1 лучше взять, чтобы синусоида была без искажений? В смысле посинусоидней))
С1 наверное ведь влияет на форму синусоиды?
----------
Забыл дать ссылки , где я эту схему видел. Исправляю.
http://ua3vvm.qrz.ru/projects/html/gener.htm

https://radio-rus.jimdofree.com/кварцев ... анзисторе/

_________________
Гуглить умею, но гораздо более ценю живые мнения+личный опыт.
http://www.youtube.com/watch?v=NUysiCX- ... r_embedded


Последний раз редактировалось Martel- Пн дек 26, 2022 18:28:02, всего редактировалось 3 раз(а).

Вернуться наверх
 
Не в сети
 Заголовок сообщения: Re: Вопросы по генератору ВЧ
СообщениеДобавлено: Пн дек 26, 2022 17:38:17 
Встал на лапы

Карма: -1
Рейтинг сообщений: 11
Зарегистрирован: Пн дек 19, 2022 15:15:54
Сообщений: 126
Рейтинг сообщения: 0
насчёт идеального синуса в такой схеме, наверное, не будет....а так увеличивай С1 пока не исчезнет генерация совсем, а потом верни раза в 1,5 меньше...чтобы было на начале возбуждения....


Вернуться наверх
 
Не в сети
 Заголовок сообщения: Re: Вопросы по генератору ВЧ
СообщениеДобавлено: Пн дек 26, 2022 17:44:57 
Друг Кота

Карма: 6
Рейтинг сообщений: 303
Зарегистрирован: Вт авг 26, 2008 14:36:02
Сообщений: 5248
Откуда: москва
Рейтинг сообщения: 0
Скорее всего R1 влияет, который задает режим по постоянке


Вернуться наверх
 
Не в сети
 Заголовок сообщения: Re: Вопросы по генератору ВЧ
СообщениеДобавлено: Пн дек 26, 2022 18:24:26 
Друг Кота
Аватар пользователя

Карма: 57
Рейтинг сообщений: 371
Зарегистрирован: Ср май 04, 2016 23:18:38
Сообщений: 5992
Рейтинг сообщения: 0
Можно отфильтровать контуром в коллекторной цепи - будет синус.

_________________
Ваше открытие опровергает науку? Нет, это наука опровергает ваш бред.
Истина никогда не бывает посередине. Ведь середина на стороне того, кто больше лжёт.
Не стыдно писать в МЯЯЯУ! - стыдно вести себя не как порядочный Радио Кот. :)


Вернуться наверх
 
Не в сети
 Заголовок сообщения: Re: Вопросы по генератору ВЧ
СообщениеДобавлено: Пн дек 26, 2022 22:13:20 
Друг Кота

Карма: 49
Рейтинг сообщений: 547
Зарегистрирован: Чт фев 20, 2014 18:57:55
Сообщений: 19492
Рейтинг сообщения: 0
Нафиг он нужен синус то ? Красивый синус получится у генератора с последовательно включенным кварцем и конденсатором в пару тыщ пф на общий (из точки их соединения).

_________________
"Вся военная пропаганда, все крики, ложь и ненависть исходят от людей, которые на эту войну не пойдут !" / Джордж Оруэлл /
"Война - это,когда за интересы других,гибнут совершенно безвинные люди." / Уинстон Черчилль /


Вернуться наверх
 
Не в сети
 Заголовок сообщения: Re: Вопросы по генератору ВЧ
СообщениеДобавлено: Пн дек 26, 2022 23:17:21 
Говорящий с текстолитом
Аватар пользователя

Карма: 17
Рейтинг сообщений: 181
Зарегистрирован: Пт дек 12, 2008 21:12:14
Сообщений: 1604
Откуда: Moscow
Рейтинг сообщения: 0
Нафиг он нужен синус то ? Красивый синус получится у генератора с последовательно включенным кварцем и конденсатором в пару тыщ пф на общий (из точки их соединения).

Красивый синус ( от сюда и спектральная чистота) получается при правильной
глубине положительной обратной связи которая в данном случае
обеспечивает емкостной делитель. Кварцевый резонатор который на
картинке выше-самый гадкий и у него большая проходная емкость
и с такими пришлось долго возиться подгоняя номиналы емкостей
и глубину ПОС, а иначе с генератора не синус, а кривая и
то же самое в генераторах на цифровых элементах- на обкладке кварца
(см щупом 1:10) то же ужас какой то и фронты кривые.
После регулировки фронты стали чистенькие.
Вот здесь я подключил свои мучения на эту тему
Ну а кому хочется хороший генератор для измерительных целей
который работает с кварцем в цепи обратной связи но только
на основной гармонике (обычно старые кварцы более 10мгц имеют
порядок колебаний 3, 5, и выше и для них нужна специальная схема
иначе они будут работать на основной и это многих вводит в заблуждение)
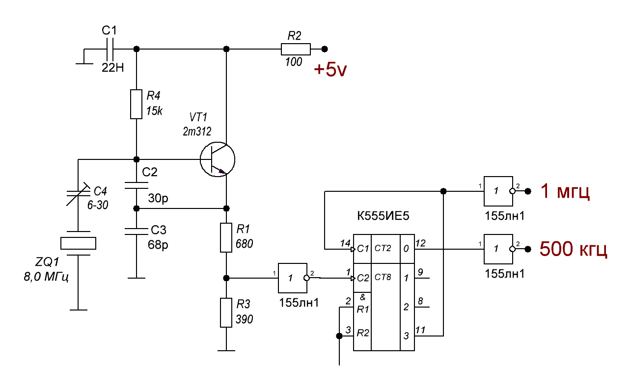
Вот такую схему, она правда частично не моя я выдумал так как понадобилось
см see3
Еще одна схема генератора (это уже мое ) я придумал чтобы можно было
подгонять частоту только нужно емкости по больше в емкостном делителе
мс-обычная ТТЛ см osc8


Вложения:
osc8.GIF [20.82 KiB]
Скачиваний: 57
see3.jpg [95.9 KiB]
Скачиваний: 47
see1.jpg [65.6 KiB]
Скачиваний: 54

_________________
Еси хочешь чтоб комп был быстрым - ставь Пингвин,- он будет чистым
Вернуться наверх
 
Не в сети
 Заголовок сообщения: Re: Вопросы по генератору ВЧ
СообщениеДобавлено: Вт дек 27, 2022 08:56:45 
Друг Кота
Аватар пользователя

Карма: -34
Рейтинг сообщений: 556
Зарегистрирован: Пт июл 25, 2014 12:25:27
Сообщений: 6214
Откуда: Свердловская обл.
Рейтинг сообщения: 0
Nextcat писал(а):
насчёт идеального синуса в такой схеме, наверное, не будет..


Я имел ввиду чтобы достичь этой схемой более менее что-то ближе к синусу.
Если её элементами это можно достичь.
Nextcat писал(а):
а так увеличивай С1 пока не исчезнет генерация совсем, а потом верни раза в 1,5 меньше

Спасибо.

Morroc писал(а):
Нафиг он нужен синус то ?

Если есть в этой схеме возможность приблизить форму к синусоиде, то это и надо сделать.

int4880053 писал(а):
Кварцевый резонатор который на
картинке выше-самый гадкий и у него большая проходная емкость
и с такими пришлось долго возиться подгоняя номиналы емкостей
и глубину ПОС, а иначе с генератора не синус, а кривая

Ого. А я думал что они наоборот, почти из ВПК . Но видимо это не качество, а спецификация.

_________________
Гуглить умею, но гораздо более ценю живые мнения+личный опыт.
http://www.youtube.com/watch?v=NUysiCX- ... r_embedded


Вернуться наверх
 
Показать сообщения за:  Сортировать по:  Вернуться наверх
Начать новую тему Ответить на тему  [ Сообщений: 914 ]     ... , , , 45,  

Часовой пояс: UTC + 3 часа


Кто сейчас на форуме

Сейчас этот форум просматривают: нет зарегистрированных пользователей и гости: 27


Вы не можете начинать темы
Вы не можете отвечать на сообщения
Вы не можете редактировать свои сообщения
Вы не можете удалять свои сообщения
Вы не можете добавлять вложения

Найти:
Перейти:  


Powered by phpBB © 2000, 2002, 2005, 2007 phpBB Group
Русская поддержка phpBB
Extended by Karma MOD © 2007—2012 m157y
Extended by Topic Tags MOD © 2012 m157y