Например TDA7294

Форум РадиоКот • Просмотр темы - Мелкие вопросы по радиотехнике
Форум РадиоКот
Здесь можно немножко помяукать :)

Текущее время: Пт дек 12, 2025 01:54:24

Часовой пояс: UTC + 3 часа


ПРЯМО СЕЙЧАС:



Начать новую тему Ответить на тему  [ Сообщений: 8081 ]     ... , , , 404,  
Автор Сообщение
Не в сети
 Заголовок сообщения: Re: Мелкие вопросы по радиотехнике
СообщениеДобавлено: Чт май 29, 2025 22:39:11 
Друг Кота
Аватар пользователя

Карма: 31
Рейтинг сообщений: 880
Зарегистрирован: Пт сен 10, 2021 15:19:36
Сообщений: 6109
Откуда: Протвино
Рейтинг сообщения: 0
если от 0.3V то это банальный диодный выпрямитель на шоттки может сделать:
разделительный_конденсатор - резистор на землю - диод - конденсатор||сопротивление измерителя.

есть нюансы с линейностью, я недавно показывал флюковский детектор 100kHz-0.5GHz c интересной корректировкой нелинейности доп диодом viewtopic.php?p=4710945#p4710945
Изображение

можно и транзистор смещением подвести близко к открытию эмиттера, но проблемы нелинейности на малых сигналах будут все те же как и с просто диодом.


Вернуться наверх
 
Не в сети
 Заголовок сообщения: Re: Мелкие вопросы по радиотехнике
СообщениеДобавлено: Чт май 29, 2025 22:55:01 
Опытный кот

Карма: 2
Рейтинг сообщений: 105
Зарегистрирован: Пт ноя 22, 2024 14:08:43
Сообщений: 837
Рейтинг сообщения: 0
так вопрос в точности измерения не стоит, а просто оценка...


Вернуться наверх
 
Не в сети
 Заголовок сообщения: Re: Мелкие вопросы по радиотехнике
СообщениеДобавлено: Пт май 30, 2025 06:47:07 
Друг Кота
Аватар пользователя

Карма: 67
Рейтинг сообщений: 1066
Зарегистрирован: Чт сен 18, 2008 12:27:21
Сообщений: 19959
Откуда: Столица Мира Санкт-Петербург
Рейтинг сообщения: 0
Медали: 1
Получил миской по аватаре (1)
Шоттки нет, а с обычным диодом слишком плохо будет в районе 0,5 В.
Поэтому и хотелось раскачать транзистором: схему с номиналами бы...
Цитата:
так а обычный ЭП со смещением базы на 0,5 В

ЭП же не усиливает по напряжению.

_________________
[ Всё дело не столько в вашей глупости, сколько в моей гениальности ] [ Правильно заданный вопрос содержит в себе половину ответа ]
Измерить нннада?


Вернуться наверх
 
Не в сети
 Заголовок сообщения: Re: Мелкие вопросы по радиотехнике
СообщениеДобавлено: Пт май 30, 2025 06:48:19 
Друг Кота
Аватар пользователя

Карма: 107
Рейтинг сообщений: 3801
Зарегистрирован: Пн фев 09, 2009 22:19:49
Сообщений: 24271
Откуда: Когда-то был прекрасный город для людей
Рейтинг сообщения: 0
Но он ещё и детектировать может.


Вернуться наверх
 
Эиком - электронные компоненты и радиодетали
Не в сети
 Заголовок сообщения: Re: Мелкие вопросы по радиотехнике
СообщениеДобавлено: Пт май 30, 2025 10:51:04 
Друг Кота
Аватар пользователя

Карма: 31
Рейтинг сообщений: 880
Зарегистрирован: Пт сен 10, 2021 15:19:36
Сообщений: 6109
Откуда: Протвино
Рейтинг сообщения: 0
детектировать может любой транзисторный каскад работающий в нелинейном режиме :music:

если делать предсмещение то неважно транзистор или диод.
Изображение
VD1,VD2 простые кремниевые вроде 1n4148, желательно одного типа и находящиеся рядом. можно подобрать VD2 c чуть меньшим падением (поменять их местами в случае ненулевого выхода без сигнала)
R2 на порядок ниже сопротивления измерителя (иначе на больших сигналах показания будут адекватными только в первые мгновения, до перезарядки С1 на новое установившееся значение)
источник смещения может быть любым уже имеющимся, ток через VD2 нужен порядка 1uA.

чувствительность такой схемы не хуже 50mV


Вернуться наверх
 
Не в сети
 Заголовок сообщения: Re: Мелкие вопросы по радиотехнике
СообщениеДобавлено: Пт май 30, 2025 13:16:12 
Друг Кота
Аватар пользователя

Карма: 67
Рейтинг сообщений: 1066
Зарегистрирован: Чт сен 18, 2008 12:27:21
Сообщений: 19959
Откуда: Столица Мира Санкт-Петербург
Рейтинг сообщения: 0
Медали: 1
Получил миской по аватаре (1)
Не, 2 диода не покатит.
Ладно, сформулирую вопрос по-другому: досталось мне в наследство несколько плат с "детекторами". Коллега, который их разрабатывал, уже уволился. Схему я перерисовал в Микрокап, и она вообще не работает. Но самое удивительное - как-то работает в железе (но мне не нравится):
Изображение
Вопрос: что хотел этот сумрачный гений?
Я склоняюсь заменить всё это на схему ЭП.

_________________
[ Всё дело не столько в вашей глупости, сколько в моей гениальности ] [ Правильно заданный вопрос содержит в себе половину ответа ]
Измерить нннада?


Вернуться наверх
 
Не в сети
 Заголовок сообщения: Re: Мелкие вопросы по радиотехнике
СообщениеДобавлено: Пт май 30, 2025 13:52:19 
Друг Кота
Аватар пользователя

Карма: 31
Рейтинг сообщений: 880
Зарегистрирован: Пт сен 10, 2021 15:19:36
Сообщений: 6109
Откуда: Протвино
Рейтинг сообщения: 0
пока известно:
B.
Цитата:
детектора диапазона 5...10 МГц

A.
Цитата:
Амплитудный детектор. Чтобы перевести переменное напряжение 0...1 В в постоянное чтобы измерить его.

C.
Цитата:
От нуля необязательно. Главное понять отсутствие (0 В) и при наличии оценить амплитуду в диапазоне 0,5-1,0 В.


думаю нет смысла обсуждать покатит или нет
без:
D. допустимое входное сопротивление детектора ?
E. входное сопротивление измерителя?
F. его входной диапазон напряжений?

если например D > E а F ~ A
то проблему может решить каскад ОЭ, причем детектировать прямо этим транзистором высокую частоту совершенно не обязательно и вероятно это не лучшее решение, если только не задача обойтись единственным пп элементом в схеме.

G. диапазон рабочих температур (надо ли париться с термокомпенсацией смещений)


Вернуться наверх
 
Не в сети
 Заголовок сообщения: Re: Мелкие вопросы по радиотехнике
СообщениеДобавлено: Сб май 31, 2025 10:43:52 
Родился

Зарегистрирован: Чт май 29, 2025 06:59:00
Сообщений: 2
Рейтинг сообщения: 0
Кто-нибудь знает какую bms плату купить для двух акумов 18650 чтобы было напряжение 3,7В на выходе, это нужно для портативной колонки?


Вернуться наверх
 
В сети
 Заголовок сообщения: Re: Мелкие вопросы по радиотехнике
СообщениеДобавлено: Сб май 31, 2025 10:49:28 
Друг Кота
Аватар пользователя

Карма: 197
Рейтинг сообщений: 8593
Зарегистрирован: Пн ноя 30, 2009 03:00:01
Сообщений: 43073
Откуда: Нерезиновая
Рейтинг сообщения: 2
Так 18650 нужно заряжать до 4,2 вольта, а 3,7 это аккумулятор заряжен, примерно процентов на 20~30..


Вернуться наверх
 
Не в сети
 Заголовок сообщения: Re: Мелкие вопросы по радиотехнике
СообщениеДобавлено: Сб май 31, 2025 13:11:39 
Друг Кота
Аватар пользователя

Карма: 107
Рейтинг сообщений: 3801
Зарегистрирован: Пн фев 09, 2009 22:19:49
Сообщений: 24271
Откуда: Когда-то был прекрасный город для людей
Рейтинг сообщения: 0
Есть такие платы:

https://aliexpress.ru/item/1005007794853411.html

https://aliexpress.ru/item/1005008498835672.html

Аккумулятор заряжается до 4,2 В, а напряжение на выходе регулируется отдельно от этого.

Платы разные по мощности отдачи. Есть и другие, ищите.


Вернуться наверх
 
Не в сети
 Заголовок сообщения: Re: Мелкие вопросы по радиотехнике
СообщениеДобавлено: Вт июн 17, 2025 07:14:27 
Друг Кота
Аватар пользователя

Карма: 67
Рейтинг сообщений: 1066
Зарегистрирован: Чт сен 18, 2008 12:27:21
Сообщений: 19959
Откуда: Столица Мира Санкт-Петербург
Рейтинг сообщения: 0
Медали: 1
Получил миской по аватаре (1)
транзистор по схеме ЭП нужно подать компенсирующее напряжение, чтобы преодолеть порог включения.

В итоге сделал по схеме ЭП: питание 5 В, на базе 0,45 В (резисторы 100 кОм и 10 кОм); при отсутствии сигнала на выходе 0,01 В; при 0,4 В - 0,38 В; при 0,6 В - 0,65 В.

_________________
[ Всё дело не столько в вашей глупости, сколько в моей гениальности ] [ Правильно заданный вопрос содержит в себе половину ответа ]
Измерить нннада?


Вернуться наверх
 
Не в сети
 Заголовок сообщения: Re: Мелкие вопросы по радиотехнике
СообщениеДобавлено: Сб окт 04, 2025 11:28:37 
Родился
Аватар пользователя

Зарегистрирован: Пт июл 14, 2023 18:35:38
Сообщений: 15
Откуда: Нерабочие схемы
Рейтинг сообщения: 3
Не, 2 диода не покатит.
Ладно, сформулирую вопрос по-другому: досталось мне в наследство несколько плат с "детекторами". Коллега, который их разрабатывал, уже уволился. Схему я перерисовал в Микрокап, и она вообще не работает. Но самое удивительное - как-то работает в железе (но мне не нравится):
Изображение
Вопрос: что хотел этот сумрачный гений?
Я склоняюсь заменить всё это на схему ЭП.


Посмотрите на схему 4.25 Простейший активный выпрямитель из Искусства схемотехники Хоровица и Хилла:
Изображение

Потом на свою.
Теперь узнаете?

Что транзистор, что ОУ - разница будет в характеристиках выпрямителя, в принципе работы - разницы никакой.

Пока вы не прочитаете Разевига (читать после Хоровица и Хилла), ничего в Микрокапе работать у вас не будет. Это так задумано.

Более того, когда вы осилите эти две книги, а потом еще... Тоже уволитесь, т.к. сможете получать в 10 раз большую зарплату.


Вернуться наверх
 
Не в сети
 Заголовок сообщения: Re: Мелкие вопросы по радиотехнике
СообщениеДобавлено: Сб окт 04, 2025 11:55:18 
Друг Кота
Аватар пользователя

Карма: 31
Рейтинг сообщений: 880
Зарегистрирован: Пт сен 10, 2021 15:19:36
Сообщений: 6109
Откуда: Протвино
Рейтинг сообщения: 0
bugmenot9 писал(а):
Теперь узнаете?

... но есть нюанс, усиление 1 транзистора по напряжению зависит от 2 вещей: сопротивления на выходе и вах эмиттера
так вот если усиление идет по вах pn перехода и в ос похожий pn переход то результат будет оочень здорово отличаться от подобной схемы на оу (который своим огромным усилением быстренько "выбирает" падение на диоде, для своих частот конечно только). :music: это тот случай когда количество переходит в качество :dont_know:
...короче зарплату x10 заработать сложнее чем просто прочитать 2 книжки, даже хорошие :)


Вернуться наверх
 
Не в сети
 Заголовок сообщения: Re: Мелкие вопросы по радиотехнике
СообщениеДобавлено: Ср окт 29, 2025 13:55:00 
Родился

Зарегистрирован: Пт апр 02, 2021 18:53:28
Сообщений: 16
Рейтинг сообщения: 0
Доброго дня,
Китайский дверной звонок перестал работать спустя пару часов после покупки, вначале как то работал через раз, а потом и вовсе чувствительность упала до 1метра.
Причина оказалась в кварце модулятора 32кгц, (осциллографом подсмотрел -реально около 60кгц ). Установил кварц из старой материнки и стало нормально, но через некоторое время снова перебои (то срабатывает, то нет). Осмотрел платку передатчика и вижу отличие от схемы, в генераторе модулятора нет конденсатора 2200пф последовательно с кварцем (с базыТ1 на коллектор Т2). Пока припаял в паралель 2шт смд по 1n последовательно с кварцем, работает.
Вопрос, конденсатор должен отсечь от кварца постоянное напряжение, и работает как нагрузка резонатора? Какова должна быть ёмкость этого конденсатора?


Вложения:
1.GIF [35.6 KiB]
Скачиваний: 48
Вернуться наверх
 
Не в сети
 Заголовок сообщения: Re: Мелкие вопросы по радиотехнике
СообщениеДобавлено: Ср окт 29, 2025 19:07:32 
Друг Кота
Аватар пользователя

Карма: 67
Рейтинг сообщений: 1066
Зарегистрирован: Чт сен 18, 2008 12:27:21
Сообщений: 19959
Откуда: Столица Мира Санкт-Петербург
Рейтинг сообщения: 0
Медали: 1
Получил миской по аватаре (1)
вижу отличие от схемы

Отличие чего от чего?

_________________
[ Всё дело не столько в вашей глупости, сколько в моей гениальности ] [ Правильно заданный вопрос содержит в себе половину ответа ]
Измерить нннада?


Вернуться наверх
 
Не в сети
 Заголовок сообщения: Re: Мелкие вопросы по радиотехнике
СообщениеДобавлено: Ср окт 29, 2025 23:51:02 
Открыл глаза
Аватар пользователя

Зарегистрирован: Пт авг 15, 2025 08:28:19
Сообщений: 65
Рейтинг сообщения: 0
Китайский дверной звонок перестал работать спустя пару часов после покупки

Если девайс по этой схеме, то скорее всего уход частоты. Покрутите сердечник L1.


Вернуться наверх
 
Не в сети
 Заголовок сообщения: Re: Мелкие вопросы по радиотехнике
СообщениеДобавлено: Чт окт 30, 2025 13:25:13 
Родился

Зарегистрирован: Пт апр 02, 2021 18:53:28
Сообщений: 16
Рейтинг сообщения: 0
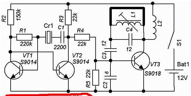
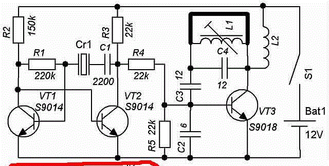
Сердечник контура генератора настроен, но так как модуляция не соответствовала 32кгц, и в приёмной части звонка после сверхрегенератора стоит фильтр 32кгц, то он (фильтр) не пропускал сигнал 60кгц, с этим я уже разобрался сменил кварц. Вопрос, почему генератор стал запускаться не на частоте кварца? Это частичное повреждение кварца или запуск на гармонике? Пробовал последовательно с кварцем поставить конденсатор, всё равно генерация на 60кгц. Если произошло повреждение кварца, то может из за того, что кварц стоял без конденсатора? На моей кнопке звонка в генераторе кварц установлен без конденсатора, а в схеме приведённой выше стоит последовательно с кварцем 2200пф, вот это и есть отличия этого экземпляра. Я себе так же поставил теперь конденсатор последовательно с кварцем. Схема приведена выше.
ПС. на многих схемах генератора устанавливают конденсатор последовательно с кварцем, это для устойчивого запуска генератора, или для чего? и какая должна быть его ёмкость, поскольку китайцы его не установили.
СпойлерИзображение


Вернуться наверх
 
Не в сети
 Заголовок сообщения: Re: Мелкие вопросы по радиотехнике
СообщениеДобавлено: Чт окт 30, 2025 15:32:21 
Друг Кота
Аватар пользователя

Карма: 31
Рейтинг сообщений: 880
Зарегистрирован: Пт сен 10, 2021 15:19:36
Сообщений: 6109
Откуда: Протвино
Рейтинг сообщения: 0
при 12V теоретически наверное возможно повредить кварц электрострикцией но я с таким не сталкивался. да и маловероятно с такими резисторами кмк.
если убегает на высокие гармоники - надо заваливать вч в усилителе генератора. напр повесить ~3.3nF c коллектора VT2 на землю.


Вернуться наверх
 
Не в сети
 Заголовок сообщения: Re: Мелкие вопросы по радиотехнике
СообщениеДобавлено: Чт окт 30, 2025 17:39:59 
Родился

Зарегистрирован: Пт апр 02, 2021 18:53:28
Сообщений: 16
Рейтинг сообщения: 0
Спасибо за помощь.
Неисправный кварц пока лежит в стороне, позже будет время, проверю его отдельно (убегает на высокие гармоники, или физически повреждён). Кварцевый генератор Пирса думаю подойдёт для проверки.
Появились новые данные по отказу пары: генератор (кнопка)/приёмник (звонок)
Выяснилось, что работа телевизора забивает помехой несущую частоту 433мгц в приёмнике (чувствительность и ширина полосы сверхрегенератора?). Приёмник (звонок) находился под питанием в розетке 220 на расстоянии 2-х метров от ТВ, и если ТВ включен, то звонок не работает. Перенёс от ТВ дальше 4м в другую розетку, стало работать получше, но вопрос с кварцем остался.
Повесить на коллектор 3нф на землю попробую позже если снова будут перебои.


Вернуться наверх
 
Не в сети
 Заголовок сообщения: Re: Мелкие вопросы по радиотехнике
СообщениеДобавлено: Ср дек 03, 2025 10:52:08 
Родился

Зарегистрирован: Пт апр 11, 2025 23:07:33
Сообщений: 1
Рейтинг сообщения: 0
Добрый день форумчане!
Для радиостанций Kenwood TH-X5 разыскивается аккумулятор YMF25
3.7v 2500mA
Вопрос кто подскажет типоразмер аккумулятора
42.5мм Х 39мм Х 10мм (корпус металлический)
На AliExpress замены подобрать не смог 104050 физически вкорячить невозможно
Всем отозвавшимся спасибо!


Вернуться наверх
 
Показать сообщения за:  Сортировать по:  Вернуться наверх
Начать новую тему Ответить на тему  [ Сообщений: 8081 ]     ... , , , 404,  

Часовой пояс: UTC + 3 часа


Кто сейчас на форуме

Сейчас этот форум просматривают: нет зарегистрированных пользователей и гости: 25


Вы не можете начинать темы
Вы не можете отвечать на сообщения
Вы не можете редактировать свои сообщения
Вы не можете удалять свои сообщения
Вы не можете добавлять вложения

Найти:
Перейти:  


Powered by phpBB © 2000, 2002, 2005, 2007 phpBB Group
Русская поддержка phpBB
Extended by Karma MOD © 2007—2012 m157y
Extended by Topic Tags MOD © 2012 m157y