Например TDA7294

Форум РадиоКот • Просмотр темы - Усилители и передатчики FM на лампах.
Форум РадиоКот
Здесь можно немножко помяукать :)

Текущее время: Пн дек 29, 2025 04:44:42

Часовой пояс: UTC + 3 часа


ПРЯМО СЕЙЧАС:



Начать новую тему Ответить на тему  [ Сообщений: 151 ]    , , 3, , , ...  
Автор Сообщение
Не в сети
 Заголовок сообщения: Re: Усилители и передатчики FM на лампах.
СообщениеДобавлено: Пт сен 28, 2012 12:20:13 
Грызет канифоль
Аватар пользователя

Карма: 1
Рейтинг сообщений: 29
Зарегистрирован: Чт июл 12, 2012 20:09:16
Сообщений: 251
Рейтинг сообщения: 0
http://www.cqham.ru/uu1.htm

_________________
Если государство обворовывает свой народ, взрывает дома, а несогласных - ликвидирует и сажает, значит оно - диктатор
Если государство незаконно поставляет наемников и оружие в другие страны, значит оно - международный террорист


Вернуться наверх
 
Не в сети
 Заголовок сообщения: Re: Усилители и передатчики FM на лампах.
СообщениеДобавлено: Пт сен 28, 2012 12:28:13 
Модератор
Аватар пользователя

Карма: 158
Рейтинг сообщений: 1600
Зарегистрирован: Пт апр 28, 2006 15:26:07
Сообщений: 11940
Откуда: Россия.
Рейтинг сообщения: 0
Медали: 2
Мявтор 3-й степени (1) Лучший человек Форума 2017 (1)
yrec писал(а):
Посоветуйте лампочку для УМ
В качестве примера возьмите УМ на 144 мгц и сориентируйтесь по вашим возможностям.
http://www.cqham.ru/cons_pa.htm#2
Аналогично такое есть на QRZ


Вернуться наверх
 
Не в сети
 Заголовок сообщения: Re: Усилители и передатчики FM на лампах.
СообщениеДобавлено: Пт сен 28, 2012 12:39:40 
Мучитель микросхем
Аватар пользователя

Карма: 1
Рейтинг сообщений: 5
Зарегистрирован: Вс янв 15, 2012 19:58:40
Сообщений: 454
Рейтинг сообщения: 0
По сути ГУ-50 работает до 120 мгц, и при напряжение 300 вольт вполне можно получить 15-20 ватт.
Так что паяльник в когти и вперёд.

_________________
Ни один домашний кот незнает что он домашний.


Вернуться наверх
 
Не в сети
 Заголовок сообщения: Re: Усилители и передатчики FM на лампах.
СообщениеДобавлено: Пт сен 28, 2012 13:08:55 
Друг Кота
Аватар пользователя

Карма: 72
Рейтинг сообщений: 1153
Зарегистрирован: Чт ноя 20, 2008 04:20:48
Сообщений: 8083
Откуда: КурскЪ
Рейтинг сообщения: 0
Посоветуйте лампочку для УМ чтобы можно было качнуть 6ж9п выходная мощность нужна 10-15 вт
А стоит ли заморачиваться с ламповым УМ ради 15вт??Транзы вполне справятся,да тот же КТ920В.

А так ГУ19,ГУ29,ГУ32.

_________________
Принимаю вас 595+40db на уровне шумов на кухонный приёмник,антенна наружка-магнитная катушка..работает "Акация",вот такая информация.Роман.73!!!
"50 КСВ 075", UA3112SWL
Изображение


Вернуться наверх
 
Эиком - электронные компоненты и радиодетали
Не в сети
 Заголовок сообщения: Re: Усилители и передатчики FM на лампах.
СообщениеДобавлено: Пт сен 28, 2012 14:17:27 
Мучитель микросхем
Аватар пользователя

Карма: 1
Рейтинг сообщений: 5
Зарегистрирован: Вс янв 15, 2012 19:58:40
Сообщений: 454
Рейтинг сообщения: 0
Я например тоже против радиоламп, но у лампочек есть некоторые преимущества.
Например на местном телеканале до недавнего времени стоял ламповый УМ, ломался он в основном из за перегорания разьёмов, предохранителей, и ещё всякой мелочи.
Но когда поставили УМ на транзисторах, вот тут началось.
Каждую неделю приходилось менять полупроводники.
В конце концов подшаманил старый ламповый УМ и установи его.
И всё встало на своё место.

Для портативной станции конечно лампы не поставишь, а вот для стационарной станции лучше ламп нет ничего.

_________________
Ни один домашний кот незнает что он домашний.


Вернуться наверх
 
Не в сети
 Заголовок сообщения: Re: Усилители и передатчики FM на лампах.
СообщениеДобавлено: Пт сен 28, 2012 20:18:14 
Первый раз сказал Мяу!

Зарегистрирован: Пн сен 24, 2012 15:22:17
Сообщений: 39
Рейтинг сообщения: 0
RA3WSI писал(а):
Посоветуйте лампочку для УМ чтобы можно было качнуть 6ж9п выходная мощность нужна 10-15 вт
А стоит ли заморачиваться с ламповым УМ ради 15вт??Транзы вполне справятся,да тот же КТ920В.

А так ГУ19,ГУ29,ГУ32.


Очень даже стоит!!! Лампу убить также быстро как транзистор не возможно, а транзисторы горят и мигнуть не успееш! Мой ТВ передатчик проработал 4 года без ремонта, и когда упала ночью антенна от сильного ветра он до утра остался без антенны, замена сопротивлений + предохранителей и снова в работе!!! Транзистор как выдержит ??? Дудки когти сломает через 5 сек!

_________________
Изображение


Вернуться наверх
 
Не в сети
 Заголовок сообщения: Re: Усилители и передатчики FM на лампах.
СообщениеДобавлено: Пн окт 01, 2012 21:14:38 
Первый раз сказал Мяу!

Зарегистрирован: Пн сен 24, 2012 15:22:17
Сообщений: 39
Рейтинг сообщения: 0
Доброго вечера! Настроил я свой передатчик с выходной лампой 6п15п, но решил все же на выход поставить Гу 50
Вложение:
схема.GIF [10.04 KiB]
Скачиваний: 1738
Схемку набросал пожалуйста поправьте если что не так. Имею трансформатор ТС-180-2 от ЧБ телика у него есть куча обмоток, та что (11' 12' ) 6.3вольта 0.3А для питания модулятора. Дальше (9 10 и 9' 10') две обмотки 6.3 на 4.7А=12.6 для гу50. и для 6Ж9П, 6П15П одна из обмоток. Остается две обмотки 60 вольт на 0.5А, и две по 44вольта 0.38 А. Как их включить чтобы получить напряжения: - 140, +150, +300, +600, может у кого есть схемка, какие обмотки соединить и удвоить чтобы получились нужные напряжения!

_________________
Изображение


Вернуться наверх
 
Не в сети
 Заголовок сообщения: Re: Усилители и передатчики FM на лампах.
СообщениеДобавлено: Пн окт 01, 2012 22:02:48 
Первый раз сказал Мяу!

Зарегистрирован: Пн сен 24, 2012 15:22:17
Сообщений: 39
Рейтинг сообщения: 0
Вот схемка БП http://radiobooka.ru/peredatchik/418-ukv_radiostanciya.html по этому принципу можно собрать БП с трансформатора ТС-180-2?


Вложения:
ukv_radiostanciya_6.jpg [34.33 KiB]
Скачиваний: 1004

_________________
Изображение
Вернуться наверх
 
Не в сети
 Заголовок сообщения: Re: Усилители и передатчики FM на лампах.
СообщениеДобавлено: Чт апр 04, 2013 11:58:04 
Открыл глаза

Карма: 5
Рейтинг сообщений: 3
Зарегистрирован: Сб ноя 10, 2012 17:23:48
Сообщений: 55
Откуда: Серпухов
Рейтинг сообщения: 0
Помогите "придумать" усилитель.
У меня имеются две г-807, хотельсь бы узнать, пойдут они в укв или нет ?
А для раскачки, я, собираюсь тыкнуть что нибуть из этого списка:
6ж1п
6ж2п
6ж9п
6н3п
А вот что не знаю. :))
Помагите, пожалуста, советом, кто знает и может.

_________________
Прошу сильно не ругать. Всему учился сам и на кружках.


Вернуться наверх
 
Не в сети
 Заголовок сообщения: Re: Усилители и передатчики FM на лампах.
СообщениеДобавлено: Чт апр 04, 2013 12:26:25 
Друг Кота
Аватар пользователя

Карма: 72
Рейтинг сообщений: 1153
Зарегистрирован: Чт ноя 20, 2008 04:20:48
Сообщений: 8083
Откуда: КурскЪ
Рейтинг сообщения: 0
В справочнике указано в режиме генератора до 120мГц.Есть сомнение по поводу работы в качестве усилителя в диапазоне 88-108мГц.


Вот несколько схем.
Изображение
Рабочая частота 100 МГц
Кондёр 30пф
Диаметр каркаса D: 10 мм
Диаметр провода d: 1 мм
Длина намотки l: 2,234 мм
Число витков катушки: 3витка.
Изображение

_________________
Принимаю вас 595+40db на уровне шумов на кухонный приёмник,антенна наружка-магнитная катушка..работает "Акация",вот такая информация.Роман.73!!!
"50 КСВ 075", UA3112SWL
Изображение


Вернуться наверх
 
Не в сети
 Заголовок сообщения: Re: Усилители и передатчики FM на лампах.
СообщениеДобавлено: Чт апр 04, 2013 14:04:17 
Открыл глаза

Карма: 5
Рейтинг сообщений: 3
Зарегистрирован: Сб ноя 10, 2012 17:23:48
Сообщений: 55
Откуда: Серпухов
Рейтинг сообщения: 0
Цитата:
В справочнике указано в режиме генератора до 120мГц.Есть сомнение по поводу работы в качестве усилителя в диапазоне 88-108мГц.

Я, как ноаичёк, хотел бы узнать а какая тут разница?
Ну а если постаратся, из них (у меня их две) сколько можно выжать ватт, или это бесполезно?
Так-же у меня есть ГУ-50 и ГИ-15Б. Первая не пойдёт, а со второй можно только три ватта выжать.
Вся надежда на Г-807.

_________________
Прошу сильно не ругать. Всему учился сам и на кружках.


Вернуться наверх
 
Не в сети
 Заголовок сообщения: Re: Усилители и передатчики FM на лампах.
СообщениеДобавлено: Чт апр 04, 2013 14:59:39 
Друг Кота
Аватар пользователя

Карма: 72
Рейтинг сообщений: 1153
Зарегистрирован: Чт ноя 20, 2008 04:20:48
Сообщений: 8083
Откуда: КурскЪ
Рейтинг сообщения: 0
ГУ-50 по сравнению с Г-807 больше годиться.

_________________
Принимаю вас 595+40db на уровне шумов на кухонный приёмник,антенна наружка-магнитная катушка..работает "Акация",вот такая информация.Роман.73!!!
"50 КСВ 075", UA3112SWL
Изображение


Вернуться наверх
 
Не в сети
 Заголовок сообщения: Re: Усилители и передатчики FM на лампах.
СообщениеДобавлено: Пт апр 05, 2013 16:55:17 
Открыл глаза

Карма: 5
Рейтинг сообщений: 3
Зарегистрирован: Сб ноя 10, 2012 17:23:48
Сообщений: 55
Откуда: Серпухов
Рейтинг сообщения: 0
Если покапаться в интернете, то можно найти кулибинов, которые 6П3С в такие усилители втыкают, и говорят что работает.
Может быть, я, раскачаю свои Г-807. Попытка не пытка.
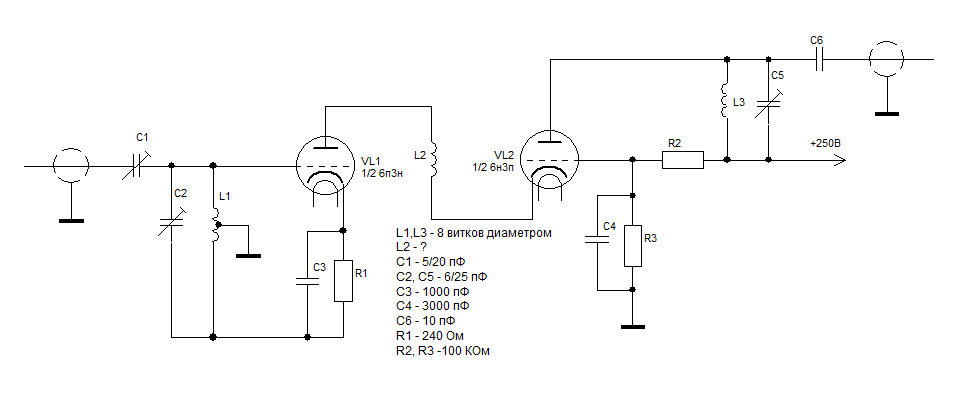
И вот я достал дедов справочник начинающего радиолюбителя за 1965 год и переоаботал схему под себя
в меру своих умственных способностей. Вот что получилось:
Вложение:
Раскачка.GIF [8.65 KiB]
Скачиваний: 1371

По книжке, коэффициент усиления 35-40 раз.
А вот дроссель L2 каким надо делать там не нащёл. Может кто нибуть меня просветит.

_________________
Прошу сильно не ругать. Всему учился сам и на кружках.


Вернуться наверх
 
Не в сети
 Заголовок сообщения: Re: Усилители и передатчики FM на лампах.
СообщениеДобавлено: Пт апр 05, 2013 17:26:45 
Модератор
Аватар пользователя

Карма: 158
Рейтинг сообщений: 1600
Зарегистрирован: Пт апр 28, 2006 15:26:07
Сообщений: 11940
Откуда: Россия.
Рейтинг сообщения: 0
Медали: 2
Мявтор 3-й степени (1) Лучший человек Форума 2017 (1)
Александр96 писал(а):
А вот дроссель L2 каким надо делать там не нащёл. Может кто нибуть меня просветит.
Это УВЧ для приемника и это не дроссель, а катушка П-контура.
Емкостями П-контура в данном случае являются выходная емкость первой лампы и входная емкость второй.
Само собой еще и монтажные емкости.
Читайте эту книжку.
http://www.radioscanner.ru/files/downlo ... v_ukv.djvu
Стр. 144
Там она по схеме L3

Изображение

Т.е. этот контур нужно настраивать на рабочую частоту, а индуктивность зависит от лампы и монтажа.
Настройка его довольно "тупая" и особой точности не требует.

Кстати в данной книжке есть так же и схемы передатчиков на 144 мгц, которые с небольшими изменениями LC элементов можно перестроить на частоту 100 мгц


Вложения:
1.JPG [22.51 KiB]
Скачиваний: 6730
Вернуться наверх
 
Не в сети
 Заголовок сообщения: Re: Усилители и передатчики FM на лампах.
СообщениеДобавлено: Пт апр 05, 2013 17:46:49 
Друг Кота
Аватар пользователя

Карма: 64
Рейтинг сообщений: 1102
Зарегистрирован: Ср ноя 17, 2010 23:10:55
Сообщений: 5837
Откуда: Ижевск LO66NU
Рейтинг сообщения: 0
Вообще-то это каскодник. В таком виде используется как входная ступень. Если есть желание, то можете посчитать. УМы по каскодным схемам обычно делают гибридами.

_________________
В начале жизнь мучает вопросами, в конце - ответами...


Вернуться наверх
 
Не в сети
 Заголовок сообщения: Re: Усилители и передатчики FM на лампах.
СообщениеДобавлено: Пт апр 05, 2013 20:39:02 
Открыл глаза

Карма: 5
Рейтинг сообщений: 3
Зарегистрирован: Сб ноя 10, 2012 17:23:48
Сообщений: 55
Откуда: Серпухов
Рейтинг сообщения: 0
Ну на анодном контуре я смогу выжать амплитуду вольт 10-15 для раскачки выходного каскада ?

_________________
Прошу сильно не ругать. Всему учился сам и на кружках.


Вернуться наверх
 
Не в сети
 Заголовок сообщения: Re: Усилители и передатчики FM на лампах.
СообщениеДобавлено: Сб апр 06, 2013 12:37:58 
Друг Кота
Аватар пользователя

Карма: 64
Рейтинг сообщений: 1102
Зарегистрирован: Ср ноя 17, 2010 23:10:55
Сообщений: 5837
Откуда: Ижевск LO66NU
Рейтинг сообщения: 0
Да, и даже гораздо больше, хватило бы мощности раскачки (для лампового УМ с общим катодом - хватит).
Каскодники в качестве предварительных применяют из-за малой проходной емкости, что позволяет избежать падения усиления на ВЧ не прибегая к нейтрализации.

_________________
В начале жизнь мучает вопросами, в конце - ответами...


Вернуться наверх
 
Не в сети
 Заголовок сообщения: Re: Усилители и передатчики FM на лампах.
СообщениеДобавлено: Вс апр 14, 2013 10:39:06 
Первый раз сказал Мяу!
Аватар пользователя

Зарегистрирован: Сб мар 30, 2013 02:09:41
Сообщений: 34
Откуда: Город Оружейников
Рейтинг сообщения: 0
Александр96,схема предварительного усила,предложенного вами конечно пойдет,но дальше...Из всех ламп,что у вас имеются наверное самая подходящая 6п15п,и альтернативы ей нет.Та же ГУ50 не будет работать на 100Мгц,хотя в паспорте и указано 120. Вообше ,ИМХО я бы не советовал применять такие как Г807,6п3с,результат хороший вы вряд ли получите но врагов -соседей наверняка наживете. Эти лампы не приспособлены для работы на укв,со всеми вытекающими как-то помехи телевидению и т.д. и т.п. Хорошо работала бы двухтактная схема на лампах.Это все очень увлекательно ,но нуждается в экспериментах и опытах.Не бросайте это дело.Ребята вам помогут.Если не делом,то советом.
Тоже неплохая подмога :music:

_________________
Ничто не умирает так быстро,так тихо и наверняка,как транзистор...


Вернуться наверх
 
Не в сети
 Заголовок сообщения: Re: Мелкие вопросы по радиотехнике
СообщениеДобавлено: Ср июл 31, 2013 17:52:38 
Потрогал лапой паяльник
Аватар пользователя

Карма: 8
Рейтинг сообщений: 3
Зарегистрирован: Сб авг 18, 2012 14:28:37
Сообщений: 308
Рейтинг сообщения: 0
Здравствуйте. Есть такой вопрос:

Будут ли лампы из чернобелых телеков (6п14п, 6п15п,6н2п и т.д. ) работать на частоте 100 МГц в качестве УМ ?


Сюда перенес.

aen


Вернуться наверх
 
Не в сети
 Заголовок сообщения: Re: Мелкие вопросы по радиотехнике
СообщениеДобавлено: Ср июл 31, 2013 17:55:11 
Модератор
Аватар пользователя

Карма: 158
Рейтинг сообщений: 1600
Зарегистрирован: Пт апр 28, 2006 15:26:07
Сообщений: 11940
Откуда: Россия.
Рейтинг сообщения: 2
Медали: 2
Мявтор 3-й степени (1) Лучший человек Форума 2017 (1)
6П15П нельзя сказать, что хорошо, но будет.
6П14П нужно пробовать, но думаю, что будет.
6Н2П нет.
Из "Н" лучше брать 6Н3П, 6Н6П, 6Н14П, 6Н15П, 6Н23П, 6Н24П
Вот хорошая книжка.
https://sunduk.radiokot.ru/loadfile/?load_id=1371535898
Вот стр. 58

Изображение
Изображение


Вложения:
1.JPG [79.56 KiB]
Скачиваний: 8456
2.JPG [58.51 KiB]
Скачиваний: 8434
Вернуться наверх
 
Показать сообщения за:  Сортировать по:  Вернуться наверх
Начать новую тему Ответить на тему  [ Сообщений: 151 ]    , , 3, , , ...  

Часовой пояс: UTC + 3 часа


Кто сейчас на форуме

Сейчас этот форум просматривают: нет зарегистрированных пользователей и гости: 30


Вы не можете начинать темы
Вы не можете отвечать на сообщения
Вы не можете редактировать свои сообщения
Вы не можете удалять свои сообщения
Вы не можете добавлять вложения

Найти:
Перейти:  


Powered by phpBB © 2000, 2002, 2005, 2007 phpBB Group
Русская поддержка phpBB
Extended by Karma MOD © 2007—2012 m157y
Extended by Topic Tags MOD © 2012 m157y