Например TDA7294

Форум РадиоКот • Просмотр темы - Усилители и передатчики FM на лампах.
Форум РадиоКот
Здесь можно немножко помяукать :)

Текущее время: Ср дек 31, 2025 17:13:21

Часовой пояс: UTC + 3 часа


ПРЯМО СЕЙЧАС:



Начать новую тему Ответить на тему  [ Сообщений: 151 ]     ... , , , 6, ,  
Автор Сообщение
Не в сети
 Заголовок сообщения: Re: Усилители и передатчики FM на лампах.
СообщениеДобавлено: Чт авг 08, 2013 23:14:46 
Потрогал лапой паяльник
Аватар пользователя

Карма: 8
Рейтинг сообщений: 3
Зарегистрирован: Сб авг 18, 2012 14:28:37
Сообщений: 308
Рейтинг сообщения: 0
Ох, катушки, позор мне, ведь сам миллион раз читал про это и благополучно забыл... :facepalm:


Вернуться наверх
 
Не в сети
 Заголовок сообщения: генератор несущей FM на одной 6Н23П лампе
СообщениеДобавлено: Вт авг 13, 2013 19:20:10 
Открыл глаза
Аватар пользователя

Зарегистрирован: Сб апр 21, 2012 12:46:49
Сообщений: 46
Откуда: Литва
Рейтинг сообщения: 0
именно эта 6Н23П лампа как новая у меня нашлась
граничная частота 200 так как раз на FM диапазон
неособо хитрую можно схему? :)


Вернуться наверх
 
Не в сети
 Заголовок сообщения: Re: генератор несущей FM на одной 6Н23П лампе
СообщениеДобавлено: Вт авг 13, 2013 19:37:15 
Друг Кота
Аватар пользователя

Карма: 72
Рейтинг сообщений: 1153
Зарегистрирован: Чт ноя 20, 2008 04:20:48
Сообщений: 8083
Откуда: КурскЪ
Рейтинг сообщения: 0
А схему генератора несущей ЧМ можно??
Да ещё на не существующей в природе диапазон FM.

СпойлерИзображение

http://radiostorage.net/?area=news/1772


Последний раз редактировалось aen Вт авг 13, 2013 20:05:39, всего редактировалось 1 раз.
Исправил. Нарушение Правил форума п. 2.6


Вернуться наверх
 
Не в сети
 Заголовок сообщения: Re: генератор несущей FM на одной 6Н23П лампе
СообщениеДобавлено: Вт авг 13, 2013 19:57:38 
Открыл глаза
Аватар пользователя

Зарегистрирован: Сб апр 21, 2012 12:46:49
Сообщений: 46
Откуда: Литва
Рейтинг сообщения: 0
RA3WSI писал(а):
А схему генератора несущей ЧМ можно??
Да ещё на не существующей в природе диапазон FM.

СпойлерИзображение
http://radiostorage.net/?area=news/1772


неплохо, надеюсь вмест 6Н3П подключена моя 6Н23П по параметрам неслишком будет отличатся
и еще о токе накала, как лампа на постоянный ток бы реагировала?



Сюда перенес.
А еще Вам нужно прочитать Правила форума.
viewtopic.php?f=19&t=6538
Нарушение Правил форума п. 2.7

И еще господа. :)
Картинки сжимайте или помещайте их в spоiler


aen


Вернуться наверх
 
Эиком - электронные компоненты и радиодетали
Не в сети
 Заголовок сообщения: Re: Fm радиопередатчик для свободного радиовещания.
СообщениеДобавлено: Сб дек 12, 2015 20:40:13 
Родился
Аватар пользователя

Зарегистрирован: Сб дек 12, 2015 20:10:24
Сообщений: 4
Откуда: RF
Рейтинг сообщения: 0
Собрал на ФМ 6н3п 6п15п (схема отсюда же) и ещё ГУ17 добавил. Одна проблема-при выстройке буфера и оконечника двигается частота.Как устранить ?


Вернуться наверх
 
Не в сети
 Заголовок сообщения: Re: Усилители и передатчики FM на лампах.
СообщениеДобавлено: Вс дек 13, 2015 00:22:33 
Держит паяльник хвостом
Аватар пользователя

Карма: 42
Рейтинг сообщений: 393
Зарегистрирован: Ср июн 27, 2007 17:09:12
Сообщений: 970
Рейтинг сообщения: 4
Без схемы и фото самой конструкции этот вопрос нужно задавать на здесь, а на форуме экстрасенсов.
Уверены, что там у вас самовозбуждения нет?
Так же укажите на сколько уходит частота.
Если на немного, то это неизбежное явление, если частота задающего генератора не стабилизирована и её нужно просто подкорректировать после окончательной настройки.


Вернуться наверх
 
Не в сети
 Заголовок сообщения: Re: Усилители и передатчики FM на лампах.
СообщениеДобавлено: Вс дек 13, 2015 06:10:10 
Родился
Аватар пользователя

Зарегистрирован: Сб дек 12, 2015 20:10:24
Сообщений: 4
Откуда: RF
Рейтинг сообщения: 0
Денис писал(а):
Без схемы и фото самой конструкции этот вопрос нужно задавать на здесь, а на форуме экстрасенсов.
Уверены, что там у вас самовозбуждения нет?

На 100% не уверен но 65-108 вроде аккуратно всё.При настройках возбуд не фигурирует.
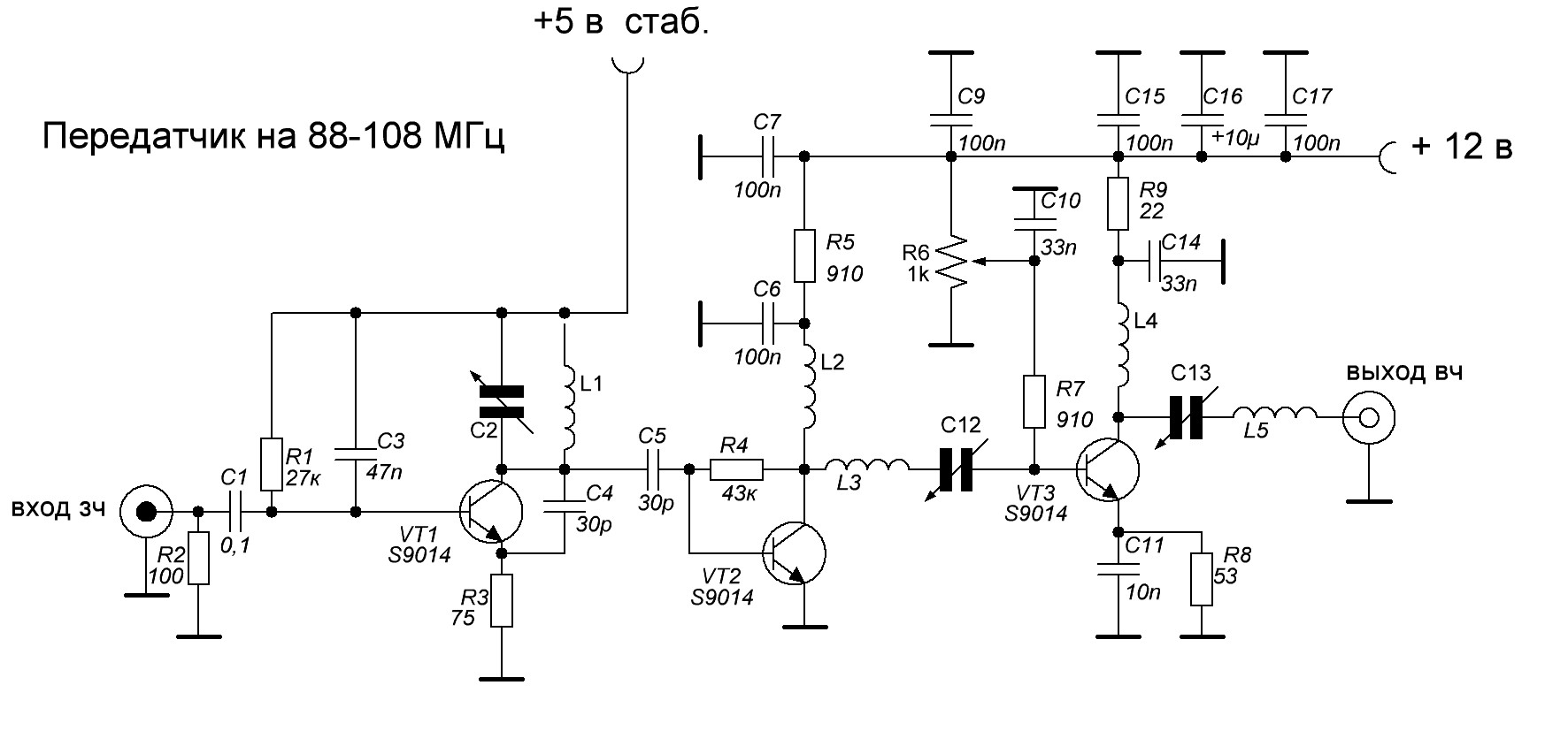
Схема такая.Первых два каскада с форума.Третий каскад сам придумал
Вложение:
фм передатчик 001.jpg [136 KiB]
Скачиваний: 1257




Вам нужно прочитать Правила форума.
viewtopic.php?f=19&t=6538
Нарушение Правил форума п. 2.7
aen


Вернуться наверх
 
Не в сети
 Заголовок сообщения: Re: Усилители и передатчики FM на лампах.
СообщениеДобавлено: Вс дек 13, 2015 14:04:42 
Друг Кота
Аватар пользователя

Карма: 72
Рейтинг сообщений: 1153
Зарегистрирован: Чт ноя 20, 2008 04:20:48
Сообщений: 8083
Откуда: КурскЪ
Рейтинг сообщения: 4
А вот пример построения лампового укв передатчика.А ты там п-контуров понавтыкал между каскадами. :)) На выходе УМ да, там П-контур нужен.
Это схема передатчика на 144мгц.
Изображение
И на всякий случай описание скину.Тебе ВЧ часть интересует.

Задающий генератор радиопередатчика собран на триодной части лампы Л1 по схеме емкостной трехточки. Частота колебаний генератора стабилизирована кварцем. Контур L1C1 С2 настроен на частоту 36 МГц, что соответствует пятой гармонике кварца. В анодной цепи генератора выделяется сигнал с частотой 72 МГц - второй гармоники задающего генератора. Выходной каскад выполнен на лампе Л2, работающей в режиме удвоения частоты, контур L3C9 настроен на рабочую частоту, связь передатчика с антенной автотрансформаторная, второй триод лампы Л1 используется в качестве модулятора. Напряжение звуковой частоты через регулятор подается на сетку триода и усиливается. Модуляция производится в цепи сетки выходного каскада. Этот способ модуляции не отличается высокой линейностью, но выбран из соображений простоты схемы. Необходимое напряжение на входе усилителя составляет 10-200 мВ. Катушка L1 намотана на каркасе диаметром 8 мм и содержит 10 витков провода ПЭЛ 0, 7 мм, катушка L2 имеет 6 витков провода ПЭЛ 0, 7 мм на таком же каркасе. Дроссель Др1 имеет 40 витков провода ПЭЛШО 0, 15 мм, намотан он на резисторе ВС - 0, 25 с удаленным проводящим слоем. Катушка L3 бескаркасная, состоит из двух витков посеребренного провода диаметром 1 мм, внутренний диаметр намотки 12 мм, длина 10 мм. Отвод сделан от 0,5 витка.

Или вот простой вариант
Изображение
и здесь почитать
viewtopic.php?f=28&t=64603

_________________
Принимаю вас 595+40db на уровне шумов на кухонный приёмник,антенна наружка-магнитная катушка..работает "Акация",вот такая информация.Роман.73!!!
"50 КСВ 075", UA3112SWL
Изображение


Вернуться наверх
 
Не в сети
 Заголовок сообщения: Усилитель мощности вч на 88-108 мГц на лампах
СообщениеДобавлено: Чт авг 11, 2016 10:55:41 
Открыл глаза

Зарегистрирован: Чт окт 10, 2013 17:40:32
Сообщений: 47
Рейтинг сообщения: 0
Доброго времени суток,помогите сделать ум хотя бы ватт 10 на лампах при входе в него 500 мватт,весь нет перерыл но не чего не нашел на фм,всё толь ка на кв


Вернуться наверх
 
Не в сети
 Заголовок сообщения: Re: Усилители и передатчики FM на лампах.
СообщениеДобавлено: Чт авг 11, 2016 11:50:55 
Друг Кота
Аватар пользователя

Карма: 72
Рейтинг сообщений: 1153
Зарегистрирован: Чт ноя 20, 2008 04:20:48
Сообщений: 8083
Откуда: КурскЪ
Рейтинг сообщения: 0
схема выше на 6П15П :)

_________________
Принимаю вас 595+40db на уровне шумов на кухонный приёмник,антенна наружка-магнитная катушка..работает "Акация",вот такая информация.Роман.73!!!
"50 КСВ 075", UA3112SWL
Изображение


Вернуться наверх
 
Не в сети
 Заголовок сообщения: Re: Усилители и передатчики FM на лампах.
СообщениеДобавлено: Пт авг 12, 2016 11:26:02 
Открыл глаза

Зарегистрирован: Чт окт 10, 2013 17:40:32
Сообщений: 47
Рейтинг сообщения: 0
Можно ли заменить 6н3п на 6н1п,или 6н23п,6н6п,6ж52п,6ж5п
и сможет ли эта схема раскачать схему выше ??


Вложения:
мой передатчик.JPG [136.54 KiB]
Скачиваний: 1020
Вернуться наверх
 
Не в сети
 Заголовок сообщения: Re: Усилители и передатчики FM на лампах.
СообщениеДобавлено: Пт авг 12, 2016 12:28:13 
Друг Кота

Карма: -1
Рейтинг сообщений: 86
Зарегистрирован: Вт мар 13, 2012 12:16:13
Сообщений: 8896
Откуда: .ru
Рейтинг сообщения: 0
jaz240 писал(а):
помогите сделать ум хотя бы ватт 10 на лампах при входе в него 500 мватт

6П15П ... насколько я помню до 5 Ватт (на НЧ). Для 10 Ватт (на ВЧ) нужно что-нить помощней... (или несколько 6П15П). :roll:

jaz240 писал(а):
сможет ли эта схема раскачать схему выше ??

Эта схема сама по себе способна раскачать 10 Ватт. (если хорошие транзисторы).
Вложение:
мой передатчик.JPG [136.54 KiB]
Скачиваний: 1947

Ей дополнительный усилитель не нужен))


Вернуться наверх
 
Не в сети
 Заголовок сообщения: Re: Усилители и передатчики FM на лампах.
СообщениеДобавлено: Пт авг 12, 2016 12:39:25 
Открыл глаза

Зарегистрирован: Чт окт 10, 2013 17:40:32
Сообщений: 47
Рейтинг сообщения: 0
я эту схему свою собрал, и на выходе около 0,1-0,25 вольт вч, и каким бокам она выжмет мне 10 ватт даже если заменить s9014 на кт606,904, их же нужно ещё и раскачать ,поэтому и спрашиваю
можно ли взять мою схему притулить туда ум на 6п3п,6п15п,с заменой ламп если можно на 6н23п,6н15п,и будет ли это чюда давить ватт 5,патом планирую ещё один каскад на кт909


Вернуться наверх
 
Не в сети
 Заголовок сообщения: Re: Усилители и передатчики FM на лампах.
СообщениеДобавлено: Пт авг 12, 2016 12:52:50 
Мудрый кот
Аватар пользователя

Карма: 35
Рейтинг сообщений: 279
Зарегистрирован: Сб июл 30, 2011 08:40:10
Сообщений: 1713
Откуда: Россия
Рейтинг сообщения: 3
jaz240 писал(а):
мой передатчик.JPG
... на выходе около 0,1-0,25 вольт вч
Десятки раз уже на форуме писали.
Транзисторы 9014 не подходят для данных частот. У них Fт всего лишь около 200 МГц
Fт должна быть хотя бы раз в 5 больше рабочей частоты, а лучше в 10, поэтому в вашей схеме нужны транзисторы хотя бы 9018 у которого Fт порядка 700 - 1000 МГц

Для справки.
У КТ315 Fт=250 МГц и то ставить их в передатчик работающий на частоте 100 МГц, это полный нонсенс.

Эту тему почитайте. Там все написано.
viewtopic.php?f=28&t=130189
Если лень читать всю тему, то почитайте хотя бы начиная со слов:

Передатчики малой мощности(жуки). Часть 6.
Многокаскадные жуки.



Вернуться наверх
 
Не в сети
 Заголовок сообщения: Re: Усилители и передатчики FM на лампах.
СообщениеДобавлено: Пт авг 12, 2016 15:15:14 
Открыл глаза

Зарегистрирован: Чт окт 10, 2013 17:40:32
Сообщений: 47
Рейтинг сообщения: 0
не подходят но работают я знаю что вместо s9014 надо ставить кт368 или s9018,но что было под рукой то и поставил в принципе работает


Вернуться наверх
 
Не в сети
 Заголовок сообщения: Re: Усилители и передатчики FM на лампах.
СообщениеДобавлено: Пт авг 12, 2016 15:22:01 
Мудрый кот
Аватар пользователя

Карма: 35
Рейтинг сообщений: 279
Зарегистрирован: Сб июл 30, 2011 08:40:10
Сообщений: 1713
Откуда: Россия
Рейтинг сообщения: 3
jaz240 писал(а):
в принципе работает
Ерунда какая то.
Сами же написали.
jaz240 писал(а):
на выходе около 0,1-0,25 вольт вч
И это Вы называете работает?
Сделайте как положено, потом уж будете лампы выбирать, что бы усиливать, а не занимайтесь ерундой.
Вы там измерьте на выходе VT1.
Там у вас на первом транзисторе ВЧ напряжение больше, чем после двух каскадов усиления на VT2 и VT3, т.е. вы не усиливаете, а ослабляете этими каскадами. :)

С транзисторами КТ368 или 9018 ваша схема на нагрузке 50 Ом должна выдавать не менее 4 вольта ВЧ, т.е. мощность порядка 0,15 - 0,2 вт
Можно и больше, но тогда VT3 начнет греться. Можно конечно на место VT3 поставить два транзистора 9018 иди КТ386 в параллель, но лучше поставить или КТ610 или BFR96.
Тогда можно выжать порядка 0,3 - 0,4 вт

Потом уж будете усилитель на лампах ставить.
А если нет СВЧ транзисторов, то тогда уж весь передатчик делайте на лампах.
Схемы в данной теме выкладывали.


Вернуться наверх
 
Не в сети
 Заголовок сообщения: Re: Усилители и передатчики FM на лампах.
СообщениеДобавлено: Пт авг 12, 2016 17:16:45 
Друг Кота
Аватар пользователя

Карма: 72
Рейтинг сообщений: 1153
Зарегистрирован: Чт ноя 20, 2008 04:20:48
Сообщений: 8083
Откуда: КурскЪ
Рейтинг сообщения: 0
СпойлерИзображение

Вместо S9014 надо транз повысокочастотней ставить,тот же S9018.

_________________
Принимаю вас 595+40db на уровне шумов на кухонный приёмник,антенна наружка-магнитная катушка..работает "Акация",вот такая информация.Роман.73!!!
"50 КСВ 075", UA3112SWL
Изображение


Вернуться наверх
 
Не в сети
 Заголовок сообщения: Re: Усилители и передатчики FM на лампах.
СообщениеДобавлено: Пт авг 12, 2016 20:55:28 
Открыл глаза

Зарегистрирован: Чт окт 10, 2013 17:40:32
Сообщений: 47
Рейтинг сообщения: 0
у меня сейчас стоят s9014 в генераторе и в ум кт315г 2шт. я попробую поменять на s9018 но у меня вопрос как зависит коэффициент усиления от частоты, что если я поставлю s9018 с граничной 1100 МГц; частотой вместо кт315 у которого 250 Мгц при том что генератор пашет на 88 мгц то у меня мощность вырастит объясните мне незнающему как так выходит???


Вернуться наверх
 
Не в сети
 Заголовок сообщения: Re: Усилители и передатчики FM на лампах.
СообщениеДобавлено: Пт авг 12, 2016 21:44:13 
Мудрый кот
Аватар пользователя

Карма: 35
Рейтинг сообщений: 279
Зарегистрирован: Сб июл 30, 2011 08:40:10
Сообщений: 1713
Откуда: Россия
Рейтинг сообщения: 0
jaz240 писал(а):
как зависит коэффициент усиления от частоты
Модуль усиления по току транзистора равен Fт делить на частоту передатчика.
Т.о. получаем, что усиление по току на частоте 108 МГц у транзистора 9018 равен всего лишь 10

│ß│= Fт/Fпер = 1100МГц/108 МГц = 10



Что не так уж и много. :)

Какие можно получить результаты с 9018 уже писал выше.
viewtopic.php?p=2831070#p2831070
Котёнок. писал(а):
С транзисторами КТ368 или 9018 ваша схема на нагрузке 50 Ом должна выдавать не менее 4 вольта ВЧ, т.е. мощность порядка 0,15 - 0,2 вт
Можно и больше, но тогда VT3 начнет греться. Можно конечно на место VT3 поставить два транзистора 9018 иди КТ386 в параллель, но лучше поставить или КТ610 или BFR96.
Тогда можно выжать порядка 0,3 - 0,4 вт


Вернуться наверх
 
Не в сети
 Заголовок сообщения: Re: Усилители и передатчики FM на лампах.
СообщениеДобавлено: Сб авг 13, 2016 10:55:40 
Открыл глаза

Зарегистрирован: Чт окт 10, 2013 17:40:32
Сообщений: 47
Рейтинг сообщения: 0
заменил транзисторы на C9018 я так понял что тоже самое что и S9018 мощность выросла где то на 40% но 4 вольт вч нету могу скинуть фото монтажа если надо


Вернуться наверх
 
Показать сообщения за:  Сортировать по:  Вернуться наверх
Начать новую тему Ответить на тему  [ Сообщений: 151 ]     ... , , , 6, ,  

Часовой пояс: UTC + 3 часа


Кто сейчас на форуме

Сейчас этот форум просматривают: нет зарегистрированных пользователей и гости: 29


Вы не можете начинать темы
Вы не можете отвечать на сообщения
Вы не можете редактировать свои сообщения
Вы не можете удалять свои сообщения
Вы не можете добавлять вложения

Найти:
Перейти:  


Powered by phpBB © 2000, 2002, 2005, 2007 phpBB Group
Русская поддержка phpBB
Extended by Karma MOD © 2007—2012 m157y
Extended by Topic Tags MOD © 2012 m157y