Например TDA7294

Форум РадиоКот • Просмотр темы - Не могу настройть передатчик на 27МГц. Радиоуправление.
Форум РадиоКот
Здесь можно немножко помяукать :)

Текущее время: Ср дек 31, 2025 03:13:27

Часовой пояс: UTC + 3 часа


ПРЯМО СЕЙЧАС:



Начать новую тему Ответить на тему  [ Сообщений: 177 ]     ... , , , 6, , ,  
Автор Сообщение
Не в сети
 Заголовок сообщения: Re: Не могу настройть передатчик на 27МГц. Радиоуправление.
СообщениеДобавлено: Вс янв 23, 2022 22:55:21 
Открыл глаза
Аватар пользователя

Зарегистрирован: Вс авг 01, 2021 15:38:05
Сообщений: 50
Откуда: Болгария, Плевен
Рейтинг сообщения: 0
Не спрашивали. Я не уверен, что это за чудо элемент. У меня такие резонаторы штук 3. Распилю один и посмотрим внутренное устройство.

Кстати попробовал согласовать импедансы по эту схему:
download/file.php?id=376338
Там катушки менял, кондерый. Не получилось. В самом лучшем случае каскады начали резонировать на 3МГц. Как и показываеть практика надо все прецизно сделать. Наверно надо подсчитать немножко...


Разпилил один кварц. Корпус довольно толстостенный за такого небольшово размера елемента. В самом конце нарукожопил это дело и кристал сломался. Но и так видно, что это кварцевый ФИЛЬТР, а не резонатор ИМХО. :facepalm: :))
https://img.radiokot.ru/files/145930/2qdnjijtt1.JPG

Сюда посмотрел статья про кварцевых фильтров и их внутренное устройство:
https://digteh.ru/Sxemoteh/filtr/quartz/


Вернуться наверх
 
Не в сети
 Заголовок сообщения: Re: Не могу настройть передатчик на 27МГц. Радиоуправление.
СообщениеДобавлено: Пн янв 24, 2022 08:01:43 
Друг Кота

Карма: 49
Рейтинг сообщений: 547
Зарегистрирован: Чт фев 20, 2014 18:57:55
Сообщений: 19492
Рейтинг сообщения: 0
Кстати попробовал согласовать импедансы по эту схему:
download/file.php?id=376338
Там катушки менял, кондерый. Не получилось. В самом лучшем случае каскады начали резонировать на 3МГц. Как и показываеть практика надо все прецизно сделать. Наверно надо подсчитать немножко...

Не надо там особой точности. Тут что то сильно не так (в плане 3 МГц), возможно методика измерения. Вместо следующего каскада резистор поставьте и поиграйтесь емкостями.

_________________
"Вся военная пропаганда, все крики, ложь и ненависть исходят от людей, которые на эту войну не пойдут !" / Джордж Оруэлл /
"Война - это,когда за интересы других,гибнут совершенно безвинные люди." / Уинстон Черчилль /


Вернуться наверх
 
Не в сети
 Заголовок сообщения: Re: Не могу настройть передатчик на 27МГц. Радиоуправление.
СообщениеДобавлено: Пн янв 24, 2022 13:49:51 
Друг Кота

Карма: -1
Рейтинг сообщений: 86
Зарегистрирован: Вт мар 13, 2012 12:16:13
Сообщений: 8893
Откуда: .ru
Рейтинг сообщения: 0
это кварцевый ФИЛЬТР, а не резонатор

да кто бы сомневался))
Morroc писал(а):
Тут что то сильно не так...

:))
Да тут всё не так ! ))
Вложение:
схема.jpg [44.46 KiB]
Скачиваний: 110


Добавлено after 3 minutes 26 seconds:
1.
Монтаж.
https://img.radiokot.ru/files/145930/2q850kr3od.jpg
Слишком длинные выводы у деталей...
Слишком большие радиаторы на транзисторах...
https://img.radiokot.ru/files/145930/2q850koq05.jpg
Радиаторы подключены на массу ? Не вижу...
https://img.radiokot.ru/files/145930/2q850r5jyx.jpg

Добавлено after 7 minutes 35 seconds:
2.
В усилителях ВЧ по питанию нужно ставить дроссели...
Вложение:
схема_1.jpg [43.01 KiB]
Скачиваний: 126


Добавлено after 4 minutes 22 seconds:
3.
рекомендую установить резисторы так
Вложение:
схема_2.jpg [44.55 KiB]
Скачиваний: 172

это повысит устойчивость усилителя (усилитель не будет возбуждаться).

Добавлено after 58 seconds:
надо всё делать точно по схеме
download/file.php?id=376338
тогда всё будет работать чётко.
:tea:

Добавлено after 43 minutes 21 second:
настройка.
1.
https://www.radiokot.ru/forum/download/ ... ?id=154508
2.
https://www.radiokot.ru/forum/download/ ... ?id=154510
3.
https://www.radiokot.ru/forum/download/ ... ?id=154512
4.
...
и т.д.
:tea:


Вернуться наверх
 
Не в сети
 Заголовок сообщения: Re: Не могу настройть передатчик на 27МГц. Радиоуправление.
СообщениеДобавлено: Пн янв 24, 2022 20:27:44 
Открыл глаза
Аватар пользователя

Зарегистрирован: Вс авг 01, 2021 15:38:05
Сообщений: 50
Откуда: Болгария, Плевен
Рейтинг сообщения: 0
Спасибо большое Роман. Продолжу налаживанию.

Добавлено after 3 hours 40 minutes 33 seconds:
Какое сопротивление резисторов надо ставить?
download/file.php?id=376511


Вернуться наверх
 
Эиком - электронные компоненты и радиодетали
Не в сети
 Заголовок сообщения: Re: Не могу настройть передатчик на 27МГц. Радиоуправление.
СообщениеДобавлено: Пн янв 24, 2022 20:31:44 
Поставщик валерьянки для Кота
Аватар пользователя

Карма: -14
Рейтинг сообщений: 103
Зарегистрирован: Вт янв 26, 2021 22:33:21
Сообщений: 2314
Рейтинг сообщения: 0
1 мегаОм ! ))

_________________
Не спрашивай по ком звонит колокол, он звонит по тебе !


Вернуться наверх
 
Не в сети
 Заголовок сообщения: Re: Не могу настройть передатчик на 27МГц. Радиоуправление.
СообщениеДобавлено: Пн янв 24, 2022 20:42:15 
Друг Кота

Карма: -1
Рейтинг сообщений: 86
Зарегистрирован: Вт мар 13, 2012 12:16:13
Сообщений: 8893
Откуда: .ru
Рейтинг сообщения: 0
чем больше мощность - тем меньше резистор...
примерно так
Вложение:
схема_3.jpg [48.42 KiB]
Скачиваний: 117


Вернуться наверх
 
Не в сети
 Заголовок сообщения: Re: Не могу настройть передатчик на 27МГц. Радиоуправление.
СообщениеДобавлено: Пн янв 24, 2022 20:47:06 
Открыл глаза
Аватар пользователя

Зарегистрирован: Вс авг 01, 2021 15:38:05
Сообщений: 50
Откуда: Болгария, Плевен
Рейтинг сообщения: 0
Радиатоы не были подключены к массу. Иногда трогаюсь у них схема возбуждалась на нештатную частоту и ток потребления менялся от 0.2 на 0.5А.
Вставлил другие радиаторы и подключил их к массе.
Задающий генератор переделал на кварцевый. Частота 27.19МГц. На тот раз мне удалось. Не успевал добиться успехом из за неподходящую катушку колебаттельного контура.
https://img.radiokot.ru/files/145930/2qelqmvsnr.JPG

Дроселя по питанию поставлю. Выводы попробую укорочить.

Потом поочередно начну наладку, блок за блоком. Модулютор отключу пока.

Про стойность резистора на базе понял, спасибо.

Где можно прочитать про эту схемку согласования? Как ю понимаю ето паралельны колебательны контур (токовы резонанс). Катушка подсоединена последовательно переходом Б-Е. За счет резонанса токов и получаеться согласование. Заранее спасибо.


Вернуться наверх
 
Не в сети
 Заголовок сообщения: Re: Не могу настройть передатчик на 27МГц. Радиоуправление.
СообщениеДобавлено: Пн янв 24, 2022 23:22:13 
Друг Кота
Аватар пользователя

Карма: 72
Рейтинг сообщений: 1153
Зарегистрирован: Чт ноя 20, 2008 04:20:48
Сообщений: 8083
Откуда: КурскЪ
Рейтинг сообщения: 0
Здесь можно почитать.
Транзисторные усилители мощности MB и ДМВ
Титов А.А.
https://booksee.org/book/562397

_________________
Принимаю вас 595+40db на уровне шумов на кухонный приёмник,антенна наружка-магнитная катушка..работает "Акация",вот такая информация.Роман.73!!!
"50 КСВ 075", UA3112SWL
Изображение


Вернуться наверх
 
Не в сети
 Заголовок сообщения: Re: Не могу настройть передатчик на 27МГц. Радиоуправление.
СообщениеДобавлено: Пн янв 24, 2022 23:33:44 
Друг Кота

Карма: -1
Рейтинг сообщений: 86
Зарегистрирован: Вт мар 13, 2012 12:16:13
Сообщений: 8893
Откуда: .ru
Рейтинг сообщения: 0
ну можно и так...
Вложение:
схема.jpg [46.67 KiB]
Скачиваний: 111

осталось всё согласовать...
:tea:
про согласование можно почитать в справочнике про усилители...
Вложение:
Screenshot_1.jpg [107.37 KiB]
Скачиваний: 99

но там много формул... это скучно и не интересно...
:sleep:


Вернуться наверх
 
Не в сети
 Заголовок сообщения: Re: Не могу настройть передатчик на 27МГц. Радиоуправление.
СообщениеДобавлено: Вт янв 25, 2022 00:16:47 
Открыл глаза
Аватар пользователя

Зарегистрирован: Вс авг 01, 2021 15:38:05
Сообщений: 50
Откуда: Болгария, Плевен
Рейтинг сообщения: 0
Продолжаю борьбу с передатчиком. Понадобилось переделать плату. Пользуюсь сверлам и фрезерам из стоматологического кабинета :))
https://img.radiokot.ru/files/145930/2qeqcbeaps.jpg
https://img.radiokot.ru/files/145930/2qeqcbkv0x.jpg
https://img.radiokot.ru/files/145930/2qeqcbkdg9.jpg

Добавлено after 48 seconds:
Здесь можно почитать.
Транзисторные усилители мощности MB и ДМВ
Титов А.А.
https://booksee.org/book/562397



:beer:

Добавлено after 2 minutes 49 seconds:
про согласование можно почитать в справочнике про усилители...
Вложение:
Screenshot_1.jpg

но там много формул... это скучно и не интересно...
:sleep:


Формул не боюсь, эсть Mathlab в распоряжение. Но иногда интересно решать задания емперическим путем.

Добавлено after 1 minute 8 seconds:
ну можно и так...
Вложение:
схема.jpg


:beer:
Подключил конденсатор 47п, не дало увеличение амплитуд. Подключил КПЕ - с увеличение емкости амплитуду падает. Пока оставлю как и есть. Надо освежить мой познания про генераторов Хартлей, Колпитц, Пирс... Тогда все станеть понятно.

Добавлено after 30 minutes 55 seconds:
Кому интересно, моя конструкция сейчас выглядить так:
https://img.radiokot.ru/files/145930/2qeka7qcsd.jpg

Пока подключу только генератор и предусилитель на 2т6541. Подключу товар на 50 Ом через кондер и попытаюсь согласовать работу генератора и предусилителя.

Добавлено after 6 minutes 36 seconds:
https://img.radiokot.ru/files/145930/2qekj1v2ki.JPG

Значить, подключил только генератор и предусилитель на 2т6541. Сначало между генератором и предусилителем подключал только кондер на 220п. Результат: 1.8Vpp на нагрузку 50 Ом, после предусилителя.

Потом начал согласовать с помощю LC цепочку, L=6 вит, C=300pF. Кондер на коллекторе 2n2222 пробовал 50нФ - в целом плохо сказалось на работу, амплитуду упала. Вернул 220пФ на коллекторе 2n2222.
В крайном итоге как не крути мне не удалось повысить амплитуду в товаре. Менял катушки с различном числе витков и диаметра провода, с феритом, без феритом. Сжимал, разжимал катушки - ничего. В самым лучшем случаем амплитуда на товаре и согласующая цеп = 0.6Vpp.
Вот катушки:
https://img.radiokot.ru/files/145930/2qeruadbof.jpg


Вернуться наверх
 
Не в сети
 Заголовок сообщения: Re: Не могу настройть передатчик на 27МГц. Радиоуправление.
СообщениеДобавлено: Вт янв 25, 2022 06:58:35 
Собутыльник Кота

Карма: 14
Рейтинг сообщений: 472
Зарегистрирован: Вс фев 02, 2020 09:12:37
Сообщений: 2804
Рейтинг сообщения: 0
я смотрю у вас отсутствует всякое уважение к частоте 28 МГц (и при этом отсутствует страх, что может убить).... :) , т.е. вы не представляете какие номиналы LC дают резонанс и подключаете к контуру, что вам захочется.....А реальность такая, что для катушки 1 мкГн ёмкость контура порядка 30-36 пФ, а не 100 пФ (тем более ни 250, ни 300 пФ)....Поэтому не надо вашу выдуманную схему "настраивать" !!!!!!!!!! Это бесполезное занятие...
Найдите схему, разработанную кем-то, а не вами....и ставьте элементы и номиналы из этой чужой схемы...


Вернуться наверх
 
Не в сети
 Заголовок сообщения: Re: Не могу настройть передатчик на 27МГц. Радиоуправление.
СообщениеДобавлено: Вт янв 25, 2022 12:18:58 
Друг Кота

Карма: -1
Рейтинг сообщений: 86
Зарегистрирован: Вт мар 13, 2012 12:16:13
Сообщений: 8893
Откуда: .ru
Рейтинг сообщения: 0
Вы правы.)) У нас отсутствует всякое уважение у 28 мгц... Это детская частота для детских игрушек))
Взрослые частоты начинаются от 144 мгу и выше...)) Там требования уже совсем другие...
:tea:

Добавлено after 3 minutes 2 seconds:
Менял катушки с различном диаметра провода

Диаметр - не критично.
Менял катушки с феритом, без феритом.

Не принципиально.
Сжимал, разжимал катушки

Это для точной настройки.
:tea:

Добавлено after 2 minutes 55 seconds:
Вложение:
монтаж.jpg [67.74 KiB]
Скачиваний: 100

пойдёт))
:tea:
Вложение:
схема.jpg [46.8 KiB]
Скачиваний: 101

не пойдёт.
:roll:


Вернуться наверх
 
Не в сети
 Заголовок сообщения: Re: Не могу настройть передатчик на 27МГц. Радиоуправление.
СообщениеДобавлено: Вт янв 25, 2022 12:21:26 
Друг Кота

Карма: 49
Рейтинг сообщений: 547
Зарегистрирован: Чт фев 20, 2014 18:57:55
Сообщений: 19492
Рейтинг сообщения: 0
чего на выходе 50 ом через 30 пф ? это от балды, да ? )

_________________
"Вся военная пропаганда, все крики, ложь и ненависть исходят от людей, которые на эту войну не пойдут !" / Джордж Оруэлл /
"Война - это,когда за интересы других,гибнут совершенно безвинные люди." / Уинстон Черчилль /


Вернуться наверх
 
Не в сети
 Заголовок сообщения: Re: Не могу настройть передатчик на 27МГц. Радиоуправление.
СообщениеДобавлено: Вт янв 25, 2022 12:23:12 
Друг Кота

Карма: -1
Рейтинг сообщений: 86
Зарегистрирован: Вт мар 13, 2012 12:16:13
Сообщений: 8893
Откуда: .ru
Рейтинг сообщения: 0
Пока что тут всё от балды))
:))

1.
для частоты 27 мгц оптимально конденсатор 30 пФ и катушка 8...10 витков.
Вложение:
схема_1.jpg [45.97 KiB]
Скачиваний: 106


Вернуться наверх
 
Не в сети
 Заголовок сообщения: Re: Не могу настройть передатчик на 27МГц. Радиоуправление.
СообщениеДобавлено: Вт янв 25, 2022 12:37:02 
Друг Кота

Карма: 49
Рейтинг сообщений: 547
Зарегистрирован: Чт фев 20, 2014 18:57:55
Сообщений: 19492
Рейтинг сообщения: 0
Да вроде генератор у него генерит - уже хорошо.

_________________
"Вся военная пропаганда, все крики, ложь и ненависть исходят от людей, которые на эту войну не пойдут !" / Джордж Оруэлл /
"Война - это,когда за интересы других,гибнут совершенно безвинные люди." / Уинстон Черчилль /


Вернуться наверх
 
Не в сети
 Заголовок сообщения: Re: Не могу настройть передатчик на 27МГц. Радиоуправление.
СообщениеДобавлено: Вт янв 25, 2022 12:41:44 
Друг Кота

Карма: -1
Рейтинг сообщений: 86
Зарегистрирован: Вт мар 13, 2012 12:16:13
Сообщений: 8893
Откуда: .ru
Рейтинг сообщения: 0
Ну да)) У некоторых даже генератора ещё нет))
:))

2.
Зачем включать два контура последовательно ?
Вложение:
схема_2.jpg [50.91 KiB]
Скачиваний: 93

Это как-то не логично )) :dont_know:
Более логично оставить один контур... Например так:
Вложение:
схема_3.jpg [47.24 KiB]
Скачиваний: 126

:roll:
Ну или ставить дроссель и согласовать с помощью Г-контура...
Вложение:
схема_4.jpg [45.59 KiB]
Скачиваний: 103


хотя по мне так вот эта схема проще и лучше))
Вложение:
схема_3.jpg [47.24 KiB]
Скачиваний: 126

:tea:
На выходе должны получить ~0,05...0,1 Ватт мощности
Вложение:
схема_5.jpg [47.82 KiB]
Скачиваний: 108

для буфера ~0,05...0,1 Ватт мощности это нормально))
:tea:


Вернуться наверх
 
Не в сети
 Заголовок сообщения: Re: Не могу настройть передатчик на 27МГц. Радиоуправление.
СообщениеДобавлено: Вт янв 25, 2022 12:58:23 
Открыл глаза
Аватар пользователя

Зарегистрирован: Вс авг 01, 2021 15:38:05
Сообщений: 50
Откуда: Болгария, Плевен
Рейтинг сообщения: 0
я смотрю у вас отсутствует всякое уважение к частоте 28 МГц (и при этом отсутствует страх, что может убить).... :) , т.е. вы не представляете какие номиналы LC дают резонанс и подключаете к контуру, что вам захочется.....А реальность такая, что для катушки 1 мкГн ёмкость контура порядка 30-36 пФ, а не 100 пФ (тем более ни 250, ни 300 пФ)....Поэтому не надо вашу выдуманную схему "настраивать" !!!!!!!!!! Это бесполезное занятие...
Найдите схему, разработанную кем-то, а не вами....и ставьте элементы и номиналы из этой чужой схемы...


Вполне согласен :)) Сново перепутал все. В основном работаю ночью и сам удивляюсь какие ошибки делаю.

Все начнуло с ту схему, не я разрабатывал.
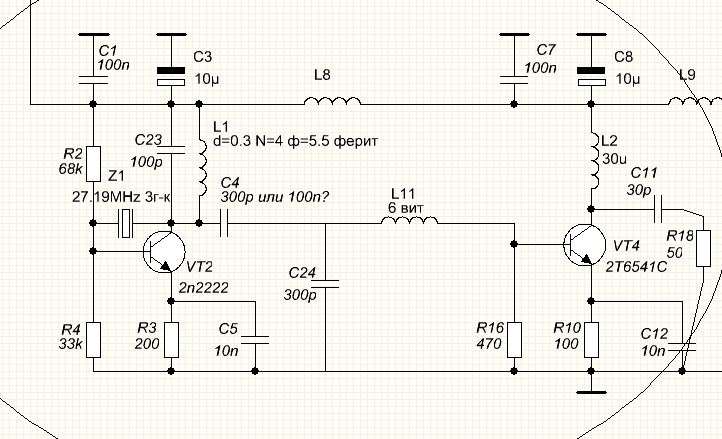
https://img.radiokot.ru/files/145930/2phoa42kui.jpg
Просто хотел повторить что-то рабочее. В итоге оказалось, что схему я не смог заставить выдавать мощть.


Последний раз редактировалось Мотокоторист Вт янв 25, 2022 13:23:19, всего редактировалось 1 раз.

Вернуться наверх
 
Не в сети
 Заголовок сообщения: Re: Не могу настройть передатчик на 27МГц. Радиоуправление.
СообщениеДобавлено: Вт янв 25, 2022 13:01:53 
Друг Кота

Карма: 49
Рейтинг сообщений: 547
Зарегистрирован: Чт фев 20, 2014 18:57:55
Сообщений: 19492
Рейтинг сообщения: 0
Зачем включать два контура последовательно ?

типа функционально разные - в коллекторе для обеспечения возбуда на 3й гармонике, а дальше Г для согласования, так наверное. да лишь бы работало, не китайцы же мы чтобы на катушке экономить )

_________________
"Вся военная пропаганда, все крики, ложь и ненависть исходят от людей, которые на эту войну не пойдут !" / Джордж Оруэлл /
"Война - это,когда за интересы других,гибнут совершенно безвинные люди." / Уинстон Черчилль /


Вернуться наверх
 
Не в сети
 Заголовок сообщения: Re: Не могу настройть передатчик на 27МГц. Радиоуправление.
СообщениеДобавлено: Вт янв 25, 2022 13:17:55 
Открыл глаза
Аватар пользователя

Зарегистрирован: Вс авг 01, 2021 15:38:05
Сообщений: 50
Откуда: Болгария, Плевен
Рейтинг сообщения: 0
чего на выходе 50 ом через 30 пф ? это от балды, да ? )


Научил новое выражение. От балды — это значит что-то сделать или сказать без достаточной информации или оснований, без раздумий, не подумав. Пример: Он от балды делает свою работу, абы как.

На тот раз не от балды, а от спешки. Там 50нФ подключал. А схему не скоректировал.

На то же схему C4 обозначен 300п или 100н не от балды, а потомучто один раз показали мне схему с 300п, на другой раз схему с 100н.

Добавлено after 7 minutes 33 seconds:
Ну да)) У некоторых даже генератора ещё нет))
:))

2.
Зачем включать два контура последовательно ?
Вложение:
схема_2.jpg

Это как-то не логично )) :dont_know:
Более логично оставить один контур... Например так:
Вложение:
схема_3.jpg

:roll:
Ну или ставить дроссель и согласовать с помощью Г-контура...
Вложение:
схема_4.jpg


хотя по мне так вот эта схема проще и лучше))
Вложение:
схема_3.jpg

:tea:
На выходе должны получить ~0,05...0,1 Ватт мощности
Вложение:
схема_5.jpg

для буфера ~0,05...0,1 Ватт мощности это нормально))
:tea:



Сново спасибо Роман. Все понял. Правильно построю генератор. Один контур и один разделительны конденсатор. Ошибочно сделал схему из книг Днищенко.
Неправильно понял куда надо согласовать.

Добавлено after 5 minutes 40 seconds:
Ребята, не обиждайтесь и не разяряйтесь. Может быть у вас слишком высоки ожидания. Всем спасибо за помочь. Не откажусь, сделаю все. Много ошибок наделал, но все так и чучусь.


Вернуться наверх
 
Не в сети
 Заголовок сообщения: Re: Не могу настройть передатчик на 27МГц. Радиоуправление.
СообщениеДобавлено: Вт янв 25, 2022 13:36:59 
Друг Кота
Аватар пользователя

Карма: 26
Рейтинг сообщений: 823
Зарегистрирован: Сб янв 28, 2006 22:47:24
Сообщений: 5757
Рейтинг сообщения: 0
Сделайте отвод от катушки колебательного контура в цепи коллектора транзистора в кварцевом генераторе. Этого будет вполне достаточно , поскольку передатчик на одну фиксированную частоту. Не нужны тут Г-образные или П-образные цепи, необходимые при согласовании в широком частотном диапазоне.

_________________
Астролябия-сама меряет, было бы что мерять!!!


Вернуться наверх
 
Показать сообщения за:  Сортировать по:  Вернуться наверх
Начать новую тему Ответить на тему  [ Сообщений: 177 ]     ... , , , 6, , ,  

Часовой пояс: UTC + 3 часа


Кто сейчас на форуме

Сейчас этот форум просматривают: нет зарегистрированных пользователей и гости: 32


Вы не можете начинать темы
Вы не можете отвечать на сообщения
Вы не можете редактировать свои сообщения
Вы не можете удалять свои сообщения
Вы не можете добавлять вложения

Найти:
Перейти:  


Powered by phpBB © 2000, 2002, 2005, 2007 phpBB Group
Русская поддержка phpBB
Extended by Karma MOD © 2007—2012 m157y
Extended by Topic Tags MOD © 2012 m157y