Например TDA7294

Форум РадиоКот • Просмотр темы - Мощный Догчейзер (отпугиватель собак)
Форум РадиоКот
Здесь можно немножко помяукать :)

Текущее время: Пт дек 12, 2025 21:17:31

Часовой пояс: UTC + 3 часа


ПРЯМО СЕЙЧАС:



Начать новую тему Ответить на тему  [ Сообщений: 1634 ]     ... , , , 76, , , ...  
Автор Сообщение
Не в сети
 Заголовок сообщения: Re: Мощный Догчейзер (отпугиватель собак)
СообщениеДобавлено: Вс июн 16, 2024 22:12:30 
Прорезались зубы

Карма: 5
Рейтинг сообщений: 10
Зарегистрирован: Вс окт 19, 2014 14:15:57
Сообщений: 219
Рейтинг сообщения: 0
В соседней теме https://www.radiokot.ru/forum/viewtopic ... 4#p2522224 давно была вот эта схема: https://img.radiokot.ru/files/102096/me ... qqk471.jpg
Правильно ли я понимаю, что при подключении излучателя он генерит на своем резонансе? То есть ее можно использовать для подбора излучателей по частоте? Смущает фраза "последовательно с излучателями включаем конденсатор 2200пф, который сдвигает частоту в сторону резонанса". Так все-таки, мы управляем конденсатором частотой излучения, или он свистит строго на своей частоте?

И там же:
придётся использовать 4-6 сфазированных стандартных излучателей.
.

То есть подбор не только по частоте (по приведенной выше схеме), но и синфазных. Что логично. А как определять фазировку? Исходя из моего опыта, маркировка точкой на корпусе весьма условна. При некоторых компоновках излучателей (их у меня уже десятка полтора) суммарное звуковое давление не только не увеличивается, но в лучшем случае не меняется (или снижается). Есть ли способ определить фазу излучения, отличный от метода тыка со свечой?


Вернуться наверх
 
Не в сети
 Заголовок сообщения: Re: Мощный Догчейзер (отпугиватель собак)
СообщениеДобавлено: Пн июн 17, 2024 20:20:44 
Друг Кота
Аватар пользователя

Карма: 174
Рейтинг сообщений: 1910
Зарегистрирован: Пт дек 12, 2014 09:36:15
Сообщений: 23203
Откуда: Минск
Рейтинг сообщения: 0
Медали: 2
Получил миской по аватаре (1) Мявтор 3-й степени (1)
SergAG писал(а):
Правильно ли я понимаю, что при подключении излучателя он генерит на своем резонансе?


Верно, параметры дросселя и конденсаторов имеют некоторое влияние на частоту электрического резонанса. Но вам нужно иметь излучатели приблизительно с одинаковой частотой резонанса, верно? С некоторыми излучателями других типов схема не работала, не вникал, в чём была причина. А вообще это схема из Китайского догчейзера и взята на сайте VRTP.

С фазировкой... Я брад один излучатель и к нему подключал второй и если давление увеличивалось, значит фазировка правильная.

Потом добавлял третий и т.д.


Вернуться наверх
 
Не в сети
 Заголовок сообщения: Re: Мощный Догчейзер (отпугиватель собак)
СообщениеДобавлено: Вт июн 18, 2024 14:40:37 
Встал на лапы
Аватар пользователя

Зарегистрирован: Пн апр 20, 2020 16:50:24
Сообщений: 131
Рейтинг сообщения: 0
"FAKIR"Верно, параметры дросселя и конденсаторов имеют некоторое влияние на частоту электрического резонанса.

Меня интересует механический резонанс. Верно ли, что именно при механическом резонансе получается максимальное акустическое давление???

_________________
ОБЛАКО собачье https://cloud.mail.ru/public/ykc3/NKchwWAr9


Вернуться наверх
 
Не в сети
 Заголовок сообщения: Re: Мощный Догчейзер (отпугиватель собак)
СообщениеДобавлено: Вт июн 18, 2024 14:42:54 
Друг Кота
Аватар пользователя

Карма: 174
Рейтинг сообщений: 1910
Зарегистрирован: Пт дек 12, 2014 09:36:15
Сообщений: 23203
Откуда: Минск
Рейтинг сообщения: 0
Медали: 2
Получил миской по аватаре (1) Мявтор 3-й степени (1)
Tiparaz писал(а):
Верно ли, что при механическом резонансе получается максимальное акустическое давление???


Я не углублялся в теорию, а шумомером находил частоту, при которой отдача максимальна. Напряжение питания нужно уменьшать при настройке, ибо можно сжечь излучатели...

Ведь это наша цель? :dont_know:


Вернуться наверх
 
Эиком - электронные компоненты и радиодетали
Не в сети
 Заголовок сообщения: Re: Мощный Догчейзер (отпугиватель собак)
СообщениеДобавлено: Чт июл 11, 2024 23:56:11 
Прорезались зубы

Карма: 5
Рейтинг сообщений: 10
Зарегистрирован: Вс окт 19, 2014 14:15:57
Сообщений: 219
Рейтинг сообщения: 0
Нестабильная частота на выходе 1211еу1. Причем первое включение свистел на сотнях кГц, выключил, проверил номиналы. Включил - диапазон правильный, но частота нестабильная. Включил третий раз - вообще кажет 10 с чем-то кГц, плывет в разные стороны. Плату мыл, нагрузки нет, питание стабильное. У кого-нибудь была такая лажа?


Вернуться наверх
 
Не в сети
 Заголовок сообщения: Re: Мощный Догчейзер (отпугиватель собак)
СообщениеДобавлено: Пт июл 12, 2024 20:02:11 
Встал на лапы
Аватар пользователя

Зарегистрирован: Пн апр 20, 2020 16:50:24
Сообщений: 131
Рейтинг сообщения: 0
Нестабильная частота на выходе 1211еу1. Причем первое включение свистел на сотнях кГц, выключил, проверил номиналы. Включил - диапазон правильный, но частота нестабильная. Включил третий раз - вообще кажет 10 с чем-то кГц, плывет в разные стороны. Плату мыл, нагрузки нет, питание стабильное. У кого-нибудь была такая лажа?


А саму микросхему менял?

_________________
ОБЛАКО собачье https://cloud.mail.ru/public/ykc3/NKchwWAr9


Вернуться наверх
 
Не в сети
 Заголовок сообщения: Re: Мощный Догчейзер (отпугиватель собак)
СообщениеДобавлено: Пт июл 12, 2024 21:04:07 
Прорезались зубы

Карма: 5
Рейтинг сообщений: 10
Зарегистрирован: Вс окт 19, 2014 14:15:57
Сообщений: 219
Рейтинг сообщения: 0
Нет, руки не дошли. Да и инструмента на даче нет для замены. Надеюсь, что косяк в чем-то другом.
Кстати, буду для настройки пробовать не мифический шумомер и свечку, а УЗ микрофон
Изображение
На старой плате потестил - показывает амплитуду хорошо.


Вернуться наверх
 
Не в сети
 Заголовок сообщения: Re: Мощный Догчейзер (отпугиватель собак)
СообщениеДобавлено: Сб июл 13, 2024 08:38:13 
Встал на лапы
Аватар пользователя

Зарегистрирован: Пн апр 20, 2020 16:50:24
Сообщений: 131
Рейтинг сообщения: 0
Изображение
Почти родственник SPU0410LR5H-QB / Knowles
Но чаще пользуюсь первым на фото

_________________
ОБЛАКО собачье https://cloud.mail.ru/public/ykc3/NKchwWAr9


Вернуться наверх
 
Не в сети
 Заголовок сообщения: Re: Мощный Догчейзер (отпугиватель собак)
СообщениеДобавлено: Сб июл 13, 2024 08:57:40 
Прорезались зубы

Карма: 5
Рейтинг сообщений: 10
Зарегистрирован: Вс окт 19, 2014 14:15:57
Сообщений: 219
Рейтинг сообщения: 0
Хм... вывести на стрелочник удобно. А что за головка, как подключали?


Вернуться наверх
 
Не в сети
 Заголовок сообщения: Re: Мощный Догчейзер (отпугиватель собак)
СообщениеДобавлено: Сб июл 13, 2024 14:37:04 
Встал на лапы
Аватар пользователя

Зарегистрирован: Пн апр 20, 2020 16:50:24
Сообщений: 131
Рейтинг сообщения: 0
Изображение
Для электретного микрофона.
Примерно так же подружил SPU0410LR5H-QB / Knowles (согласно даташита) со стрелочником из старинного .магнитофона

_________________
ОБЛАКО собачье https://cloud.mail.ru/public/ykc3/NKchwWAr9


Вернуться наверх
 
Не в сети
 Заголовок сообщения: Re: Мощный Догчейзер (отпугиватель собак)
СообщениеДобавлено: Пн июл 15, 2024 12:12:23 
Друг Кота
Аватар пользователя

Карма: 174
Рейтинг сообщений: 1910
Зарегистрирован: Пт дек 12, 2014 09:36:15
Сообщений: 23203
Откуда: Минск
Рейтинг сообщения: 0
Медали: 2
Получил миской по аватаре (1) Мявтор 3-й степени (1)
Нужно отсечь звуковые частоты, поэтому переходной конденсатор уменьшить до номинала 4700 пф или даже 3300.

https://radiokot.ru/circuit/digital/security/43/ Как пример... :dont_know:


Вернуться наверх
 
Не в сети
 Заголовок сообщения: Re: Мощный Догчейзер (отпугиватель собак)
СообщениеДобавлено: Пн июл 15, 2024 19:38:33 
Встал на лапы
Аватар пользователя

Зарегистрирован: Пн апр 20, 2020 16:50:24
Сообщений: 131
Рейтинг сообщения: 0
Более трёх лет пользования показало, что нет такой необходимости (усложнять схему). Децибелы от УЗ излучателей на небольшом расстоянии всегда превалируют над бытовым шумом (об этом можно у собак спросить). При работе реактивного двигателя или какой либо сирене... не испытывал.

_________________
ОБЛАКО собачье https://cloud.mail.ru/public/ykc3/NKchwWAr9


Вернуться наверх
 
Не в сети
 Заголовок сообщения: Re: Мощный Догчейзер (отпугиватель собак)
СообщениеДобавлено: Ср июл 31, 2024 12:04:13 
Друг Кота
Аватар пользователя

Карма: 174
Рейтинг сообщений: 1910
Зарегистрирован: Пт дек 12, 2014 09:36:15
Сообщений: 23203
Откуда: Минск
Рейтинг сообщения: 0
Медали: 2
Получил миской по аватаре (1) Мявтор 3-й степени (1)
Tiparaz писал(а):
нет такой необходимости (усложнять схему).


viewtopic.php?p=4601937#p4601937

В вашей же схеме уменьшить номиналы переходных конденсаторов - это усложнение схемы? :dont_know:


Вернуться наверх
 
Не в сети
 Заголовок сообщения: Re: Мощный Догчейзер (отпугиватель собак)
СообщениеДобавлено: Ср июл 31, 2024 15:55:24 
Встал на лапы
Аватар пользователя

Зарегистрирован: Пн апр 20, 2020 16:50:24
Сообщений: 131
Рейтинг сообщения: -4
Tiparaz писал(а):
нет такой необходимости (усложнять схему).


viewtopic.php?p=4601937#p4601937

В вашей же схеме уменьшить номиналы переходных конденсаторов - это усложнение схемы? :dont_know:


Лично Вам я разрешаю уменьшить номиналы ёмкостей.

_________________
ОБЛАКО собачье https://cloud.mail.ru/public/ykc3/NKchwWAr9


Вернуться наверх
 
Не в сети
 Заголовок сообщения: Re: Мощный Догчейзер (отпугиватель собак)
СообщениеДобавлено: Ср авг 28, 2024 20:30:09 
Прорезались зубы

Карма: 5
Рейтинг сообщений: 10
Зарегистрирован: Вс окт 19, 2014 14:15:57
Сообщений: 219
Рейтинг сообщения: 0
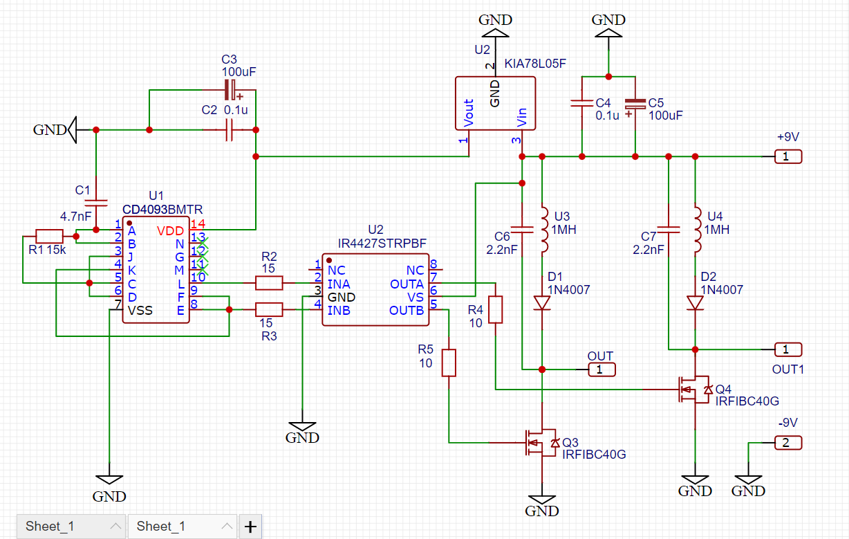
Заменил 122ЕУ1, все завелось. Итак, схема и номиналы исходная, как нарисовал Emil1, здесь download/file.php?id=407047, только в качестве генератора 122 микруха и транзисторы 640. Активное сопротивление дросселей 25-26 Ом. При питании 9в имеем такую картинку:
Изображение
На плате стоит делитель 1:10, так что цифры с картинки надо умножать на 10. Много, особенно пик-пик.
FAKIR, можете прокомментировать форму сигнала?

Вторая часть, с которой у уже столкнулся - подбор пары. Ни один дополнительный излучатель, подобранный по частоте, ни при какой фазировке не дает объективного увеличения звукового давления. Или не меняется, или уменьшается процентов на 10 (пропорционально уменьшению VRMS). Если у кого-то есть способ объективного контроля при подборе, который можно воспроизвести, поделитесь плз.


Вернуться наверх
 
Не в сети
 Заголовок сообщения: Re: Мощный Догчейзер (отпугиватель собак)
СообщениеДобавлено: Пт авг 30, 2024 11:57:03 
Друг Кота
Аватар пользователя

Карма: 174
Рейтинг сообщений: 1910
Зарегистрирован: Пт дек 12, 2014 09:36:15
Сообщений: 23203
Откуда: Минск
Рейтинг сообщения: 0
Медали: 2
Получил миской по аватаре (1) Мявтор 3-й степени (1)
Почему так не внимательны к используемым деталям?

Диод 1N4007 низкочастотный и никак не подходит к этой схеме. Нужен UF4007/

Хорошо работают и диоды 1n4148.

(раньше не мог ответить...).


Вернуться наверх
 
Не в сети
 Заголовок сообщения: Re: Мощный Догчейзер (отпугиватель собак)
СообщениеДобавлено: Сб авг 31, 2024 11:20:15 
Друг Кота
Аватар пользователя

Карма: 174
Рейтинг сообщений: 1910
Зарегистрирован: Пт дек 12, 2014 09:36:15
Сообщений: 23203
Откуда: Минск
Рейтинг сообщения: 0
Медали: 2
Получил миской по аватаре (1) Мявтор 3-й степени (1)
SergAG писал(а):
Заменил 122ЕУ1, все завелось. Итак, схема и номиналы исходная, как нарисовал Emil1,


Я не вижу причины для усложнения исходной схемы. https://radiokot.ru/circuit/digital/security/44/ Данное схемное решение оптимально и проверено многократно.

И ещё раз, диоды должны быть быстрые.


Вернуться наверх
 
Не в сети
 Заголовок сообщения: Re: Мощный Догчейзер (отпугиватель собак)
СообщениеДобавлено: Пн сен 02, 2024 20:00:10 
Прорезались зубы

Карма: 5
Рейтинг сообщений: 10
Зарегистрирован: Вс окт 19, 2014 14:15:57
Сообщений: 219
Рейтинг сообщения: 0
FAKIR писал(а):
Нужен UF4007

Воистину!
Получил Vrms 20 вольт при 5 вольтах питания и пик-пик порядка 50. Тут все слава Богу.
А вот с подбором пары, и тем более "пачки" излучателей по-прежнему непонятки. Да, можно определить ситуацию подключения пищалок в противофазе: микрофон показывает резкое снижение. Но не могу сказать, что есть увеличение при синфазном подключении. Ну может самую малость. А разве не должно быть в два раза?


Вернуться наверх
 
Не в сети
 Заголовок сообщения: Re: Мощный Догчейзер (отпугиватель собак)
СообщениеДобавлено: Пн сен 02, 2024 20:11:16 
Друг Кота
Аватар пользователя

Карма: 174
Рейтинг сообщений: 1910
Зарегистрирован: Пт дек 12, 2014 09:36:15
Сообщений: 23203
Откуда: Минск
Рейтинг сообщения: 0
Медали: 2
Получил миской по аватаре (1) Мявтор 3-й степени (1)
SergAG писал(а):
Получил Vrms 20 вольт при 5 вольтах питания


Используют догчейзер на короткий промежуток времени, поэтому Vrms можно довести до - 25В.

Добавлено after 39 seconds:
SergAG писал(а):
А разве не должно быть в два раза?


Нет, всего лишь на 3дб.

3 дБ – это удвоение мощности (интенсивности) звука или увеличение звукового давления в 1,41 раза и то при идеальной фазировке.


Вернуться наверх
 
Не в сети
 Заголовок сообщения: Re: Мощный Догчейзер (отпугиватель собак)
СообщениеДобавлено: Пн сен 02, 2024 23:59:29 
Прорезались зубы

Карма: 5
Рейтинг сообщений: 10
Зарегистрирован: Вс окт 19, 2014 14:15:57
Сообщений: 219
Рейтинг сообщения: 0
FAKIR писал(а):
SergAG писал(а):
А разве не должно быть в два раза?
Нет, всего лишь на 3дб.

Так это одно и то же.
FAKIR писал(а):
при идеальной фазировке

Излучатели подключены параллельно, фазировка по определению идеальная.
FAKIR писал(а):
или увеличение звукового давления в 1,41 раза

Поясните, пожалуйста, по какой причине я не вижу микрофоном это увеличение звукового давления? АЧХ микрофона не влияет, поскольку частота излучения не меняется.
Напряжение питания при подключении второго излучателя не меняется, изменения тока не видно (как было 0,05А, так и осталось). Микрофон расположен на расстоянии порядка метра от излучателей, т.е. диаграмма излучения усредняется.
FAKIR писал(а):
Используют догчейзер на короткий промежуток времени, поэтому Vrms можно довести до - 25В.

У меня есть тепловизор. Является ли перегрев излучателей или других элементов критичным при настройке/использованию? Я могу и больший Vrms получить. Что нужно при этом мониторить?

Добавлено after 54 minutes 3 seconds:
Допер. Фазировка зависит и от подключения выводов, и от положения плоскостей излучателей. Двигал второй относительно первого вперед-назад и получал четкие максимумы-минимумы на микрофоне. То есть при настройке и подборе нужен кондуктор, который фиксирует нужное положение излучателей.


Вернуться наверх
 
Показать сообщения за:  Сортировать по:  Вернуться наверх
Начать новую тему Ответить на тему  [ Сообщений: 1634 ]     ... , , , 76, , , ...  

Часовой пояс: UTC + 3 часа


Кто сейчас на форуме

Сейчас этот форум просматривают: нет зарегистрированных пользователей и гости: 41


Вы не можете начинать темы
Вы не можете отвечать на сообщения
Вы не можете редактировать свои сообщения
Вы не можете удалять свои сообщения
Вы не можете добавлять вложения

Найти:
Перейти:  


Powered by phpBB © 2000, 2002, 2005, 2007 phpBB Group
Русская поддержка phpBB
Extended by Karma MOD © 2007—2012 m157y
Extended by Topic Tags MOD © 2012 m157y