Например TDA7294

Форум РадиоКот • Просмотр темы - Подскажите низковольтный диод с маленькой ёмкостью
Форум РадиоКот
Здесь можно немножко помяукать :)

Текущее время: Вс дек 14, 2025 02:56:04

Часовой пояс: UTC + 3 часа


ПРЯМО СЕЙЧАС:



Начать новую тему Ответить на тему  [ Сообщений: 8 ] 
Автор Сообщение
Не в сети
 Заголовок сообщения: Подскажите низковольтный диод с маленькой ёмкостью
СообщениеДобавлено: Вс ноя 23, 2025 20:58:14 
Открыл глаза

Зарегистрирован: Вт окт 21, 2025 14:16:40
Сообщений: 40
Рейтинг сообщения: 0
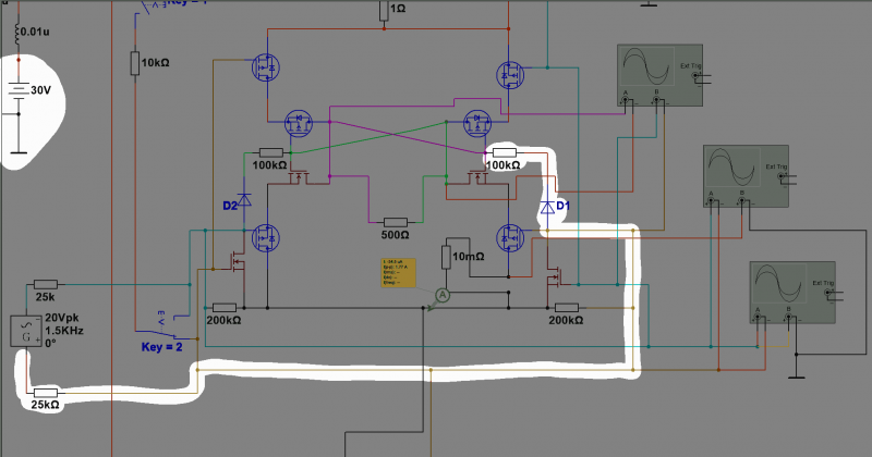
Я плохо ориентируюсь в библиотеке Multisim 14, а с поиском на маркетплэйсах того, что что я наваял в мультисиме возникают ещё большие проблемы.
Подскажите диоды для представленной схемы, который будет в мультисиме, который потом можно будет купить, желательно в выводном исполнении.
Из того что я вижу примерно - до 60В, на ток до 10 мА, что-нибудь быстрое (хотя-бы с минимальной ёмкостью).

Нужен вот для такого примененения.
Изображение


Вернуться наверх
 
Не в сети
 Заголовок сообщения: Re: Подскажите низковольтный диод с маленькой ёмкостью
СообщениеДобавлено: Вс ноя 23, 2025 21:20:36 
Друг Кота
Аватар пользователя

Карма: 107
Рейтинг сообщений: 3304
Зарегистрирован: Сб фев 11, 2017 15:59:13
Сообщений: 14791
Откуда: 57 RUS
Рейтинг сообщения: 0
желательно в выводном исполнении.
Из того что я вижу примерно - до 60В, на ток до 10 мА, что-нибудь быстрое (хотя-бы с минимальной ёмкостью).



КД413А, КД512, КД514, КД520.

_________________
НАРОДОВЛАСТИЕ а не дерьмократия!!!
Суверенным и независимым может считаться только то государство, против которого англосаксонские разносчики кланово-олигархической дерьмократии и еврогейских "ценностей" со своими пособниками ввели санкции!


Последний раз редактировалось gsmart Вс ноя 23, 2025 21:22:54, всего редактировалось 1 раз.

Вернуться наверх
 
Не в сети
 Заголовок сообщения: Re: Подскажите низковольтный диод с маленькой ёмкостью
СообщениеДобавлено: Вс ноя 23, 2025 21:22:47 
Открыл глаза

Зарегистрирован: Вт окт 21, 2025 14:16:40
Сообщений: 40
Рейтинг сообщения: 0
А в мультисиме они как называются? И где такие потом покупать?


Вернуться наверх
 
Не в сети
 Заголовок сообщения: Re: Подскажите низковольтный диод с маленькой ёмкостью
СообщениеДобавлено: Вс ноя 23, 2025 21:24:07 
Друг Кота
Аватар пользователя

Карма: 107
Рейтинг сообщений: 3304
Зарегистрирован: Сб фев 11, 2017 15:59:13
Сообщений: 14791
Откуда: 57 RUS
Рейтинг сообщения: 0
А в мультисиме они как называются

Что такое мультисим?

_________________
НАРОДОВЛАСТИЕ а не дерьмократия!!!
Суверенным и независимым может считаться только то государство, против которого англосаксонские разносчики кланово-олигархической дерьмократии и еврогейских "ценностей" со своими пособниками ввели санкции!


Вернуться наверх
 
Эиком - электронные компоненты и радиодетали
Не в сети
 Заголовок сообщения: Re: Подскажите низковольтный диод с маленькой ёмкостью
СообщениеДобавлено: Вс ноя 23, 2025 21:28:03 
Открыл глаза

Зарегистрирован: Вт окт 21, 2025 14:16:40
Сообщений: 40
Рейтинг сообщения: 0
Программа NI Multisim.

Здесь на русском: https://multisim.su/
Здесь видео: https://youtu.be/1sa_oMOoOrY


Вернуться наверх
 
Не в сети
 Заголовок сообщения: Re: Подскажите низковольтный диод с маленькой ёмкостью
СообщениеДобавлено: Вс ноя 23, 2025 21:32:31 
Электрический кот

Карма: 5
Рейтинг сообщений: 157
Зарегистрирован: Пн май 01, 2017 20:01:45
Сообщений: 1018
Рейтинг сообщения: 0
Выбор простой, для этого существует только один диод = 1n4148. У него масса производных, в разном испольнении и корпусе (1-2, sod80, sot23, sod123/323/523/723 и т.д.), но все это одно и то-же. Лучше него не делают и можно ставить только его (до 130В до 0.5А имп.). Все аналогичные диоды имеют ~ одинаковые ТТХ.


Вернуться наверх
 
Не в сети
 Заголовок сообщения: Re: Подскажите низковольтный диод с маленькой ёмкостью
СообщениеДобавлено: Вс ноя 23, 2025 21:34:33 
Друг Кота
Аватар пользователя

Карма: 107
Рейтинг сообщений: 3304
Зарегистрирован: Сб фев 11, 2017 15:59:13
Сообщений: 14791
Откуда: 57 RUS
Рейтинг сообщения: 0
Программа

Я схемы рисую и рассчитываю на листике, параметры радиодеталей смотрю в бумажных справочниках, такими программами не пользуюсь, это не ко мне.

_________________
НАРОДОВЛАСТИЕ а не дерьмократия!!!
Суверенным и независимым может считаться только то государство, против которого англосаксонские разносчики кланово-олигархической дерьмократии и еврогейских "ценностей" со своими пособниками ввели санкции!


Вернуться наверх
 
Не в сети
 Заголовок сообщения: Re: Подскажите низковольтный диод с маленькой ёмкостью
СообщениеДобавлено: Вс ноя 23, 2025 21:49:30 
Открыл глаза

Зарегистрирован: Вт окт 21, 2025 14:16:40
Сообщений: 40
Рейтинг сообщения: 0
Выбор простой, для этого существует только один диод = 1n4148...


Спасибо.
В мультисиме нашёл 1N4149 - похож на аналог: 2 пФ, 4 нс, 100 В. По крайней мере то, что нужно.


Вернуться наверх
 
Показать сообщения за:  Сортировать по:  Вернуться наверх
Начать новую тему Ответить на тему  [ Сообщений: 8 ] 

Часовой пояс: UTC + 3 часа


Кто сейчас на форуме

Сейчас этот форум просматривают: нет зарегистрированных пользователей и гости: 31


Вы не можете начинать темы
Вы не можете отвечать на сообщения
Вы не можете редактировать свои сообщения
Вы не можете удалять свои сообщения
Вы не можете добавлять вложения

Найти:
Перейти:  


Powered by phpBB © 2000, 2002, 2005, 2007 phpBB Group
Русская поддержка phpBB
Extended by Karma MOD © 2007—2012 m157y
Extended by Topic Tags MOD © 2012 m157y