Например TDA7294

Форум РадиоКот • Просмотр темы - Качественная информация про планки ФМ на ВЭФ
Форум РадиоКот
Здесь можно немножко помяукать :)

Текущее время: Ср дек 24, 2025 22:29:04

Часовой пояс: UTC + 3 часа


ПРЯМО СЕЙЧАС:



Начать новую тему Ответить на тему  [ Сообщений: 303 ]  1, , , , ...  
Автор Сообщение
Не в сети
 Заголовок сообщения: Качественная информация про планки ФМ на ВЭФ
СообщениеДобавлено: Вс окт 23, 2016 08:22:17 
Это не хвост, это антенна
Аватар пользователя

Карма: 17
Рейтинг сообщений: 536
Зарегистрирован: Вс ноя 30, 2014 14:37:01
Сообщений: 1444
Рейтинг сообщения: 0
Перерыв массу информации по этому вопросу и выбросив кучу мусорных и откровенно непрофессиональных схемочек, пришел к выводу, что единственно рабочими и качественно вещающими, причем проверенными экспертами, являются следующие схемы


Вложения:
вэф фм 2.png [171.56 KiB]
Скачиваний: 9847
вэф фм 1.png [197.36 KiB]
Скачиваний: 9008


Последний раз редактировалось Талгат7174 Вс окт 23, 2016 08:29:08, всего редактировалось 1 раз.
Вернуться наверх
 
Не в сети
 Заголовок сообщения: Re: Качественная информации и планка ФМ на ВЭФ
СообщениеДобавлено: Вс окт 23, 2016 08:24:54 
Друг Кота
Аватар пользователя

Карма: 49
Рейтинг сообщений: 392
Зарегистрирован: Вс июл 12, 2009 19:15:29
Сообщений: 7014
Откуда: Ижевск
Рейтинг сообщения: 0
Как читать сии рисунки?

_________________
Docendo discimus


Вернуться наверх
 
Не в сети
 Заголовок сообщения: Re: Качественная информация про планки ФМ на ВЭФ
СообщениеДобавлено: Вс окт 23, 2016 08:30:26 
Это не хвост, это антенна
Аватар пользователя

Карма: 17
Рейтинг сообщений: 536
Зарегистрирован: Вс ноя 30, 2014 14:37:01
Сообщений: 1444
Рейтинг сообщения: 0
Перезалил, может сейчас получше. Плюс отправляю в Облако стр. 18 https://cloud.mail.ru/public/DuMY/6B3KdsnT2

Завтра добавлю планочку, изобретенную на заводе ВЭФ в свое время и рекомендованную тоже в журнале "Радио".

Пользуясь моментом, в этом журнале на стр. 30(32) обнаружил совершенно новый вид "вытравливания" плат.....


Вернуться наверх
 
Не в сети
 Заголовок сообщения: Re: Качественная информация про планки ФМ на ВЭФ
СообщениеДобавлено: Пн окт 24, 2016 12:52:15 
Это не хвост, это антенна
Аватар пользователя

Карма: 17
Рейтинг сообщений: 536
Зарегистрирован: Вс ноя 30, 2014 14:37:01
Сообщений: 1444
Рейтинг сообщения: 0
Разработка фирмы ВEF (исправил) https://cloud.mail.ru/public/AKBi/7to1Lqkqm на стр. 26


Последний раз редактировалось Талгат7174 Пн окт 24, 2016 14:01:48, всего редактировалось 3 раз(а).

Вернуться наверх
 
Эиком - электронные компоненты и радиодетали
Не в сети
 Заголовок сообщения: Re: Качественная информация про планки ФМ на ВЭФ
СообщениеДобавлено: Пн окт 24, 2016 13:03:01 
Друг Кота
Аватар пользователя

Карма: 49
Рейтинг сообщений: 392
Зарегистрирован: Вс июл 12, 2009 19:15:29
Сообщений: 7014
Откуда: Ижевск
Рейтинг сообщения: 0
Талгат7174 писал(а):
Разработка завода ВЭФ

А я прочитал, что фирмы BEF. И не разработка, а выпуск набора радиодеталей.

_________________
Docendo discimus


Вернуться наверх
 
Не в сети
 Заголовок сообщения: Re: Качественная информация про планки ФМ на ВЭФ
СообщениеДобавлено: Пн окт 24, 2016 13:23:41 
Это не хвост, это антенна
Аватар пользователя

Карма: 17
Рейтинг сообщений: 536
Зарегистрирован: Вс ноя 30, 2014 14:37:01
Сообщений: 1444
Рейтинг сообщения: 0
Согласен. Важно то, что они выпустили набор только после опробования "в натуре".


Вернуться наверх
 
Не в сети
 Заголовок сообщения: Re: Качественная информация про планки ФМ на ВЭФ
СообщениеДобавлено: Пн окт 24, 2016 13:27:56 
Друг Кота
Аватар пользователя

Карма: 49
Рейтинг сообщений: 392
Зарегистрирован: Вс июл 12, 2009 19:15:29
Сообщений: 7014
Откуда: Ижевск
Рейтинг сообщения: 0
Ни слова не увидел про опробывание. Фирма только предлагала набор деталей, не более.

_________________
Docendo discimus


Вернуться наверх
 
Не в сети
 Заголовок сообщения: Re: Качественная информация про планки ФМ на ВЭФ
СообщениеДобавлено: Пн окт 24, 2016 13:30:15 
Это не хвост, это антенна
Аватар пользователя

Карма: 17
Рейтинг сообщений: 536
Зарегистрирован: Вс ноя 30, 2014 14:37:01
Сообщений: 1444
Рейтинг сообщения: 0
Так изготовьте ))). Мне сложно проверять истину, которую мне поведал товарищ там работавший с 90-х годов и давший ссылку. Я уже опробовал, работает..... Правда есть лучше варианты.

Кстати, нашел отличный (по качеству изображения) вариант даташита КХА058. Публикую в моем облаке из за хорошего качества https://cloud.mail.ru/public/EpAU/ohZHsv2E1 стр. 61


Последний раз редактировалось Талгат7174 Пн окт 24, 2016 13:45:04, всего редактировалось 1 раз.

Вернуться наверх
 
Не в сети
 Заголовок сообщения: Re: Качественная информация про планки ФМ на ВЭФ
СообщениеДобавлено: Пн окт 24, 2016 13:35:37 
Друг Кота
Аватар пользователя

Карма: 49
Рейтинг сообщений: 392
Зарегистрирован: Вс июл 12, 2009 19:15:29
Сообщений: 7014
Откуда: Ижевск
Рейтинг сообщения: -3
Оно мне ни к чему.
Ваш посыл:
Талгат7174 писал(а):
Перерыв массу информации...пришел к выводу, что единственно рабочими и качественно вещающими, причем проверенными экспертами, являются следующие схемы

А другие схемы, видимо, разрабатывались просто так, от нечего делать.

Добавлено after 56 seconds:
Талгат7174 писал(а):
есть лучше варианты.

Насколько лучшие?

_________________
Docendo discimus


Вернуться наверх
 
Не в сети
 Заголовок сообщения: Re: Качественная информация про планки ФМ на ВЭФ
СообщениеДобавлено: Пн окт 24, 2016 13:47:04 
Это не хвост, это антенна
Аватар пользователя

Карма: 17
Рейтинг сообщений: 536
Зарегистрирован: Вс ноя 30, 2014 14:37:01
Сообщений: 1444
Рейтинг сообщения: 0
Знаете что, товарищ критик, не мешайте работать и создавать базу данных для радиолюбителей ))). Что-то от Вас еще ни одной полезной информации не нашел на просторах.... Конкретно про начинающих на КХА058. Для меня в данной области авторитетом является aen,который также пишет в одном из постов для начинающих осваивать приемники на этой микросхеме: "Я бы сначала здесь посмотрел, а то в схемах в интернете слишком много разночтений.http://www.diagram.com.ua/list/spr-294.shtml aen"


Вернуться наверх
 
Не в сети
 Заголовок сообщения: Re: Качественная информация про планки ФМ на ВЭФ
СообщениеДобавлено: Пн окт 24, 2016 14:09:44 
Друг Кота
Аватар пользователя

Карма: 49
Рейтинг сообщений: 392
Зарегистрирован: Вс июл 12, 2009 19:15:29
Сообщений: 7014
Откуда: Ижевск
Рейтинг сообщения: 0
Знаю. Я и не раздаю полезную информацию. Только критикую. В данном случае критике подвергается то, что вы невнимательно прочли статью и рано сделали вывод о том, что перерыли
Цитата:
массу информации
. Опять же, каким боком планки ФМ касаются схем?

_________________
Docendo discimus


Вернуться наверх
 
Не в сети
 Заголовок сообщения: Re: Качественная информация про планки ФМ на ВЭФ
СообщениеДобавлено: Пн окт 24, 2016 15:07:10 
Это не хвост, это антенна
Аватар пользователя

Карма: 17
Рейтинг сообщений: 536
Зарегистрирован: Вс ноя 30, 2014 14:37:01
Сообщений: 1444
Рейтинг сообщения: 0
Для желающих проверить "кривость и правильность" схем приемников ФМ на КХА058 ссылка на небольшую базу данных https://cloud.mail.ru/public/GcC3/jVDFXQNBB

Пример, где один из товарищей откорректировал одну из "кривых" схемок (как и советовал аен по даташиту), собрал ее и все заработало http://lightswitch.narod.ru/KXA058.html У меня тоже все прекрасно по этой схеме работало.

Более опытные радиолюбители уже давно практикуют планку, собранную по схеме Шостацкого (не на КХ058)к ВЭФ http://rt20.mybb2.ru/viewtopic.php?f=3&t=96921 Даже фото по этой ссылке можно подробно рассмотреть.


Вернуться наверх
 
Не в сети
 Заголовок сообщения: Re: Качественная информация про планки ФМ на ВЭФ
СообщениеДобавлено: Пт янв 06, 2017 19:38:40 
Это не хвост, это антенна
Аватар пользователя

Карма: 17
Рейтинг сообщений: 536
Зарегистрирован: Вс ноя 30, 2014 14:37:01
Сообщений: 1444
Рейтинг сообщения: 0
На практике собрал экспериментальный вариант УКВ планки на ВЭФ 201 по схеме Шостацкого. Второй день тестирую, ну просто замечательно на ВЭфе себя ведет эта микросхема ТЕА5710. И главное - не нужно городить доп верньеров, поставил планку на барабанный диапазон и забыл))). . Станции меняются поворотом того же штатного КПЕ. Вещает ну просто очень достойно. Пожалуй добавлю такую диапазонную планочку на все мои разновидности ВЭФов.


Вернуться наверх
 
Не в сети
 Заголовок сообщения: Re: Качественная информация про планки ФМ на ВЭФ
СообщениеДобавлено: Пт янв 06, 2017 21:03:01 
Мудрый кот

Карма: 21
Рейтинг сообщений: 93
Зарегистрирован: Пт май 29, 2009 10:58:47
Сообщений: 1842
Откуда: Саратов
Рейтинг сообщения: 0
Эммм.. давайте апсудим? Не? Не мой зема реинкарнировался?


Вернуться наверх
 
Не в сети
 Заголовок сообщения: Re: Качественная информация про планки ФМ на ВЭФ
СообщениеДобавлено: Пт янв 06, 2017 23:40:36 
Это не хвост, это антенна
Аватар пользователя

Карма: 17
Рейтинг сообщений: 536
Зарегистрирован: Вс ноя 30, 2014 14:37:01
Сообщений: 1444
Рейтинг сообщения: 0
Саму схему, пожалуй, обсуждать нечего. Она рабочая, если все номиналы выдержать. У меня с первого раза все получилось. Значит и у других получится. Вещь полезная: платку готовую можно вставить в барабан любого ВЭФа, не имеющего ФМ. А вот что можно обсудить так это то, что нужна ли при этом упоминаемая переделка с добавлением дополнительного n-p-n транзистора по схеме Каманина С. ? На его статью ссылается Шостацкий. Я вначале с коллектора этого доп транзистора подсоединял цепочку диодов для получения 3-х вольт на питание микросхемы. Приемник работает хорошо. Затем убрал этот доп транзистор с прилагаемым к нему резистором в 2 килоома (см. Каманина С.) и восстановил "разорванную" мной по его совету дорожку к клемме №6 платы. Приемник работает также хорошо и без этого доп транзистора. Спрашивается, зачем это писали в статье? У ТЕА5710 как я прочитал имеется свой стабилизатор, работающий даже при снижении питания до 2-х вольт.

Саму планку, собранную "на коленке" для экспериментов, привожу на фото.


Вложения:
Каманин С поправки.png [127.62 KiB]
Скачиваний: 3721
Каманин С.png [227.25 KiB]
Скачиваний: 2731
Планка.jpg [42.35 KiB]
Скачиваний: 3649


Последний раз редактировалось Талгат7174 Сб янв 07, 2017 10:17:47, всего редактировалось 1 раз.
Вернуться наверх
 
Не в сети
 Заголовок сообщения: Re: Качественная информация про планки ФМ на ВЭФ
СообщениеДобавлено: Сб янв 07, 2017 07:09:35 
Мудрый кот

Карма: 21
Рейтинг сообщений: 93
Зарегистрирован: Пт май 29, 2009 10:58:47
Сообщений: 1842
Откуда: Саратов
Рейтинг сообщения: 0
Не, я думаю что обсуждатьпланку ВЕФа мы не будем. Давай лучше апсудим планку фм для Серенады


Вернуться наверх
 
Не в сети
 Заголовок сообщения: Re: Качественная информация про планки ФМ на ВЭФ
СообщениеДобавлено: Сб янв 07, 2017 09:08:19 
Это не хвост, это антенна
Аватар пользователя

Карма: 17
Рейтинг сообщений: 536
Зарегистрирован: Вс ноя 30, 2014 14:37:01
Сообщений: 1444
Рейтинг сообщения: 0
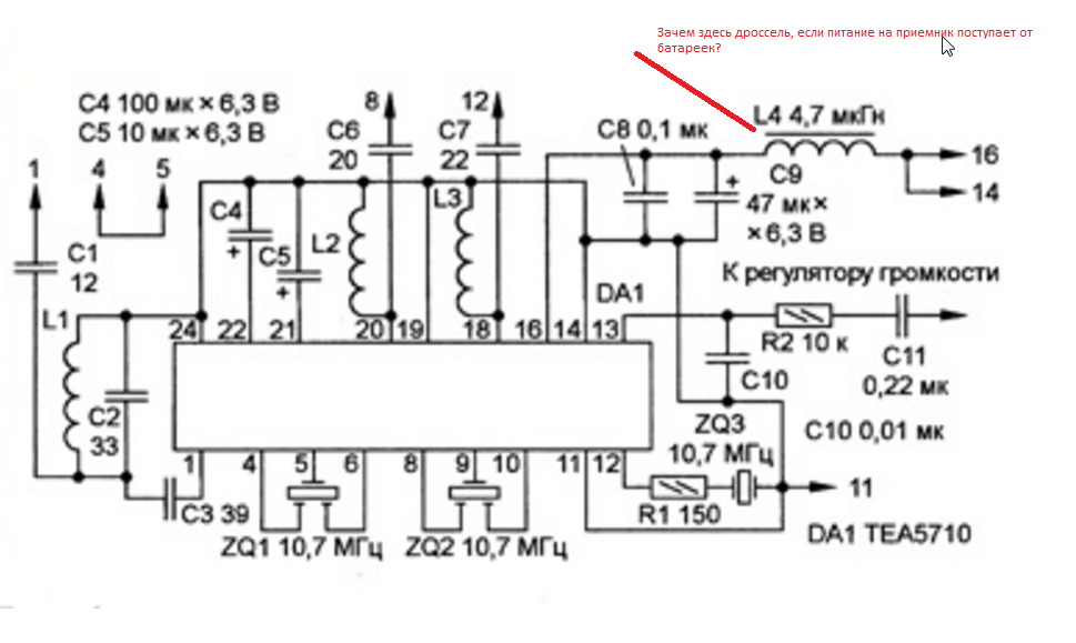
Тогда тебе на другой трамвай, дядя. Читай буковки в теме.

Для других нашел заметку про увеличение чувствительности на FM. Заинтересовала информация про замену цепочки с дискриминатором к 12-й ноге этой микросхемы на контур.

Плюс пока непонятно назначение дросселя L4, который стоит в цепи питания микросхемы (на фото). Чего там "сглаживать", если питание от батареек?


Вложения:
Плата FM1.png [244.4 KiB]
Скачиваний: 3158
доп УВЧ.png [129.11 KiB]
Скачиваний: 2859
Вернуться наверх
 
Не в сети
 Заголовок сообщения: Re: Качественная информация про планки ФМ на ВЭФ
СообщениеДобавлено: Вс янв 08, 2017 13:40:44 
Друг Кота
Аватар пользователя

Карма: 49
Рейтинг сообщений: 392
Зарегистрирован: Вс июл 12, 2009 19:15:29
Сообщений: 7014
Откуда: Ижевск
Рейтинг сообщения: 3
Талгат7174 писал(а):
...непонятно назначение дросселя L4...

С8 и С9 служат той же цели есичё. Впрочем, мне на другой трамвай. И даже в другую сторону.

_________________
Docendo discimus


Вернуться наверх
 
Не в сети
 Заголовок сообщения: Re: Качественная информация про планки ФМ на ВЭФ
СообщениеДобавлено: Вс янв 08, 2017 14:07:18 
Это не хвост, это антенна
Аватар пользователя

Карма: 17
Рейтинг сообщений: 536
Зарегистрирован: Вс ноя 30, 2014 14:37:01
Сообщений: 1444
Рейтинг сообщения: 0
Начал готовить вторую экспериментальную плату (нижнее фото). Нашел на этом форуме пояснения от знатоков "Если нужно улучшать качество по ВЧ, то микросхема здесь не при чем. Качество по ВЧ в основном зависит от примененных фильтров, а точнее от величины неравномерности вершины фильтров, т.к. неравномерность вершины фильтров при ЧМ модуляции выливается в нелинейные искажения." Понятно, что если бы были приборы, то подбором качественных фильтров нужно стремиться получить плоскую вершину АЧХ.
По факту имеем только Китай. Остается вопросом какие все же фильтры применять для этого моно-звучания. По некоторым данным на моно должны стоять вот эти (верхнее фото). Но у меня стоит Китай SFE10.7MS2 (FCM), то что нашлось в нашем магазине. По ссылке http://vrtp.ru/index.php?showtopic=19787 определил, что они на 230 кгц. Будет ли какое-то различие в приеме, если поставлю фильтр на 53 кгц? На среднем фото дискриминатор.

pyzhman благодарю за информацию. Было бы полезно для нас, начинающих, Ваш опыт в этой теме применить во избежание лишних ошибок.


Вложения:
53kHz E10.7V.jpg [32.36 KiB]
Скачиваний: 2466
IMG_1861.JPG [121.84 KiB]
Скачиваний: 2133
IMG_1863.JPG [135.61 KiB]
Скачиваний: 2187
Вернуться наверх
 
Не в сети
 Заголовок сообщения: Re: Качественная информация про планки ФМ на ВЭФ
СообщениеДобавлено: Вт янв 10, 2017 21:09:02 
Это не хвост, это антенна
Аватар пользователя

Карма: 17
Рейтинг сообщений: 536
Зарегистрирован: Вс ноя 30, 2014 14:37:01
Сообщений: 1444
Рейтинг сообщения: 0
Закончил вторую экспериментальную планку, которую поставил на ВЭФ 202. Фото и видео в Облаке. Извиняюсь за качество видео - снимал на мыльницу. Приемник стоит рядом с компьютером и беспроводным роутером и вполне сносно принимает. Специально не стал ставить в комфортные условия приема, поскольку надо будет доводить до ума именно в таких "тяжелых" условиях. В качестве дросселяL4 на этот раз использовал сердечник от обычного контура "Океана", на котором намотал витков 140 провода ПЭЛ-0,1. https://cloud.mail.ru/public/K9F7/TDKUp3aX3
Дальше уже надо делать тонкую настройку и ставить фирменные, а не китайские фильтры. Следующий этап - попробовать "растянуть" 88-108 на всю шкалу. В этом варианте когда все станции умещаются в 1/3 шкалы не совсем комфортно. Но главная задача решена: ВЭФы еще послужат в гаражах и на дачах ))).


Вернуться наверх
 
Показать сообщения за:  Сортировать по:  Вернуться наверх
Начать новую тему Ответить на тему  [ Сообщений: 303 ]  1, , , , ...  

Часовой пояс: UTC + 3 часа


Кто сейчас на форуме

Сейчас этот форум просматривают: нет зарегистрированных пользователей и гости: 19


Вы не можете начинать темы
Вы не можете отвечать на сообщения
Вы не можете редактировать свои сообщения
Вы не можете удалять свои сообщения
Вы не можете добавлять вложения

Найти:
Перейти:  


Powered by phpBB © 2000, 2002, 2005, 2007 phpBB Group
Русская поддержка phpBB
Extended by Karma MOD © 2007—2012 m157y
Extended by Topic Tags MOD © 2012 m157y