Например TDA7294

Форум РадиоКот • Просмотр темы - H-мост
Форум РадиоКот
Здесь можно немножко помяукать :)

Текущее время: Пт дек 12, 2025 08:55:32

Часовой пояс: UTC + 3 часа


ПРЯМО СЕЙЧАС:



Начать новую тему Ответить на тему  [ Сообщений: 844 ]     ... , , , 41, ,  
Автор Сообщение
Не в сети
 Заголовок сообщения: Re: H-мост
СообщениеДобавлено: Сб апр 27, 2019 20:36:08 
Друг Кота
Аватар пользователя

Карма: 116
Рейтинг сообщений: 4502
Зарегистрирован: Пт мар 30, 2012 05:17:29
Сообщений: 16040
Откуда: Екатеринбург
Рейтинг сообщения: 0
Объединять затворы верхнего и нижнего ключей не кошерно, это грозит импульсами сквозного тока. Обычно драйвер верхнего и нижнего ключей имеет внутри себя формирователь мёртвого времени, чтобы этого не случалось. Если делаете драйвера сами, то надо самому позаботиться о мёртвом времени.

_________________
И хрюкотали зелюки,
Как мюмзики в мове.


Вернуться наверх
 
Не в сети
 Заголовок сообщения: Re: H-мост
СообщениеДобавлено: Вс апр 28, 2019 07:37:54 
Вымогатель припоя

Карма: 1
Рейтинг сообщений: 10
Зарегистрирован: Вс дек 30, 2012 00:32:06
Сообщений: 546
Откуда: Николаев / Украина
Рейтинг сообщения: 0
Спасибо, тоже об этом подумал, но не был уверен.
Буду собирать по этой схеме: https://radiokot.ru/forum/download/file.php?id=113199
Единственный только вопрос: зачем нужны резисторы R19, R21, R23, R25?

_________________
Сделать своими руками всегда интересней чем просто купить и пользоваться


Вернуться наверх
 
Не в сети
 Заголовок сообщения: Re: H-мост
СообщениеДобавлено: Вс апр 28, 2019 08:11:39 
Друг Кота
Аватар пользователя

Карма: 116
Рейтинг сообщений: 4502
Зарегистрирован: Пт мар 30, 2012 05:17:29
Сообщений: 16040
Откуда: Екатеринбург
Рейтинг сообщения: 0
Кто рисовал схему??? Лентяй, не стал показывать, что там по два мосфета в плече, только намёк дал. Два резистора показывают, что их именно два, к каждому затвору свой.

_________________
И хрюкотали зелюки,
Как мюмзики в мове.


Вернуться наверх
 
Не в сети
 Заголовок сообщения: Re: H-мост
СообщениеДобавлено: Вс апр 28, 2019 08:28:51 
Друг Кота
Аватар пользователя

Карма: 123
Рейтинг сообщений: 7959
Зарегистрирован: Сб сен 13, 2014 16:27:32
Сообщений: 39199
Откуда: СпиртоГонск созвездия Омега
Рейтинг сообщения: 0
схема неверная волт добавку верних ключей забыли..
вообще соывет берите схему с пром изделий серийных ну или даташитоф полных и апнотоф там все верно обычно
иначе ка минимум получите печку или просто оно сыграет вам реквием Баха...и побежите потом с ведром горелой силы и дроф на мусорку... а если еше и мотор попалите...то фсе можно не продолжать

Добавлено after 10 minutes 39 seconds:
да если нужен режим тормос
-то предусмотритте коректный режим когда 2верхних OFF-крыты а 2нижних ON-крыты...
=это эт для НВ 3-28в мотороф тока годен -причем нижние ключи нужны БОЛЕЕжироные ампер на 50-200 и то не слишком мощных(стартер НЕЛЗЯ ТАК) в шуриках обычено тупо коротят контактом дополнителным мотор-не лучшее решени -изза которого кнопка часто дохнет ранше срока ресурса мотора
-для ВВ все СИЛНО сложнее или нужен режим-"рекуператор"-я так делал, или тупо подключаем доп ключем резисторы ТОРМОЗа к мотору
кстати для двиглов с сериесным возбудом этого мало...что там надо чeтайте умные учебники по ЭМ...и ЭП...
и удачи...

_________________
ZМудрость(Опыт и выдержка) приходит с годами.
Все Ваши беды и проблемы, от недостатка знаний.
Умный и у дурака научится, а дураку и ..
Алберт Ейнштейн не поможет и ВВП не спасет.и МЧС опаздает


Последний раз редактировалось musor Вс апр 28, 2019 09:29:28, всего редактировалось 1 раз.

Вернуться наверх
 
Эиком - электронные компоненты и радиодетали
Не в сети
 Заголовок сообщения: Re: H-мост
СообщениеДобавлено: Вс апр 28, 2019 08:48:11 
Вымогатель припоя

Карма: 1
Рейтинг сообщений: 10
Зарегистрирован: Вс дек 30, 2012 00:32:06
Сообщений: 546
Откуда: Николаев / Украина
Рейтинг сообщения: 0
Ого! Я всего-то р/у машинку делаю, а вот оно как все сложно оказывается...
Конечный результат будет у меня таким:
Изображение
Все верно? Ошибок нет? Номиналы R3 и R6 подходящие? Напряжение питания 7.4 вольта (2S LiPo). А то планирую печатку делать

_________________
Сделать своими руками всегда интересней чем просто купить и пользоваться


Вернуться наверх
 
Не в сети
 Заголовок сообщения: Re: H-мост
СообщениеДобавлено: Вс апр 28, 2019 09:40:42 
Друг Кота
Аватар пользователя

Карма: 123
Рейтинг сообщений: 7959
Зарегистрирован: Сб сен 13, 2014 16:27:32
Сообщений: 39199
Откуда: СпиртоГонск созвездия Омега
Рейтинг сообщения: 0
а дак у вас полумосты-комплементарки....тогда может быть заведется при правилной логике управления
насклко надежен будет режим тормоза сказать трудно не зная кучи деталей
резисторы в затворах я обычно пихал 4,7-22 ом на каждый затвор -тоесть если баяните ключи то каждому свой резистор!! при тяжелых затворах к ним паяют шотку впару

Добавлено after 3 minutes 47 seconds:
резики подтяжки зи ставятся на каждом ключе и нижнем и верхнем !!! томинал от 10ком вниз при правилном режиме они не особо влияют на н мост а устраняют сквозняк от помех при вкл выкл питала силы

_________________
ZМудрость(Опыт и выдержка) приходит с годами.
Все Ваши беды и проблемы, от недостатка знаний.
Умный и у дурака научится, а дураку и ..
Алберт Ейнштейн не поможет и ВВП не спасет.и МЧС опаздает


Вернуться наверх
 
Не в сети
 Заголовок сообщения: Re: H-мост
СообщениеДобавлено: Вс апр 28, 2019 09:55:44 
Друг Кота
Аватар пользователя

Карма: 116
Рейтинг сообщений: 4502
Зарегистрирован: Пт мар 30, 2012 05:17:29
Сообщений: 16040
Откуда: Екатеринбург
Рейтинг сообщения: 0
схема неверная волт добавку верних ключей забыли..
ЧАВО??? :shock: Неее, ну я всё понимаю, пасха, но не до такой же степени...

_________________
И хрюкотали зелюки,
Как мюмзики в мове.


Вернуться наверх
 
Не в сети
 Заголовок сообщения: Re: H-мост
СообщениеДобавлено: Вс ноя 03, 2019 20:47:58 
Родился

Карма: -3
Рейтинг сообщений: -19
Зарегистрирован: Сб май 05, 2018 23:56:12
Сообщений: 13
Рейтинг сообщения: 0
Phaeton скажу только одно.
если хочешь открыть ключ , то нагрузку цепляй в стоковую часть.
напряжение управления подавай м-ду затвором и истоком

плюс на затвор - минус на исток. м-ду затвором и истоком подключи резистор на 10 кОм.
зачем он не спрашивай.
это знают только профессора. скажу только что он ниче не ограничивает.

Тут не надо быть профессором. Резистор 10кОм между затвором и истоком нужен, что бы после снятия напряжения с затвора заряд стекал и транзистор закрывался. Попробуйте, например, подключить полевик стоком - истоком к щупам тестера, и чиркнуть по затвору стоком. Если правильно подадите полярность, транзистор откроется и останется в открытом состоянии длительное время, даже с болтающимся в воздухе затвором.


Вернуться наверх
 
Не в сети
 Заголовок сообщения: Re: H-мост
СообщениеДобавлено: Вс фев 02, 2020 17:37:48 
Родился
Аватар пользователя

Зарегистрирован: Пн июл 04, 2016 15:17:20
Сообщений: 13
Рейтинг сообщения: 0
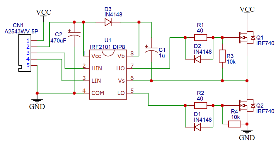
доброго времени суток. сегодня решил что нужно мне доделать таки свой Н-мост...перечитал всю тему сначала чтобы сохранить рабочие варианты схем.
мост нужен на полевиках. из всех найденных в топике я понял что у пользователей заработала вот эта
Изображение
ее обсуждение встретилось мне примерно на 10 странице
также тут была выложена эта схема но немного видоизмененная (то ли первоисточник, то ли переделка под себя)
Изображение
управляться будет из Ардуино через ШИМ. питание схемы = 12В
как заставить двигатель вращаться? (если схемы правильные)
на верхний драйвер подавать на INA сигнал HIGH, на нижний драйвер на INB ШИМ сигнал? и наоборот для другого направления вращения? я правильно понял принцип работы?

_________________
Ceep calm. Ceep fight.


Вернуться наверх
 
Не в сети
 Заголовок сообщения: Re: H-мост
СообщениеДобавлено: Вт фев 11, 2020 23:08:25 
Первый раз сказал Мяу!

Зарегистрирован: Пт фев 25, 2011 17:12:32
Сообщений: 20
Откуда: Россия
Рейтинг сообщения: 0
Доброго времени суток, друзья!

Ломаю голову над половиной Н-моста. В общем нужен переключатель на биполярных транзисторах, управляемый ТТЛ уровнем, переключающий напряжение (изменяемое, макс.=35В) и общий(GND) на один выход. Другими словами: на входе лог. 1 - на выходе напряжение, на входе лог. 0 - на выходе GND (что чем управляется не принципиально - инвертировать труда не составит). Подскажите, пожалуйста, схему.

Пока придумал такой вариант:
Изображение
Может кто-нибудь предложит проще?

И еще вопросик: насколько я понимаю на мосфетах мне подойдет схема IR2104+ 2xIRFZ44 если SD=1, IN - управляющий вход?


Вернуться наверх
 
Не в сети
 Заголовок сообщения: Re: H-мост
СообщениеДобавлено: Сб фев 15, 2020 07:18:14 
Друг Кота
Аватар пользователя

Карма: 67
Рейтинг сообщений: 1066
Зарегистрирован: Чт сен 18, 2008 12:27:21
Сообщений: 19959
Откуда: Столица Мира Санкт-Петербург
Рейтинг сообщения: 0
Медали: 1
Получил миской по аватаре (1)
Пока придумал такой вариант
Резистор в цепь базы VT2 нужен.
Может кто-нибудь предложит проще?
Куда уж проще? :)

_________________
[ Всё дело не столько в вашей глупости, сколько в моей гениальности ] [ Правильно заданный вопрос содержит в себе половину ответа ]
Измерить нннада?


Вернуться наверх
 
Не в сети
 Заголовок сообщения: Re: H-мост
СообщениеДобавлено: Вс фев 16, 2020 16:50:19 
Друг Кота

Карма: 27
Рейтинг сообщений: 1283
Зарегистрирован: Ср фев 11, 2009 20:35:58
Сообщений: 7853
Рейтинг сообщения: 0
Один ключевой транзистор не справится? Зачем так сложно?


Вернуться наверх
 
Не в сети
 Заголовок сообщения: Re: H-мост
СообщениеДобавлено: Сб мар 07, 2020 12:18:27 
Родился

Зарегистрирован: Сб мар 07, 2020 11:58:52
Сообщений: 2
Рейтинг сообщения: 0
Здравствуйте, собираю Н-мост по схеме во вложении (схема взята из даташита драйвера). Номиналы все те же, кроме С1, его я ставил разными.
Нижний транзистор открывается и закрывается отлично, а вот с верхним проблема: на затворе всего 3,24 вольта из-за чего транзистор открыт не полностью и сильно греется даже с минимальной нагрузкой, в качестве нагрузки ставил лампу накаливания.
Пробовал разные номиналы бутстрепного конденсатора С1, от 0,1 мкФ керамического до 15 мкФ танталового.
напряжение Vcc (постоянное) для опытов было 18 В, но в итоговом варианте должно быть 310 В.
Питание драйвера - 12 В с БП от компьютера.
Частота переключений 50 - 100 Гц.
Не могу понять почему на затвор не приходит Vcc+Vc1, как должно быть в теории.
Может мне кто объяснить где я ошибся?


Вложения:
Половина Н-моста.png [46.33 KiB]
Скачиваний: 557
Вернуться наверх
 
Не в сети
 Заголовок сообщения: Re: H-мост
СообщениеДобавлено: Вс мар 08, 2020 09:43:13 
Друг Кота
Аватар пользователя

Карма: 67
Рейтинг сообщений: 1066
Зарегистрирован: Чт сен 18, 2008 12:27:21
Сообщений: 19959
Откуда: Столица Мира Санкт-Петербург
Рейтинг сообщения: 0
Медали: 1
Получил миской по аватаре (1)
Частота переключений 50 - 100 Гц.

Одновременно и на HIN и на LIN?
Что осциллографом видно?

_________________
[ Всё дело не столько в вашей глупости, сколько в моей гениальности ] [ Правильно заданный вопрос содержит в себе половину ответа ]
Измерить нннада?


Вернуться наверх
 
Не в сети
 Заголовок сообщения: Re: H-мост
СообщениеДобавлено: Вс мар 08, 2020 13:03:10 
Родился

Зарегистрирован: Сб мар 07, 2020 11:58:52
Сообщений: 2
Рейтинг сообщения: 0
Прикладываю тактовую по которой все работает, на каждый вход драйвера сигнал поступал от отдельной ноги ардуино. На осциллографе было то,что на картинке справа. Измерял на затворе относительно истока.


Вложения:
тактовая.JPG [91.31 KiB]
Скачиваний: 552
Вернуться наверх
 
Не в сети
 Заголовок сообщения: Re: H-мост
СообщениеДобавлено: Чт ноя 12, 2020 13:30:46 
Друг Кота

Карма: 27
Рейтинг сообщений: 1283
Зарегистрирован: Ср фев 11, 2009 20:35:58
Сообщений: 7853
Рейтинг сообщения: 0
По мне это вообще не Н-мост. Куда нагрузка подключена?


Вернуться наверх
 
Не в сети
 Заголовок сообщения: Re: H-мост
СообщениеДобавлено: Пт июл 29, 2022 23:26:49 
Родился

Зарегистрирован: Пт июл 29, 2022 23:17:14
Сообщений: 2
Рейтинг сообщения: 0
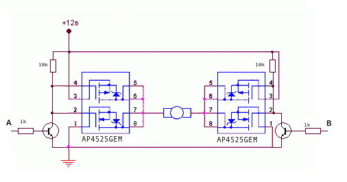
Возможно вопрос не самый умный, но есть проблема с мостом собранным по такой схеме AP4525GEM в качестве сборок, BC546 в качестве транзисторов.
Изображение
Проблема следующая , если подключить мост к питанию без нагрузки (двигателя ) то радостно перегревается одна или обе сборки AP4525GEM.
Что я упускаю? не верно подобранные сопротивления ? или принципиально неверная схема ?
Управление с мк просто подачей +5


Вернуться наверх
 
Не в сети
 Заголовок сообщения: Re: H-мост
СообщениеДобавлено: Сб июл 30, 2022 09:27:06 
Друг Кота
Аватар пользователя

Карма: 116
Рейтинг сообщений: 4502
Зарегистрирован: Пт мар 30, 2012 05:17:29
Сообщений: 16040
Откуда: Екатеринбург
Рейтинг сообщения: 0
Схема правильная. Вероятно, что-то не так или с монтажом, или со сборками мосфетов.
Наладку я бы стал делать так.
1. Проверил соответствие схемы монтажу с прозвонкой.
2. Выяснил, в каком случае сборка греется: когда на базе высокий или низкий уровень, и есть ли вообще такая зависимость.
3. Ну и подумал бы над этим.

_________________
И хрюкотали зелюки,
Как мюмзики в мове.


Вернуться наверх
 
Не в сети
 Заголовок сообщения: Re: H-мост
СообщениеДобавлено: Сб июл 30, 2022 10:09:10 
Родился

Зарегистрирован: Пт июл 29, 2022 23:17:14
Сообщений: 2
Рейтинг сообщения: 0
mickbell,
1. Монтаж проверял 4 раза. соплей нет, перемычек ненужных нет
2. Греется в случае есть сток оставить висеть в воздухе, не подключив ничего , и не подавая 5 вольт на управляющий транзистор. Т.Е. достаточно плату просто подключить к питанию.
3. Уже много думаю, кроме идеи что я не верно выставил сопротивления или недоставил. и в какой-то момент открываются оба мосфета в сборке и тупо идет кз мыслей нет


Вернуться наверх
 
Не в сети
 Заголовок сообщения: Re: H-мост
СообщениеДобавлено: Сб июл 30, 2022 16:39:25 
Друг Кота
Аватар пользователя

Карма: 116
Рейтинг сообщений: 4502
Зарегистрирован: Пт мар 30, 2012 05:17:29
Сообщений: 16040
Откуда: Екатеринбург
Рейтинг сообщения: 0
и не подавая 5 вольт на управляющий транзистор.
Так делать нельзя. Если вы оставляете висеть базы, не соединив их ни с питанием, ни с общим проводом, то транзисторы могут приоткрыться по разным причинам, а это как раз и вызывает сквозной ток и нагрев мосфетов моста. Необходимая доработка: каждую базу свяжите резистором с общим проводом, номинал, скажем, 10 кОм.

_________________
И хрюкотали зелюки,
Как мюмзики в мове.


Вернуться наверх
 
Показать сообщения за:  Сортировать по:  Вернуться наверх
Начать новую тему Ответить на тему  [ Сообщений: 844 ]     ... , , , 41, ,  

Часовой пояс: UTC + 3 часа


Кто сейчас на форуме

Сейчас этот форум просматривают: нет зарегистрированных пользователей и гости: 41


Вы не можете начинать темы
Вы не можете отвечать на сообщения
Вы не можете редактировать свои сообщения
Вы не можете удалять свои сообщения
Вы не можете добавлять вложения

Найти:
Перейти:  


Powered by phpBB © 2000, 2002, 2005, 2007 phpBB Group
Русская поддержка phpBB
Extended by Karma MOD © 2007—2012 m157y
Extended by Topic Tags MOD © 2012 m157y