Например TDA7294

Форум РадиоКот • Просмотр темы - H-мост
Форум РадиоКот
Здесь можно немножко помяукать :)

Текущее время: Пн дек 15, 2025 03:21:51

Часовой пояс: UTC + 3 часа


ПРЯМО СЕЙЧАС:



Начать новую тему Ответить на тему  [ Сообщений: 844 ]     ... , , , 40, , ,  
Автор Сообщение
Не в сети
 Заголовок сообщения: Re: Как выдрать Н-мост из платы управления стабилизатором
СообщениеДобавлено: Пт июл 20, 2018 20:38:02 
Родился

Зарегистрирован: Вт янв 15, 2008 22:02:32
Сообщений: 10
Рейтинг сообщения: 0
H-мост тема есть на форуме. Почитай много поймешь

поиск "Н-мост" выдает 5047 тем :(
Можно ссылку?

Добавлено after 58 seconds:
а вопрос остается - как в плате стабилизатора они управляли этим движком, крутя его в обе стороны?


Вернуться наверх
 
Не в сети
 Заголовок сообщения: Re: Как выдрать Н-мост из платы управления стабилизатором
СообщениеДобавлено: Пт июл 20, 2018 21:10:38 
Друг Кота
Аватар пользователя

Карма: 59
Рейтинг сообщений: 2218
Зарегистрирован: Чт янв 26, 2012 16:44:29
Сообщений: 19531
Откуда: Таксимо
Рейтинг сообщения: 0
Двухполярное питание потому что. По картинке видно. Коричневый с движка на оп и белый с транса тоже на оп. На плате выпрямители стабилизаторы и прочее

Добавлено after 51 second:
5000 сообщенмй наверно а не тем

Добавлено after 4 minutes 48 seconds:
Неправильно искал, там нужно галочки поставить и прочее. Вот та тема https://radiokot.ru/forum/viewtopic.php ... 1%81%D1%82

_________________
Мои поставщики запчастей с отличной репутацией
texnomag.ru
radioremont.com
pl-1.org
4ip.info
elitan.ru


Вернуться наверх
 
Не в сети
 Заголовок сообщения: Re: Как выдрать Н-мост из платы управления стабилизатором
СообщениеДобавлено: Сб июл 21, 2018 22:13:09 
Родился

Зарегистрирован: Вт янв 15, 2008 22:02:32
Сообщений: 10
Рейтинг сообщения: 0
Двухполярное питание потому что.

понял :)

за ссылку спасибо


Вернуться наверх
 
Не в сети
 Заголовок сообщения: Re: H-мост
СообщениеДобавлено: Чт сен 06, 2018 12:09:10 
Родился

Зарегистрирован: Вт авг 13, 2013 16:50:40
Сообщений: 18
Рейтинг сообщения: 0
Добрый день.
Пытаюсь осмыслить драйвер управления полумостом на паре P и N от vishay (AN804), собственно вот он:
Изображение

Меня смущает что транзисторы плеча в итоге управляются сигналом с размахом равным напряжению питания плеча, те при высоком напряжении питания будет превышено максимально допустимое напряжение Vgs.
Нашёл схему с IR2110 для управления P-канальным транзистором:
Изображение
На сколько она жизнеспособна?
Может есть какое-то популярное решение для управление PN парой для напряжений >30V?


Вернуться наверх
 
Эиком - электронные компоненты и радиодетали
Не в сети
 Заголовок сообщения: Re: H-мост
СообщениеДобавлено: Вс мар 10, 2019 21:10:29 
Поставщик валерьянки для Кота
Аватар пользователя

Карма: 10
Рейтинг сообщений: 285
Зарегистрирован: Пн июн 04, 2012 17:44:22
Сообщений: 2317
Откуда: Казань
Рейтинг сообщения: 0
https://www.ixys.com/Documents/AppNotes ... MOFETs.pdf
https://www.ixys.com/Documents/Articles ... OSFETs.pdf

_________________
"То, что я понял, - прекрасно, из этого я заключаю, что остальное, что я не понял, - тоже прекрасно". Сократ.


Вернуться наверх
 
Не в сети
 Заголовок сообщения: Re: H-мост
СообщениеДобавлено: Вс мар 17, 2019 23:26:43 
Родился

Зарегистрирован: Пт апр 19, 2013 19:05:38
Сообщений: 4
Откуда: Саратов
Рейтинг сообщения: 0
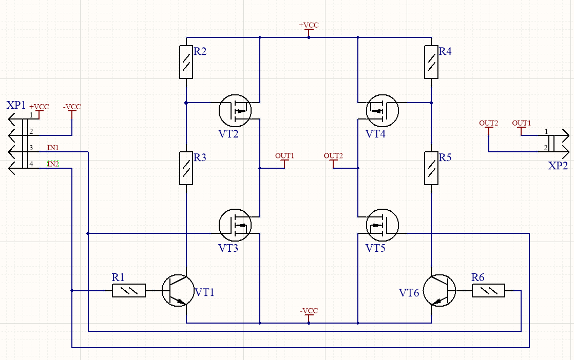
Друзья, Прошу совета у более опытных товарищей!!!
Имею H-мост по приведенной ниже схеме.

Изображение

При подаче + УПР на IN1 и -УПР на IN2 в мосте происходит КЗ. По идее при такой полярности должны быть открыты VT4 и VT3, но почему то происходит КЗ.
Прошу подсказать где ошибка.

Наименования и номиналы:
VT3, VT5 - IRF3205.
VT2, VT4 - IRF4905.
VT1,VT6 - КТ3189A9.
R1 - 22k.
R2 - 10k.
R3 - 100 Ом.
R4 - 10k.
R5 - 100 Ом.
R6 - 22k.


Вложения:
H-мост.PNG [54.09 KiB]
Скачиваний: 706
Вернуться наверх
 
Не в сети
 Заголовок сообщения: Re: H-мост
СообщениеДобавлено: Пн мар 18, 2019 07:44:07 
Друг Кота

Карма: 27
Рейтинг сообщений: 1283
Зарегистрирован: Ср фев 11, 2009 20:35:58
Сообщений: 7853
Рейтинг сообщения: 0
Ошибка в монтаже.


Вернуться наверх
 
Не в сети
 Заголовок сообщения: Re: H-мост
СообщениеДобавлено: Пн мар 18, 2019 08:01:27 
Друг Кота
Аватар пользователя

Карма: 117
Рейтинг сообщений: 1531
Зарегистрирован: Ср сен 18, 2013 10:08:26
Сообщений: 4732
Откуда: Санкт-Петербург
Рейтинг сообщения: 0
Возможно потому, что одно плечо еще не закрылось а второе начало открываться. Попробуй в начале закрывать действующее плечо. Потом задержка (доли секунды). Потом открываешь другое плечо.

Управляющее напряжение какое? Мне кажется номиналы R1, R6 22k многовато.


Вернуться наверх
 
Не в сети
 Заголовок сообщения: Re: H-мост
СообщениеДобавлено: Пн мар 18, 2019 08:29:40 
Друг Кота
Аватар пользователя

Карма: 116
Рейтинг сообщений: 4502
Зарегистрирован: Пт мар 30, 2012 05:17:29
Сообщений: 16053
Откуда: Екатеринбург
Рейтинг сообщения: 4
Опять же, управление затворами без драйверов (по крайней мере, верхними), что тоже не есть хорошо - дольше будут закрываться, процесс может затянуться даже на десятки микросекунд только из-за этого.

_________________
И хрюкотали зелюки,
Как мюмзики в мове.


Вернуться наверх
 
Не в сети
 Заголовок сообщения: Re: H-мост
СообщениеДобавлено: Пн мар 18, 2019 09:22:58 
Родился

Зарегистрирован: Пт апр 19, 2013 19:05:38
Сообщений: 4
Откуда: Саратов
Рейтинг сообщения: 0
Возможно потому, что одно плечо еще не закрылось а второе начало открываться. Попробуй в начале закрывать действующее плечо. Потом задержка (доли секунды). Потом открываешь другое плечо.

Управляющее напряжение какое? Мне кажется номиналы R1, R6 22k многовато.

Управляющее напряжение по входам IN1 и IN2 - 5В.


Вернуться наверх
 
Не в сети
 Заголовок сообщения: Re: H-мост
СообщениеДобавлено: Пн мар 18, 2019 09:35:28 
Друг Кота
Аватар пользователя

Карма: 117
Рейтинг сообщений: 1531
Зарегистрирован: Ср сен 18, 2013 10:08:26
Сообщений: 4732
Откуда: Санкт-Петербург
Рейтинг сообщения: 0
Ну и что у тебя получается? (5-0,7)/22000=0,000195А идет в базу. h21мин = 110. 0,000195*110 = 0,02145А а по даташиту Ic = 100мА.
Таким образом транзистор у тебя в активном режиме. Далеко недотягивает до насыщения.

R1 и R6 3k ставь.


Вернуться наверх
 
Не в сети
 Заголовок сообщения: Re: H-мост
СообщениеДобавлено: Чт мар 28, 2019 10:43:17 
Электрический кот
Аватар пользователя

Карма: 19
Рейтинг сообщений: 154
Зарегистрирован: Ср мар 03, 2010 11:48:00
Сообщений: 1004
Откуда: Уфа
Рейтинг сообщения: 0
Зачем 3к?
Может ему нельзя нагружать цепи управления. А ток коллектора в 21мА перезарядит затворную емкость верхнего транзистора менее чем за 2 мкС.
А куда быстрее, если нагрузка моторчик?


Вернуться наверх
 
Не в сети
 Заголовок сообщения: Re: H-мост
СообщениеДобавлено: Чт мар 28, 2019 12:46:36 
Друг Кота
Аватар пользователя

Карма: 117
Рейтинг сообщений: 1531
Зарегистрирован: Ср сен 18, 2013 10:08:26
Сообщений: 4732
Откуда: Санкт-Петербург
Рейтинг сообщения: 0
Тогда в логику работы управляющего блока надо вводить задержку на переключение.
Либо в схему добавлять защиту.


Вернуться наверх
 
Не в сети
 Заголовок сообщения: Re: H-мост
СообщениеДобавлено: Чт мар 28, 2019 12:53:06 
Друг Кота
Аватар пользователя

Карма: 123
Рейтинг сообщений: 7959
Зарегистрирован: Сб сен 13, 2014 16:27:32
Сообщений: 39199
Откуда: СпиртоГонск созвездия Омега
Рейтинг сообщения: 0
или взять готовый чип Н-моста для управления моторами у многих фирм их полно

_________________
ZМудрость(Опыт и выдержка) приходит с годами.
Все Ваши беды и проблемы, от недостатка знаний.
Умный и у дурака научится, а дураку и ..
Алберт Ейнштейн не поможет и ВВП не спасет.и МЧС опаздает


Вернуться наверх
 
Не в сети
 Заголовок сообщения: Re: H-мост
СообщениеДобавлено: Чт мар 28, 2019 13:15:31 
Друг Кота
Аватар пользователя

Карма: 117
Рейтинг сообщений: 1531
Зарегистрирован: Ср сен 18, 2013 10:08:26
Сообщений: 4732
Откуда: Санкт-Петербург
Рейтинг сообщения: 0
А драйверов с микрошагом для униполярных движков никто подсказать не может? (тему на коте видел если что на АТМеге)


Вернуться наверх
 
Не в сети
 Заголовок сообщения: Re: H-мост
СообщениеДобавлено: Чт мар 28, 2019 13:22:55 
Друг Кота
Аватар пользователя

Карма: 123
Рейтинг сообщений: 7959
Зарегистрирован: Сб сен 13, 2014 16:27:32
Сообщений: 39199
Откуда: СпиртоГонск созвездия Омега
Рейтинг сообщения: 4
найди драйф дискетки на 5дюймоф-они нах не нужны не кому счас отдадут за самовынос мусора или на край на 3,5 там стоят и моторы шаговыеи драйвы под них

_________________
ZМудрость(Опыт и выдержка) приходит с годами.
Все Ваши беды и проблемы, от недостатка знаний.
Умный и у дурака научится, а дураку и ..
Алберт Ейнштейн не поможет и ВВП не спасет.и МЧС опаздает


Вернуться наверх
 
Не в сети
 Заголовок сообщения: Re: H-мост
СообщениеДобавлено: Пт мар 29, 2019 08:05:41 
Электрический кот
Аватар пользователя

Карма: 19
Рейтинг сообщений: 154
Зарегистрирован: Ср мар 03, 2010 11:48:00
Сообщений: 1004
Откуда: Уфа
Рейтинг сообщения: 0
А драйверов с микрошагом для униполярных движков никто подсказать не может?

А они такие бывают? Ни разу не встречал. Микрошаг организуется программно, на обычном драйвере управления обмотками, задавая пропорции тока ШИМом. При этом сам моторчик должен поддерживать такой режим работы, т.е. поворачивать ротор на определенный угол между двумя соседними устойчивыми состояниями шага, в зависимости от тока в обмотках.


Вернуться наверх
 
Не в сети
 Заголовок сообщения: Re: H-мост
СообщениеДобавлено: Пт мар 29, 2019 08:14:28 
Друг Кота
Аватар пользователя

Карма: 123
Рейтинг сообщений: 7959
Зарегистрирован: Сб сен 13, 2014 16:27:32
Сообщений: 39199
Откуда: СпиртоГонск созвездия Омега
Рейтинг сообщения: 0
микрошаг это не програмный режим это определеная комбинация сигналоф управления для даного мотороа если он не умет- в силу конструкции бестолку

_________________
ZМудрость(Опыт и выдержка) приходит с годами.
Все Ваши беды и проблемы, от недостатка знаний.
Умный и у дурака научится, а дураку и ..
Алберт Ейнштейн не поможет и ВВП не спасет.и МЧС опаздает


Вернуться наверх
 
Не в сети
 Заголовок сообщения: Re: H-мост
СообщениеДобавлено: Пт мар 29, 2019 14:39:35 
Друг Кота
Аватар пользователя

Карма: 117
Рейтинг сообщений: 1531
Зарегистрирован: Ср сен 18, 2013 10:08:26
Сообщений: 4732
Откуда: Санкт-Петербург
Рейтинг сообщения: 0
Фишка в том, что да, униполяры делают в основном на ток до 2А. Из принтеров таких дофига. А там микрошаг таки достигается программой + контроллер чуть ли не на рассыпухе.
Для биполяров делают как то более интегрированно. В идеале есть 1 микросхема исполняющая все, например TB6560, TB6600, A4983... На униполяры же такого почему то нет.
Вот и ищу наиболее интегрированное решение с минимумом компонентов и программ.

В микрошаге могут все работать. Можно даже униполяр переделать под биполяр. Главное ток в нужных пропорциях выдавать на обмотки. Есть еще так называемые высокомоментные двигатели, они могут в 2х режимах работать. Высокие обороты и прецизионное медленное вращение. В современных ЧПУ стоят. Среди простых смертных не встречаются.


Вернуться наверх
 
Не в сети
 Заголовок сообщения: Re: H-мост
СообщениеДобавлено: Сб апр 27, 2019 19:48:37 
Вымогатель припоя

Карма: 1
Рейтинг сообщений: 10
Зарегистрирован: Вс дек 30, 2012 00:32:06
Сообщений: 546
Откуда: Николаев / Украина
Рейтинг сообщения: 0
Всем привет!
Нужен ваш совет. Нужно управлять мотором при помощи ШИМ. Думаю, какая схема лучше? Подтягивающие резисторы я не рисовал, но в схеме буду их ставить.
Изображение
В верхней оба плеча объединены, в нижней каждый транзистор управляется отдельно. ШИМ идет на верхние плечи (или лучше на нижние?). И еще вопрос: обязательно ли ставить управляющие транзисторы? Или можно управлять мосфетами на прямую от микроконтроллера (3.3 вольта).
Что скажите, какая схема лучше?

_________________
Сделать своими руками всегда интересней чем просто купить и пользоваться


Вернуться наверх
 
Показать сообщения за:  Сортировать по:  Вернуться наверх
Начать новую тему Ответить на тему  [ Сообщений: 844 ]     ... , , , 40, , ,  

Часовой пояс: UTC + 3 часа


Кто сейчас на форуме

Сейчас этот форум просматривают: нет зарегистрированных пользователей и гости: 33


Вы не можете начинать темы
Вы не можете отвечать на сообщения
Вы не можете редактировать свои сообщения
Вы не можете удалять свои сообщения
Вы не можете добавлять вложения

Найти:
Перейти:  


Powered by phpBB © 2000, 2002, 2005, 2007 phpBB Group
Русская поддержка phpBB
Extended by Karma MOD © 2007—2012 m157y
Extended by Topic Tags MOD © 2012 m157y