Например TDA7294

Форум РадиоКот • Просмотр темы - Дифф. усилитель на ОУ вопросы.
Форум РадиоКот
Здесь можно немножко помяукать :)

Текущее время: Сб дек 13, 2025 01:58:00

Часовой пояс: UTC + 3 часа


ПРЯМО СЕЙЧАС:



Начать новую тему Ответить на тему  [ Сообщений: 19 ] 
Автор Сообщение
Не в сети
 Заголовок сообщения: Дифф. усилитель на ОУ вопросы.
СообщениеДобавлено: Чт дек 11, 2025 16:19:45 
Мучитель микросхем
Аватар пользователя

Карма: -15
Рейтинг сообщений: -22
Зарегистрирован: Пн июн 03, 2024 22:29:24
Сообщений: 462
Рейтинг сообщения: 0
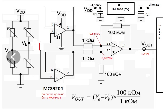
Собрал усилок для тензодатчика ( которого пока нет в наличие ) , ну и какие то непонятки. При коротком между входами первых двух, На входах третьего операционника разная нпруга, почему -это вопрос номер 1. Забьём ПОКА на вопрос номер один !Вопрос номер два - разница напряжений на входах третьего который и я вляется диф. усилителем 0,0019 В.

На Vout должно быть тогда 0,0019х100=0,19 В , но там 0,1245 В.... Почему ?
Ссылка откуда брал схему

https://kit-e.ru/produkty-kompanii-microchip/

Да MCP6421 не нашёл у себя , поставил MC33204 но вроде как он позиционируется как инструментальный ...Значит не должен быть говном. ОУ не с подделка , снимал с рабочей списанной медицинской аппаратуры.

Изображение


Вернуться наверх
 
Не в сети
 Заголовок сообщения: Re: Дифф. усилитель на ОУ вопросы.
СообщениеДобавлено: Чт дек 11, 2025 16:53:42 
Электрический кот

Карма: 5
Рейтинг сообщений: 157
Зарегистрирован: Пн май 01, 2017 20:01:45
Сообщений: 1015
Рейтинг сообщения: 0
Открывайте DS на ваш ОУ и смотрите раздел "напряжение смещения". Потом "это" умножьте в 100 раз.
Это было "раз". Теперь "два" - откройте раздел "ток входа", умножьте это значение на 1к, а потом в 100 раз.


Вернуться наверх
 
Не в сети
 Заголовок сообщения: Re: Дифф. усилитель на ОУ вопросы.
СообщениеДобавлено: Чт дек 11, 2025 17:10:55 
Мучитель микросхем
Аватар пользователя

Карма: -15
Рейтинг сообщений: -22
Зарегистрирован: Пн июн 03, 2024 22:29:24
Сообщений: 462
Рейтинг сообщения: 0
Это я бы мог понять и без вопросов. А есть кто может ответить по существу ?


Вернуться наверх
 
Не в сети
 Заголовок сообщения: Re: Дифф. усилитель на ОУ вопросы.
СообщениеДобавлено: Чт дек 11, 2025 17:25:15 
Электрический кот

Карма: 5
Рейтинг сообщений: 157
Зарегистрирован: Пн май 01, 2017 20:01:45
Сообщений: 1015
Рейтинг сообщения: 0
На неизвестный ОУ?
Ладно, проехали. Итак, вы померили напряжения и желаете знать, почему на выходе неправильное напряжение. Это сильно.
А мерили напряжения вы чем?


Вернуться наверх
 
Эиком - электронные компоненты и радиодетали
Не в сети
 Заголовок сообщения: Re: Дифф. усилитель на ОУ вопросы.
СообщениеДобавлено: Чт дек 11, 2025 17:27:43 
Друг Кота
Аватар пользователя

Карма: 59
Рейтинг сообщений: 2218
Зарегистрирован: Чт янв 26, 2012 16:44:29
Сообщений: 19517
Откуда: Таксимо
Рейтинг сообщения: 0
В спортлото еще не звонил?

_________________
Мои поставщики запчастей с отличной репутацией
texnomag.ru
radioremont.com
pl-1.org
4ip.info
elitan.ru


Вернуться наверх
 
Не в сети
 Заголовок сообщения: Re: Дифф. усилитель на ОУ вопросы.
СообщениеДобавлено: Чт дек 11, 2025 17:35:16 
Мучитель микросхем
Аватар пользователя

Карма: -15
Рейтинг сообщений: -22
Зарегистрирован: Пн июн 03, 2024 22:29:24
Сообщений: 462
Рейтинг сообщения: 0
На неизвестный ОУ?
Ладно, проехали. Итак, вы померили напряжения и желаете знать, почему на выходе неправильное напряжение. Это сильно.
А мерили напряжения вы чем?

Ну как чем ? Как и все меряют напряжение либо мультимертом , либо стрелочным прибором . В моём случае это унит 61е+ , входное сопротивление 10 Мом

Добавлено after 1 minute 45 seconds:
В спортлото еще не звонил?

А ты звонил ? Помогло ? Есть телефон ?


Вернуться наверх
 
Не в сети
 Заголовок сообщения: Re: Дифф. усилитель на ОУ вопросы.
СообщениеДобавлено: Чт дек 11, 2025 18:10:32 
Электрический кот

Карма: 5
Рейтинг сообщений: 157
Зарегистрирован: Пн май 01, 2017 20:01:45
Сообщений: 1015
Рейтинг сообщения: 0
Это я и хотел узнать.
Теперь пересчитайте ваши вводные с учетом того, что вы измеряли напряжение на №12 для резистора 99к, а в работе схемы учавствует резистор 100к.


Вернуться наверх
 
Не в сети
 Заголовок сообщения: Re: Дифф. усилитель на ОУ вопросы.
СообщениеДобавлено: Чт дек 11, 2025 18:12:52 
Друг Кота
Аватар пользователя

Карма: 59
Рейтинг сообщений: 2218
Зарегистрирован: Чт янв 26, 2012 16:44:29
Сообщений: 19517
Откуда: Таксимо
Рейтинг сообщения: 0
Не, нету, у тебя хотел спросить.
Мс33204 сколько оу? Четыре наверно. У четвертого входы подключил куда нибудь? Мб с него помеха лезет. Должны быть куда то подключены, в воздухе категорически нельзя. Ну и входы первых двух соединить то соединил, но не все деньги. Там или делитель должен тогда как в тензе или к половине питания. Хщ чо там у тебя на них наводится. Входное наверняка большое и может банально с возлуха по длинным дорожкам радиосигналы ловить сотовые или еще какую хню

_________________
Мои поставщики запчастей с отличной репутацией
texnomag.ru
radioremont.com
pl-1.org
4ip.info
elitan.ru


Вернуться наверх
 
Не в сети
 Заголовок сообщения: Re: Дифф. усилитель на ОУ вопросы.
СообщениеДобавлено: Чт дек 11, 2025 21:36:52 
Мучитель микросхем
Аватар пользователя

Карма: -15
Рейтинг сообщений: -22
Зарегистрирован: Пн июн 03, 2024 22:29:24
Сообщений: 462
Рейтинг сообщения: 0
Никуда я их не подключал , и помех нет


Вернуться наверх
 
Не в сети
 Заголовок сообщения: Re: Дифф. усилитель на ОУ вопросы.
СообщениеДобавлено: Пт дек 12, 2025 00:19:44 
Друг Кота
Аватар пользователя

Карма: 59
Рейтинг сообщений: 2218
Зарегистрирован: Чт янв 26, 2012 16:44:29
Сообщений: 19517
Откуда: Таксимо
Рейтинг сообщения: 0
https://www.rlocman.ru/review/article.html?di=628137
И плюс еще к тому сделай среднюю точку половину питания и к ним соедини входы твоих оу. У тебя они щас просто в воздухе висят. Так нельзя делать

_________________
Мои поставщики запчастей с отличной репутацией
texnomag.ru
radioremont.com
pl-1.org
4ip.info
elitan.ru


Вернуться наверх
 
Не в сети
 Заголовок сообщения: Re: Дифф. усилитель на ОУ вопросы.
СообщениеДобавлено: Пт дек 12, 2025 09:41:19 
Друг Кота
Аватар пользователя

Карма: 107
Рейтинг сообщений: 3801
Зарегистрирован: Пн фев 09, 2009 22:19:49
Сообщений: 24277
Откуда: Когда-то был прекрасный город для людей
Рейтинг сообщения: 0
Если на входе используется мост, то схема должна иметь возможность отрабатывать на выходе работу как в плюсе, так и в минусе по уровню.
И это проще всего реализуется при симметричном питании.
И собственно, инструментальные ок под мосты проектируют на двух полярное питание. (Хотя исключения и есть)


Вернуться наверх
 
Не в сети
 Заголовок сообщения: Re: Дифф. усилитель на ОУ вопросы.
СообщениеДобавлено: Пт дек 12, 2025 10:33:11 
Друг Кота

Карма: 20
Рейтинг сообщений: 814
Зарегистрирован: Пт ноя 02, 2018 16:14:36
Сообщений: 3095
Рейтинг сообщения: 0
Тензодатчика пока нет, а мост есть? На входах ОУ будет половина питания, а не около нуля. ОУ хотя и R/R, но возле R ведёт себя не совсем адекватно.

_________________
Нет ничего практичнее хорошей теории


Вернуться наверх
 
Не в сети
 Заголовок сообщения: Re: Дифф. усилитель на ОУ вопросы.
СообщениеДобавлено: Пт дек 12, 2025 15:28:30 
Друг Кота
Аватар пользователя

Карма: 197
Рейтинг сообщений: 8593
Зарегистрирован: Пн ноя 30, 2009 03:00:01
Сообщений: 43085
Откуда: Нерезиновая
Рейтинг сообщения: 0
Thinnnfor писал(а):
Собрал усилок для тензодатчика ( которого пока нет в наличие ) , ну и какие то непонятки.

А взять сразу готовый инструментальный усилитель нельзя было? AD620, AD623, INA там всякие ещё есть..
Если уж собирать, то взять "стандартную" схему-
СпойлерИзображение

а у вас- что-то непонятное.. (дифференциальный усилитель и два входных повторителя)
СпойлерИзображение

зы.. На входе дифференциального усилителя по этой схеме всегда присутствует смещение - просто "забудьте" про ОУ и посчитайте оба "делителя напряжения". К тому же "rail-to-rail это всё равно не от "нуля" до "напряжения питания", там какие-то милливольты остаются, в отличии от обычных ОУ, у которых там остаётся, минимум, полвольта. Если уж вам важен ноль на выходе- то только двухполярное питание усилителя.

Thinnnfor писал(а):
Да MCP6421 не нашёл у себя , поставил MC33204 но вроде как он позиционируется как инструментальный .

Вот из даташита на MC33204
Цитата:
The MC33201/2/4 family of operational amplifiers provide
rail−to−rail operation on both the input and output.

перевод:
Операционные усилители семейства MC33201/2/4 обеспечивают работу в режиме "от шины до шины" как на входе, так и на выходе.
А вот, например, AD623-
Цитата:
Single Supply, Rail-to-Rail, Low Cost
Instrumentation Amplifier
FEATURES
Easy to Use
Higher Performance than Discrete Design
Single and Dual Supply Operation
Rail-to-Rail Output Swing
Input Voltage Range Extends 150 mV Below Ground

Перевод:
Однополярное питание, питание от шины до шины, низкая стоимость
Инструментальный усилитель
ОСОБЕННОСТИ
Простота использования
Более высокая производительность, чем у дискретных устройств
Работа от одного и двух источников питания
Размах выходного напряжения от шины до шины
Диапазон входного напряжения до 150 мВ ниже уровня земли

Кроме соединения входов, нужно ещё сделать так, чтобы они "в воздухе" не болтались-
сделайте мост из резисторов и присоедините его к входам.

зы.. Если не секрет- тензодатчик для чего?


Последний раз редактировалось АлександрЛ Пт дек 12, 2025 15:36:44, всего редактировалось 1 раз.

Вернуться наверх
 
Не в сети
 Заголовок сообщения: Re: Дифф. усилитель на ОУ вопросы.
СообщениеДобавлено: Пт дек 12, 2025 15:36:35 
Мучитель микросхем
Аватар пользователя

Карма: -15
Рейтинг сообщений: -22
Зарегистрирован: Пн июн 03, 2024 22:29:24
Сообщений: 462
Рейтинг сообщения: 0
Хорошо попробую.


Вернуться наверх
 
Не в сети
 Заголовок сообщения: Re: Дифф. усилитель на ОУ вопросы.
СообщениеДобавлено: Пт дек 12, 2025 18:45:28 
Друг Кота

Карма: 20
Рейтинг сообщений: 814
Зарегистрирован: Пт ноя 02, 2018 16:14:36
Сообщений: 3095
Рейтинг сообщения: 0
У AD623, как и у других ИУ, размах входного напряжения может быть R/R, но входного - нет. Иначе один из ОУ внутри схемы уходит в аут. Мост на входе нужен, а половину питания можно убрать программно.
Спойлер[img]]https://img.radiokot.ru/files/132231/3xsvt1iciu.JPG[/img]

_________________
Нет ничего практичнее хорошей теории


Вернуться наверх
 
Не в сети
 Заголовок сообщения: Re: Дифф. усилитель на ОУ вопросы.
СообщениеДобавлено: Пт дек 12, 2025 19:44:03 
Друг Кота
Аватар пользователя

Карма: 197
Рейтинг сообщений: 8593
Зарегистрирован: Пн ноя 30, 2009 03:00:01
Сообщений: 43085
Откуда: Нерезиновая
Рейтинг сообщения: 0
HochReiter писал(а):
У AD623, как и у других ИУ, размах входного напряжения может быть R/R, но входного - нет.

А как вы можете представить себе мост, у которого выходное напряжение будет равно нулю или напряжению питания? Это возможно, только если один из резисторов моста в обрыве или закорочен.


Вернуться наверх
 
Не в сети
 Заголовок сообщения: Re: Дифф. усилитель на ОУ вопросы.
СообщениеДобавлено: Пт дек 12, 2025 19:59:46 
Мучитель микросхем
Аватар пользователя

Карма: -15
Рейтинг сообщений: -22
Зарегистрирован: Пн июн 03, 2024 22:29:24
Сообщений: 462
Рейтинг сообщения: 0
Я тут поскрёб по амбарам , и нашёл у себя в ништяках OP491 он с однополярным питанием , инструментальный , рил ту рил и по распиновке совпадает ! Если с 33204 не получится , буду его ставить .


Вернуться наверх
 
Не в сети
 Заголовок сообщения: Re: Дифф. усилитель на ОУ вопросы.
СообщениеДобавлено: Пт дек 12, 2025 23:00:55 
Друг Кота

Карма: 20
Рейтинг сообщений: 814
Зарегистрирован: Пт ноя 02, 2018 16:14:36
Сообщений: 3095
Рейтинг сообщения: 0
АлександрЛ писал(а):
А как вы можете представить себе мост, у которого выходное напряжение будет равно нулю
Отсутствие моста, как у ТС.

_________________
Нет ничего практичнее хорошей теории


Вернуться наверх
 
Не в сети
 Заголовок сообщения: Re: Дифф. усилитель на ОУ вопросы.
СообщениеДобавлено: Пт дек 12, 2025 23:49:02 
Друг Кота
Аватар пользователя

Карма: 197
Рейтинг сообщений: 8593
Зарегистрирован: Пн ноя 30, 2009 03:00:01
Сообщений: 43085
Откуда: Нерезиновая
Рейтинг сообщения: 0
Thinnnfor писал(а):
нашёл у себя в ништяках OP491 он с однополярным питанием , инструментальный , рил ту рил и по распиновке совпадает !

Вы разницу между "инструментальным" и обычным операционным усилителем знаете?

Сделайте вашу схему усилителя тензомоста по схеме нормального инструментального (измерительного) усилителя!
СпойлерИзображение

Резисторы "R" поставтье по 10 кОм, например, а резистором Rусил будет регулироваться коэффициент усиления всего измерительного усилителя.
Нижний правый резистор- это "опорное" или "нулевое" напряжение- оно будет устанавливаться на выходе ИУ при равенстве входных напряжений, при однополярном питании (имхо) его лучше "нулевым" не делать.

зы.. Только внутри нормального ИУ эта схема уже собрана..
зызы.. И всё-таки, что именно вы измерять тензомостом хотите? Весы?

Сделать двухполярное питание, при наличии однополярного- не самая страшная проблема, тот же MAX660 или ICL7660 вам поможет.
Можно ещё DC/DC преобразователь сделать, как у меня в оборудовании сделано:
Изображение Изображение


Вернуться наверх
 
Показать сообщения за:  Сортировать по:  Вернуться наверх
Начать новую тему Ответить на тему  [ Сообщений: 19 ] 

Часовой пояс: UTC + 3 часа


Кто сейчас на форуме

Сейчас этот форум просматривают: нет зарегистрированных пользователей и гости: 23


Вы не можете начинать темы
Вы не можете отвечать на сообщения
Вы не можете редактировать свои сообщения
Вы не можете удалять свои сообщения
Вы не можете добавлять вложения

Найти:
Перейти:  


Powered by phpBB © 2000, 2002, 2005, 2007 phpBB Group
Русская поддержка phpBB
Extended by Karma MOD © 2007—2012 m157y
Extended by Topic Tags MOD © 2012 m157y