Например TDA7294

Форум РадиоКот • Просмотр темы - Варикап кв109
Форум РадиоКот
Здесь можно немножко помяукать :)

Текущее время: Вс дек 21, 2025 05:24:28

Часовой пояс: UTC + 3 часа


ПРЯМО СЕЙЧАС:



Начать новую тему Ответить на тему  [ Сообщений: 313 ]    , , 3, , , ...  
Автор Сообщение
Не в сети
 Заголовок сообщения: Re: Варикап кв109
СообщениеДобавлено: Вс сен 28, 2025 21:40:29 
Друг Кота
Аватар пользователя

Карма: 26
Рейтинг сообщений: 819
Зарегистрирован: Сб янв 28, 2006 22:47:24
Сообщений: 5716
Рейтинг сообщения: 1
Умирает старый еврей который один на всю округу умел заваривать вкусный чай. Возле смертного одра собрались друзья и родственники. И тут один из них говорит - Абрам, неужели унесешь с собой в могилу секрет твоего бесподобного чая? Не жадничай, расскажи. Абрам собирается с последними силами и шепчет - друзья, кладите в кипяток заварку.

Ну так вот, не нужно экономить на блокирующих конденсаторах по питанию. Ибо они объединяют плюс и минус питания по переменному току.

_________________
Астролябия-сама меряет, было бы что мерять!!!


Вернуться наверх
 
Не в сети
 Заголовок сообщения: Re: Варикап кв109
СообщениеДобавлено: Вс сен 28, 2025 22:28:16 
Друг Кота
Аватар пользователя

Карма: 67
Рейтинг сообщений: 1066
Зарегистрирован: Чт сен 18, 2008 12:27:21
Сообщений: 19989
Откуда: Столица Мира Санкт-Петербург
Рейтинг сообщения: 0
Медали: 1
Получил миской по аватаре (1)
Я так понял, ТС только фильтр корпуса заземлил. Или я не очень внимательно слежу за темой?

_________________
[ Всё дело не столько в вашей глупости, сколько в моей гениальности ] [ Правильно заданный вопрос содержит в себе половину ответа ]
Измерить нннада?


Вернуться наверх
 
Не в сети
 Заголовок сообщения: Re: Варикап кв109
СообщениеДобавлено: Пн сен 29, 2025 06:59:21 
Друг Кота
Аватар пользователя

Карма: 26
Рейтинг сообщений: 819
Зарегистрирован: Сб янв 28, 2006 22:47:24
Сообщений: 5716
Рейтинг сообщения: 0
ТА2003 рекордов чувствительности никогда не показывала. Полсотни километров от радиостанций с 0,5-1 КВт в антеннах для нее уже зона неуверенного приема на телескопическую антенну.

_________________
Астролябия-сама меряет, было бы что мерять!!!


Вернуться наверх
 
Не в сети
 Заголовок сообщения: Re: Варикап кв109
СообщениеДобавлено: Пн сен 29, 2025 10:08:45 
Друг Кота
Аватар пользователя

Карма: 55
Рейтинг сообщений: 668
Зарегистрирован: Вт сен 25, 2012 23:13:41
Сообщений: 5426
Откуда: г.Дзержинск Нижегородской обл.
Рейтинг сообщения: 0
интересно почему микросхема не захотела работать при подключении фильтра и дискриминатора по схеме из даташита
При добавлении в схему ИМС стабилизатора, все блокировочные конденсаторы оказались со стороны источника электропитания. Отсюда и проблема.

_________________
Спасение утопающих дело рук самих утопающих.


Вернуться наверх
 
Эиком - электронные компоненты и радиодетали
Не в сети
 Заголовок сообщения: Re: Варикап кв109
СообщениеДобавлено: Пн сен 29, 2025 19:18:58 
Нашел транзистор. Понюхал.

Зарегистрирован: Ср апр 17, 2024 20:24:19
Сообщений: 162
Откуда: Курская область,
Рейтинг сообщения: 0
интересно почему микросхема не захотела работать при подключении фильтра и дискриминатора по схеме из даташита
При добавлении в схему ИМС стабилизатора, все блокировочные конденсаторы оказались со стороны источника электропитания. Отсюда и проблема.


Конденсаторы у меня стоят и до стабилизатора и после.

Добавлено after 3 minutes 35 seconds:
Я так понял, ТС только фильтр корпуса заземлил. Или я не очень внимательно слежу за темой?

Средняя ножка керамического фильтра и дискриминатор были подключены на минус тогда приёмник стал ловить.


Вернуться наверх
 
Не в сети
 Заголовок сообщения: Re: Варикап кв109
СообщениеДобавлено: Пн сен 29, 2025 20:42:10 
Друг Кота
Аватар пользователя

Карма: 26
Рейтинг сообщений: 819
Зарегистрирован: Сб янв 28, 2006 22:47:24
Сообщений: 5716
Рейтинг сообщения: 0
Конденсаторы у меня стоят и до стабилизатора и после.

После их надо в 2-3 местах как минимум. Керамические.

_________________
Астролябия-сама меряет, было бы что мерять!!!


Вернуться наверх
 
Не в сети
 Заголовок сообщения: Re: Варикап кв109
СообщениеДобавлено: Вт сен 30, 2025 14:50:34 
Друг Кота
Аватар пользователя

Карма: 55
Рейтинг сообщений: 668
Зарегистрирован: Вт сен 25, 2012 23:13:41
Сообщений: 5426
Откуда: г.Дзержинск Нижегородской обл.
Рейтинг сообщения: 0
Конденсаторы у меня стоят и до стабилизатора и после.
Крупное фото всей конструкции можно увидеть?

_________________
Спасение утопающих дело рук самих утопающих.


Вернуться наверх
 
Не в сети
 Заголовок сообщения: Re: Варикап кв109
СообщениеДобавлено: Вс окт 05, 2025 14:40:31 
Нашел транзистор. Понюхал.

Зарегистрирован: Ср апр 17, 2024 20:24:19
Сообщений: 162
Откуда: Курская область,
Рейтинг сообщения: 0
Припаял конденсатор 0,015 мкф на 6 ножку и приёмник заработал по схеме даташита. Ловит вполне неплохо станции с мощным передатчиком идут без искажений. Пока не могу уложить диапазон либо 108 отваливается либо 88.


Вернуться наверх
 
Не в сети
 Заголовок сообщения: Re: Варикап кв109
СообщениеДобавлено: Вс окт 05, 2025 15:54:08 
Друг Кота
Аватар пользователя

Карма: 26
Рейтинг сообщений: 819
Зарегистрирован: Сб янв 28, 2006 22:47:24
Сообщений: 5716
Рейтинг сообщения: 0
Припаял конденсатор 0,015 мкф на 6 ножку
Ась? Загадками говорить изволите. Второй вывод конденсатора то куда припаян?

_________________
Астролябия-сама меряет, было бы что мерять!!!


Вернуться наверх
 
Не в сети
 Заголовок сообщения: Re: Варикап кв109
СообщениеДобавлено: Вс окт 05, 2025 16:28:25 
Нашел транзистор. Понюхал.

Зарегистрирован: Ср апр 17, 2024 20:24:19
Сообщений: 162
Откуда: Курская область,
Рейтинг сообщения: 0
на массу - на минус


Вернуться наверх
 
Не в сети
 Заголовок сообщения: Re: Варикап кв109
СообщениеДобавлено: Вс окт 05, 2025 16:34:30 
Друг Кота
Аватар пользователя

Карма: 26
Рейтинг сообщений: 819
Зарегистрирован: Сб янв 28, 2006 22:47:24
Сообщений: 5716
Рейтинг сообщения: 1
В очередной раз подтвердилось правило: на блокирующих конденсаторах не экономим, втыкаем их с избытком везде где только можно.

_________________
Астролябия-сама меряет, было бы что мерять!!!


Вернуться наверх
 
Не в сети
 Заголовок сообщения: Re: Варикап кв109
СообщениеДобавлено: Вс окт 05, 2025 17:03:09 
Друг Кота

Карма: -1
Рейтинг сообщений: 86
Зарегистрирован: Вт мар 13, 2012 12:16:13
Сообщений: 8878
Откуда: .ru
Рейтинг сообщения: 1
Припаял конденсатор 0,015 мкф на 6 ножку и приёмник заработал по схеме даташита.

в даташите они и так есть...
СпойлерИзображение

просто предполагается что приёмник будет собирать профессионал... )) и он знает как правильно расставить конденсаторы на схеме ))
СпойлерИзображение

:))
Но это не всё...
там ещё есть УВЧ и смеситель...
им по нормальному тоже нужен свой конденсатор по питанию...
но главное это правильно развести плату... с общей землёй.
:tea:


Вложения:
2.jpg [46.93 KiB]
Скачиваний: 305
1.jpg [44.63 KiB]
Скачиваний: 302
Вернуться наверх
 
Не в сети
 Заголовок сообщения: Re: Варикап кв109
СообщениеДобавлено: Пн окт 06, 2025 20:42:00 
Нашел транзистор. Понюхал.

Зарегистрирован: Ср апр 17, 2024 20:24:19
Сообщений: 162
Откуда: Курская область,
Рейтинг сообщения: 0
Вложение:
FM_radio (1) — копия.lay6 [43.7 KiB]
Скачиваний: 25
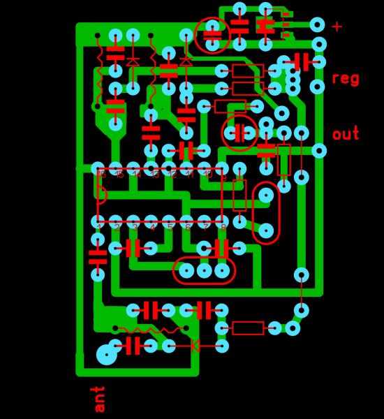
Вот печатная плата если одобрите буду травить. Изображение


Вернуться наверх
 
Не в сети
 Заголовок сообщения: Re: Варикап кв109
СообщениеДобавлено: Пн окт 06, 2025 23:21:25 
Друг Кота

Карма: -1
Рейтинг сообщений: 86
Зарегистрирован: Вт мар 13, 2012 12:16:13
Сообщений: 8878
Откуда: .ru
Рейтинг сообщения: 1
давно не делал печаток... уже много лет)) все одни макетки...
:roll:
в целом работать должно.. но я бы ещё добавил конденсаторов по питанию... которые бы соединяли + и - питания по кратчайшему пути...
:roll:
первое что бросается в глаза - ошибка на выходе детектора. Там резистор стоит не просто так. Это RC-фильтр. Он фильтрует остаточное ПЧ на выходе детектора. Без RC-фильтра приёмник может возбуждаться.
Изображение
Вообще по поводу выхода детектора это вообще отдельная тема)) я бы чуть переделал... Обычно я ставлю два RC-фильтра на выходе детектора. так я гарантированно получаю хорошую фильтрацию сигнала с выхода детектора. Поэтому мои приёмники не возбуждаются.
СпойлерИзображение

:tea:
причём к выходу детектора я подключаю сначала резистор а потом конденсатор.
как показала практика... так детектор меньше нагружается и сигнал становится чище...
но это уже пошли прям совсем тонкие подробности))
:tea:


Вложения:
3uak50bhb4.jpg [46.46 KiB]
Скачиваний: 223
Вернуться наверх
 
Не в сети
 Заголовок сообщения: Re: Варикап кв109
СообщениеДобавлено: Вт окт 07, 2025 10:33:43 
Друг Кота
Аватар пользователя

Карма: 55
Рейтинг сообщений: 668
Зарегистрирован: Вт сен 25, 2012 23:13:41
Сообщений: 5426
Откуда: г.Дзержинск Нижегородской обл.
Рейтинг сообщения: 1
Вот печатная плата если одобрите буду травить.
Жуть какая-то!
Ну кто же ставит высокочастотные блокировочные конденсаторы рядом со стабилизатором питания? Они должны стоять как можно ближе к высокочастотным потребителям энергии - ИМС, гетеродинам и фильтрам. Можно поставить их побольше рядом с каждым из вышеперечисленных устройств - хуже не будет. В цепь управления варикапами со стороны НЧ тоже бы не помешал блокировочный конденсатор.

P.s. Вы бы хоть поставили позиционные обозначения рядом с каждым элементом на трассировке ПП, легче было бы обсуждать доработки.

_________________
Спасение утопающих дело рук самих утопающих.


Последний раз редактировалось Николай_С Вт окт 07, 2025 10:48:02, всего редактировалось 1 раз.

Вернуться наверх
 
Не в сети
 Заголовок сообщения: Re: Варикап кв109
СообщениеДобавлено: Вт окт 07, 2025 10:43:47 
Друг Кота

Карма: -1
Рейтинг сообщений: 86
Зарегистрирован: Вт мар 13, 2012 12:16:13
Сообщений: 8878
Откуда: .ru
Рейтинг сообщения: 0
Николай_С писал(а):
Ну кто же ставит высокочастотные блокировочные конденсаторы рядом со стабилизатором питания?

все нормальные люди.
:tea:
Николай_С писал(а):
Они должны стоять как можно ближе к высокочастотным потребителям энергии - ИМС

внимательный зритель заметил конденсатор на выводе 6.
:tea:

тут на самом деле больше вопросов к самим дорожкам... которые идут изогнуто и не оптимально для ВЧ токов...
:roll:
в заводских платах оставляют одну большую "дорожку" под названием "масса".
она работает как экран между каскадами...
:tea:


Вернуться наверх
 
Не в сети
 Заголовок сообщения: Re: Варикап кв109
СообщениеДобавлено: Вт окт 07, 2025 10:50:44 
Друг Кота
Аватар пользователя

Карма: 55
Рейтинг сообщений: 668
Зарегистрирован: Вт сен 25, 2012 23:13:41
Сообщений: 5426
Откуда: г.Дзержинск Нижегородской обл.
Рейтинг сообщения: 1
Пока не могу уложить диапазон либо 108 отваливается либо 88.
А я предупреждал, что разгонка по диапазону будет проблемой. Уменьшайте конденсаторы 12 пФ и компенсируйте это увеличением витков катушек.

Добавлено after 58 seconds:
Николай_С писал(а):
Ну кто же ставит высокочастотные блокировочные конденсаторы рядом со стабилизатором питания?
все нормальные люди.
За всех не скажу, но Вам можно. :)))

По поводу остальной трассировки необходимо экспериментировать. Тут не вот прям СВЧ, возможно и такая трассировка прокатит.

_________________
Спасение утопающих дело рук самих утопающих.


Вернуться наверх
 
Не в сети
 Заголовок сообщения: Re: Варикап кв109
СообщениеДобавлено: Вт окт 07, 2025 21:48:40 
Нашел транзистор. Понюхал.

Зарегистрирован: Ср апр 17, 2024 20:24:19
Сообщений: 162
Откуда: Курская область,
Рейтинг сообщения: 0
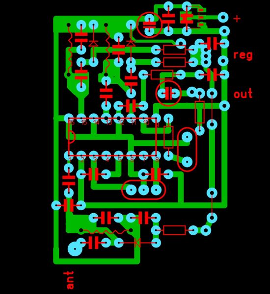
как мог откорректировал плату

Изображение


Вложения:
FM_radio (1) — копия — копия.lay6 [94.8 KiB]
Скачиваний: 24
Вернуться наверх
 
Не в сети
 Заголовок сообщения: Re: Варикап кв109
СообщениеДобавлено: Вт окт 07, 2025 21:56:47 
Друг Кота
Аватар пользователя

Карма: 55
Рейтинг сообщений: 668
Зарегистрирован: Вт сен 25, 2012 23:13:41
Сообщений: 5426
Откуда: г.Дзержинск Нижегородской обл.
Рейтинг сообщения: 1
Я бы ещё поставил блокировку куда-нибудь сюда:
Изображение


Вложения:
3usafk02np.JPG [94.02 KiB]
Скачиваний: 153

_________________
Спасение утопающих дело рук самих утопающих.
Вернуться наверх
 
Не в сети
 Заголовок сообщения: Re: Варикап кв109
СообщениеДобавлено: Вт окт 07, 2025 22:23:29 
Нашел транзистор. Понюхал.

Зарегистрирован: Ср апр 17, 2024 20:24:19
Сообщений: 162
Откуда: Курская область,
Рейтинг сообщения: 0
Я бы ещё поставил блокировку куда-нибудь сюда:
Изображение


принимается к исполнению. Спасибо!

Добавлено after 22 minutes 22 seconds:
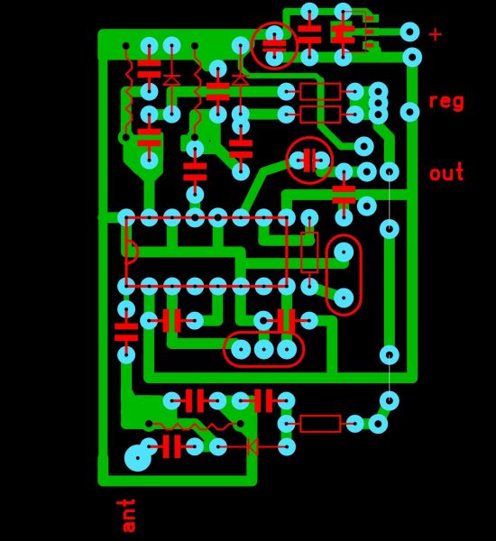
крайний вариант на данный момент

Изображение


Вложения:
FM_radio (1) — копия — копия.lay6 [52.11 KiB]
Скачиваний: 23
Вернуться наверх
 
Показать сообщения за:  Сортировать по:  Вернуться наверх
Начать новую тему Ответить на тему  [ Сообщений: 313 ]    , , 3, , , ...  

Часовой пояс: UTC + 3 часа


Кто сейчас на форуме

Сейчас этот форум просматривают: нет зарегистрированных пользователей и гости: 27


Вы не можете начинать темы
Вы не можете отвечать на сообщения
Вы не можете редактировать свои сообщения
Вы не можете удалять свои сообщения
Вы не можете добавлять вложения

Найти:
Перейти:  


Powered by phpBB © 2000, 2002, 2005, 2007 phpBB Group
Русская поддержка phpBB
Extended by Karma MOD © 2007—2012 m157y
Extended by Topic Tags MOD © 2012 m157y