Например TDA7294

Форум РадиоКот • Просмотр темы - Считыватель и копир RFID устройств.
Форум РадиоКот
Здесь можно немножко помяукать :)

Текущее время: Вт дек 16, 2025 17:29:56

Часовой пояс: UTC + 3 часа


ПРЯМО СЕЙЧАС:



Начать новую тему Ответить на тему  [ Сообщений: 2250 ]    , , , , 5, , , ...  
Автор Сообщение
Не в сети
 Заголовок сообщения: Re: Считыватель и копир RFID устройств.
СообщениеДобавлено: Пт июн 29, 2012 08:10:53 
Вымогатель припоя
Аватар пользователя

Карма: 6
Рейтинг сообщений: 72
Зарегистрирован: Вт ноя 08, 2011 21:13:41
Сообщений: 562
Откуда: Светлоград Ставропольский край
Рейтинг сообщения: 0
Кроме этого копира : http://youtu.be/qbTeC1EMxo0 автор Iplogger разрабатывает USB-RFID копир.


Вернуться наверх
 
Не в сети
 Заголовок сообщения: Re: Считыватель и копир RFID устройств.
СообщениеДобавлено: Пт июн 29, 2012 19:29:58 
Вымогатель припоя
Аватар пользователя

Карма: 6
Рейтинг сообщений: 72
Зарегистрирован: Вт ноя 08, 2011 21:13:41
Сообщений: 562
Откуда: Светлоград Ставропольский край
Рейтинг сообщения: 0
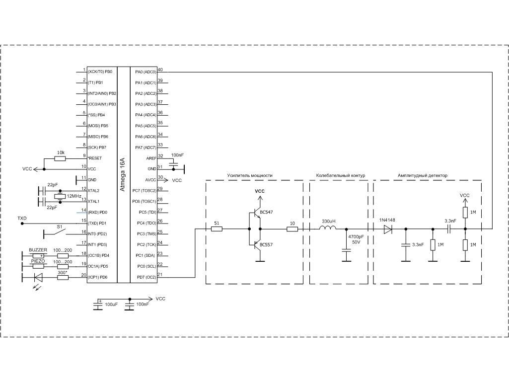
КОПИР RFID ХАЛЯВНЫЙ

Вся техническая информация в архиве.
Выделенные штрих-пунктиром блоки можете ставить свои. Все или по отдельности. В прошивке все учтено.
Единственное, если на выходе есть ОУ или транзистор, необходимо подтянуть выход схемы к питанию контроллера.
Катушку я не мотал. Вместо нее стоит дроссель RLB. Срабатывание - 1 см.

Работает так. Подносим метку - считывает, подносим вторую - записывает. И на начало.
Чтение - один сигнал, запись - два сигнала.
Полезная информация выводится в СОМ-порт ( 57600-N-1).

Кнопка S1 - вкл.-выкл. эмуляции последнего прочитанного ключа или
калибровка частоты колебательного контура.

Если есть любые вопросы - задавайте, не стесняйтесь. Iplogger.


Вложения:
1 (1).rar [325.77 KiB]
Скачиваний: 2674
Вернуться наверх
 
Не в сети
 Заголовок сообщения: Re: Считыватель и копир RFID устройств.
СообщениеДобавлено: Пт июн 29, 2012 19:39:00 
Вымогатель припоя
Аватар пользователя

Карма: 6
Рейтинг сообщений: 72
Зарегистрирован: Вт ноя 08, 2011 21:13:41
Сообщений: 562
Откуда: Светлоград Ставропольский край
Рейтинг сообщения: 0
Есть вариант этой схемы попроще... И прошивка поновее...


Вложения:
rfid (1).hex [8.04 KiB]
Скачиваний: 1702
rs232.jpg [64.83 KiB]
Скачиваний: 4353
Вернуться наверх
 
Не в сети
 Заголовок сообщения: Re: Считыватель и копир RFID устройств.
СообщениеДобавлено: Пт июн 29, 2012 21:46:02 
Вымогатель припоя

Карма: 2
Рейтинг сообщений: 26
Зарегистрирован: Сб сен 11, 2010 14:17:36
Сообщений: 627
Откуда: Петербург
Рейтинг сообщения: 0
Вот здесь на Казусе чел выложил автономный копировщик:
http://kazus.ru/forums/showthread.php?t=101597

Есть все,схема,прошивка под два типа PIC.
Только у него по моему в схеме ошибочка - полевик
U3 включен не правильно,исток со стоком перепутаны.


Вернуться наверх
 
Эиком - электронные компоненты и радиодетали
Не в сети
 Заголовок сообщения: Re: Считыватель и копир RFID устройств.
СообщениеДобавлено: Пт июн 29, 2012 21:54:44 
Вымогатель припоя
Аватар пользователя

Карма: 6
Рейтинг сообщений: 72
Зарегистрирован: Вт ноя 08, 2011 21:13:41
Сообщений: 562
Откуда: Светлоград Ставропольский край
Рейтинг сообщения: 0
Ну да, там верхний полевик нарисован неправильно. А эти схемы что тут я повторил и видео вверху есть работы. По моему проще некуда копир получился.


Вернуться наверх
 
Не в сети
 Заголовок сообщения: Re: Считыватель и копир RFID устройств.
СообщениеДобавлено: Пт июн 29, 2012 22:07:23 
Вымогатель припоя

Карма: 2
Рейтинг сообщений: 26
Зарегистрирован: Сб сен 11, 2010 14:17:36
Сообщений: 627
Откуда: Петербург
Рейтинг сообщения: 0
federic писал(а):
Ну да, там верхний полевик нарисован неправильно. А эти схемы что тут я повторил и видео вверху есть работы. По моему проще некуда копир получился.

Нет,верхний нарисован правильно,а вот нижний, который с каналом P типа ,перепутаны исток и сток.
Ваша схема замечательная,но только у вас ATMEGA дорогая применена.
А в схеме на казусе PIC12F683, он 50 руб стоит и шьется любым прогером.
Но в вашем есть одно преимущество - можно вывести информацию на комп.


Вернуться наверх
 
Не в сети
 Заголовок сообщения: Re: Считыватель и копир RFID устройств.
СообщениеДобавлено: Сб июн 30, 2012 07:15:17 
Мучитель микросхем

Карма: 1
Рейтинг сообщений: 68
Зарегистрирован: Пт май 25, 2012 19:30:42
Сообщений: 441
Рейтинг сообщения: 0
victor1956 писал(а):
Ваша схема замечательная,но только у вас ATMEGA дорогая применена.
А в схеме на казусе PIC12F683, он 50 руб стоит и шьется любым прогером.
Но в вашем есть одно преимущество - можно вывести информацию на комп.

victor1956 На казусе же выложен еще проект на меге16 с исходниками и автор заявил что можно перекомпилировать под мегу8 http://kazus.ru/forums/showthread.php?t=101565#5 . Правда автор там много не разговаривает, считает что для всех все ему известное известно и Вам по сути ничего не ответил. Авторы они такие, гордые :)) .

З.Ы. Забыл спросить federic а этот проект возможно перекомпилировать под ATMEGA 8 ? Как я понял прошивку iplogger писал а reviver и Вы обвеской МК занимались. Может был разговор с iplogger про возможность реализации на ATMEGA 8 ?


Вернуться наверх
 
Не в сети
 Заголовок сообщения: Re: Считыватель и копир RFID устройств.
СообщениеДобавлено: Сб июн 30, 2012 10:43:04 
Вымогатель припоя
Аватар пользователя

Карма: 6
Рейтинг сообщений: 72
Зарегистрирован: Вт ноя 08, 2011 21:13:41
Сообщений: 562
Откуда: Светлоград Ставропольский край
Рейтинг сообщения: 0
novodrodskiy писал(а):
victor1956 писал(а):
Ваша схема замечательная,но только у вас ATMEGA дорогая применена.
А в схеме на казусе PIC12F683, он 50 руб стоит и шьется любым прогером.
Но в вашем есть одно преимущество - можно вывести информацию на комп.

victor1956 На казусе же выложен еще проект на меге16 с исходниками и автор заявил что можно перекомпилировать под мегу8 http://kazus.ru/forums/showthread.php?t=101565#5 . Правда автор там много не разговаривает, считает что для всех все ему известное известно и Вам по сути ничего не ответил. Авторы они такие, гордые :)) .

З.Ы. Забыл спросить federic а этот проект возможно перекомпилировать под ATMEGA 8 ? Как я понял прошивку iplogger писал а reviver и Вы обвеской МК занимались. Может был разговор с iplogger про возможность реализации на ATMEGA 8 ?

Про Atmega8A я не интетесовался. Этот вопрос надо задать Iplogger у.


Вернуться наверх
 
Не в сети
 Заголовок сообщения: Re: Считыватель и копир RFID устройств.
СообщениеДобавлено: Сб июн 30, 2012 14:26:55 
Открыл глаза

Карма: 2
Рейтинг сообщений: 6
Зарегистрирован: Пт янв 22, 2010 16:10:30
Сообщений: 52
Рейтинг сообщения: 0
novodrodskiy писал(а):
victor1956 На казусе же выложен еще проект на меге16 с исходниками и автор заявил что можно перекомпилировать под мегу8 http://kazus.ru/forums/showthread.php?t=101565#5 . Правда автор там много не разговаривает, считает что для всех все ему известное известно и Вам по сути ничего не ответил. Авторы они такие, гордые :)) .

Просто троллить не надо, а вопросы задавайте по существу. Проект для того и выложен в исходниках, чтобы исправлять и дорабатывать можно было, а не просто повторить и радоваться данному факту.


Вернуться наверх
 
Не в сети
 Заголовок сообщения: Re: Считыватель и копир RFID устройств.
СообщениеДобавлено: Сб июн 30, 2012 14:58:56 
Мучитель микросхем

Карма: 1
Рейтинг сообщений: 68
Зарегистрирован: Пт май 25, 2012 19:30:42
Сообщений: 441
Рейтинг сообщения: 0
Serg22 писал(а):
Просто троллить не надо, а вопросы задавайте по существу. Проект для того и выложен в исходниках, чтобы исправлять и дорабатывать можно было, а не просто повторить и радоваться данному факту.

Многоуважаемый Serg22 Вам не кажется что это Вы сейчас здесь тролите? И что это Вас сподвигло на писательство, 2,5 года читали, читали и вдруг написали. Просто радиолюбители есть разные, кто сам пишет под разные МК, кто только под ПИКи, кто под АВРы, кому то эапросто подправить искодники под все МК, кто то только под ПИК, или под АВР а кто то запросто может только прошить готовый HEX. Вот как то так :)) .


Вернуться наверх
 
Не в сети
 Заголовок сообщения: Re: Считыватель и копир RFID устройств.
СообщениеДобавлено: Сб июн 30, 2012 15:52:36 
Открыл глаза

Карма: 2
Рейтинг сообщений: 6
Зарегистрирован: Пт янв 22, 2010 16:10:30
Сообщений: 52
Рейтинг сообщения: 0
novodrodskiy писал(а):
Serg22 писал(а):
Просто троллить не надо, а вопросы задавайте по существу. Проект для того и выложен в исходниках, чтобы исправлять и дорабатывать можно было, а не просто повторить и радоваться данному факту.

Многоуважаемый Serg22 Вам не кажется что это Вы сейчас здесь тролите? И что это Вас сподвигло на писательство, 2,5 года читали, читали и вдруг написали. Просто радиолюбители есть разные, кто сам пишет под разные МК, кто только под ПИКи, кто под АВРы, кому то эапросто подправить искодники под все МК, кто то только под ПИК, или под АВР а кто то запросто может только прошить готовый HEX. Вот как то так :)) .

Я сразу написал, что мне не интересно делать инструкцию по сборке готового устройства. Мне интересен процесс разработки. А мне задают вопросы по ИСПОЛЬЗОВАНИЮ, даже не собрав девайс. Мысль понятна ? Кому надо просто повторить - есть проект на пике. там и схема, там и хекс скомпилированный.
Если кому-то не нравится возиться с исходниками - просто пройдите мимо. Я не обижусь. Только вот не надо обвинять меня в том, что я не отвечаю на вопросы. Отвечаю. Но на умные.
2.5 года все устраивало. Читал, вникал в интересное. Писал в лички авторам проектов. Не троллил.


Вернуться наверх
 
Не в сети
 Заголовок сообщения: Re: Считыватель и копир RFID устройств.
СообщениеДобавлено: Сб июн 30, 2012 17:01:26 
Открыл глаза

Карма: 2
Рейтинг сообщений: 6
Зарегистрирован: Пт янв 22, 2010 16:10:30
Сообщений: 52
Рейтинг сообщения: 0
bolek писал(а):
federic писал(а):
...Что проверить в железе... если даже схема отсутствует.

Для альтернативно одаренных: схема есть, она в выполнена в протеусе. Исходники тоже есть, для моделирования в протеусе есть .cof
На макетке спаять - плевое дело.

Спасибо за поддержку :-)


Вернуться наверх
 
Не в сети
 Заголовок сообщения: Re: Считыватель и копир RFID устройств.
СообщениеДобавлено: Сб июн 30, 2012 18:13:16 
Это не хвост, это антенна
Аватар пользователя

Карма: 23
Рейтинг сообщений: 417
Зарегистрирован: Пт фев 05, 2010 03:48:21
Сообщений: 1453
Откуда: 056.RU
Рейтинг сообщения: 0
novodrodskiy писал(а):
Просто радиолюбители есть разные, кто сам пишет под разные МК, кто только под ПИКи, кто под АВРы, кому то эапросто подправить искодники под все МК, кто то только под ПИК, или под АВР а кто то запросто может только прошить готовый HEX. Вот как то так :)) .

novodrodskiy абсолютно согласен с Вами, я тоже так думаю, да и не я один.

_________________
Кошка случайно подсказала!


Вернуться наверх
 
Не в сети
 Заголовок сообщения: Re: Считыватель и копир RFID устройств.
СообщениеДобавлено: Сб июн 30, 2012 20:00:30 
Мучитель микросхем

Карма: 1
Рейтинг сообщений: 68
Зарегистрирован: Пт май 25, 2012 19:30:42
Сообщений: 441
Рейтинг сообщения: 0
Serg22 писал(а):
Я сразу написал, что мне не интересно делать инструкцию по сборке готового устройства. Мне интересен процесс разработки. А мне задают вопросы по ИСПОЛЬЗОВАНИЮ, даже не собрав девайс. Мысль понятна ? Кому надо просто повторить - есть проект на пике. там и схема, там и хекс скомпилированный.
Если кому-то не нравится возиться с исходниками - просто пройдите мимо. Я не обижусь. Только вот не надо обвинять меня в том, что я не отвечаю на вопросы. Отвечаю. Но на умные.
2.5 года все устраивало. Читал, вникал в интересное. Писал в лички авторам проектов. Не троллил.

Serg22 Извините, просто я не сообразил что вы автор этого проекта, на казусе вы под другим ником его выложили. И заело что вот какой то читатель с первого поста влез в тему и еще в тролльстве обвиняет. А НЕХ выкладывать, в проектах с исходниками, это как бы правило хорошего тона и у Вашего проекта добавилось бы приличное кол-во повторивших его. Желательно под мегу16 и мегу8 :)) . Вот с ПИКами я немного могу что то сделать, даже НЕХ поковырять :) . А устанавливать ПО и осваивать его для одного проекта на AVR как то не айс. А собрать проект хочется. А с проектом на ПИКе, там автор не очень "народные" ПИКи применил и народ не может их купить (и я тоже).


Вернуться наверх
 
Не в сети
 Заголовок сообщения: Re: Считыватель и копир RFID устройств.
СообщениеДобавлено: Вс июл 01, 2012 05:23:39 
Открыл глаза

Карма: 2
Рейтинг сообщений: 6
Зарегистрирован: Пт янв 22, 2010 16:10:30
Сообщений: 52
Рейтинг сообщения: 0
novodrodskiy писал(а):
Serg22 Извините, просто я не сообразил что вы автор этого проекта, на казусе вы под другим ником его выложили. И заело что вот какой то читатель с первого поста влез в тему и еще в тролльстве обвиняет. А НЕХ выкладывать, в проектах с исходниками, это как бы правило хорошего тона и у Вашего проекта добавилось бы приличное кол-во повторивших его. Желательно под мегу16 и мегу8 :)) . Вот с ПИКами я немного могу что то сделать, даже НЕХ поковырять :) . А устанавливать ПО и осваивать его для одного проекта на AVR как то не айс. А собрать проект хочется. А с проектом на ПИКе, там автор не очень "народные" ПИКи применил и народ не может их купить (и я тоже).

Выложил обновленный архив, добавил HEX.
По поводу ников - на казусе мой обычный ник занят... Пришлось придумать новый.

http://serg22.sibgtu.ru/radio/RFID-mega16-writer-freeware.rar

Изображение


Вернуться наверх
 
Не в сети
 Заголовок сообщения: Re: Считыватель и копир RFID устройств.
СообщениеДобавлено: Вс июл 01, 2012 06:00:44 
Мучитель микросхем

Карма: 1
Рейтинг сообщений: 68
Зарегистрирован: Пт май 25, 2012 19:30:42
Сообщений: 441
Рейтинг сообщения: 0
Serg22 писал(а):
Выложил обновленный архив, добавил HEX.

Serg22 Спасибо. :beer:
А под Мегу8 адаптировать Ваш проект можете ? :oops: . Это как бы тоже творческий процесс. Извините за наглость :oops: .


Вернуться наверх
 
Не в сети
 Заголовок сообщения: Re: Считыватель и копир RFID устройств.
СообщениеДобавлено: Вс июл 01, 2012 06:30:25 
Открыл глаза

Карма: 2
Рейтинг сообщений: 6
Зарегистрирован: Пт янв 22, 2010 16:10:30
Сообщений: 52
Рейтинг сообщения: 0
novodrodskiy писал(а):
Serg22 писал(а):
Выложил обновленный архив, добавил HEX.

Serg22 Спасибо. :beer:
А под Мегу8 адаптировать Ваш проект можете ? :oops: . Это как бы тоже творческий процесс. Извините за наглость :oops: .

У меня ее нету. Когда приедет и буду собирать законченный девайс - тогда будет проект. А без проверки на железе я выкладывать все равно не буду.
Кроме того, еще не решил как будет связь с компом осуществляться. V-USB прикручивать или ставить переходник.
А вдруг всем только автономный девайс и нужен ? Сколько людей столько и мнений. Для этого есть исходники, каждый под себя может исправить.


Вернуться наверх
 
Не в сети
 Заголовок сообщения: Re: Считыватель и копир RFID устройств.
СообщениеДобавлено: Вс июл 01, 2012 06:43:24 
Мучитель микросхем

Карма: 1
Рейтинг сообщений: 68
Зарегистрирован: Пт май 25, 2012 19:30:42
Сообщений: 441
Рейтинг сообщения: 0
Serg22 писал(а):
У меня ее нету. Когда приедет и буду собирать законченный девайс - тогда будет проект. А без проверки на железе я выкладывать все равно не буду.

Ну как бы фуромчане могли бы потестить в железе. Но не смею настаивать. Спасибо и на этом.


Вернуться наверх
 
Не в сети
 Заголовок сообщения: Re: Считыватель и копир RFID устройств.
СообщениеДобавлено: Вс июл 01, 2012 09:08:47 
Друг Кота

Карма: 40
Рейтинг сообщений: 35
Зарегистрирован: Ср июл 14, 2010 18:27:52
Сообщений: 4192
Рейтинг сообщения: 0
victor1956 писал(а):
Вот здесь на Казусе чел выложил автономный копировщик:
http://kazus.ru/forums/showthread.php?t=101597

Я сделал значительно проще, используя встроенные возможности контроллера.
К примеру, я отказался от внешнего фильтра сигнала при считывании ключа. Использую компаратор МК и программную фильтрацию.

От транзисторов питающих катушку связи считывания, пока еще не отказался, но в следующей версии сделаю и без них.

Изображение

Изображение

Контроллер PIC18F14K50


Вернуться наверх
 
Не в сети
 Заголовок сообщения: Re: Считыватель и копир RFID устройств.
СообщениеДобавлено: Вс июл 01, 2012 09:26:28 
Открыл глаза

Карма: 2
Рейтинг сообщений: 6
Зарегистрирован: Пт янв 22, 2010 16:10:30
Сообщений: 52
Рейтинг сообщения: 0
novodrodskiy писал(а):
Serg22 писал(а):
У меня ее нету. Когда приедет и буду собирать законченный девайс - тогда будет проект. А без проверки на железе я выкладывать все равно не буду.

Ну как бы фуромчане могли бы потестить в железе. Но не смею настаивать. Спасибо и на этом.

В основной теме на казусе выложил. Не тестировал в железе.


Вернуться наверх
 
Показать сообщения за:  Сортировать по:  Вернуться наверх
Начать новую тему Ответить на тему  [ Сообщений: 2250 ]    , , , , 5, , , ...  

Часовой пояс: UTC + 3 часа


Кто сейчас на форуме

Сейчас этот форум просматривают: нет зарегистрированных пользователей и гости: 24


Вы не можете начинать темы
Вы не можете отвечать на сообщения
Вы не можете редактировать свои сообщения
Вы не можете удалять свои сообщения
Вы не можете добавлять вложения

Найти:
Перейти:  


Powered by phpBB © 2000, 2002, 2005, 2007 phpBB Group
Русская поддержка phpBB
Extended by Karma MOD © 2007—2012 m157y
Extended by Topic Tags MOD © 2012 m157y