Например TDA7294

Форум РадиоКот • Просмотр темы - Мигалка на NE555
Форум РадиоКот
Здесь можно немножко помяукать :)

Текущее время: Пт дек 12, 2025 21:48:56

Часовой пояс: UTC + 3 часа


ПРЯМО СЕЙЧАС:



Начать новую тему Ответить на тему  [ Сообщений: 35 ]    , 2
Автор Сообщение
Не в сети
 Заголовок сообщения: Re: Мигалка на NE555
СообщениеДобавлено: Вс ноя 16, 2025 19:12:14 
Нашел транзистор. Понюхал.

Зарегистрирован: Ср окт 24, 2018 09:11:02
Сообщений: 168
Рейтинг сообщения: 0
"u37", Вы имеете ввиду что-то типа 10N60 ?


Вернуться наверх
 
Не в сети
 Заголовок сообщения: Re: Мигалка на NE555
СообщениеДобавлено: Вс ноя 16, 2025 19:14:14 
Опытный кот

Карма: 2
Рейтинг сообщений: 105
Зарегистрирован: Пт ноя 22, 2024 14:08:43
Сообщений: 840
Рейтинг сообщения: 0
Изображение
так без "грубых" ошибок....))))


Вернуться наверх
 
Не в сети
 Заголовок сообщения: Re: Мигалка на NE555
СообщениеДобавлено: Вс ноя 16, 2025 19:18:08 
Нашел транзистор. Понюхал.

Зарегистрирован: Ср окт 24, 2018 09:11:02
Сообщений: 168
Рейтинг сообщения: 0
"Krismi70",понял. Спасибо, попробую.


Вернуться наверх
 
Не в сети
 Заголовок сообщения: Re: Мигалка на NE555
СообщениеДобавлено: Вс ноя 16, 2025 19:20:39 
Друг Кота
Аватар пользователя

Карма: 197
Рейтинг сообщений: 8593
Зарегистрирован: Пн ноя 30, 2009 03:00:01
Сообщений: 43084
Откуда: Нерезиновая
Рейтинг сообщения: 0
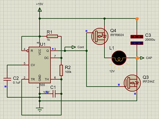
"АлександрЛ", ОК. Пара вопросов по схемам. 1) по (схема с 555 таймером.PNG) выходы "1" и "0" далее соединяются с п-канальными транзисторами?
2) схема с 555 таймером 2.PNG . Не понял куда идут выводы "Cont" и "CAP". Попробую осмыслить и собрать схему.

В схеме- лампа подключена к стоку P-канального транзистора, второй вывод лампы подключён к минусу АКБ, и к стоку N-канального транзистора, оба затвора соединены вместе и подключены прямо к выходу 555 таймера. В эмуляции эта схема
СпойлерИзображение

нормально работает, и не боится "сквозных токов"- лампа получается в качестве "ограничителя тока"

Протеус отказался эмулировать вашу схему соединения с транзисторами- ему, видимо, не понравился висящий в воздухе исток разрядного транзистора.
А так да, один полевик к коллектору одного транзистора, второй- к коллектору второго транзистора.

Выводы "Cont" и "CAP" - это я туда подключал виртуальный осциллограф и виртуальный измеритель периода.


Последний раз редактировалось АлександрЛ Вс ноя 16, 2025 19:32:29, всего редактировалось 1 раз.

Вернуться наверх
 
Эиком - электронные компоненты и радиодетали
Не в сети
 Заголовок сообщения: Re: Мигалка на NE555
СообщениеДобавлено: Вс ноя 16, 2025 19:22:16 
Электрический кот

Карма: 5
Рейтинг сообщений: 157
Зарегистрирован: Пн май 01, 2017 20:01:45
Сообщений: 1015
Рейтинг сообщения: 0
А второй zener 15V зажали?

Ну и так, на подумать - ошибку вклеили, не видите?


Вернуться наверх
 
Не в сети
 Заголовок сообщения: Re: Мигалка на NE555
СообщениеДобавлено: Вс ноя 16, 2025 22:09:33 
Нашел транзистор. Понюхал.

Зарегистрирован: Ср окт 24, 2018 09:11:02
Сообщений: 168
Рейтинг сообщения: 0
"u37", вопрос был относительно этой схемы? Структура нового транзистора?
Вложение:
Мигалка31.jpg [13.64 KiB]
Скачиваний: 22
. А о каком втором стабилитроне речь?

Добавлено after 8 minutes 59 seconds:
"АлександрЛ", аккум подключается в точки подключения С3?
Вложение:
схема с 555 таймером-21.jpg [74.07 KiB]
Скачиваний: 18
А С3, это емкость 20000мкф или символическое обозначение аккумулятора?


Вложения:
Мигалка3.jpg [40.43 KiB]
Скачиваний: 22
Вернуться наверх
 
Не в сети
 Заголовок сообщения: Re: Мигалка на NE555
СообщениеДобавлено: Пн ноя 17, 2025 01:30:53 
Друг Кота
Аватар пользователя

Карма: 197
Рейтинг сообщений: 8593
Зарегистрирован: Пн ноя 30, 2009 03:00:01
Сообщений: 43084
Откуда: Нерезиновая
Рейтинг сообщения: 0
аккум подключается в точки подключения С3?
Вложение:
схема с 555 таймером-21.jpg
А С3, это емкость 20000мкф или символическое обозначение аккумулятора?

Да, конденсатор С3 я в эмуляцию вставил вместо аккумулятора. Конечно, конденсатор это не аккумулятор, но, в каком-то приближении он эмулирует его работу.


Вернуться наверх
 
Не в сети
 Заголовок сообщения: Re: Мигалка на NE555
СообщениеДобавлено: Пн ноя 17, 2025 10:49:09 
Нашел транзистор. Понюхал.

Зарегистрирован: Ср окт 24, 2018 09:11:02
Сообщений: 168
Рейтинг сообщения: 0
"АлександрЛ", ОК, и... не открывается Ваше вложение с схемой из Протеуса...


Вернуться наверх
 
Не в сети
 Заголовок сообщения: Re: Мигалка на NE555
СообщениеДобавлено: Пн ноя 17, 2025 13:05:11 
Друг Кота
Аватар пользователя

Карма: 197
Рейтинг сообщений: 8593
Зарегистрирован: Пн ноя 30, 2009 03:00:01
Сообщений: 43084
Откуда: Нерезиновая
Рейтинг сообщения: 0
nobilia7 писал(а):
не открывается Ваше вложение с схемой из Протеуса...
Какое именно?
СпойлерИзображение


Вернуться наверх
 
Не в сети
 Заголовок сообщения: Re: Мигалка на NE555
СообщениеДобавлено: Пн ноя 17, 2025 14:31:11 
Нашел транзистор. Понюхал.

Зарегистрирован: Ср окт 24, 2018 09:11:02
Сообщений: 168
Рейтинг сообщения: 0
"АлександрЛ", Спасибо. Говорил о второй, но сейчас открылась. Сохранил.


Вернуться наверх
 
Не в сети
 Заголовок сообщения: Re: Мигалка на NE555
СообщениеДобавлено: Сб ноя 22, 2025 04:08:45 
Нашел транзистор. Понюхал.

Зарегистрирован: Ср окт 24, 2018 09:11:02
Сообщений: 168
Рейтинг сообщения: 0
Спасибо огромное всем откликнувшимся. Мыргалка заработала. Тема закрыта.


Вернуться наверх
 
Не в сети
 Заголовок сообщения: Re: Мигалка на NE555
СообщениеДобавлено: Сб ноя 22, 2025 10:28:32 
Электрический кот

Карма: 5
Рейтинг сообщений: 157
Зарегистрирован: Пн май 01, 2017 20:01:45
Сообщений: 1015
Рейтинг сообщения: 0
Если речь о последней схеме на 2х nMOS, то учтите, что при повышении напряжения питания до 16В+ через защитный стабилитрон пойдет ток и на верхнем pnp на базу придет 1В. У него в эмиттере отн. низкоомный резистор, а в коллекторе высокоомный, падение 0.5В достаточно чтобы навести открывающий уровень на сответствующий MOSFET. В результате, лампа начнет посвечивать в не_своей фазе. Плохо это не подсветкой, а тем, что транзистор открыт чатично и на нём будет падать неожиданно существенная мощность. Т.е. узел с pnp транзистором надо поправить (я предлагал другое исполнение).


Вернуться наверх
 
Не в сети
 Заголовок сообщения: Re: Мигалка на NE555
СообщениеДобавлено: Сб ноя 22, 2025 19:10:55 
Нашел транзистор. Понюхал.

Зарегистрирован: Ср окт 24, 2018 09:11:02
Сообщений: 168
Рейтинг сообщения: 0
u37, у меня получилось повторить схему с оптопарой. То, что Вы описываете, справедливо для той схемы?


Вернуться наверх
 
Не в сети
 Заголовок сообщения: Re: Мигалка на NE555
СообщениеДобавлено: Сб ноя 22, 2025 19:31:33 
Электрический кот

Карма: 5
Рейтинг сообщений: 157
Зарегистрирован: Пн май 01, 2017 20:01:45
Сообщений: 1015
Рейтинг сообщения: 0
Там нет этого узла.


Вернуться наверх
 
Не в сети
 Заголовок сообщения: Re: Мигалка на NE555
СообщениеДобавлено: Сб ноя 22, 2025 20:09:14 
Нашел транзистор. Понюхал.

Зарегистрирован: Ср окт 24, 2018 09:11:02
Сообщений: 168
Рейтинг сообщения: 0
"u37", ок.


Вернуться наверх
 
Показать сообщения за:  Сортировать по:  Вернуться наверх
Начать новую тему Ответить на тему  [ Сообщений: 35 ]    , 2

Часовой пояс: UTC + 3 часа


Кто сейчас на форуме

Сейчас этот форум просматривают: нет зарегистрированных пользователей и гости: 27


Вы не можете начинать темы
Вы не можете отвечать на сообщения
Вы не можете редактировать свои сообщения
Вы не можете удалять свои сообщения
Вы не можете добавлять вложения

Найти:
Перейти:  


Powered by phpBB © 2000, 2002, 2005, 2007 phpBB Group
Русская поддержка phpBB
Extended by Karma MOD © 2007—2012 m157y
Extended by Topic Tags MOD © 2012 m157y