Например TDA7294

Форум РадиоКот • Просмотр темы - Схема индикации разряда батарейки CR2032
Форум РадиоКот
Здесь можно немножко помяукать :)

Текущее время: Пн дек 29, 2025 03:03:58

Часовой пояс: UTC + 3 часа


ПРЯМО СЕЙЧАС:



Начать новую тему Ответить на тему  [ Сообщений: 139 ]     ... , , , 6,  
Автор Сообщение
Не в сети
 Заголовок сообщения: Re: Схема индикации разряда батарейки CR2032
СообщениеДобавлено: Пн дек 01, 2025 15:18:36 
Встал на лапы
Аватар пользователя

Зарегистрирован: Пт авг 15, 2025 08:28:19
Сообщений: 87
Рейтинг сообщения: 0
с китая тащить долго

в чип-дип 3-4 дня
https://www.chipdip.ru/product/pic10f22 ... st_product


Вернуться наверх
 
Не в сети
 Заголовок сообщения: Re: Схема индикации разряда батарейки CR2032
СообщениеДобавлено: Пн дек 01, 2025 15:28:14 
Модератор
Аватар пользователя

Карма: 153
Рейтинг сообщений: 2927
Зарегистрирован: Сб авг 14, 2010 15:05:51
Сообщений: 18893
Откуда: г. Озерск, Челябинская обл.
Рейтинг сообщения: 0
Медали: 1
Лучший человек Форума 2017 (1)
alex_ писал(а):
У меня пока только 1 мысль, поставить мосфет N канальный, затвором на + батарейки, поскольку затвор изолирован то и тока там нет, исток на - питания на сток +3,3 через резистор 1К и далее с этой точки результат подаём на АЦП.
а теперь посчитай, как долго прослужит твоя батарейка, разряжаясь на 1К через открытый мосфет.

_________________
Мудрость приходит вместе с импотенцией...
Когда на русском форуме переходят на Вы, в реальной жизни начинают бить морду.


Вернуться наверх
 
Не в сети
 Заголовок сообщения: Re: Схема индикации разряда батарейки CR2032
СообщениеДобавлено: Пн дек 01, 2025 15:44:45 
Опытный кот
Аватар пользователя

Карма: 7
Рейтинг сообщений: 94
Зарегистрирован: Сб июн 01, 2013 22:24:21
Сообщений: 781
Откуда: ПФО
Рейтинг сообщения: 0
а теперь посчитай, как долго прослужит твоя батарейка

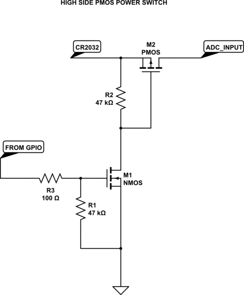
А причём здесь резистор, батарейка подключена только к затвору, поскольку затвор изолирован от перехода сток исток то резистор с батарейкой никак не связан

Добавлено after 9 minutes 27 seconds:
Изображение


Вернуться наверх
 
Не в сети
 Заголовок сообщения: Re: Схема индикации разряда батарейки CR2032
СообщениеДобавлено: Пн дек 01, 2025 15:46:35 
Друг Кота
Аватар пользователя

Карма: 4
Рейтинг сообщений: 337
Зарегистрирован: Ср мар 31, 2010 09:33:22
Сообщений: 4772
Откуда: Владивосток
Рейтинг сообщения: 0
А где схема проверки этой приблуды .
Вдруг она спросонья все позабывала что записано в памяти ?)

_________________
«Когда у общества нет цветовой дифференциации штанов, то нет цели!»

- Позвольте-с вас спросить, почему от вас так отвратительно пахнет?
- Ну, что ж, пахнет... известно. По специальности. Вчера котов душили, душили. (с)


Вернуться наверх
 
Эиком - электронные компоненты и радиодетали
Не в сети
 Заголовок сообщения: Re: Схема индикации разряда батарейки CR2032
СообщениеДобавлено: Пн дек 01, 2025 16:20:35 
Мудрый кот

Карма: 25
Рейтинг сообщений: 494
Зарегистрирован: Сб май 05, 2012 20:24:52
Сообщений: 1820
Откуда: KN34PC, Болгария
Рейтинг сообщения: 0
Анализ состояния разряженной батареи без нагрузки - не самый корректный способ.
(При питании от внешнего источника напр. DS1307 не потребляет ток из батареи).


Вернуться наверх
 
Не в сети
 Заголовок сообщения: Re: Схема индикации разряда батарейки CR2032
СообщениеДобавлено: Пн дек 01, 2025 16:31:40 
Электрический кот

Карма: 5
Рейтинг сообщений: 170
Зарегистрирован: Пн май 01, 2017 20:01:45
Сообщений: 1058
Рейтинг сообщения: 0
" батарейка подключена только к затвору, поскольку затвор изолирован от перехода сток исток то резистор с батарейкой никак не связан" - и что оно будет показывать? Только не надо рассказывать про Марс.
Учитесь, всегда полезно. Ставите ваш MOSFET между ADC (и входным резистором) и резистором на + батарейки. На затвор GPIO управления. Нужно померить - включаете MOSFET, он подключает резистор и измеряете, потом вЫключаете MOSFET.


Вернуться наверх
 
Не в сети
 Заголовок сообщения: Re: Схема индикации разряда батарейки CR2032
СообщениеДобавлено: Пн дек 01, 2025 16:52:48 
Модератор
Аватар пользователя

Карма: 153
Рейтинг сообщений: 2927
Зарегистрирован: Сб авг 14, 2010 15:05:51
Сообщений: 18893
Откуда: г. Озерск, Челябинская обл.
Рейтинг сообщения: 0
Медали: 1
Лучший человек Форума 2017 (1)
alex_ писал(а):
А причём здесь резистор, батарейка подключена только к затвору, поскольку затвор изолирован от перехода сток исток то резистор с батарейкой никак не связан
на твоей картинке я вижу, что к затвору подключен вывод контроллера, а не батарейка. и вижу, что резистор подключен к батарейке.

_________________
Мудрость приходит вместе с импотенцией...
Когда на русском форуме переходят на Вы, в реальной жизни начинают бить морду.


Вернуться наверх
 
Не в сети
 Заголовок сообщения: Re: Схема индикации разряда батарейки CR2032
СообщениеДобавлено: Пн дек 01, 2025 19:09:46 
Опытный кот
Аватар пользователя

Карма: 7
Рейтинг сообщений: 94
Зарегистрирован: Сб июн 01, 2013 22:24:21
Сообщений: 781
Откуда: ПФО
Рейтинг сообщения: 0
Вдруг она спросонья все позабывала что записано в памяти ?)

Это обычные часы, там забывать особо и нечего. Если про контроллер то он обесточен, при старте проинициализируется и всё будет ОК.

Добавлено after 4 minutes 48 seconds:
"Ставите ваш MOSFET между ADC (и входным резистором) и резистором на + батарейки. На затвор GPIO управления. Нужно померить - включаете MOSFET, он подключает резистор и измеряете, потом вЫключаете MOSFET.

Набросай схему для наглядности, чтоб наверняка. Кстати вчём плюс такого подключения, и что не так с моим?
У меня в планах было использовать транзистор в "линейном" режиме, изменяя напяжение на затворе меняется сопротивление перехода сток исток.

Добавлено after 1 minute 53 seconds:
на твоей картинке я вижу, что к затвору подключен вывод контроллера, а не батарейка. и вижу, что резистор подключен к батарейке.

Мне кажется что вы на схему смотрите как то не правельно, там нет контроллера там только схема подключения RTC.
Батарея обозначена как батарея, а 3.3В это питание контроллера которое появляется при включении питания.

Добавлено after 4 minutes 52 seconds:
При питании от внешнего источника напр. DS1307 не потребляет ток из батареи.

Допустим, но и заряжать её не будет, т.е. напряжение не измениться значительно поскольку максимальный ток потребления менее 1мкА.


Последний раз редактировалось alex_ Пн дек 01, 2025 20:45:13, всего редактировалось 1 раз.

Вернуться наверх
 
Не в сети
 Заголовок сообщения: Re: Схема индикации разряда батарейки CR2032
СообщениеДобавлено: Пн дек 01, 2025 19:24:06 
Говорящий с текстолитом

Карма: 11
Рейтинг сообщений: 94
Зарегистрирован: Вт янв 05, 2016 10:14:25
Сообщений: 1671
Откуда: поселок Мелеуз
Рейтинг сообщения: 0
нужно предупредить пользователя что скоро будет звиздец после отключения питания.
Поделитесь если кто то уже решал подобную задачу.

При каком напряжении должно срабатывать предупреждение?


Вернуться наверх
 
Не в сети
 Заголовок сообщения: Re: Схема индикации разряда батарейки CR2032
СообщениеДобавлено: Пн дек 01, 2025 19:54:44 
Опытный кот
Аватар пользователя

Карма: 7
Рейтинг сообщений: 94
Зарегистрирован: Сб июн 01, 2013 22:24:21
Сообщений: 781
Откуда: ПФО
Рейтинг сообщения: 0
При каком напряжении должно срабатывать предупреждение?

Исходя из графика разряда: 2,6В уже пора
Изображение


Вернуться наверх
 
Не в сети
 Заголовок сообщения: Re: Схема индикации разряда батарейки CR2032
СообщениеДобавлено: Пн дек 01, 2025 20:52:18 
Мудрый кот

Карма: 25
Рейтинг сообщений: 494
Зарегистрирован: Сб май 05, 2012 20:24:52
Сообщений: 1820
Откуда: KN34PC, Болгария
Рейтинг сообщения: 2
R1 и R2 - мегаОмы можно.
Изображение

Схема отсюда: https://electronics.stackexchange.com/q ... sor-system


Вернуться наверх
 
Не в сети
 Заголовок сообщения: Re: Схема индикации разряда батарейки CR2032
СообщениеДобавлено: Пн дек 01, 2025 21:57:11 
Электрический кот

Карма: 5
Рейтинг сообщений: 170
Зарегистрирован: Пн май 01, 2017 20:01:45
Сообщений: 1058
Рейтинг сообщения: 0
... вообще-то, veso74 уже привел схему. Вариант с "одним" транзистором лучше идет тогда, когда используется делитель. Если измеряемое не выше Vcc, то лучше всеж соединять ADC и объект напрямую.
Однако, лепить на транзисторах-резисторах скучно. Можно поставить ключ, например sn74lvc1g3157 и запитать его от батарейки. Ток потребления ~0, у ключа на MOSFET может быть и поболе. На этот 3157 завести управляющий сигнал с МК, по которому питание (батарейка) соединяется с выходом, и который идет на вход ADC. Если 3157 ставить не хочется, можно вместо него поставить банальный повторитель 1G, например SN74LVC1G17 и так-же запитать его от батарейки. На вход сигнал с МК, когда выставят =1 на выходе повторителя появится напряжение питания, т.е. батарейка. Этот сигнал подключить к входу ADC. Чтобы на выключенном питании МК управляющий сигнал случайно не стал 1, его надо придавить резистором, номинал любой.


Вернуться наверх
 
Не в сети
 Заголовок сообщения: Re: Схема индикации разряда батарейки CR2032
СообщениеДобавлено: Пн дек 01, 2025 22:05:49 
Мудрый кот

Карма: 25
Рейтинг сообщений: 494
Зарегистрирован: Сб май 05, 2012 20:24:52
Сообщений: 1820
Откуда: KN34PC, Болгария
Рейтинг сообщения: 0
Да. Но нужно просто поэкспериментировать и посмотреть, что произойдет, если микросхему (3157) оставить без напряжения.

У меня было два похожих случая с МК PIC: МК питались входным напряжением, выпрямленным защитными диодами! :) И когда появляется нормальное входное напряжение, я ожидал, что код пройдет после сброса через настройки, а MK не останавливался, и работал на пониженном напряжении длительное время до следующего "пуска" :).


Вернуться наверх
 
Не в сети
 Заголовок сообщения: Re: Схема индикации разряда батарейки CR2032
СообщениеДобавлено: Пн дек 01, 2025 22:16:07 
Электрический кот

Карма: 5
Рейтинг сообщений: 170
Зарегистрирован: Пн май 01, 2017 20:01:45
Сообщений: 1058
Рейтинг сообщения: 0
Она не будет без напряжения, там батарейка. Конечно, если вытащить батарейку, то логика будет питаться от сигнала управления, как и часы, но кому от этого будет плохо?


Вернуться наверх
 
Не в сети
 Заголовок сообщения: Re: Схема индикации разряда батарейки CR2032
СообщениеДобавлено: Вт дек 02, 2025 09:03:30 
Опытный кот
Аватар пользователя

Карма: 7
Рейтинг сообщений: 94
Зарегистрирован: Сб июн 01, 2013 22:24:21
Сообщений: 781
Откуда: ПФО
Рейтинг сообщения: 0
sn74lvc1g3157 те же яйца (что и 2 транзистора) только в профиль, но мне что то душа ну никак не лежит к тому чтобы что то запитывать от батарейки.
Считаю что вариант на 2х транзисторах это лучший вариант, и мне теперь понятно почему их 2: если оставить только 1 Р канал, то после выключения питания пины будут "подтянуты" к 0 за счёт диодов и внутренней схемотехники, а это в свою очередь откроет Р канал и батарея разрядиться через пин контроллера в довольно короткие сроки.


Вернуться наверх
 
Не в сети
 Заголовок сообщения: Re: Схема индикации разряда батарейки CR2032
СообщениеДобавлено: Вт дек 02, 2025 10:06:02 
Электрический кот

Карма: 5
Рейтинг сообщений: 170
Зарегистрирован: Пн май 01, 2017 20:01:45
Сообщений: 1058
Рейтинг сообщения: 0
Есть еще один вариант - поставить CMOS ОУ как буфер. Есть же ОУ без диода в +.


Вернуться наверх
 
Не в сети
 Заголовок сообщения: Re: Схема индикации разряда батарейки CR2032
СообщениеДобавлено: Вт дек 02, 2025 10:37:59 
Опытный кот
Аватар пользователя

Карма: 7
Рейтинг сообщений: 94
Зарегистрирован: Сб июн 01, 2013 22:24:21
Сообщений: 781
Откуда: ПФО
Рейтинг сообщения: 0
Не, изначально была идея собрать повторитель на ОУ, но там сразу 2 косяка, при отключении питания он начинает батарейку жрать, и глючит если батарейку достать(на входе 0 а на выходе переворот фазы +3,3В), решается если поставить RRIO операционник, но нафиг, первый момент это не решает.
CMOS ну не знаю не попадались пока мне такие в руки.


Вернуться наверх
 
Не в сети
 Заголовок сообщения: Re: Схема индикации разряда батарейки CR2032
СообщениеДобавлено: Вт дек 02, 2025 10:48:46 
Электрический кот

Карма: 5
Рейтинг сообщений: 170
Зарегистрирован: Пн май 01, 2017 20:01:45
Сообщений: 1058
Рейтинг сообщения: 0
Как ОУ может жрать энергию, если от запитывается от отключенного питания?


Вернуться наверх
 
Не в сети
 Заголовок сообщения: Re: Схема индикации разряда батарейки CR2032
СообщениеДобавлено: Вт дек 02, 2025 10:52:06 
Опытный кот
Аватар пользователя

Карма: 7
Рейтинг сообщений: 94
Зарегистрирован: Сб июн 01, 2013 22:24:21
Сообщений: 781
Откуда: ПФО
Рейтинг сообщения: 0
Ну а как контроллер может питаться от порта, что то приходит в порт, далее через диоды это уходит в шину питания.
А когда ОУ без питания там через какой ни будь п-н переход и будет утекать.


Вернуться наверх
 
Не в сети
 Заголовок сообщения: Re: Схема индикации разряда батарейки CR2032
СообщениеДобавлено: Вт дек 02, 2025 11:20:19 
Электрический кот

Карма: 5
Рейтинг сообщений: 170
Зарегистрирован: Пн май 01, 2017 20:01:45
Сообщений: 1058
Рейтинг сообщения: 0
Чтож, "остается" только истоковый повторитель на низковольтовом MOSFET, только без ошибки в первоначальном варианте.


Вернуться наверх
 
Показать сообщения за:  Сортировать по:  Вернуться наверх
Начать новую тему Ответить на тему  [ Сообщений: 139 ]     ... , , , 6,  

Часовой пояс: UTC + 3 часа


Кто сейчас на форуме

Сейчас этот форум просматривают: нет зарегистрированных пользователей и гости: 53


Вы не можете начинать темы
Вы не можете отвечать на сообщения
Вы не можете редактировать свои сообщения
Вы не можете удалять свои сообщения
Вы не можете добавлять вложения

Найти:
Перейти:  


Powered by phpBB © 2000, 2002, 2005, 2007 phpBB Group
Русская поддержка phpBB
Extended by Karma MOD © 2007—2012 m157y
Extended by Topic Tags MOD © 2012 m157y