Например TDA7294

Форум РадиоКот • Просмотр темы - RVS-71 Миллиомметр-ИОН
Форум РадиоКот
Здесь можно немножко помяукать :)

Текущее время: Вс дек 21, 2025 05:53:38

Часовой пояс: UTC + 3 часа


ПРЯМО СЕЙЧАС:



Начать новую тему Ответить на тему  [ Сообщений: 128 ]  1, , , , ...  
Автор Сообщение
Не в сети
 Заголовок сообщения: RVS-71 Миллиомметр-ИОН
СообщениеДобавлено: Вт авг 12, 2025 13:39:14 
Электрический кот
Аватар пользователя

Карма: 14
Рейтинг сообщений: 383
Зарегистрирован: Пт апр 09, 2010 16:06:38
Сообщений: 1062
Откуда: Тула
Рейтинг сообщения: 7
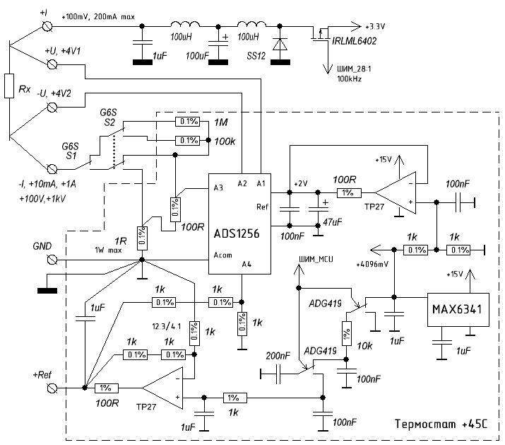
После ревизии закромов, решил таки лежащие без дела ништяки как-то приспособить для полезного дела. Миллиомметр постоянного тока + регулируемый ИОН + вольтметр-компаратор постоянного напряжения + миллиамперметр постоянного тока.

Заготовка схемы:

Изображение

Основные моменты:
- термостатирование. На плате размещаются компоненты, нагреватель, термодатчик. Плата теплоизолируется.
- 24-разрядный АЦП ADS1240 с дифференциальным входом, мультиплексором и усилителем.
- источник опорного напряжения MAX6341, 1ppm/°C, 30ppm/1000hr, 2µVp-p(0.1-10Hz).
- регулировка ИОН ШИМ с подавлением пульсаций синхронным фильтром.
- диапазон выходных фиксированных напряжений ИОН 0.1...11В.
- 4х-проводная схема подключения Rx, ток до 100мА, напряжение до 100мВ (внутрисхемные измерения).
- одновременное отображение нескольких напряжений (0..4V1, 0..4V2, их разность V1-V2, 0..250V3).
- измерение тока с большой разрешающей способностью с одновременным измерение напряжения, вычислением и накоплением мощности.
- статистическая обработка (фильтрация, усреднение, девиация Аллана и т.д.).
- выдача по UART лога измерений в формате CSV.
- калибровка измерительных каналов и фиксированных выходных напряжений ИОН.

MAX6341, ADS1240, TP27, ADG419.

Буду рад конструктивному поруганию, дополнениям, соображениям.


Вернуться наверх
 
Не в сети
 Заголовок сообщения: Re: RVS-71 Миллиомметр-ИОН
СообщениеДобавлено: Пн авг 18, 2025 11:16:23 
Опытный кот

Карма: 3
Рейтинг сообщений: 137
Зарегистрирован: Пн июн 07, 2010 22:56:01
Сообщений: 854
Откуда: SU
Рейтинг сообщения: 5
на счет миллиомметра
я бы добавил переключение полярности подаваемого тока на DUT , чтоб избавится от термо ЭДС
Либо взять аналоговую часть от кейтли 580 ( потребуется тольуо добавить горсть мосфетов и пару прецинзионных резисторов по желанию)

Термостат... а надо ли ? для max6341 он не нужен.... может ограничится гермоблоком , напечатанным на 3д принтере ? чтобы защитить плату от сквозняков ...

ИОН 11В ... мож к нему дополнительной внешний усилитель добавить ? до 100...200В , чтоб мультиметры можно было проверять... и преобразователь напряжение ток....

измерение тока и напряжение это хорошая удобная вещь...

ИОН ШИМ надо делать многофазный как в калибраторах серии Н4-xx и в В2-43

дисплей JC4827W543 4,3' 480x270 точек цена где то 1к1-1к2 на озоне без тача.. доки http://pan.jczn1688.com/s/zyojx8 https://aliexpress.ru/item/1005006729557480.html общение между мк и панелью сделать по uart

мк st32F4 или G4 где озу поболее))

плату с АЦП и ИОН делать отдельную что ли, чтоб можно было применять разные АЦП и ИОН

конструкция термостата мне видится такой,
взять 2 советских электролита с гайкой, с разным диаметром, вскрыть их, на тонкий намотать стеклоткань и нихромовую проволоку, сверху термоскотч и поместить его внутрь другого электролита... второй электролит обмотать стеклотканью или обмазать герметиком строительным...


Вернуться наверх
 
Не в сети
 Заголовок сообщения: Re: RVS-71 Миллиомметр-ИОН
СообщениеДобавлено: Вт авг 19, 2025 11:33:27 
Электрический кот
Аватар пользователя

Карма: 14
Рейтинг сообщений: 383
Зарегистрирован: Пт апр 09, 2010 16:06:38
Сообщений: 1062
Откуда: Тула
Рейтинг сообщения: 7
я бы добавил переключение полярности подаваемого тока на DUT , чтоб избавится от термо ЭДС

Вход АЦП дифференциальный, можно и ручками перекинуть, чтоб её увидеть. Ну и нужно подумать о трассировке и монтаже, чтоб всё максимально симметрично было. Да и не знаю, получиться ли добиться такой точности, что это будет влиять на результат измерения. Не хочется особо усложнять.

Либо взять аналоговую часть от кейтли 580 ( потребуется тольуо добавить горсть мосфетов и пару прецинзионных резисторов по желанию)

Как-то навскидку не удалось найти принципиальных схем от такой аппаратуры, может есть адрес закромов, где схемами можно разжиться?

Термостат... а надо ли ? для max6341 он не нужен.... может ограничится гермоблоком , напечатанным на 3д принтере ? чтобы защитить плату от сквозняков ...

Лет 15 назад делали опорники на MAX6350, возили их по ЦСМам, так вот в этих микросхемах наблюдали такой эффект, при медленном монотонном изменении окружающей температуры, в некоторых точках появлялся всплеск по выходному напряжению, который частенько уходил за указанные в даташите ppm. Термостат положение спасал. Сделать его не трудно, заодно поместив туда критичные сопротивления и АЦП с усилителем, место оно не много занимает.

ИОН 11В ... мож к нему дополнительной внешний усилитель добавить ? до 100...200В , чтоб мультиметры можно было проверять... и преобразователь напряжение ток....

Да, это вещь полезная, но сложность этого значительно превышает сложность задуманного прибора. Если и созрею на это, то сделаю отдельным блоком.

Жду пока приедут ОУ TP27, китайский закос под OP27. Сомнения у меня, что указанных в даташите параметров, китайцы добились в чипах, которые продаются по 30 рублей у барыг. Вот думаю, как это проверить.

ИОН ШИМ надо делать многофазный как в калибраторах серии Н4-xx и в В2-43

Шим с синхронным фильтром планирую для уменьшения пульсаций/шума, но он нелинеен, поэтому плавную регулировку по простому не обеспечить, сделаю несколько фиксированных значений. И каждую из них нужно будет калибровать на образцовке. Синхронный фильтр наверное можно заменить многофазным ШИМ, надо обдумать это.

дисплей JC4827W543 4,3' 480x270 точек цена где то 1к1-1к2 на озоне без тача.. доки http://pan.jczn1688.com/s/zyojx8 https://aliexpress.ru/item/1005006729557480.html общение между мк и панелью сделать по uart

Да, цена за такой девайс очень хорошая.

конструкция термостата мне видится такой,
взять 2 советских электролита с гайкой, с разным диаметром, вскрыть их, на тонкий намотать стеклоткань и нихромовую проволоку, сверху термоскотч и поместить его внутрь другого электролита... второй электролит обмотать стеклотканью или обмазать герметиком строительным...

Оригинально, но думаю такая конструкция тут будет избыточна. Планирую что-то похожее на термостат из FC-71. Там легко получилось обеспечить стабильность около 0.1 градуса.
Изображение

Изображение
Спасибо за внимание к теме.


Вернуться наверх
 
Не в сети
 Заголовок сообщения: Re: RVS-71 Миллиомметр-ИОН
СообщениеДобавлено: Ср авг 20, 2025 10:08:26 
Опытный кот

Карма: 3
Рейтинг сообщений: 137
Зарегистрирован: Пн июн 07, 2010 22:56:01
Сообщений: 854
Откуда: SU
Рейтинг сообщения: 5
Andrey_B,
Я долго искал интресные милли омметры импортные... в 99% случаях стоит icl7106 7107.... Основная проблема была найти, что искать....
из советского Щ34 Ш306, Ф4101
импорт кейтли 580 (есть на ютубе и evvblog) , HP34420A simpson 444

вот выложил свою подборку
https://drive.google.com/drive/folders/ ... sp=sharing

закрома все стандартные ko4bb.com xdevs папка у шоудана ну и evvblog
еще наверно стоит посмотреть на YR2050
https://www.eevblog.com/forum/testgear/ ... ndheld-dc/
микрухи в нем спилены все... вот что удалось разгадать
U14 U13 AD7705/7706 TM7705/06 TM7707/08
D15 tl431
U1 STM8L151C6+
U4 LM321
U17 uln2003

многофазный ШИМ ЦАП https://www.rlocman.ru/review/article.html?di=659681

Термомтат на какую темпереатуру планируете ?


Вернуться наверх
 
Эиком - электронные компоненты и радиодетали
Не в сети
 Заголовок сообщения: Re: RVS-71 Миллиомметр-ИОН
СообщениеДобавлено: Чт авг 21, 2025 12:08:28 
Электрический кот
Аватар пользователя

Карма: 14
Рейтинг сообщений: 383
Зарегистрирован: Пт апр 09, 2010 16:06:38
Сообщений: 1062
Откуда: Тула
Рейтинг сообщения: 0
вот выложил свою подборку

Спасибо. Есть где порыться. В AE20218 применяется 22-разрядная MCP3551, в HM8012 - 24-разрядная LTC2400, тоже их рассматривал, т.к. в загашнике валяются и они. Но в них нет встроенного усилителя, поэтому для внутрисхемной возможности измерения сопротивления (не более 100мВ на элементе) без потери разрядности, нужно городить внешний усилитель, и соответственно бороться с его дрейфом/шумами. Хоть встроенный в ADS1240 усилитель тоже "съедает" разряды, но зато нет проблем с фильтрацией, дрейфом и т.д. В общем и целом посчитал такое решение более рациональным. 7106/7107 имеют маловато разрядов и проблемы затащить результат измерения в МК, получше дела с этим у 7135, странно что на ней не попалось ни одного прибора (ну кроме любительского RLC-2).

U14 U13 AD7705/7706

Эти АЦП применял лет 15 назад в многоканальном измерителе температуры для зернового элеватора, там термоподвески имели 100-омные медные датчики, включенные по трёх-проводной схеме. В общем и целом хороший 16-разрядный АЦП для тех лет. Сейчас смысл его использовать может быть только один - если у вас этих микросхем картофельный мешок.

Кстати была идея применить 17-разрядный АЦП двойного интегрирования типа TC500. Но в загашнике имеется всего один экземпляр, и если что-то пойдёт не так, не ясно как его доставать.

многофазный ШИМ ЦАП

Это хороший способ уменьшить шум не повышая частоту несущей ШИМ и/или не усложняя выходной фильтр. Чем больше фаз, тем больше давятся гармоники. В синхронном фильтре теоретически подавление несущей абсолютно на всех гармониках. Нелинейность многофазного ШИМ на много меньше, чем у ШИМ с синхронным фильтром, но она всё равно есть. Особого смысла напрягаться для её компенсации, я не вижу, т.к. не могу придумать, зачем нужна плавная регулировка выхода опоры. Несколько точек вполне достаточно. Значение опоры всё равно калибровать, не трудно будет за одно откалибровать и эти точки. Мне представляется более значимым генерация ШИМ очень большой разрядности, для как можно более мелкого шага перестройки выходного напряжения. А это означает очень низкую частоту несущей, если без заморочек с делением на основную и дробную часть ШИМ, которое сдвинет спектр в более высокочастотную область. И тут ШИМ с синхронным фильтром, на много более выигрышный вариант, чем классический ШИМ, пусть и многофазный.

Термомтат на какую темпереатуру планируете ?

Градусов на 15-20 выше комнатной температуры.


Вернуться наверх
 
Не в сети
 Заголовок сообщения: Re: RVS-71 Миллиомметр-ИОН
СообщениеДобавлено: Чт авг 21, 2025 15:48:46 
Опытный кот

Карма: 3
Рейтинг сообщений: 137
Зарегистрирован: Пн июн 07, 2010 22:56:01
Сообщений: 854
Откуда: SU
Рейтинг сообщения: 0
Andrey_B,
на 7135 относительно недавно кто то вольтметр сделал, есть статья тут... ну и поделючение к ней семисегментников не очень...

меня все терзает мысль... а не сделать ли большой термостат и весь прибор туда засунуть, тогда не будет проблем с температурным дрейфом и можно будет резисторы smd обычные 1% воткнуть ...


а в загажнике ЦАП ов нету? сделать как во вложении


Вложения:
schematic_V2.1c.pdf [1.5 MiB]
Скачиваний: 59
Вернуться наверх
 
Не в сети
 Заголовок сообщения: Re: RVS-71 Миллиомметр-ИОН
СообщениеДобавлено: Пт авг 22, 2025 11:36:57 
Электрический кот
Аватар пользователя

Карма: 14
Рейтинг сообщений: 383
Зарегистрирован: Пт апр 09, 2010 16:06:38
Сообщений: 1062
Откуда: Тула
Рейтинг сообщения: 0
на 7135 относительно недавно кто то вольтметр сделал, есть статья тут... ну и поделючение к ней семисегментников не очень...

В самоделках встречается, а вот в промышленных приборах не видел. Понятно, что АЦП старый, но 7106 ещё старше и неудобней, однако в серийных приборах его по прежнему используют.

Подключение индикации к 7135 с динамическим управлением, на мой взгляд даже удобней, чем 7106 со статическим. Проводов/резисторов меньше, хотя и требует микросхемы 7-сегментного дешифратора.

меня все терзает мысль... а не сделать ли большой термостат и весь прибор туда засунуть, тогда не будет проблем с температурным дрейфом и можно будет резисторы smd обычные 1% воткнуть ...

Ну по сути я по этому пути и иду, всю измерительную часть засовываю в термостат, благо она не большая по объёму. К сожалению без 0.1% резисторов не обойтись. 1% не обеспечат долговременной стабильности.

а в загажнике ЦАП ов нету? сделать как во вложении

ЦАПов нет. Да я и не планировал, т.к. даже сверхдорогим, санкционным DAC11001 всё равно не обеспечить такой нелинейности, чтоб не "загубить" теоретическую точность основной опоры.

А схема во вложении хоть и набита прецизионными компонентами, но сделана сомнительно. Откуда она? Что автор пытается получить по характеристикам? Если отталкиваться от факта применения LM399, то видимо ожидания достаточно высокие. Но такое решение их не обеспечит без сложной программной линеаризации характеристики код-напряжение, даже с этими прецизионными компонентами. А если линеаризации не избежать, то и не зачем такой сложный огород по железу городить.


Вернуться наверх
 
Не в сети
 Заголовок сообщения: Re: RVS-71 Миллиомметр-ИОН
СообщениеДобавлено: Пт авг 22, 2025 19:28:59 
Опытный кот

Карма: 3
Рейтинг сообщений: 137
Зарегистрирован: Пн июн 07, 2010 22:56:01
Сообщений: 854
Откуда: SU
Рейтинг сообщения: 3
Andrey_B,
Схема от voltgen ее изначально на bbs.38hot.net была представлена с управлением на atmega и ацп ltc2400 , был полный опенсорс но без плат.. софт был на басике, схема в кой то диковенной проге....

эту на http://www.crystalradio.cn/ выкладывали, но форум толи сдох толи нас больше не пускают .... С китайцами все сложно...

резисторы 0,1% 25ppm 0606 0805 1206 есть на али ... Но что придет не известно... либо 0,1% либо 1% по цене 0,1%... по цвету все черные приходят... Мне самому приходили не 0,1% а где то 0,3% -0,5% фактически измеренные, продавец после замера возвращал деньги.... ТКС не замерял... Наверно на плате надо будет посадочное делать под с2-29 и smd ...

эх жалею, что в свое время всю линейку MAX63xx не заказал...


Вернуться наверх
 
Не в сети
 Заголовок сообщения: Re: RVS-71 Миллиомметр-ИОН
СообщениеДобавлено: Пт авг 22, 2025 23:20:49 
Встал на лапы
Аватар пользователя

Карма: 3
Рейтинг сообщений: 94
Зарегистрирован: Ср фев 09, 2022 08:10:34
Сообщений: 126
Рейтинг сообщения: 3
Подключение индикации к 7135 с динамическим управлением, на мой взгляд даже удобней, чем 7106 со статическим. Проводов/резисторов меньше, хотя и требует микросхемы 7-сегментного дешифратора.

На самом деле, к ней МК цепляется всего тремя проводами (такт, измерительный промежуток (BUSY), полярность). Ну а с МК выводить можно куда угодно. Игрался какое-то время назад, и делал на основе того же принципа систему логгирования данных с В7-38 (в настоящее время допиливаю это дело в более-менее цивильную дополнительную плату) но хотелка для измерителя сместилась в сторону 5,5 разрядов и ADS1220, поэтому дальше простой макетки с 0,2/2В измерением на ICL7135 дело не пошло. Хотел ещё протестить ратиометические замеры на 7135, но там не очень удобное подключение в сравнении с той же 1220 (у которой есть вход для второй опоры, т.е. реализуемо "трули ратиометрик" измерение, а не два дифференциальных с делением результатов)

_________________
uwu


Вернуться наверх
 
Не в сети
 Заголовок сообщения: Re: RVS-71 Миллиомметр-ИОН
СообщениеДобавлено: Пт авг 22, 2025 23:47:53 
Поставщик валерьянки для Кота

Карма: 77
Рейтинг сообщений: 3432
Зарегистрирован: Чт сен 09, 2010 07:32:24
Сообщений: 2313
Откуда: г. Рыбинск
Рейтинг сообщения: 5
Andrey_B писал(а):
А схема во вложении хоть и набита прецизионными компонентами, но сделана сомнительно. Откуда она? Что автор пытается получить по характеристикам? Если отталкиваться от факта применения LM399, то видимо ожидания достаточно высокие. Но такое решение их не обеспечит без сложной программной линеаризации характеристики код-напряжение, даже с этими прецизионными компонентами. А если линеаризации не избежать, то и не зачем такой сложный огород по железу городить.

Примерно 10-12 лет назад на форуме bbs.38hot.net зародилась идея использовать описанный в когда-то знаменитом Application Note 86 "A standart lab grade 20-bit DAC with 0.1 ppm drift" гибридный ЦАП с обратной связью для создания компактного вольтметра-калибратора. Этот проект, изначально названный "Voltgen", стали повторять и совершенствовать все кому не лень. Схемы нескольких вариантов можно посмотреть в папке "AutoCAL Voltgen" в моей старой подборке https://drive.google.com/drive/folders/ ... sp=sharing


Вернуться наверх
 
Не в сети
 Заголовок сообщения: Re: RVS-71 Миллиомметр-ИОН
СообщениеДобавлено: Сб авг 23, 2025 17:28:10 
Электрический кот
Аватар пользователя

Карма: 14
Рейтинг сообщений: 383
Зарегистрирован: Пт апр 09, 2010 16:06:38
Сообщений: 1062
Откуда: Тула
Рейтинг сообщения: 0
Спасибо за информацию, почитал апноту, посмотрел по теме Voltgen. В апноте озвучена идея с претензией на какое-то быстродействие, но для калибратора это совсем не критично. Это натолкнуло на мысль, почему не заменить критичный узел смешивания напряжений двух ЦАП на мегаомных резисторах, достаточно простым, хоть и "медленным" ШИМ? Есть какая-то причина, почему так не делали, или я просто не нашёл реализацию? Это ведь позволит значительно упростить схему не теряя точности. АЦП в обратной связи скомпенсирует все нелинейности.


Вернуться наверх
 
Не в сети
 Заголовок сообщения: Re: RVS-71 Миллиомметр-ИОН
СообщениеДобавлено: Вс авг 24, 2025 13:31:23 
Опытный кот

Карма: 3
Рейтинг сообщений: 137
Зарегистрирован: Пн июн 07, 2010 22:56:01
Сообщений: 854
Откуда: SU
Рейтинг сообщения: 0
Andrey_B,
вот тут ШИМ скрещивали с LM399
viewtopic.php?p=3274744#p3274744
а тут serg-el выкладывал сохраненное..
https://drive.google.com/folderview?id= ... 0-_jiwc0C1

ШИМ ЦАП даже китайца использует в регулируемых БП на TL494... я долго не мог понять, зачем на цифровой плате , они насыпали кучу поддельных OP07 и ключ 4051 и tl431 ... а потом доменя дошло....
морда вот такая https://img.radiokot.ru/files/22980/med ... zxnn53.jpg
параметры БП 30В 10А

посмотрел описанния на калибраторы, H4-xx B1-xx в основном используют многофазный ШИМ либо R-DAC для .. R-DAC похоже применяют, чтобы одним узлом генерить постоянку и переменку..


Вернуться наверх
 
Не в сети
 Заголовок сообщения: Re: RVS-71 Миллиомметр-ИОН
СообщениеДобавлено: Пн авг 25, 2025 11:17:23 
Электрический кот
Аватар пользователя

Карма: 14
Рейтинг сообщений: 383
Зарегистрирован: Пт апр 09, 2010 16:06:38
Сообщений: 1062
Откуда: Тула
Рейтинг сообщения: 0
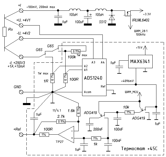
ass20, с ШИМ всё понятно, вопрос в том, почему для компенсации нелинейности ШИМ не использовали АЦП в обратной связи. Попробую с помощью этой идеи реализовать плавную регулировку выхода опоры.

Китайцы за недорого продают платки с ADS1256, у которой характеристики получше, да и каналов побольше. Интересно, есть ли тут какой подвох, не левак ли какой, вместо оригинальной микросхемы?
Изображение

Очередная стадия, прецизионные резисторы одного номинала (кроме шунтов и делителя 100/1000В):
Изображение

ЗЫ: по поводу питальника NicePower, есть такой. Внутри 2 х 300Вт (30В,10А), которые ещё можно включить параллельно или последовательно. По погрешности и шумам в сравнении с конкурентами из той же ценовой группы, очень даже не плох.


Вернуться наверх
 
Не в сети
 Заголовок сообщения: Re: RVS-71 Миллиомметр-ИОН
СообщениеДобавлено: Пн авг 25, 2025 21:38:35 
Электрический кот

Карма: 5
Рейтинг сообщений: 169
Зарегистрирован: Пн май 01, 2017 20:01:45
Сообщений: 1039
Рейтинг сообщения: 0
Вообще, у меня давно потерялся смысл в subj. Я вижу лишь тупик, озвученный во втором сообщении темы "термо ЭДС" и непонятное мною обсуждение.
По вопросу - ADS1256 не самое лучшее, что есть на али. Можно взять 32-битный SD ADC, например. Либо AFE целиком.


Вернуться наверх
 
Не в сети
 Заголовок сообщения: Re: RVS-71 Миллиомметр-ИОН
СообщениеДобавлено: Вт авг 26, 2025 11:41:33 
Встал на лапы
Аватар пользователя

Карма: 3
Рейтинг сообщений: 94
Зарегистрирован: Ср фев 09, 2022 08:10:34
Сообщений: 126
Рейтинг сообщения: 0
ass20, с ШИМ всё понятно, вопрос в том, почему для компенсации нелинейности ШИМ не использовали АЦП в обратной связи. Попробую с помощью этой идеи реализовать плавную регулировку выхода опоры.

Потому что там это было не нужно. Смысл той схемы с ШИМ делителм в обратной связи в создании источника, способного выдавать 10.(0) без трудозатратной подгонки дорогими резисторами. Условно берется крутой вольтметр, и щелкаются кнопочки, пока вольтметр не покажет 10.0 с нужным числом нулей:)
Т.к. напряжение одно, то и компенсировать не нужно ничего. Такое включение плохо подходит для чего-то другого, т.к. из-за того, что схема изменяет коэффициент обратной связи неинвертирующего ОУ, нельзя получить напряжения меньше опорного.

ADS1256 действительно не самый лучший вариант. ADS1259 кмк получше чуток будет. Как минимум тем, что способна потреблять минус по питанию, следовательно, сможет его по-нормальному без костылей замерять. Стоит в ЧиДе косарь, на али видел отладочные платы на ней за 2к, но это на свой страх и риск:)

Очередная стадия, прецизионные резисторы одного номинала (кроме шунтов и делителя 100/1000В):
Изображение

Вопрос, а почему бы не снимать выход на A4 прямо с делителя в ООС ОУ выдающего REF? Те два делителя по сути де выполняют одну и ту же функцию, умножая REF на 1/3.

_________________
uwu


Последний раз редактировалось Dӧppelganger_857 Вт авг 26, 2025 11:57:55, всего редактировалось 1 раз.

Вернуться наверх
 
Не в сети
 Заголовок сообщения: Re: RVS-71 Миллиомметр-ИОН
СообщениеДобавлено: Вт авг 26, 2025 11:52:49 
Друг Кота
Аватар пользователя

Карма: 55
Рейтинг сообщений: 668
Зарегистрирован: Вт сен 25, 2012 23:13:41
Сообщений: 5426
Откуда: г.Дзержинск Нижегородской обл.
Рейтинг сообщения: 0
Буду рад конструктивному поруганию, дополнениям, соображениям.
Вижу одну серьёзную проблему в схеме данного прибора: переключатель G6S. Т.к. Он установлен в измерительной части схемы, сопротивление его кнтактов будет сказываться на показании прибора. Его контакты должны быть идеальными, чего в природе не может быть. Со временем износ контактов будет увеличиваться, а ошибка накапливаться. Как решить эту проблему не знаю, думайте сами.

_________________
Спасение утопающих дело рук самих утопающих.


Вернуться наверх
 
Не в сети
 Заголовок сообщения: Re: RVS-71 Миллиомметр-ИОН
СообщениеДобавлено: Вт авг 26, 2025 13:32:40 
Поставщик валерьянки для Кота

Карма: 77
Рейтинг сообщений: 3432
Зарегистрирован: Чт сен 09, 2010 07:32:24
Сообщений: 2313
Откуда: г. Рыбинск
Рейтинг сообщения: 0
Проблема с G6S если и есть, то только в превышении предельного коммутируемого напряжения (220 VDC, когда на схеме указано +1 kV). Сопротивление контактов (при условии исправности реле) в этой схеме ни на что не влияет.


Вернуться наверх
 
Не в сети
 Заголовок сообщения: Re: RVS-71 Миллиомметр-ИОН
СообщениеДобавлено: Вт авг 26, 2025 16:11:17 
Электрический кот
Аватар пользователя

Карма: 14
Рейтинг сообщений: 383
Зарегистрирован: Пт апр 09, 2010 16:06:38
Сообщений: 1062
Откуда: Тула
Рейтинг сообщения: 0
Вообще, у меня давно потерялся смысл в subj. Я вижу лишь тупик, озвученный во втором сообщении темы "термо ЭДС" и непонятное мною обсуждение.
По вопросу - ADS1256 не самое лучшее, что есть на али. Можно взять 32-битный SD ADC, например. Либо AFE целиком.

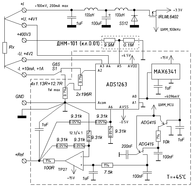
Спасибо за наводку. Глянул на 32-битную ADS1263, наворотили знатно. Цена на али 2к руб. Кроме всех плюшек имеет диапазон опоры до 5В, что мне как раз нужно, чтоб выкинуть лишний делитель вместе с его дрейфами. Остаётся только вопрос чистоплотности китайцев, но тут пока не купишь - не поймёшь.

ТермоЭДС в 4х проводной схеме, при аккуратной трассировке, монтаже и выборе компонентов, думаю не будет проблемой, если вообще получится дотянуться до таких погрешностей. В основных целях получить именно большую незашумлённую разрешающую способность.

А смысл простой - любопытство. :-) Вон соседняя тема "Осциллограф на ЭЛТ своими руками", четвёртая сотня страниц, 2025й год на дворе, и живее всех живых.

Dӧppelganger_857 писал(а):
Смысл той схемы с ШИМ делителм в обратной связи в создании источника, способного выдавать 10.(0) без трудозатратной подгонки дорогими резисторами.

Это понятно. Речь шла про апноту Application Note 86 "A standart lab grade 20-bit DAC with 0.1 ppm drift". Кстати и в том проекте LM399+ATtiny25 могли бы прикрутить какой-нибудь LT2400 с дисплеем и сделать регулируемую опору.

Dӧppelganger_857 писал(а):
Вопрос, а почему бы не снимать выход на A4 прямо с делителя в ООС ОУ выдающего REF?

Это "убьёт" точность каскада на ОУ, т.к. входной импеданс АЦП не бесконечный. Тут вообще нужно меры принимать типа защитного пояска вокруг цепи инвертирующего входа ОУ, а не то что еще какую-то нагрузку на него вешать. ОС через АЦП конечно будет компенсировать ошибку, но быстродействие этой ОС не велико.

Mickle, да, с 1кВ я погорячился. Вместо реле логичнее вынести эту функцию на отдельную клемму.

Подбил схему под имеющееся в закромах:
Изображение


Вернуться наверх
 
Не в сети
 Заголовок сообщения: Re: RVS-71 Миллиомметр-ИОН
СообщениеДобавлено: Вт авг 26, 2025 16:33:45 
Электрический кот

Карма: 5
Рейтинг сообщений: 169
Зарегистрирован: Пн май 01, 2017 20:01:45
Сообщений: 1039
Рейтинг сообщения: 0
Во-первых, не *3, а *2. *3 есть огрызок от 32-битного и 32-битным не является.
Во-вторых, какие 2 тысячи?
СпойлерИзображение


Вложения:
01.png [18.82 KiB]
Скачиваний: 706
Вернуться наверх
 
Не в сети
 Заголовок сообщения: Re: RVS-71 Миллиомметр-ИОН
СообщениеДобавлено: Вт авг 26, 2025 16:39:42 
Электрический кот
Аватар пользователя

Карма: 14
Рейтинг сообщений: 383
Зарегистрирован: Пт апр 09, 2010 16:06:38
Сообщений: 1062
Откуда: Тула
Рейтинг сообщения: 0
u37, ADS1262 - 32-битный. ADS1263 32-битный + ещё один вспомогательный 24-битный для второстепенных измерений. А цен таких не видел.


Вернуться наверх
 
Показать сообщения за:  Сортировать по:  Вернуться наверх
Начать новую тему Ответить на тему  [ Сообщений: 128 ]  1, , , , ...  

Часовой пояс: UTC + 3 часа


Кто сейчас на форуме

Сейчас этот форум просматривают: нет зарегистрированных пользователей и гости: 26


Вы не можете начинать темы
Вы не можете отвечать на сообщения
Вы не можете редактировать свои сообщения
Вы не можете удалять свои сообщения
Вы не можете добавлять вложения

Найти:
Перейти:  


Powered by phpBB © 2000, 2002, 2005, 2007 phpBB Group
Русская поддержка phpBB
Extended by Karma MOD © 2007—2012 m157y
Extended by Topic Tags MOD © 2012 m157y