Например TDA7294

Форум РадиоКот • Просмотр темы - Осциллограф OWON SDS6062 / SDS7102 / SDS8202
Форум РадиоКот
Здесь можно немножко помяукать :)

Текущее время: Ср янв 07, 2026 01:09:06

Часовой пояс: UTC + 3 часа


ПРЯМО СЕЙЧАС:



Начать новую тему Ответить на тему  [ Сообщений: 613 ]     ... , , , 29, ,  
Автор Сообщение
Не в сети
 Заголовок сообщения: Re: Осциллограф OWON SDS6062 / SDS7102 / SDS8202
СообщениеДобавлено: Чт фев 08, 2024 10:11:51 
Родился

Зарегистрирован: Чт фев 08, 2024 09:59:17
Сообщений: 1
Рейтинг сообщения: 0
Добрый день, коллеги.

H E L P !!! S O S !!!

Помер у меня SDS7102, в один прекрасный момент при включении выдал мне сетку, без изолинии, красную кноповку <run/stop> и полный игнор на клавиатуру, светится красным "RUN\STOP", иногда моргает "SINGLE", время от времени проскакивет изолиния. Перепрошивка по USB ничего не дала, как говорится теже ... только в профиль. Изучив эту ветку, я понял что мне прямая дорога к замене NAND, только вот есть проблема, на 17 странице не могу просмотреть ни одной фотографии прикреплённой к посту от vas455, возможно из-за срока давности.
Если кто-то имеет возможность скинте в личку.


Вернуться наверх
 
Не в сети
 Заголовок сообщения: Re: Осциллограф OWON SDS6062 / SDS7102 / SDS8202
СообщениеДобавлено: Пн фев 12, 2024 10:10:24 
Потрогал лапой паяльник
Аватар пользователя

Зарегистрирован: Чт мар 17, 2011 16:18:40
Сообщений: 322
Откуда: Город на Волге
Рейтинг сообщения: 0
vas455, и другие коллеги!
Случился трабл. После очередного "улучшайзинга" конструкции осциллографа, соскользнула отвертка и снесла на плате процессора 2 SMD конденсатора С57, С120 и SMD резистор U96.
Элементы раскрошились.
Размеры элементов 0603, паять такие - еще тот геморрой. Но вопрос не в этом.
Восстановить номинал C120 и U96 удалось, а вот номинал С57 не удается - конденсатор сильно пострадал.
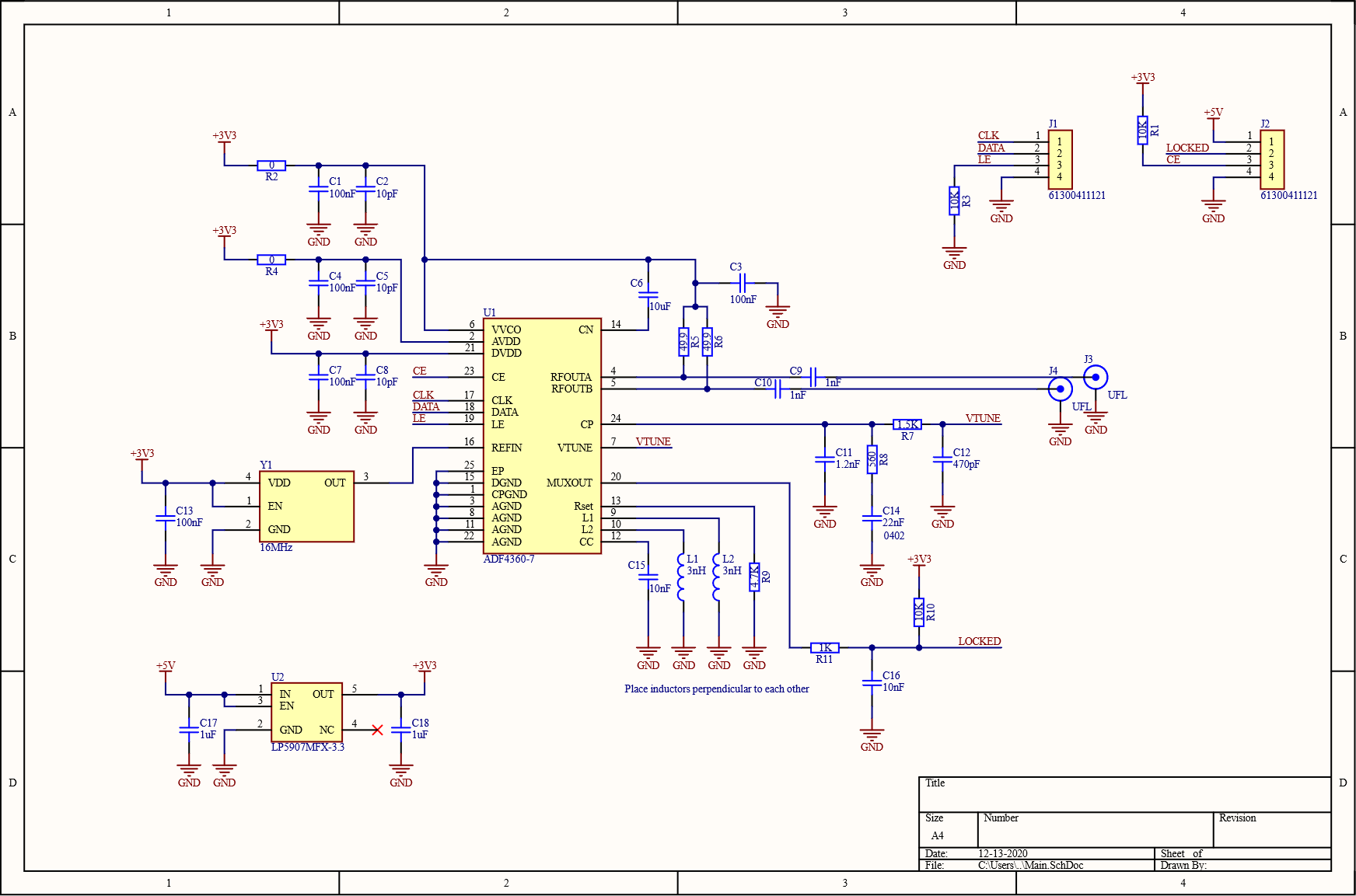
Элементы являются обвязкой ADF4360-7 - Интегрированного синтезатора с целочисленным коэффициентом деления и ГУН.
Прошу помочь в определении параметров С57 - это первый сверху снесенный конденсатор на фотографиях ниже.
Изображение Изображение Изображение
Погуглил схемы, где используется ADF4360-7. Похоже С57 - фильтрующий по цепи питания AVdd - Analog Power Supply, и он должен быть 100нФ (0.1мкФ). Но это не точно.
100нФ он быть не может - в корпусе 0603 максимум, как я понял, только 10нФ.
Вот здесь вот конденсатор вообще 10пФ: https://cdn.hackaday.io/images/39471116 ... -531727798
и это сходится с тем, что я не могу измерить емкость, поскольку собственная емкость щупов также 10пФ и прибор не видит кондер.


kusovn, дома должна быть сохраненная версия. Опубликую сегодня вечером или завтра. Вы мне тоже можете помочь - измерить емкость конденсатора С57. Можно без выпаивания. Сейчас полно приборов, которые вполне корректно определяют емкость без выпаивания.

_________________
Умные не ищут одиночества, они избегают суеты, создаваемой дураками. Артур Шопенгауэр.
Стыдно не не знать, стыдно не желать знать. Я :)


Вернуться наверх
 
Не в сети
 Заголовок сообщения: Re: Осциллограф OWON SDS6062 / SDS7102 / SDS8202
СообщениеДобавлено: Пн фев 12, 2024 14:13:26 
Вымогатель припоя

Карма: 3
Рейтинг сообщений: 139
Зарегистрирован: Пт май 18, 2007 07:49:27
Сообщений: 515
Рейтинг сообщения: 0
100нФ он быть не может - в корпусе 0603 максимум, как я понял, только 10нФ.

Всё зависит от диэлектрика.
Например: для Y5V в размере 0603 делают 0,1мкФ/50V и 2,2мкФ/10V.


Вернуться наверх
 
Не в сети
 Заголовок сообщения: Re: Осциллограф OWON SDS6062 / SDS7102 / SDS8202
СообщениеДобавлено: Пн фев 12, 2024 14:21:44 
Потрогал лапой паяльник
Аватар пользователя

Зарегистрирован: Чт мар 17, 2011 16:18:40
Сообщений: 322
Откуда: Город на Волге
Рейтинг сообщения: 0
uvn, да, вы правы. Вот только что нашел аж до 10мкФ, но до 10В, кажется.


kusovn, файл прикрепил к сообщению, если еще нужно.
https://propretor.narod.ru/Temp/repair.zip

_________________
Умные не ищут одиночества, они избегают суеты, создаваемой дураками. Артур Шопенгауэр.
Стыдно не не знать, стыдно не желать знать. Я :)


Вернуться наверх
 
Эиком - электронные компоненты и радиодетали
Не в сети
 Заголовок сообщения: Re: Осциллограф OWON SDS6062 / SDS7102 / SDS8202
СообщениеДобавлено: Ср фев 28, 2024 12:06:04 
Родился

Зарегистрирован: Ср фев 28, 2024 12:04:10
Сообщений: 1
Рейтинг сообщения: 0
Подскажите, по какой причине, может не сохраняться выбранный язык? Выставляю английский, но после отключения питания он сбрасывается на китайский.


Вернуться наверх
 
Не в сети
 Заголовок сообщения: Re: Осциллограф OWON SDS6062 / SDS7102 / SDS8202
СообщениеДобавлено: Вт мар 05, 2024 04:32:03 
Первый раз сказал Мяу!

Зарегистрирован: Чт фев 29, 2024 20:26:27
Сообщений: 33
Рейтинг сообщения: 0
Приветствую. Есть ли у кого файл для печати корпуса батареи на sds7102?


Вернуться наверх
 
Не в сети
 Заголовок сообщения: Re: Осциллограф OWON SDS6062 / SDS7102 / SDS8202
СообщениеДобавлено: Вт мар 05, 2024 12:13:22 
Вымогатель припоя

Карма: 3
Рейтинг сообщений: 139
Зарегистрирован: Пт май 18, 2007 07:49:27
Сообщений: 515
Рейтинг сообщения: 0
Приветствую. Есть ли у кого файл для печати корпуса батареи на sds7102?

Такой вариант подойдёт?
https://github.com/xjtuecho/EDSPack

Прямая ссылка на комплект файлов:
https://github.com/xjtuecho/EDSPack/arc ... master.zip
Изображение


Вернуться наверх
 
Не в сети
 Заголовок сообщения: Re: Осциллограф OWON SDS6062 / SDS7102 / SDS8202
СообщениеДобавлено: Вт мар 05, 2024 22:09:17 
Первый раз сказал Мяу!

Зарегистрирован: Чт фев 29, 2024 20:26:27
Сообщений: 33
Рейтинг сообщения: 0
думаю подойдет,спасибо! :)


Вернуться наверх
 
Не в сети
 Заголовок сообщения: Re: Осциллограф OWON SDS6062 / SDS7102 / SDS8202
СообщениеДобавлено: Ср мар 13, 2024 18:39:49 
Первый раз сказал Мяу!

Зарегистрирован: Чт фев 29, 2024 20:26:27
Сообщений: 33
Рейтинг сообщения: 0
приветю корпус не пришлось печатать,ослик приехал уже с корпусом,только литий внедрить надо.нет ли у кого фото платы,в хорошем качестве,пару резюков смущают,кто их так колхозно паял,и не факт,что номинал как в ориг.r118.r119 майн sdsseries_v1.1 2011\9\30


Вложения:
20240313_111004.jpg [223.43 KiB]
Скачиваний: 103
20240313_111004.jpg [223.43 KiB]
Скачиваний: 100
Вернуться наверх
 
Не в сети
 Заголовок сообщения: Re: Осциллограф OWON SDS6062 / SDS7102 / SDS8202
СообщениеДобавлено: Чт мар 14, 2024 08:59:58 
Потрогал лапой паяльник
Аватар пользователя

Зарегистрирован: Чт мар 17, 2011 16:18:40
Сообщений: 322
Откуда: Город на Волге
Рейтинг сообщения: 0
Коллеги, корпус - это хорошо. Но может быть кто-то подскажет номинал своего С57 ?

_________________
Умные не ищут одиночества, они избегают суеты, создаваемой дураками. Артур Шопенгауэр.
Стыдно не не знать, стыдно не желать знать. Я :)


Вернуться наверх
 
Не в сети
 Заголовок сообщения: Re: Осциллограф OWON SDS6062 / SDS7102 / SDS8202
СообщениеДобавлено: Чт мар 14, 2024 12:08:47 
Первый раз сказал Мяу!

Зарегистрирован: Чт фев 29, 2024 20:26:27
Сообщений: 33
Рейтинг сообщения: 0
Коллеги, корпус - это хорошо. Но может быть кто-то подскажет номинал своего С57 ?

написал бы где он стоит,или фото


Вернуться наверх
 
Не в сети
 Заголовок сообщения: Re: Осциллограф OWON SDS6062 / SDS7102 / SDS8202
СообщениеДобавлено: Чт мар 14, 2024 12:20:01 
Потрогал лапой паяльник
Аватар пользователя

Зарегистрирован: Чт мар 17, 2011 16:18:40
Сообщений: 322
Откуда: Город на Волге
Рейтинг сообщения: 0
Sergey_61, Сообщение с фотками на этой же странице ...

_________________
Умные не ищут одиночества, они избегают суеты, создаваемой дураками. Артур Шопенгауэр.
Стыдно не не знать, стыдно не желать знать. Я :)


Вернуться наверх
 
Не в сети
 Заголовок сообщения: Re: Осциллограф OWON SDS6062 / SDS7102 / SDS8202
СообщениеДобавлено: Чт мар 14, 2024 13:14:22 
Первый раз сказал Мяу!

Зарегистрирован: Чт фев 29, 2024 20:26:27
Сообщений: 33
Рейтинг сообщения: 0
Sergey_61, Сообщение с фотками на этой же странице ...

увидел,на моей плате отличается обвязка,по расположению,к какой ноге он идет?

Добавлено after 5 minutes 30 seconds:
с57 у меня с обратной стороны,и на плате 73мкф показал,еср метром

Добавлено after 2 minutes 39 seconds:
а посмотри с обратной стороны обвязку микры,фото выше я выкладывал


Последний раз редактировалось Sergey_61 Чт мар 14, 2024 17:40:05, всего редактировалось 1 раз.

Вернуться наверх
 
Не в сети
 Заголовок сообщения: Re: Осциллограф OWON SDS6062 / SDS7102 / SDS8202
СообщениеДобавлено: Чт мар 14, 2024 13:34:43 
Потрогал лапой паяльник
Аватар пользователя

Зарегистрирован: Чт мар 17, 2011 16:18:40
Сообщений: 322
Откуда: Город на Волге
Рейтинг сообщения: 0
Sergey_61, пишу по памяти - 2 нога.

_________________
Умные не ищут одиночества, они избегают суеты, создаваемой дураками. Артур Шопенгауэр.
Стыдно не не знать, стыдно не желать знать. Я :)


Вернуться наверх
 
Не в сети
 Заголовок сообщения: Re: Осциллограф OWON SDS6062 / SDS7102 / SDS8202
СообщениеДобавлено: Чт мар 14, 2024 14:36:11 
Первый раз сказал Мяу!

Зарегистрирован: Чт фев 29, 2024 20:26:27
Сообщений: 33
Рейтинг сообщения: 0
с57,с58 паралельно стоят,и да,идут на второю ногу,но там еще они на 2 кондера идут побольше,скорее всего это питание,и номинал не критичен. поэтому у меня и показало 73мкф


Последний раз редактировалось Sergey_61 Чт мар 14, 2024 17:39:34, всего редактировалось 1 раз.

Вернуться наверх
 
Не в сети
 Заголовок сообщения: Re: Осциллограф OWON SDS6062 / SDS7102 / SDS8202
СообщениеДобавлено: Чт мар 14, 2024 14:46:35 
Потрогал лапой паяльник
Аватар пользователя

Зарегистрирован: Чт мар 17, 2011 16:18:40
Сообщений: 322
Откуда: Город на Волге
Рейтинг сообщения: 0
Sergey_61,
73мкФ может? Что значит 73мФ?

_________________
Умные не ищут одиночества, они избегают суеты, создаваемой дураками. Артур Шопенгауэр.
Стыдно не не знать, стыдно не желать знать. Я :)


Вернуться наверх
 
Не в сети
 Заголовок сообщения: Re: Осциллограф OWON SDS6062 / SDS7102 / SDS8202
СообщениеДобавлено: Чт мар 14, 2024 15:45:55 
Друг Кота
Аватар пользователя

Карма: 93
Рейтинг сообщений: 2157
Зарегистрирован: Сб май 05, 2012 20:19:55
Сообщений: 4955
Откуда: Минск
Рейтинг сообщения: 0
Propretor писал(а):
Что значит 73мФ?
Это значит, что автору не хватает технической грамотности.
Бонусом вот это:
Sergey_61 писал(а):
и на плате 73мф показал,еср метром

_________________
Прибор, защищённый предохранителем, сгорает первым, защитив предохранитель. Закон Мерфи.


Вернуться наверх
 
Не в сети
 Заголовок сообщения: Re: Осциллограф OWON SDS6062 / SDS7102 / SDS8202
СообщениеДобавлено: Чт мар 14, 2024 16:52:27 
Потрогал лапой паяльник
Аватар пользователя

Зарегистрирован: Чт мар 17, 2011 16:18:40
Сообщений: 322
Откуда: Город на Волге
Рейтинг сообщения: 0
Seriyvolk, у вас такой агрегат есть? Можете подсказать по номиналу?

_________________
Умные не ищут одиночества, они избегают суеты, создаваемой дураками. Артур Шопенгауэр.
Стыдно не не знать, стыдно не желать знать. Я :)


Вернуться наверх
 
Не в сети
 Заголовок сообщения: Re: Осциллограф OWON SDS6062 / SDS7102 / SDS8202
СообщениеДобавлено: Чт мар 14, 2024 19:21:05 
Первый раз сказал Мяу!

Зарегистрирован: Чт фев 29, 2024 20:26:27
Сообщений: 33
Рейтинг сообщения: 0
Propretor писал(а):
Что значит 73мФ?
Это значит, что автору не хватает технической грамотности.
Бонусом вот это:
Sergey_61 писал(а):
и на плате 73мф показал,еср метром

лучше бы не умничал,тенически грамотный,а померил номинал!73 мкф,если так понятнее,помоему вариантов других нет,я попросил пару резисторов посмотреть,и всем пофиг,до буквы проще приципиться.мерил не выпаивая,gm328

Добавлено after 1 hour 24 minutes 53 seconds:
и кстати u96 это не резистор,а дроссель

Добавлено after 35 minutes 10 seconds:
приветю корпус не пришлось печатать,ослик приехал уже с корпусом,только литий внедрить надо.нет ли у кого фото платы,в хорошем качестве,пару резюков смущают,кто их так колхозно паял,и не факт,что номинал как в ориг.r118.r119 майн sdsseries_v1.1 2011\9\30

по резисторам уже не надо,нашел фото на форуме,и резисторы несоответствуют,поменял уже.


Вернуться наверх
 
Не в сети
 Заголовок сообщения: Re: Осциллограф OWON SDS6062 / SDS7102 / SDS8202
СообщениеДобавлено: Чт мар 14, 2024 21:33:40 
Друг Кота
Аватар пользователя

Карма: 93
Рейтинг сообщений: 2157
Зарегистрирован: Сб май 05, 2012 20:19:55
Сообщений: 4955
Откуда: Минск
Рейтинг сообщения: 0
Sergey_61 писал(а):
73 мкф,если так понятнее

Понятнее не стало. Я же уже говорил о недостатке технической грамотности. Смысл обижаться, если это просто факт. :dont_know:

Добавлено after 10 minutes 28 seconds:
Seriyvolk, у вас такой агрегат есть? Можете подсказать по номиналу?

Агрегат есть, но разбирать в планы не входило. А подсказать вполне себе могу: если этот конденсатор действительно звонится на вторую ногу синтезатора и рядом нет другого аналогичного, который звонится на эту же ногу, то 100 нФ туда в самый раз. Если второй конденсатор есть - нужно замерить его ёмкость и уже от этого отталкиваться: поставить туда 10 пФ или 100 нФ.
Всё просто. :)

_________________
Прибор, защищённый предохранителем, сгорает первым, защитив предохранитель. Закон Мерфи.


Вернуться наверх
 
Показать сообщения за:  Сортировать по:  Вернуться наверх
Начать новую тему Ответить на тему  [ Сообщений: 613 ]     ... , , , 29, ,  

Часовой пояс: UTC + 3 часа


Кто сейчас на форуме

Сейчас этот форум просматривают: нет зарегистрированных пользователей и гости: 21


Вы не можете начинать темы
Вы не можете отвечать на сообщения
Вы не можете редактировать свои сообщения
Вы не можете удалять свои сообщения
Вы не можете добавлять вложения

Найти:
Перейти:  


Powered by phpBB © 2000, 2002, 2005, 2007 phpBB Group
Русская поддержка phpBB
Extended by Karma MOD © 2007—2012 m157y
Extended by Topic Tags MOD © 2012 m157y